预见2026:《2026年中国新能源汽车电子行业全景图谱》(附市场现状、竞争格局和发展趋势等)
预见2026:《2026年中国新能源汽车电子行业全景图谱》(附市场现状、竞争格局和发展趋势等)
以下数据及分析来自于前瞻产业研究院新能源汽车电子研究小组发布的《中国新能源汽车电子行业发展前景预测与投资战略规划分析报告》。
行业主要上市公司:经纬恒润(603265)、均胜电子(600699)、华阳集团(002906)、奥联电子(300585)、东风科技(600081)、德赛西威(002920)、华域汽车(600741)、科博达(603786)等。
本文核心数据:中国新能源汽车电子市场规模;中国新能源汽车电子行业竞争格局
行业概况
1、新能源汽车电子定义
汽车电子是车体汽车电子控制装置和车载汽车电子控制装置的总称。车体汽车电子控制装置,包括发动机控制系统、底盘控制系统和车身电子控制系统。汽车电子最重要的作用是提高汽车的安全性、舒适性、经济性和娱乐性。用传感器、微处理器MPU、执行器、数十甚至上百个电子元器件及其零部件组成的电控系统。
新能源汽车电子是新能源汽车车体电子控制装置和车载电子控制装置的总称。区别于传统汽车电子,电机驱动的新能源汽车相比发动机驱动的传统汽车具有更高级别的响应速度,可以更好地应用智能驾驶、智能座舱、车联网等汽车电子产品。本报告重点讲述新能源汽车特有的一系列汽车电子产品相关情况。

2、产业链剖析
新能源汽车电子产业链上游为元器件及零部件,元器件包括被动元件、处理器、传感器、集成电路、半导体元件等,零部件包括显示屏、新能源汽车电机、安全气囊等;产业链下游主要是新能源汽车整车生产企业,涵盖纯电动汽车、插电式混合动力汽车、燃料电池汽车。

从新能源汽车电子产业生态图谱来看,上游被动元件主要厂商包括风华高科、顺络电子、三环集团等,集成电路生产企业包括沪电股份、生益科技等,半导体元件包括紫光国微、斯达半导、韦尔股份等,新能源汽车电机生产企业包括弗迪动力、特斯拉等;中游自动驾驶系统集成商包括百度、深蓝科技等,车联网系统集成商包括东软集团、华为等,舒适域系统集成商包括诺博科技、华为等,智能座舱系统基础商包括德赛西威、华阳集团等,动力系统集成商包括科博达、欣旺达等。

行业发展历程
20世纪70年代,汽车电子技术被运用在高档的现代汽车上,随着我国对环保问题的不断重视,汽车行业发展所面临的环保问题逐渐受到重视。汽车电子的合理运用符合现今环保、低碳、绿色的时代主题,更多代表性的汽车电子产品及技术如电子控制喷油装置、防抱死制动系统、电子点火装置、电子转向助力系统等普及到大多数现代汽车中。
2017年以来,中国新能源汽车市场快速发展,以自动驾驶、智能座舱、线控底盘、新能源动力系统为代表的一系列新能源汽车电子产品快速经历了从概念提出到产品落地的过程。2021年,我国车联网标准体系建设基本完备,车联网成为新能源汽车工业产业升级的创新驱动力。

行业重点政策汇总
随着我国新能源汽车的快速发展,行业主管部门出台了一系列涉及智能制造、新能源汽车领域产业引导、消费刺激的有关政策,为新能源汽车电子相关产业的发展提供了良好的政策环境和强有力的政策支持。截至2026年1月我国新能源汽车电子行业重点政策如下:



行业发展现状
1、中国新能源汽车电子市场规模
随着自动驾驶系统、信息娱乐与网联系统部件在车型上不断渗透,新能源汽车电子成本占总整车成本比例提升。根据盖世汽车统计,目前混合动力车型及纯电动车型汽车电子成本占比分别为47%和65%。而传统中高档燃油车型、紧凑车型的汽车电子成本占比大约分别为28%、15%。经前瞻测算,2024年中国新能源汽车电子市场规模约为汽车电子市场规模的70%。根据汽车工业协会数据显示,2024年我国汽车电子市场规模约为1.22万亿元,较上年增长10.95%。在此基础上进行测算,2024年我国新能源汽车电子行业市场规模约为8507.5亿元。

2、中国新能源汽车电子行业供需平衡分析
在政策驱动、技术引领、环保助推以及消费牵引的共同作用下,新能源汽车电子行业迅速发展。在新能源汽车电子行业总体迅速发展的背景下,新能源汽车电子产品供需关系保持了很好的平衡。2019-2024年,新能源汽车电子龙头企业德赛西威、均胜电子、奥联电子、华阳集团新能源汽车电子产品产销率均保持在在高水平。

3、中国新能源汽车电子行业市场供给水平分析
随着电子信息技术的快速发展和汽车制造业的不断变革,新能源汽车电子技术的应用和创新极大地推动了新能源汽车产业发展,对提高新能源汽车的信息化、智能化和网联化等水平,改善新能源汽车行驶稳定性、舒适性起到了非常关键的作用,同时也使汽车具备了娱乐、办公和通信等丰富功能。目前我国新能源汽车电子主要供给集中在中国新能源汽车电子龙头企业上,主要包括德赛西威、拓普集团、均胜电子、诺博汽车等。企业布局及供给情况如下:

行业竞争格局
1、中国新能源汽车电子企业竞争格局
中国新能源汽车电子行业主要竞争企业包括德赛西威、均胜电子、华域汽车、华阳集团、东风科技、拓普集团、科博达等。其中德赛西威和均胜电子处于第一梯队,其2024年新能源汽车电子相关业务收入分别为276.2亿元和552.16亿元;第二梯队企业包括华域汽车、华阳集团、东风科技、拓普集团、科博达等。

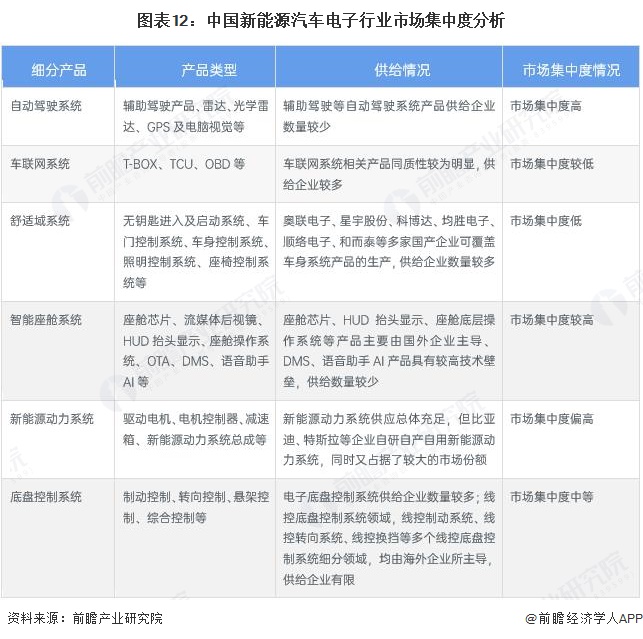
2、中国新能源汽车电子行业市场集中度分析
从市场集中度角度来看,自动驾驶系统、智能座舱系统、新能源动力系统等新能源汽车电子细分领域,市场集中度较高;车联网系统、舒适域系统等领域市场集中度则相对较低。

行业发展前景及趋势预测
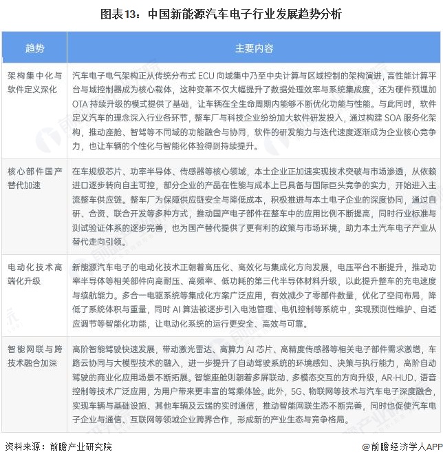
中国新能源汽车电子行业整体呈现出从硬件驱动转向软件定义、从依赖进口转向自主可控、从基础电动化迈向高端智能化、从单一技术应用转向多领域深度融合的发展特征,技术迭代与产业协同共同推动行业向更安全、高效、智能的方向持续升级。

随着智能网联汽车被列为国家的重要战略方向之一,预计新能源汽车电子行业的增长潜力还将得到进一步释放。从另一角度来看,新能源汽车电子已成为电子制造业新的增长点,为我国电子制造专用设备厂商提供新的发展机遇。
中国是全球最大的新能源汽车生产和消费大国,2024年新能源汽车产销仍保持着高速增长的状态。在产业政策的支持和产业配套完善的支持下,中国新能源汽车行业仍将保持较快的发展,同时新能源汽车电子化程度的提高已将提高新能源汽车电子单车成本,新能源汽车电子具有巨大的发展空间。预计到2030年我国新能源汽车电子市场规模将突破1.96万亿元。2025-2030年年复合增长率约为15%。

更多本行业研究分析详见前瞻产业研究院《中国新能源汽车电子行业发展前景预测与投资战略规划分析报告》
同时前瞻产业研究院还提供产业新赛道研究、投资可行性研究、产业规划、园区规划、产业招商、产业图谱、产业大数据、智慧招商系统、行业地位证明、IPO咨询/募投可研、专精特新小巨人申报、十五五规划等解决方案。如需转载引用本篇文章内容,请注明资料来源(前瞻产业研究院)。
更多深度行业分析尽在【前瞻经济学人APP】,还可以与500+经济学家/资深行业研究员交流互动。更多企业数据、企业资讯、企业发展情况尽在【企查猫APP】,性价比最高功能最全的企业查询平台。
前瞻产业研究院 - 深度报告 REPORTS

2025-2030年中国新能源汽车电子行业发展前景预测与投资战略规划分析报告
本报告前瞻性、适时性地对新能源汽车电子行业的发展背景、供需情况、市场规模、竞争格局等行业现状进行分析,并结合多年来新能源汽车电子行业发展轨迹及实践经验,对新能...
查看详情
本文来源前瞻产业研究院,内容仅代表作者个人观点,本站只提供参考并不构成任何投资及应用建议。(若存在内容、版权或其它问题,请联系:service@qianzhan.com) 品牌合作与广告投放请联系:0755-33015062 或 hezuo@qianzhan.com
如在招股说明书、公司年度报告中引用本篇文章数据,请联系前瞻产业研究院,联系电话:400-068-7188。
