投资广州 | 一文看懂广州市旅游产业发展现状与投资机会前瞻(附旅游产业现状、空间布局、投资机会分析等
投资广州 | 一文看懂广州市旅游产业发展现状与投资机会前瞻(附旅游产业现状、空间布局、投资机会分析等)
1、广州市旅游产业政策环境
——广州市旅游产业重点政策梳理
广州旅游产业政策围绕“
世界旅游
目的地”目标,形成“短期促消费、中期强产业、长期定格局”的递进体系:2025年《战略规划》确立“一城二都三中心”定位,明确2035年建成
世界旅游
目的地;2024年《专项资金办法》以最高5000万元重奖主题公园、数字文旅、大型演出及引客入穗;2022年《消费措施》聚焦疫后复苏,通过文旅消费券、演艺活动等激发市场活力;2021年《高质量发展措施》则从产业融合、数字文旅、大湾区共建等十大任务奠定基础。整体呈现“长远有蓝图、中期有资金、短期有抓手”的政策链条。

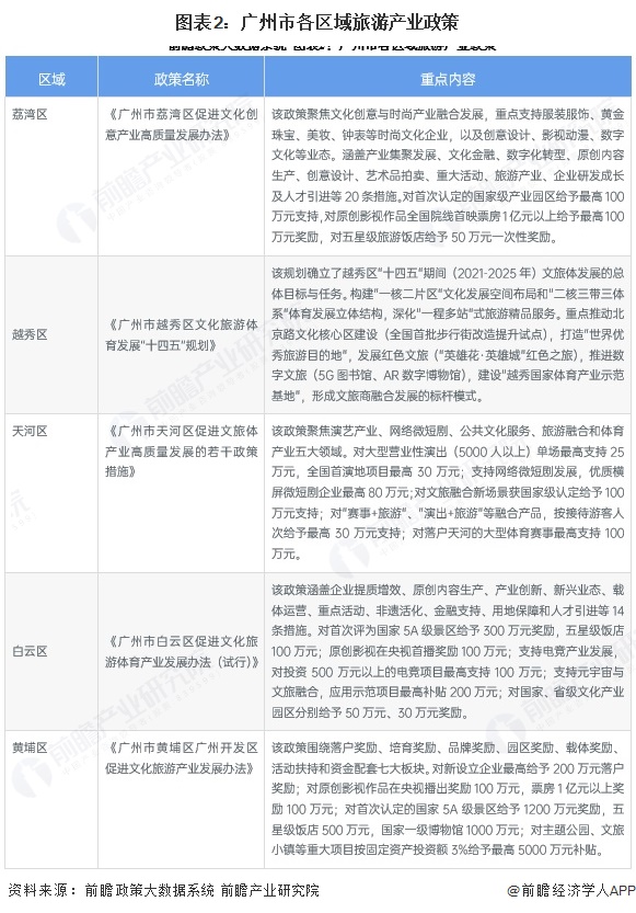
——广州市旅游产业各区域政策
广州市各区旅游产业政策形成“中心城区强文旅融合、外围区域重项目奖励”的差异化布局:荔湾区聚焦时尚文创与原创内容,对五星级饭店一次性奖励50万元;越秀区依托北京路文化核心区,打造红色文旅与数字文旅标杆;天河区重点扶持演艺、微短剧及“演出+旅游”融合产品,单场演出最高支持25万元;白云区注重景区提质与新兴业态,对5A级景区最高奖励300万元,元宇宙文旅项目最高补贴200万元;黄埔区则以大手笔项目奖励见长,5A级景区最高奖励1200万元,重大项目最高补贴5000万元。

2、广州市旅游产业链图谱
——广州市旅游产业链图谱
广州市旅游产业链涵盖上游旅客运输、中游旅游服务及下游配套产业三大环节。从企业数量分布来看,下游配套产业最为庞大,其中餐饮与酒店企业形成超大规模集群,构成旅游服务的坚实支撑;中游旅游服务环节企业数量高度集中,景区运营与综合旅游服务主体密集,同时传媒娱乐领域企业规模极为可观;上游旅客运输企业数量相对有限。整体而言,产业链呈现“下游配套基础雄厚、中游服务主体密集、上游运输相对精简”的橄榄型结构,旅游接待与服务能力远超过基础交通配套规模。

注:统计时间:2026/2/27。
——广州市旅游产业链图谱(按区域维度)
广州市旅游产业链各区域分布呈现明显分层:中游旅游服务环节以天河区为核心形成绝对高地,白云、越秀及番禺紧随其后构成第二梯队,从化、荔湾等区域规模最小;景区运营环节则集中在天河与从化两区,番禺、增城及越秀亦有少量分布,其他区域多为空白;上游旅客运输分布相对均衡,但白云区略多于其他区域。总体而言,天河区在旅游服务与景区运营两端均占据主导,从化依托生态资源在景区运营上形成特色,越秀、荔湾等老城区以旅游服务为主但景区资源薄弱,花都、南沙等新兴区域各环节数量均偏少。

注:1)统计时间:2026/2/27,2)上述数据仅列举广州各地区企业数量前三的环节。
3、广州市旅游产业发展规模
——广州市旅游产业发展规模
2020至2024年,广州旅游市场经历“V型反转”并创新高:2020年受疫情冲击为4182万人次、2679亿元;2021年小幅回升;2022年跌至谷底(3824万人次、2246亿元);2023年强势反弹,人次(5545万)、收入(3309亿)均超疫情前,同比分别增45%、47.3%;2024年再创新高,达5881万人次、3528亿元,两年复合增长率分别为24%和25.3%。

——广州市旅游产业各区发展规模
2024至2025年,广州各区旅游市场呈现“一超多强、分化明显”的格局:2025年南沙区以6700万人次和超15% 增速领跑全市;番禺区2025年游客量超5200万人次,但旅游收入下降11.8%;增城区2024年游客量突破3500万人次、旅游收入突破240亿元。

4、广州市旅游产业空间布局分析
——广州市旅游产业资源空间布局
广州市3A级以上景点呈现“一极引领、双核支撑、两带延伸、多点补充”的格局:越秀区(13个 与海珠区(13个)构成历史文化与都市地标双核心;花都(12个)、从化(12个)串联北部生态休闲带,增城(10个) 则打造东部度假带;白云(6个)、黄埔(6个)、南沙(5个)、荔湾(3个)、天河(3个)等地形成特色补充。

——广州市旅游配套产业空间布局
截至2026年初,广州旅游配套呈现“服务中枢集聚、高端住宿分层”的空间布局。旅行社服务端高度集中于越秀(11家3A/4A)、海珠(5家)等老城商务区,广之旅(白云)及南粤假期(番禺)形成外围补充。高端酒店端形成“一核多点”格局:天河珠江新城以四季、瑰丽等顶奢集群占据全市近半数高星酒店,为绝对核心;越秀环市东依托花园酒店(白金五星)等承载历史商务根基;荔湾白天鹅宾馆坐镇沙面,主打文旅地标;新兴片区如黄埔、白云、增城引入悦榕庄、皇冠假日等品牌,承接科创、空港及近郊度假需求,推动高端住宿从传统CBD向多核协同转型。整体形成“核心区顶奢集聚、老城区经典传承、新兴板块功能补位”的产业生态。

5、广州市旅游产业融资分析
——广州市旅游产业融资事件汇总
2017至2026年,广州市旅游产业共记录18起融资事件,覆盖线上文旅平台、旅游服务、健康旅游、文旅综合体等领域,轮次从天使轮到B+轮均有分布,融资金额从数百万元至亿元级别;投资方以专业创投、产业资本及地方文化基金为主,头部企业获连续多轮融资,整体呈现市场化资本与产业资本共同赋能文旅数字化、多元化发展的特点。2017-2026年2月广州市旅游产业融资事件汇总如下:

——广州市旅游产业融资区域分布
2017-2026年2月,广州市旅游企业融资区域分布中,黄埔区以6起居首位,天河区、海珠区各4起,越秀区3起,增城区1起,整体向黄埔、天河、海珠集聚。

6、广州市旅游产业投资机会分析
——广州市各区旅游产业发展规划
广州市各区旅游产业发展规划呈现出差异化定位、协同互补的特点:荔湾区聚焦文化创意与时尚产业融合,推动文商旅一体化发展;越秀区优化空间布局,依托历史文化核心区打造优秀旅游目的地;天河区以演艺经济、赛事活动为牵引,建设区域消费引擎;白云区着力探索文旅体与新兴业态融合的创新路径;黄埔区则以重大项目驱动和品牌创建为重点,打造文旅体产业集群创新高地。

——广州市旅游产业优势及投资机会
广州依托“长远有蓝图、中期有资金、短期有抓手”的递进式政策体系及各区差异化扶持(如黄埔重奖重大项目、天河聚焦演艺经济、白云扶持元宇宙文旅),已形成下游配套雄厚、中游服务密集的产业链优势,旅游资源呈现“一极双核两带多点”的空间格局,高端酒店与新兴业态加速集聚。投资机会主要在于:紧跟专项资金导向,布局大型主题公园、数字文旅及“演出+旅游”等融合项目;把握高端住宿升级、沉浸式演艺及元宇宙文旅等新兴赛道;围绕区域功能,在北部生态带布局休闲度假、在中心城区深耕文商旅融合、在南沙等区域捕捉滨海会展旅游机会。

更多本行业研究分析详见前瞻产业研究院《
中国旅游景区开发运营模式与投资机会分析报告
》
同时前瞻产业研究院还提供
产业新赛道研究
、
投资可行性研究
、
产业规划
、
园区规划
、
产业招商
、
产业图谱
、
产业大数据
、
智慧招商系统
、
行业地位证明
、
IPO咨询/募投可研
、
专精特新小巨人申报
、
十五五规划
等解决方案。如需转载引用本篇文章内容,请注明资料来源(前瞻产业研究院)。
更多深度行业分析尽在
【前瞻经济学人APP】
,还可以与500+经济学家/资深行业研究员交流互动。更多企业数据、企业资讯、企业发展情况尽在
【企查猫APP】
,性价比最高功能最全的企业查询平台。
前瞻产业研究院 - 深度报告
REPORTS

2025-2030年中国
旅游景区
开发运营模式与投资机会分析报告
本报告前瞻性、适时性地对旅游景区开发行业的发展背景、市场规模、竞争格局等行业现状进行分析,并结合多年来旅游景区开发行业发展轨迹及实践经验,对旅游景区开发行业未...
查看详情
本文来源前瞻产业研究院,内容仅代表作者个人观点,本站只提供参考并不构成任何投资及应用建议。(若存在内容、版权或其它问题,请联系:service@qianzhan.com)
品牌合作与广告投放请联系:0755-33015062 或 hezuo@qianzhan.com
如在招股说明书、公司年度报告中引用本篇文章数据,请联系前瞻产业研究院,联系电话:400-068-7188。
