预见2025:《2025年中国移动通信设备行业全景图谱》(附市场现状、竞争格局和发展趋势等)
预见2025:《2025年中国移动通信设备行业全景图谱》(附市场现状、竞争格局和发展趋势等)
以下数据及分析来自于前瞻产业研究院移动通信设备研究小组发布的《
全球及中国移动通信设备行业发展前景展望与投资战略规划分析报告
》
行业主要上市公司
:
中兴通讯
(000063)、
上海瀚讯
(300762)、
海能达
(002583)、
海格通信
(002465)等
本文核心数据
:移动通信设备行业竞争梯队;移动通信设备市场规模;移动通信设备行业区域竞争格局
行业概况
1、移动通信设备定义与分类
参照《移动通信设备制造企业技术转移中的专利价值评估》的定义,移动通信(mobile communications)是指沟通移动用户与固定点之间或移动用户之间的通信方式,是移动体之间的通信。移动通信技术是通信技术中发展最快的领域之一,第一代移动
通信系统
诞生于20世纪80年代,1987年中国1G系统在广东第六届全运会开通并正式使用;发展至今,移动通信网络技术经历了从1G网络到如今5G网络的演进历程。
随着无线移动
通信系统
带宽和能力的增加,面向个人和行业的移动应用快速发展,移动通信相关产业生态逐渐发生变化,5G不仅仅是更高速率、更大带宽、更强能力的空中接口技术,而且是面向业务应用和用户体验的智能网络。
根据移动通信网的定义,移动通信设备是指能够在移动环境中实现无线通信的设备。它可以实现室内外无线通信,是移动互联网的重要组成部分,是移动通信的基础设施。移动通信设备主要包括移动
通信系统
设备和移动通信终端设备两大类:

2、产业链剖析
移动通信设备产业链上游行业主要包括金属、五金和塑料等原材料行业,电子元器件和移动通信设备零部件制造行业以及软件系统、配套设施等其他行业;移动通信设备产业中游作为整条产业链的重要环节,主要包含移动通信系统设备制造和移动通信终端设备制造;移动通信设备产业下游主要包括通信运营商与通信设备集成商以及各领域客户。

移动通信设备产业上游涉及到众多细分行业,各细分行业上游供应商繁多,代表企业包括安卓、
苹果
、
高通
、华为海思、
中芯国际
等;产业链中游包
中兴通讯
、
三维通信
、烽火通讯等移动通信系统设备制造商以及华为、小米、
苹果
等移动通信设备终端制造商;产业链下游覆盖范围众多,包括
中国移动
、
中国电信
等运营商,以及各类客户群体。

行业发展历程
移动通信设备行业在促进社会经济可持续发展方面发挥了重要作用,根据我国国民经济“九五”计划至“十四五”规划,国家对移动通信设备制造行业的支持政策经历了从“优先使用国产设备”到“强化研发能力,加快老旧设备退网”再到“建成高速泛在、智能绿色的新型数字基础设施”的变化。
萌芽阶段:“九五”计划,国家提出在相同的技术水准、相同的价格条件下优先使用国产设备,并拿出10亿元资金集中扶持发展移动通信国产化专项项目;“十五”计划时期,国家层面提倡:
信息服务
业与制造业联合开发,鼓励通信运营企业使用国产的移动通信设备及软件。
起步阶段:“十一五”规划,规划明确了要显著增强元器件、材料、专用设备国内配套能力,加强国际合作,推动产用结合,突破部分关键技术。
加速发展阶段:“十二五”至“十三五”期间,规划均提出了加快传统交换设备和高耗能设备的升级改造和老旧设备退网等工作;
高质量发展阶段:“十四五”时期,根据《“十四五”信息通信行业发展规划》,建成高速泛在、集成互联、智能绿色、安全可靠的新型数字基础设施成为“十四五”时期我国移动通信设备制造行业的重要任务;“十五五”,国家明确将6G作为重点发展产业,如南京出台《南京市打造 “6G 之城” 行动计划 (2026—2027 年)》,计划新增6G领域成果转化企业不少于100家。

行业政策背景
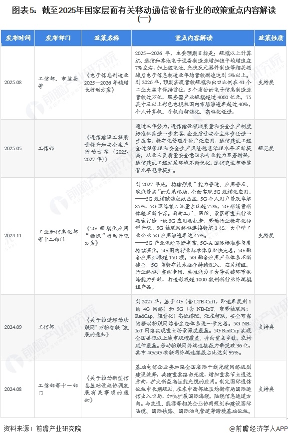
近年来,我国政府出台了一系列支持移动通信设备和技术发展的政策,聚焦通过推动移动通信设备的发展,以带动5G在我国的全面应用。2021-2025年,代表性政策情况如下表所示:



行业发展现状
1、供给:
中国移动
通信设备产量超411亿只
根据《中国工业统计年鉴》,2014-2022年全国规模以上通信设备制造业营业收入持续增长。2022年,我国通信设备制造业营业收入达到4.24万亿元,同比增长1.3%。经过初步统计,2025年我国规模以上通信设备制造业营业收入约为48756亿元,同比增长3%。

注:2024-2025年数据为初步核算数。
2、2025年市场规模约31655亿元
根据工业和信息化部公布的数据,中国移动通信业务占通信业收入比重约65%,前瞻初步核算2025年中国移动通信设备行业市场规模约31655亿元。

行业竞争格局
1、中国移动通信设备企业竞争格局
2025年中国通信设备规模以上通信设备制造业营业收入约4.87万亿元。根据工业和信息化部公布的数据,中国移动通信业务占通信业收入比重约65%,对应2025年中国移动通信设备行业市场规模约31655亿元。
基于各公司2025年1-9月业务销售额数据,初步核算2025年小米、
传音控股
和
中兴通讯
市场份额分别为约5.48%、2.09%和1.02%。

2、中国移动通信设备区域竞争格局
根据企查猫以“通信设备制造”为选定行业,以“移动通信设备”为关键词进行精确搜索,移动通信设备产业链企业主要分布在广东省,以及浙江、江苏、上海等华东地区。截至2026年1月,广东共有相关移动通信设备企业数2080家。

注:企查猫数据截止到2026年1月15日。
行业发展前景及趋势预测
1、行业发展趋势
展望未来,中国移动通信设备行业将呈现行业产能进一步扩大、新型设备研发力度加强、海外布局加速、监管持续加强、集中度持续提升等趋势。

2、行业发展前景:预计到2031年移动通信设备市场规模约4万亿元
整体来看,未来我国通信行业将显著提高基础设施建设、数据与算力设施服务以及网络数据安全治理等方面的能力,并向国际一流水平迈进。随着供给侧结构性改革的深入推进、各项政策的落地实施、新一代信息技术加强渗透,日益增长的智能化、高端化、品质化的消费升级需求将不断释放。未来随着5G规模建网扩大,数据中心规模建设持续拉动,移动通信系设备市场规模加速增长。到2031年,中国移动通信设备行业市场规模有望达4万亿元。

更多本行业研究分析详见前瞻产业研究院《
全球及中国移动通信设备行业发展前景展望与投资战略规划分析报告
》
同时前瞻产业研究院还提供
产业新赛道研究
、
投资可行性研究
、
产业规划
、
园区规划
、
产业招商
、
产业图谱
、
产业大数据
、
智慧招商系统
、
行业地位证明
、
IPO咨询/募投可研
、
专精特新小巨人申报
、
十五五规划
等解决方案。如需转载引用本篇文章内容,请注明资料来源(前瞻产业研究院)。
更多深度行业分析尽在
【前瞻经济学人APP】
,还可以与500+经济学家/资深行业研究员交流互动。更多企业数据、企业资讯、企业发展情况尽在
【企查猫APP】
,性价比最高功能最全的企业查询平台。
前瞻产业研究院 - 深度报告
REPORTS

2025-2030年全球及中国
移动通信设备
行业发展前景展望与投资战略规划分析报告
本报告前瞻性、适时性地对移动通信设备行业的发展背景、供需情况、市场规模、竞争格局等行业现状进行分析,并结合多年来移动通信设备行业发展轨迹及实践经验,对移动通信...
查看详情
本文来源前瞻产业研究院,内容仅代表作者个人观点,本站只提供参考并不构成任何投资及应用建议。(若存在内容、版权或其它问题,请联系:service@qianzhan.com)
品牌合作与广告投放请联系:0755-33015062 或 hezuo@qianzhan.com
如在招股说明书、公司年度报告中引用本篇文章数据,请联系前瞻产业研究院,联系电话:400-068-7188。
