【全网最全】2026年太空光伏行业上市公司全方位对比(附业务布局汇总、业绩对比、业务规划等)
【全网最全】2026年太空光伏行业上市公司全方位对比(附业务布局汇总、业绩对比、业务规划等)
以下数据及分析来自于前瞻产业研究院太空光伏研究小组发布的《
中国光伏产业投资机会与投融资策略建议分析报告
》
行业主要上市公司
:
钧达股份
(002865)、
乾照光电
(300102)、
东方日升
(300118)等
本文核心数据
:太空光伏业务布局
1、太空光伏行业上市公司汇总
太空光伏产业链上游包括核心光伏材料、特种防护与封装材料、能量传输器件等三大核心原材料,其中光伏材料包括衬底材料、外延片、薄膜等新一代材料,特种防护与封装材料包括抗辐射盖片、导电互连片等;能量传输器件包括射频/微波芯片、真空电子器件等。
产业链中游主要为太空光伏电池制造及电池组件制作,太空光伏系统集成等;产业链下游主要为“太空”场景以及“地用”场景。中短期来看,太空光伏能够实现的主要为太空数据中心、各类卫星星座、空间站、深空探测等“太空”场景,而“地用”场景为太空光伏概念的终极目标。





2、太空光伏行业上市公司基本信息对比
从太空光伏行业的上市企业布局和已有公开信息分析,注册资本最大的公司是
晶科能源
,达100.05亿元;招投标信息最多的公司是
明阳智能
,截至2026年2月招投标信息约2854项;中国太空光伏上市公司注册时间较早,普遍成立于2007年以前,其中
三安光电
注册成立于1993年3月。

3、太空光伏行业企业业务布局对比
太空光伏产业仍未进入大规模商业化阶段,领先企业均在加速技术攻关和产品研发。其中,三安光电、
乾照光电
、明阳智能等企业主要布局砷化镓电池,
东方日升
和
天合光能
等布局HJT电池,
钧达股份
、隆基绿能、上海港湾、晶科能源等布局钙钛矿叠层电池。

从太空光伏行业的上市企业已有的公开信息分析,专利信息相对较多的企业是天合光能,截止2026年2月其有效专利数量为2057项;员工总数最多的是隆基绿能,员工总数约37853人。从员工构成来看,太空光伏领先企业员工主要以生产人员和技术人员为主。

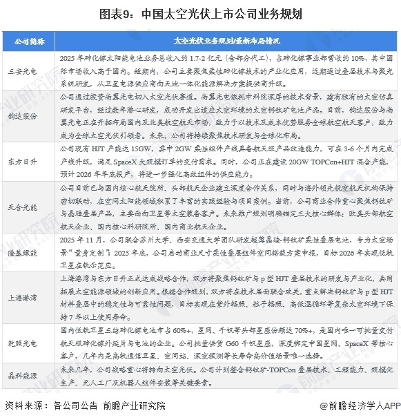
4、太空光伏行业企业业务规划对比
太空光伏代表性企业公开披露的太空光伏业务布局如下:

更多本行业研究分析详见前瞻产业研究院《
中国光伏产业投资机会与投融资策略建议分析报告
》。
同时前瞻产业研究院还提供产业大数据、产业研究报告、产业规划、园区规划、产业招商、产业图谱、智慧招商系统、行业地位证明、IPO咨询/募投可研、IPO工作底稿咨询等解决方案。在招股说明书、公司年度报告等任何公开信息披露中引用本篇文章内容,需要获取前瞻产业研究院的正规授权。
更多深度行业分析尽在【前瞻经济学人APP】,还可以与500+经济学家/资深行业研究员交流互动。
前瞻产业研究院 - 深度报告
REPORTS

2025-2030年中国
光伏产业
投资机会与投融资策略建议分析报告
本报告前瞻性、适时性地对建筑装饰行业的发展背景、供需情况、市场规模、竞争格局等行业现状进行分析,并结合多年来建筑装饰行业发展轨迹及实践经验,对建筑装饰行业未来...
查看详情
本文来源前瞻产业研究院,内容仅代表作者个人观点,本站只提供参考并不构成任何投资及应用建议。(若存在内容、版权或其它问题,请联系:service@qianzhan.com)
品牌合作与广告投放请联系:0755-33015062 或 hezuo@qianzhan.com
如在招股说明书、公司年度报告中引用本篇文章数据,请联系前瞻产业研究院,联系电话:400-068-7188。
