2026年中式快餐海外发展情况 多款中式快餐品牌跻身全球餐饮门店排名前列【组图】
2026年中式快餐海外发展情况 多款中式快餐品牌跻身全球餐饮门店排名前列【组图】
以下数据及分析来自于前瞻产业研究院中式快餐研究小组发布的《
中国快餐行业市场前瞻与投资战略规划分析报告
》
行业主要上市公司
:
西安饮食
(000721.SZ)、
广州酒家
(603043.SH)、遇见小面(02408.HK)、小菜园(00999.HK)、
呷哺呷哺
(00520.HK)
本文核心数据
:市场现状;中式快餐;海外发展;
2025年国际中餐市场规模3976亿美元
从海外市场看,海外华人华侨规模逐年扩大,截至2025年预计约6300万人,为中式快餐海外发展筑牢了核心且稳定的消费基底,华人对中式饮食的天然需求不仅推动中式快餐在华人聚居区完成初步的门店布局与市场渗透,还成为品牌探索海外本土化的初始试金石,而国际中餐市场从2020年2330亿美元增长至2025年3976亿美元的规模扩容,更是释放出国际市场对中餐接受度持续提升的强劲信号,为中式快餐突破华人圈层、触达当地消费者打开了广阔的市场空间,中式快餐凭借标准化、便捷化的业态优势,高度适配海外快节奏的消费生活方式,能够充分承接整体中餐市场的发展红利。


超20家中式快餐企业上榜全球连锁餐饮品牌门店数TOP100
多款中式快餐品牌强势跻身全球餐饮门店排名前列,
华莱士
、塔斯汀更是以超万店规模跻身全球前15,杨国福麻辣烫、张亮麻辣烫、巴比馒头等一众品牌也均以数千家门店稳居榜单,涵盖汉堡炸鸡、麻辣烫、包点、粉面、黄焖鸡等多元中式特色品类,规模化发展的硬实力为出海奠定了坚实基础。


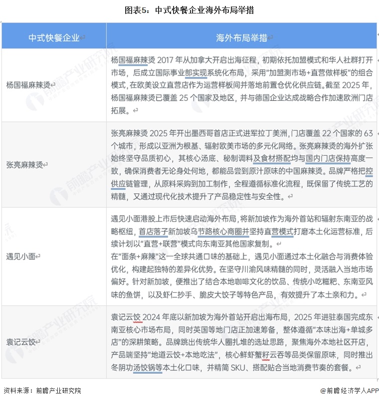
中式快餐企业海外布局举措完善
各品牌结合自身发展节奏确定不同出海起点与拓展区域,杨国福麻辣烫2017年便从加拿大率先出海,截至2025年已覆盖25个国家及地区并与德国企业合作加速欧洲布局,张亮麻辣烫则形成以亚洲为根基、辐射欧美且2025年进军拉丁美洲的多元化门店网络,遇见小面港股上市后将新加坡作为东南亚战略枢纽,袁记云饺2024年底以新加坡为起点、2025年进驻泰国并筹备英国等市场。具体情况如下所示:

更多本行业研究分析详见前瞻产业研究院《
中国快餐行业市场前瞻与投资战略规划分析报告
》。
同时前瞻产业研究院还提供产业大数据、产业研究报告、产业规划、园区规划、产业招商、产业图谱、智慧招商系统、行业地位证明、IPO咨询/募投可研、IPO工作底稿咨询等解决方案。在招股说明书、公司年度报告等任何公开信息披露中引用本篇文章内容,需要获取前瞻产业研究院的正规授权。
更多深度行业分析尽在【前瞻经济学人APP】,还可以与500+经济学家/资深行业研究员交流互动。
前瞻产业研究院 - 深度报告
REPORTS

2025-2030年中国
快餐
行业市场前瞻与投资战略规划分析报告
本报告前瞻性、适时性地对快餐行业的发展背景、供需情况、市场规模、竞争格局等行业现状进行分析,并结合多年来快餐行业发展轨迹及实践经验,对快餐行业未来的发展前景做...
查看详情
本文来源前瞻产业研究院,内容仅代表作者个人观点,本站只提供参考并不构成任何投资及应用建议。(若存在内容、版权或其它问题,请联系:service@qianzhan.com)
品牌合作与广告投放请联系:0755-33015062 或 hezuo@qianzhan.com
如在招股说明书、公司年度报告中引用本篇文章数据,请联系前瞻产业研究院,联系电话:400-068-7188。
