重磅!2026年中国及31省市固态电池行业政策汇总及解读(全) 政策核心目标转向量产落地、龙头培育与示范运营
重磅!2026年中国及31省市固态电池行业政策汇总及解读(全) 政策核心目标转向量产落地、龙头培育与示范运营
以下数据及分析来自于前瞻产业研究院固态电池研究小组发布的《
中国固态电池行业市场前瞻与投资战略规划分析报告
》
行业主要上市公司
:
比亚迪
(002594.SZ)、
上汽集团
(600104.SH)、蔚来汽车(NIO)、
宁德时代
(300750.SZ)、
孚能科技
(688567.SH)、
国轩高科
(002074.SZ)等
本文核心数据
:固态电池行业政策;各省市固态电池行业政策;政策解读
1、政策历程图
从中国固态电池产业来看,中国固态电池行业政策发展历经四个阶段:2016-201年为早期探索期,政策聚焦基础材料与核心技术研发,完成产业技术储备;2020-2022年进入国家战略确立期,技术首次上升至国家战略层面,政策转向“研发+产业化”双轮驱动;2023-2024年步入全面支持期,多部门协同出台政策,重点推进标准体系建设与产业链协同发展;2025年至今为产业化加速期,政策核心转向量产落地与龙头培育,通过专项方案和资金支持推动行业从技术研发迈入产业化初期。

2、国家层面政策汇总及解读
——国家层面固态电池行业政策汇总
固态电池及相关产品的制造技术属于我国优先发展的技术领域。近年来,我国出台了一系列政策规划以推动固态电池制造水平的进步以及技术的发展。固态电池作为新型锂离子电池,其能效更加符合我国对于锂离子电池的期望,其相关产品与技术的发展也受到了我国锂电池相关政策的深刻影响。
在相关政策上,我国不仅对于新能源汽车动力电池产业及技术的发展制定了规划与要求,还对新能源汽车的补贴和积分情况进行了大规模的调整,迫使相关产业不断追求动力电池能量密度和续航能力的提升,间接推动了拥有高能量密度和强续航能力的固态电池的产业发展。



——《新能源汽车产业发展规划(2021-2035年)》解读
电池成为新能源汽车企业获得市场优势的关键。在众多电池技术的研发中,固态电池尤其受到全球范围的广泛关注。根据国务院办公厅2020年印发的《新能源汽车产业发展规划(2021-2035年)》,国家计划到2025年,我
国新能源
汽车市场竞争力明显增强,动力电池、驱动电机、车用操作系统等关键技术取得重大突破,安全水平全面提升。纯电动乘用车新车平均电耗降至12.0千瓦时/百公里,新能源汽车新车销售量达到汽车新车销售总量的20%左右,纯电动汽车成为新销售车辆的主流,公共领域用车全面电动化,燃料电池汽车实现商业化应用。在“新能源汽车核心技术攻关工程”中明确要求“加快固态动力电池技术研发及产业化”。《规划》中对于我国固态电池的主要规划如下:

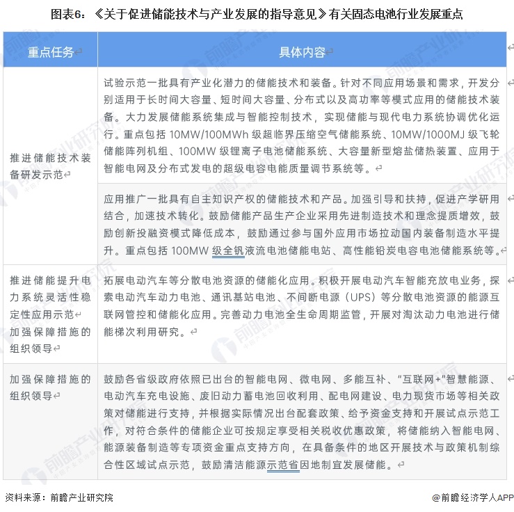
——《关于促进储能技术与产业发展的指导意见》解读
国家发展改革委、国家能源局等五部门联合印发《关于促进储能技术与产业发展的指导意见》(以下简称《指导意见》),明确了促进我国储能技术与产业发展的重要意义、总体要求、重点任务和保障措施。政策强调,要着眼能源产业全局和长远发展需求,紧密围绕改革创新,以机制突破为重点、以技术创新为基础、以应用示范为手段,大力发展“互联网+”
智慧能源
,促进储能技术和产业发展。要着力推进储能技术装备研发示范、储能提升可再生能源利用水平应用示范、储能提升能源电力系统灵活性稳定性应用示范、储能提升用能智能化水平应用示范、储能多元化应用支撑能源互联网应用示范等重点任务,为构建“清洁低碳、安全高效”的现代能源产业体系,推进我国能源行业供给侧结构性改革、推动能源生产和利用方式变革做出新贡献。

3、31省市层面的政策汇总及解读
——部分省市固态电池行业政策汇总
截至2025年,上海、江苏等多地在2022—2025年间密集出台固态电池相关政策,政策聚焦技术攻关、产业链培育、平台建设与示范应用四大方向,以上海攻坚全固态电池电解质、界面及集成技术、江苏以“揭榜挂帅”“赛马”制推进重大科技项目为代表,多地着力突破固态电池核心技术瓶颈;江西通过最高1000万元专项资金补助培育引进固态电池产业链条,具体情况如下所示:



——部分省市固态电池行业重点发展方向解读
从省市发展规划来看,山东、上海、江苏等省市基于自身产业基础与技术优势,分别从技术研发、产业布局、场景应用等维度制定固态电池发展规划:山东聚焦高能量密度固态电池研发与储能技术多元化,上海主攻全固态电池核心材料与器件制备技术,江苏以“揭榜挂帅”模式推进全固态电池研发及产业化,江西引进产业链项目抢占市场,广东突破固态电池界面关键技术瓶颈,四川发力高安全长循环的储能与动力电池研发应用,广西则重点攻克固态电池、车用芯片等关键技术与环节。

更多本行业研究分析详见前瞻产业研究院《
中国固态电池行业市场前瞻与投资战略规划分析报告
》。
同时前瞻产业研究院还提供产业大数据、产业研究报告、产业规划、园区规划、产业招商、产业图谱、智慧招商系统、行业地位证明、IPO咨询/募投可研、IPO工作底稿咨询等解决方案。在招股说明书、公司年度报告等任何公开信息披露中引用本篇文章内容,需要获取前瞻产业研究院的正规授权。
更多深度行业分析尽在【前瞻经济学人APP】,还可以与500+经济学家/资深行业研究员交流互动。
前瞻产业研究院 - 深度报告
REPORTS

2025-2030年中国
固态电池
行业市场前瞻与投资战略规划分析报告
本报告前瞻性、适时性地对固态电池行业的发展背景、供需情况、市场规模、竞争格局等行业现状进行分析,并结合多年来固态电池行业发展轨迹及实践经验,对固态电池行业未来...
查看详情
本文来源前瞻产业研究院,内容仅代表作者个人观点,本站只提供参考并不构成任何投资及应用建议。(若存在内容、版权或其它问题,请联系:service@qianzhan.com)
品牌合作与广告投放请联系:0755-33015062 或 hezuo@qianzhan.com
如在招股说明书、公司年度报告中引用本篇文章数据,请联系前瞻产业研究院,联系电话:400-068-7188。
