2026年中国取向硅钢行业市场前景预测研究报告(简版)
发布时间:2026-03-31来源:中商产业研究院

2025-2030年中国耐热刻痕取向硅钢市场调研分析及投资前景研究预测报告

2025-2030年中国无取向硅钢市场调查与行业前景预测专题研究报告

2024-2029年中国取向硅钢分析及发展趋势研究预测报告
中商情报网讯:在“双碳”战略与《变压器能效提升计划》的强制要求下,变压器能效标准大幅提升,作为其核心铁芯材料的高性能、低损耗取向硅钢需求迎来刚性增长。
一、取向硅钢定义
取向硅钢也称冷轧变压器钢,是一种晶粒基本朝同一方向排列的极低碳硅铁合金材料。取向硅钢是变压器关键原材料,主要用于变压器(铁心)的制造,还可应用于大型电机(水电、风电)等领域。按制备工艺和磁性能,取向硅钢可分为普通取向硅(CGO,磁感<1.88T)和高磁感取向硅钢(Hi-B,磁感≥1.88T)。
资料来源:中商产业研究院整理
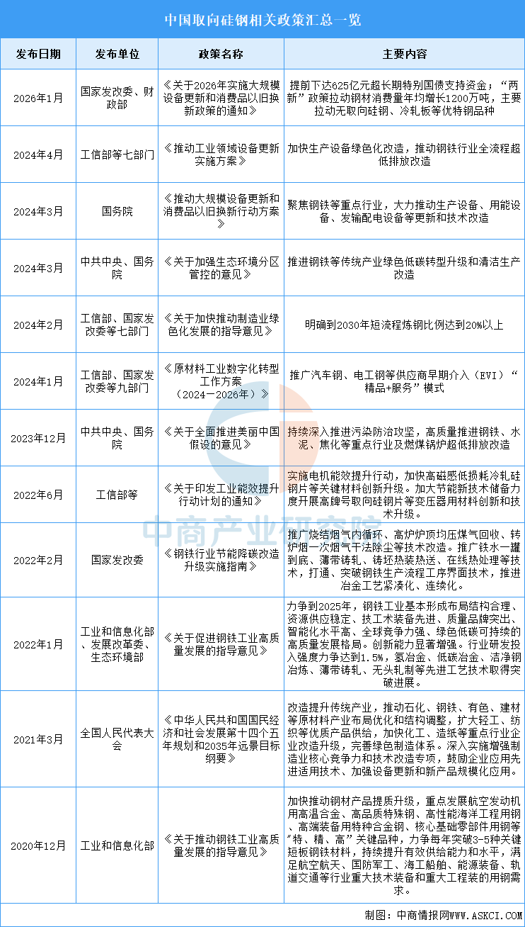
二、取向硅钢行业发展政策
取向硅钢的制造技术高度复杂、工艺窗口极为狭窄,且对成分的控制要求极为严格,因此代表了一个国家钢铁制造业的综合技术水平。为实现我国关键电力设备自主保障、避免受制于人,国家出台了一系列宏观调控政策,以产业升级和节能环保为重心,推动取向硅钢行业的健康、有序发展。
资料来源:中商产业研究院整理
三、取向硅钢行业发展现状
1.材料
中商产业研究院发布的《2025-2030年中国取向硅钢分析及发展趋势研究预测报告》显示,截至2024年底,取向硅钢产量占硅钢总产量的比例由2021年的13.7%提高到2024年的18.3%,达295万吨。2025年国内取向硅钢产量约350万吨。中商产业研究院分析师预测,2025年中国取向硅钢产量将达375万吨。
数据来源:中商产业研究院整理
转载说明:本文系转载内容,版权归原作者及原出处所有。转载目的在于传递更多行业信息,文章观点仅代表原作者本人,与本平台立场无关。若涉及作品版权问题,请原作者或相关权利人及时与本平台联系,我们将在第一时间核实后移除相关内容。




