【最全】2026年人用疫苗行业上市公司全方位对比(附业务布局汇总、业绩对比、业务规划等)
【最全】2026年人用疫苗行业上市公司全方位对比(附业务布局汇总、业绩对比、业务规划等)
以下数据及分析来自于前瞻产业研究院人用疫苗研究小组发布的《
中国疫苗行业发展前景与投资战略规划分析报告
》
行业主要上市公司
:
华兰生物
(002007)、
智飞生物
(300122)、
康泰生物
(300601)、
沃森生物
(300142)、
康希诺
(688185)、
长春高新
(000661)、
复星医药
(600196)、
金迪克
(688670)、
欧林生物
(688319)、
百克生物
(688276)等
本文核心数据:人用疫苗营业收入;人用疫苗企业净利率;人用疫苗业务收入
人用疫苗产业上市公司汇总
中国人用疫苗产业链上游主要包括包装材料、疫苗生产设备、医药冷链物流商等;产业链中游主要是各类人用疫苗生产企业。



人用疫苗行业上市公司业务布局对比
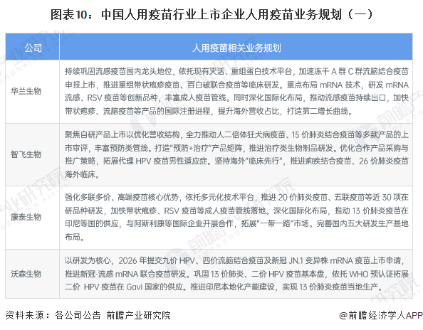
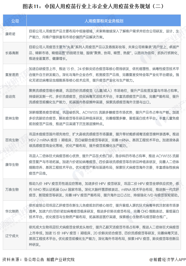
国内人用疫苗企业形成多元竞争格局。
智飞生物
、
万泰生物
等深耕HPV、肺炎疫苗,依托自研与合作拓展产品线;
华兰生物
、
金迪克
巩固流感疫苗市场优势,
欧林生物
、
辽宁成大
深耕细菌类、狂犬病疫苗等特色领域,具体汇总对比如下:


人用疫苗行业上市公司人用疫苗相关业务业绩对比
从企业人营业收入情况来看,2025年上半年
复星医药
、
中国生物制药
营收较高,均超过190亿元;
长春高新
、智飞生物人用疫苗业务收入较高,分别为57.52亿元、48.7亿元;从疫苗产销情况来看,辽宁成大疫苗产量最高,为3640万支,智飞生物销量最高,为3719万支。


人用疫苗行业上市公司人用疫苗业务规划对比
人用疫苗行业上市公司业务规划方向主要包括继续壮大产品差异化,深入了解挖掘客户需求,加强品牌推广,注重科技研发等,其具体业务规划如下:



更多本行业研究分析详见前瞻产业研究院《
中国疫苗行业发展前景与投资战略规划分析报告
》。
同时前瞻产业研究院还提供产业大数据、产业研究报告、产业规划、园区规划、产业招商、产业图谱、智慧招商系统、行业地位证明、IPO咨询/募投可研、IPO工作底稿咨询等解决方案。在招股说明书、公司年度报告等任何公开信息披露中引用本篇文章内容,需要获取前瞻产业研究院的正规授权。
更多深度行业分析尽在【前瞻经济学人APP】,还可以与500+经济学家/资深行业研究员交流互动。
前瞻产业研究院 - 深度报告
REPORTS

2025-2030年中国
疫苗
行业发展前景与投资战略规划分析报告
本报告前瞻性、适时性地对疫苗行业的发展背景、供需情况、市场规模、竞争格局等行业现状进行分析,并结合多年来疫苗行业发展轨迹及实践经验,对疫苗行业未来的发展前景做...
查看详情
本文来源前瞻产业研究院,内容仅代表作者个人观点,本站只提供参考并不构成任何投资及应用建议。(若存在内容、版权或其它问题,请联系:service@qianzhan.com)
品牌合作与广告投放请联系:0755-33015062 或 hezuo@qianzhan.com
如在招股说明书、公司年度报告中引用本篇文章数据,请联系前瞻产业研究院,联系电话:400-068-7188。
