投资成都 | 一文看懂成都市智慧医疗产业发展现状与投资机会前瞻(附智慧医疗产业现状、空间布局、投资机
投资成都 | 一文看懂成都市智慧医疗产业发展现状与投资机会前瞻(附智慧医疗产业现状、空间布局、投资机会分析等)
成都市智慧医疗产业政策环境
——成都市智慧医疗产业重点政策梳理
成都市近年来构建了持续进阶的智慧医疗政策体系,2023年印发的医疗卫生服务体系规划确立智慧医疗数字化、网络化、智能化长期发展方向;2024年系列政策聚焦财政事权划分、优质高效服务体系构建、产业用地保障,从资金、服务、空间三大维度夯实智慧医疗发展底座;2025年延续医保相关政策有效期,稳定支付预期、畅通线上结算场景,为互联网诊疗、数据共享、智慧医院建设提供持续制度保障。

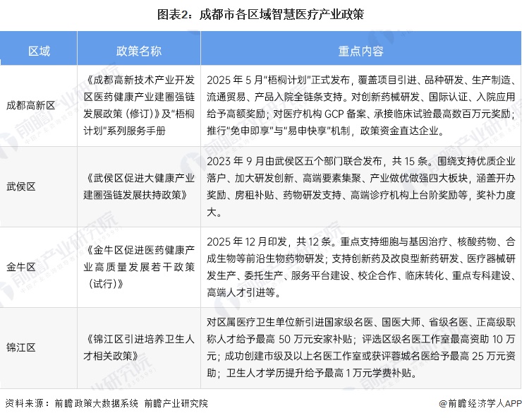
——成都市智慧医疗产业各区域政策
成都市各区域紧扣智慧医疗产业发展定位,因地制宜出台差异化专项政策,形成错位发展、协同支撑的良好格局。高新区以全链条政策与“梧桐计划”强化创新药械研发与临床转化激励;武侯区聚焦大健康建圈强链,从企业落户、研发创新到产业壮大实施全方位奖补;金牛区重点布局
前沿生物
医药与医疗器械创新,推动临床转化与校企合作;锦江区则以卫生人才引育为抓手,通过安家补贴、工作室资助等举措夯实智慧医疗人才支撑,全域共同助力成都智慧医疗产业高质量发展。

2、成都市智慧医疗产业链图谱
——成都市智慧医疗产业链图谱
智慧医疗产业链包括技术供应与设备制造、智慧医疗服务和系统集成、医疗机构等环节。在产业链中,企业分布呈现智慧医疗服务和系统集成环节高度集中,技术供应层也较为发达,而核心设备制造环节则相对薄弱。

注:统计时间:2026/2/5。
——成都市智慧医疗产业链图谱(按区域维度)
根据企业分布数据,成都市智慧医疗产业呈现"一超多强、梯度分化"的产业格局:武侯区在医疗设备、智能硬件、家庭健康系统三大核心赛道全面领先,企业数量均位居全市第一,特别是家庭健康系统领域形成绝对优势;双流区、郫都区、天府新区构成第二梯队,在医疗设备、智能硬件等领域形成差异化布局;而青白江区、新都区、龙泉驿区等区域企业数量整体偏低,产业发展尚处于培育阶段,呈现明显的区域发展不平衡特征。

注:1)统计时间:2026/2/5,2)上述数据仅列举成都各地区企业数量前四的环节。
3、成都市智慧医疗产业发展规模
——成都市智慧医疗产业发展规模
在智慧医疗基础设施建设方面,成都市已构建起覆盖城乡的数字健康“骨架”。全市全民健康信息平台累计接入800余家医疗卫生机构,成为副省级城市中覆盖面最广、服务人口最多的区域健康大数据平台之一。
基于这一平台,成都深度推动医疗数据互联互通与智慧应用落地:已实现全市二级以上公立医疗机构检查检验结果跨院互认,有效减少重复医疗;同步上线健康服务门户、信用就医、居民健康画像等30余个智慧医疗场景,覆盖诊前预约、诊中支付、诊后随访全流程,显著提升了跨机构、全周期的医疗服务效率与居民就医体验。

——成都市智慧医疗产业各区发展规模
成都市智慧医疗产业发展呈现"核心引领、多点支撑"的空间格局,各主要城区依托自身资源禀赋形成差异化发展路径。高新区作为产业创新极核,以超1200亿元的医药健康产业营收和800余家智慧医疗企业构筑了AI医疗技术研发与成果转化高地;武侯区、温江区分别凭借450亿元和400亿元以上的大健康产业规模,在医疗数字化应用和"三医融合"生态构建方面形成特色优势;金牛区、锦江区则通过智慧医疗信息平台建设和脑健康专业园区打造,推动产业向精细化、专业化方向延伸。整体而言,成都智慧医疗产业已形成覆盖技术研发、设备制造、系统集成、医疗服务的全链条布局,互联网医院、AI医疗中试平台等新型基础设施加速完善,为产业高质量发展奠定了坚实基础。

4、成都市智慧医疗产业企业布局分析
——成都市三甲医院数量
根据成都市卫健委发布的各区县三甲医院数量分布,成都市智慧医疗产业企业布局呈现明显的“医疗资源依附型”特征。武侯区凭借绝对的三甲医院优势,依托“环华西”资源集聚了全市最多的医疗AI与医学大数据企业,成为产业创新策源地;青羊区、锦江区依托密集的医疗资源,培育了一批中医药数字化、智慧康养领域特色企业,形成差异化竞争优势;金牛区、成华区、温江区、双流区等地虽三甲资源相对均衡,但结合自身产业基础,在智慧医药供应链、AI药物研发、高端医疗装备等领域培育了多家规上企业,成为产业链重要支撑;而远郊市县虽三甲资源较少,但聚焦智慧康养、基层医疗协同及中药数字化等赛道,涌现出一批成长型中小企业,完善了全域产业生态。

——成都市智慧医疗产业企业空间布局
成都市智慧医疗产业企业广泛分布在全市各主要城区,包括温江区、郫都区、武侯区、双流区、锦江区、新都区、金牛区、青白江区、成华区等,体现了成都智慧医疗产业在全市范围的纵深布局与协同发展。其中,温江区作为核心引擎,集聚了
药明康德
(成都)有限公司、四川百利药业有限责任公司、博奥生物成都有限公司、成都希氏异构科技有限公司等一批行业领军企业,企业数量和质量均较为突出;武侯区和双流区也形成了显著的产业集聚,分别拥有四川华西公用医疗
信息服务
有限公司、成都智羽科技有限公司以及中核同辐(成都)科技有限公司、
成都先导
药物开发股份有限公司等代表性企业。从行业领域来看,这批企业涵盖了智慧医院系统、医疗信息化、智能诊断、生物医药、第三方医学检验、医疗物联网等多个前沿方向,充分展现了成都在推动智慧医疗核心产业壮大,尤其是在促进医疗数字化转型、智能设备研发和区域医疗协同方面取得的显著成果。

——成都市智慧医疗产业载体空间布局
成都市智慧医疗产业已形成“研发引领、融合赋能、转化支撑”的三大特色载体协同格局:双流区天府国际生物城聚焦前沿研发、高端制造与国际医疗,打造世界级生物医药创新高地;温江区医学城以“三医融合”为核心,推动医药健康与大数据、AI技术深度融合,提升产业链协同水平;东部新区未来医学城依托华西医院顶级资源,构建“原始创新—临床研究—产业转化”全链条生态,致力成为全国未来医学技术策源地。三大载体错位发展、功能互补,共同夯实成都智慧医疗产业的创新底座。

5、成都市智慧医疗产业融资分析
——成都市智慧医疗产业融资现状分析
2017至2025年,成都市智慧医疗产业融资呈现明显的波动性与阶段性特征。融资在2020年达到单笔规模的阶段性高点后,于2022年陷入低谷,显示当时资本市场的极度谨慎。2024年以来,融资频次有所回升,但单笔金额显著收缩,表明投资逻辑正转向更为谨慎的早期布局或小额试水。

统计时间:2026年2月6日。
——成都市智慧医疗产业融资区域分布
当前成都市智慧医疗产业融资格局正从“一核独大”向“多极驱动”深刻转变:太仓市与昆山市分别以8起和6起融资跃升为最活跃区域,标志着新兴产业集群的快速崛起;而成都工业园区与虎丘区虽融资数量均为3起,却体现了核心区向更成熟发展阶段的结构性优化。

统计时间:2026年2月6日。
6、成都市智慧医疗产业投资机会分析
——成都市各区智慧医疗产业发展规划
在智慧医疗产业发展规划中,成都市各区锚定市级顶层设计,立足自身资源禀赋,形成了“研发—转化—应用—服务”全链条贯通的协同发展格局。武侯区依托“环华西”优质资源,采用“政府搭台、企业唱戏、医院参与”模式,通过房租补贴、研发奖励等举措,打造智慧医疗“研发—验证—推广”全链条转化体系,推动“医、学、研、企、用”深度融合;金牛区聚焦高端诊疗产业高质量发展,以
前沿生物
药物研发奖励、公共服务平台固投补贴、产业园区运营激励为抓手,助力智慧医疗信息化及相关产业落地;锦江区则以卫生人才引育为核心,通过高层次人才专属健康服务与创新创业基金,以人才赋能推动智慧医疗、高端诊疗服务升级。总体呈现中心城区引领服务创新、多极协同联动的发展新局面。

——成都市智慧医疗产业优势及投资机会总结
成都市智慧医疗产业已构建起从市级顶层设计到各区特色落地的进阶式政策体系,通过全链条政策支撑与产学研用协同发力,形成了覆盖技术研发、场景试点到产业化应用的完整生态,为投资者在成果转化、前沿领域布局和产业链补链强链等方面提供了系统性的发展机遇。


更多本行业研究分析详见前瞻产业研究院《
中国智慧医疗建设市场前景展望与投资战略规划分析报告
》。
同时前瞻产业研究院还提供产业新赛道研究、投资可行性研究、产业规划、园区规划、产业招商、产业图谱、产业大数据、智慧招商系统、行业地位证明、IPO咨询与募投可研、专精特新小巨人申报、十五五规划等解决方案。如需转载引用本篇文章内容,请注明资料来源(前瞻产业研究院)。
更多深度行业分析尽在【前瞻经济学人APP】,还可以与500+经济学家与资深行业研究员交流互动。更多企业数据、企业资讯、企业发展情况尽在【企查猫APP】,性价比最高功能最全的企业查询平台。
前瞻产业研究院 - 深度报告
REPORTS

2025-2030年中国
智慧医疗建设
市场前景展望与投资战略规划分析报告
本报告前瞻性、适时性地对智慧医疗建设的发展背景、供需情况、市场规模、竞争格局等行业现状进行分析,并结合多年来智慧医疗建设发展轨迹及实践经验,对智慧医疗建设未来...
查看详情
本文来源前瞻产业研究院,内容仅代表作者个人观点,本站只提供参考并不构成任何投资及应用建议。(若存在内容、版权或其它问题,请联系:service@qianzhan.com)
品牌合作与广告投放请联系:0755-33015062 或 hezuo@qianzhan.com
如在招股说明书、公司年度报告中引用本篇文章数据,请联系前瞻产业研究院,联系电话:400-068-7188。
