【产业图谱】重磅!2025年无锡市人工智能和元宇宙产业全景洞察(附产业政策、产业分布图谱、产业发展现状、企业发展现状、配套产业发展、产业发展规划)
【产业图谱】重磅!2025年无锡市人工智能和元宇宙产业全景洞察(附产业政策、产业分布图谱、产业发展现状、企业发展现状、配套产业发展、产业发展规划)
行业主要上市公司
:
寒武纪
、
科大讯飞
、商汤科技、
荣科科技
等
本文核心数据
:人工智能和元宇宙产业规模、人工智能和元宇宙代表企业
无锡市人工智能和元宇宙产业政策环境
无锡市积极营造良好的人工智能和元宇宙产业政策环境,出台了多项政策措施。在人工智能方面,《无锡市加快培育发展未来产业的实施意见》提出加强通用人工智能在工业互联网、智能制造、智慧医疗、智能驾驶等领域的应用;《无锡市促进软件产业高质量发展的若干政策措施》支持云计算、大数据、元宇宙等新兴技术向产业化方向发展,无锡经济开发区还设立1亿元专项支持资金,用于支持元宇宙等十大国内首创性创新应用场景方案落地。

无锡市人工智能和元宇宙产业分布图谱
——中国人工智能和元宇宙产业热力图谱
当前中国人工智能和元宇宙产业发展较好的地区为广东与北京,广东作为制造业大省,拥有强大的制造业体系和丰富的工业数据资源,为AI在工业领域的应用提供了广阔空间,北京集中了大量的科技企业,涵盖了从芯片制造到软件开发、从算法研究到应用服务等人工智能和元宇宙产业链的各个环节,为产业发展提供了坚实的支撑。

——无锡市人工智能和元宇宙产业链强弱图谱
前瞻智慧招商系统对无锡市人工智能和元宇宙产业链进行梳理,并对各个产业链环节优势企业进行梳理分析得到,当前无锡市人工智能和元宇宙产业强势、优势、薄弱、缺失产业链环节信息。
当前无锡市人工智能和元宇宙产业链还需进一步完善,暂无强势产业链环节,有1个优势产业链环节、7个薄弱产业链环节及15个缺失产业链环节。具体看,中游较多产业链环节缺失,中游机器学习、智能语音、自然语言处理等领域需进一步完善布局。

无锡市人工智能和元宇宙产业发展现状
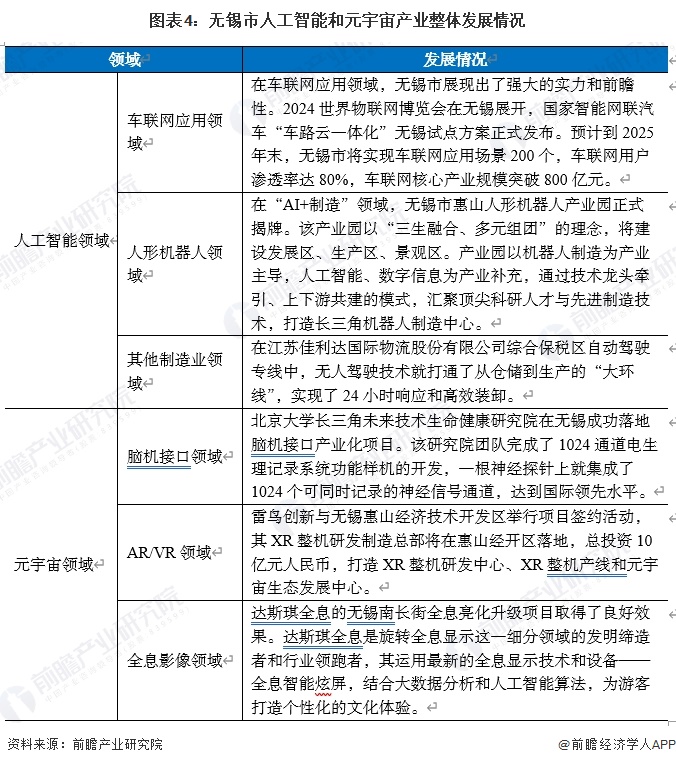
——人工智能和元宇宙整体发展情况
无锡市在人工智能和元宇宙领域呈现出积极的发展态势。在人工智能方面,车联网应用优势突出,国家智能网联汽车“车路云一体化”无锡试点方案发布,预计2025年末将实现200个车联网应用场景。在元宇宙方面,脑机接口领域有北京大学长三角未来技术生命健康研究院落地产业化项目,成功开发国际领先的1024通道电生理记录系统功能样机。总体而言,无锡市正凭借深厚的产业基础,在人工智能和元宇宙领域发展迅速。

——人工智能核心产业规模
基于物联网、集成电路产业率先发展打下的基础,无锡拥有显著的人工智能产业发展优势,并且是国内较早关注元宇宙动态的城市之一,截至2024年底,无锡人工智能核心产业规模达476亿元,已形成涵盖基础层、框架层、模型层、应用层的人工智能完整产业链。

——人工智能和元宇宙产业专项资金
无锡市人工智能和元宇宙产业基金主要有无锡比特淞灵人工智能创业投资基金、无锡未来产业天使基金、江苏省集成电路(无锡)产业专项母基金,具体情况如下所示:

无锡市人工智能和元宇宙企业发展现状
——新增注册企业波动增长
根据企查猫查询数据显示,截至2025年11月,无锡市人工智能和元宇宙领域相关的注册企业1974家,2019年以来无锡市人工智能和元宇宙产业新增注册企业数量呈波动上升趋势,2024年新注册企业445家。2025年1-11月,新注册企业320家。

注:以上为存续/在业企业统计
——人工智能企业布局整体情况
2024年,无锡人工智能产业纳统规上企业超300家;建成智算中心17个、总算力规模达到4199PFlops;2家企业的2个模型以及17家企业的23项算法获批国家互联网信息办公室备案;50余家具身智能产业核心企业落地集聚。

——人工智能和元宇宙优势企业
在人工智能领域,橡鹿
机器人
(江苏)有限公司的美膳狮智能炒菜机器人,搭载首创“稳压”技术及“磐石机芯”电机等,投料误差小,出餐效率高,革新后厨作业模式。哈工大机器人集团(无锡)科创基地研究院下设人工智能实验室,具备视觉检测、目标识别等技术研发能力,可定制智能机器人终端与云端产品解决方案。
在元宇宙领域,江苏范特科技有限公司作为泛在基础设施供应商,其基于多模态“纵望”大模型的maas平台,以aixar方式赋能多行业实现数智化转型。无锡
宝通科技
股份有限公司则将数字孪生技术应用于工业场景,为工业企业提供虚拟与现实结合的方案,助力企业优化流程、提高生产效率。

无锡市人工智能和元宇宙产业配套现状
无锡在人工智能和元宇宙产业配套方面已取得一定进展,在协会组织方面,人工智能领域有无锡市人工智能产业发展促进中心、无锡市算力产业发展联盟,元宇宙领域有无锡市元宇宙创新创业基地等,致力于激发创新活力、推动技术合作和孵化相关项目。
在重点实验室方面,人工智能领域有具身智能联合实验室等,元宇宙领域有元宇宙融媒设计联合创新实验室,这些机构围绕人工智能和元宇宙前沿人才培育、技术创新、应用场景打造等方面开展工作。

无锡市人工智能和元宇宙产业发展前景及规划
——无锡市人工智能和元宇宙产业发展前景
2023年3月,无锡市发布《无锡市元宇宙创新发展三年行动计划(2023—2025年)》,目标到2025年,建设2-3家元宇宙创新载体,组织实施10个以上元宇宙领域重大项目,引育10家以上元宇宙细分领域龙头企业,汇聚10个以上元宇宙领军人才团队,打造若干创新体验中心,推动形成一批元宇宙示范应用场景,元宇宙核心产业规模突破500亿元。
2025年,《无锡市推进人工智能赋能新型工业化实施方案(2025—2027年)》发布,其中提到,到2027年,人工智能应用深度和广度不断拓展,打造100个人工智能赋能新型工业化典型应用案例,推广300个“AI+先进制造”典型应用场景,建成一批智能车间、工厂,打造全国人工智能赋能新型工业化示范样板。

——无锡市人工智能和元宇宙产业发展规划
《无锡市元宇宙创新发展三年行动计划(2023—2025年)》与《无锡市人工智能产业创新发展三年行动计划(2023-2025)》对无锡市人工智能和元宇宙产业提出发展规划,其中《无锡市人工智能产业创新发展三年行动计划(2023-2025)》从基础支撑层、技术产品层、应用示范层,对无锡市人工智能产业进行了较为明晰的界定。具体情况如下所示:

更多本行业研究分析详见前瞻产业研究院《
中国人工智能机考行业发展前景展望与投资机遇分析报告
》,同时前瞻产业研究院还提供产业大数据、产业研究、政策研究、产业链咨询、产业图谱、产业规划、园区规划、产业招商引资、IPO募投可研、IPO业务与技术撰写、IPO工作底稿咨询等解决方案。
更多深度行业分析尽在【前瞻经济学人APP】,还可以与500+经济学家/资深行业研究员交流互动。
前瞻产业研究院 - 深度报告
REPORTS

2025-2030年中国
人工智能机考
行业发展前景展望与投资机遇分析报告
本报告前瞻性、适时性地对人工智能机考行业的发展背景、供需情况、市场规模、竞争格局等行业现状进行分析,并结合多年来人工智能机考行业发展轨迹及实践经验,对人工智能...
查看详情
本文来源前瞻产业研究院,内容仅代表作者个人观点,本站只提供参考并不构成任何投资及应用建议。(若存在内容、版权或其它问题,请联系:service@qianzhan.com)
品牌合作与广告投放请联系:0755-33015062 或 hezuo@qianzhan.com
如在招股说明书、公司年度报告中引用本篇文章数据,请联系前瞻产业研究院,联系电话:400-068-7188。
