【行业深度】洞察2026:中国新能源汽车电子行业竞争格局及市场份额(附市场集中度、竞争梯队等)
【行业深度】洞察2026:中国新能源汽车电子行业竞争格局及市场份额(附市场集中度、竞争梯队等)
以下数据及分析来自于前瞻产业研究院新能源汽车电子研究小组发布的《
中国新能源汽车电子行业发展前景预测与投资战略规划分析报告
》。
行业主要上市公司
:经纬恒润(603265)、
均胜电子
(600699)、
华阳集团
(002906)、
奥联电子
(300585)、
东风科技
(600081)、
德赛西威
(002920)、
华域汽车
(600741)、
科博达
(603786)等。
本文核心数据
:竞争格局;市场参与者主要特点;波特五力模型;
1、中
国新能源
汽车电子行业企业竞争格局
中
国新能源
汽车电子行业主要竞争企业包括
德赛西威
、
均胜电子
、
华域汽车
、
华阳集团
、
东风科技
、
拓普集团
、
科博达
等。其中
德赛西威
和
均胜电子
处于第一梯队,其2024年新能源汽车电子相关业务收入分别为276.2亿元和552.16亿元;第二梯队企业包括
华域汽车
、
华阳集团
、
东风科技
、
拓普集团
、
科博达
等。
2、中国新能源汽车电子行业竞争者入场进程
从中国新能源汽车电子行业竞争者入场进程情况来看,中国新能源汽车电子行业主要竞争者均有超过15年的从业经验,同时注册规模均在5000万以上。综合来看,新能源汽车电子行业主要竞争者具有丰富的行业积累和强大的资金背景。

注:横轴为企业注册日期,纵轴为企业注册资本。
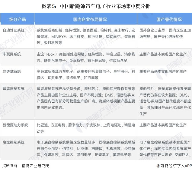
3、中国新能源汽车电子行业市场集中度分析
从市场集中度角度来看,自动驾驶系统、智能座舱系统、新能源动力系统等新能源汽车电子细分领域,市场集中度较高;车联网系统、舒适域系统等领域市场集中度则相对较低。

4、中国新能源汽车电子行业竞争者发展战略布局状况
从中国新能源汽车电子行业竞争者战略布局情况来看,行业竞争者主要采取密集型战略,专注于新能源汽车电子相关业务的发展。新能源汽车电子行业快速发展,行业竞争者具有较好的业务发展条件。

5、中国新能源汽车电子行业竞争者发展战略布局状况
从中国新能源汽车电子行业国产替代情况来看,不同细分产品的国内企业布局情况和国产替代情况存在较大的差异。其中车联网系统、舒适域系统和新能源动力系统国产化程度高;自动驾驶系统国产替代进程正在加速;智能座舱系统部分产品实现国产化生产;线控底盘控制系统国产替代仍存在较大的差距。

6、中国新能源汽车电子行业竞争状态总结
从波特五力竞争模型来看,中国新能源汽车电子行业内竞争为核心压力点,企业数量多、低端同质化严重,价格战激烈但头部集中度正加速提升,外资垄断高端工业漆、本土龙头主导建筑工程漆、中小企业逐步出清;供应商议价能力中高,高端水性树脂、特种助剂等依赖进口且外资溢价明显,基础原料则产能过剩议价弱,本土龙头正向上游整合实现供应链自主可控;购买者议价能力中等,B端工程客户集中采购议价权强,C端家装市场则相对分散,头部企业凭借一体化解决方案可提升定价权;新进入者威胁中低,技术、资金、资质及渠道壁垒较高,仅化工、建材领域跨界巨头具备布局能力;替代品威胁中等,溶剂型涂料因环保政策份额持续萎缩,粉末、UV涂料在特定领域分流市场,但新能源汽车电子性能持续升级正不断缩小与替代品的差距。
根据以上分析,对各方面的竞争情况进行量化,5代表最大,0代表最小,目前我国新能源汽车电子行业五力竞争总结如下:

更多本行业研究分析详见前瞻产业研究院《
中国新能源汽车电子行业发展前景预测与投资战略规划分析报告
》,同时前瞻产业研究院还提供产业大数据、产业研究、政策研究、产业链咨询、产业图谱、产业规划、园区规划、产业招商引资、IPO募投可研、IPO业务与技术撰写、IPO工作底稿咨询等解决方案。
更多深度行业分析尽在【前瞻经济学人APP】,还可以与500+经济学家/资深行业研究员交流互动。
前瞻产业研究院 - 深度报告
REPORTS

2025-2030年中国
新能源汽车电子
行业发展前景预测与投资战略规划分析报告
本报告前瞻性、适时性地对新能源汽车电子行业的发展背景、供需情况、市场规模、竞争格局等行业现状进行分析,并结合多年来新能源汽车电子行业发展轨迹及实践经验,对新能...
查看详情
本文来源前瞻产业研究院,内容仅代表作者个人观点,本站只提供参考并不构成任何投资及应用建议。(若存在内容、版权或其它问题,请联系:service@qianzhan.com)
品牌合作与广告投放请联系:0755-33015062 或 hezuo@qianzhan.com
如在招股说明书、公司年度报告中引用本篇文章数据,请联系前瞻产业研究院,联系电话:400-068-7188。
