投资贵州
投资贵州 | 一文看懂贵州省旅游产业发展现状与投资机会前瞻(附旅游产业现状、空间布局、投资机会分析等)
1、贵州省旅游产业政策环境
——贵州省旅游产业重点政策梳理
2025年至2026年初,贵州省密集出台一系列旅游产业政策,标志着产业发展进入 “精细服务、多元融合与品质升级” 的新阶段。政策体系以新修订的《贵州省旅游条例》为顶层法规保障,聚焦三大方向:一是强化服务与规范,通过《旅行社服务规范指南》等提升专业水准;二是拓展融合与业态,发力旅居产业、文旅体融合及文创开发,旨在打造复合型消费场景;三是优化体验与市场,推出优惠活动吸引客流,并设置量化目标,推动贵州从观光目的地向高品质、复合型旅游目的地系统转型。

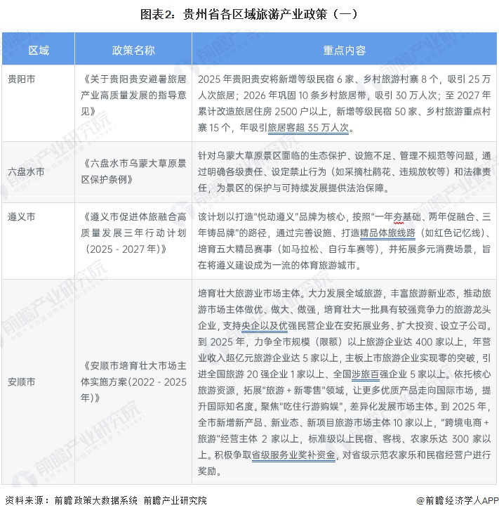
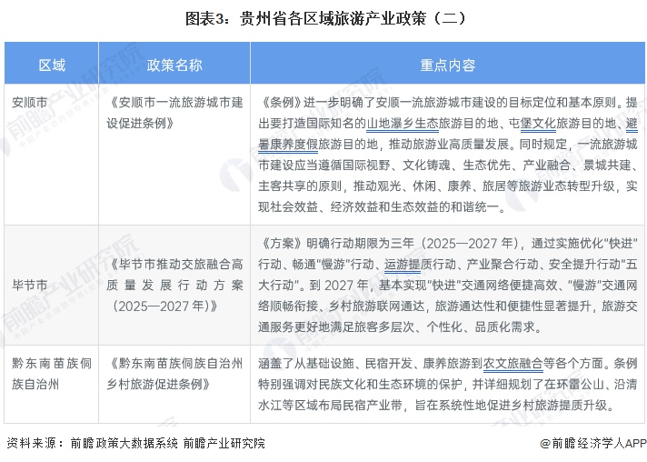
——贵州省旅游产业各区域政策
贵州省各市州旅游政策以“因地制宜、错位发展”为核心:贵阳市与安顺市重点发展“避暑旅居”与“一流旅游城市”等综合性业态;遵义市与黔东南州分别聚焦“体旅融合”与“乡村旅游”的特色路径;六盘水市与毕节市则从 “景区保护”和“交旅融合” 等具体环节入手补齐短板,共同构成了全省多层次、专业化、精细化的区域旅游政策支持体系。


2、贵州省旅游产业链图谱
——贵州省旅游产业链图谱
贵州省旅游产业链覆盖上游旅客运输、中游景区运营、旅游服务与传媒文化,以及下游餐饮与酒店服务。产业链企业数量分布呈现“两头集中、中游多元”的格局,其中下游的餐饮与酒店服务企业数量最为庞大,构成了产业的基础支撑;上游旅客运输企业也相当密集,是游客流动的重要保障;中游环节企业数量同样众多,尤其在传媒文化领域极为活跃,显示出产业丰富的服务层次与文化内涵。

注:统计时间:2026/1/29。
——贵州省旅游产业链图谱(按区域维度)
从区域维度看,贵州省旅游产业链分布呈现明显的省会引领与地区特色并存格局。在旅客运输、旅游服务和传媒文化等多个维度上,贵阳市的企业数量均大幅领先,展现了其作为全省交通枢纽与服务中心的核心地位。相比之下,景区运营环节则在毕节市、贵阳市和遵义市等地相对集中,黔南州也展现出一定的聚集度。而黔东南州在旅客运输方面的表现也较为突出。

注:1)统计时间:2026/1/29,2)上述数据仅列举贵州各地区企业数量前四的环节。
3、贵州省旅游产业发展规模
——贵州省旅游产业发展规模
2021至2024年,贵州省旅游业在经历2022年的短期波动后强劲复苏,2024年旅游总人次和总收入均创下四年新高,其中总收入相较2021年增长超26%,展现出强劲的增长韧性与发展潜力。

——贵州省旅游产业各区发展规模
2024年,贵州省各市州旅游产业全面复苏、增长强劲,其中遵义市以1485亿元的旅游收入和铜仁市以超1450亿元的综合收入共同领跑;贵阳市作为枢纽,在游客总量、入境游客增速及旅游收入年均增长率上表现突出;而六盘水市则凭借过夜游客人均花费突破千元(1029.75元)及产业增加值稳步提升,展现了高质量发展的成效,全省呈现“多点开花、量质齐升”的良好局面。

4、贵州省旅游产业空间布局分析
——贵州省旅游产业企业空间布局
贵州省5A级酒店与知名旅行社在空间分布上均高度集中于省会贵阳市,并以此为核心,形成了向核心旅游目的地(如遵义、安顺、黔西南等拥有顶级自然文化资源的地区)辐射的网络格局,酒店与旅行社的布局高度协同,共同支撑着全省旅游服务体系。

——贵州省旅游产业资源空间布局
截至2026年1月,贵州省A级及以上旅游景区在各地级市(州)的分布呈现显著的差异化格局:从总量看,遵义市(65个)、黔东南州(49个)和黔南州(45个)构成了全省景区的“第一梯队”;而毕节市、安顺市和黔西南州构成了实力强劲的“第二梯队”,均拥有35个以上景区,其中安顺市更以黄果树、龙宫两大5A景区成为顶级资源“双星”。相比之下,六盘水市、贵阳市和铜仁市的景区总数虽相对较少,但铜仁市(梵净山)与贵阳市(青岩古镇) 各有1家5A景区作为核心支撑,六盘水市则目前暂无5A景区。

5、贵州省旅游产业融资分析
——贵州省旅游产业融资事件汇总
贵州省旅游产业的融资活动呈现出明显的阶段性特征和投资主体集中化趋势。近年来融资相对活跃,项目多集中在文旅融合、智慧旅游及特色酒店等领域,且贵鑫瑞和作为投资方在绝大多数融资事件中扮演了主导角色,显示出其在本省旅游产业资本布局中的核心地位。整体上,融资轮次以早期(天使轮、A轮)为主,体现出产业仍处于成长期,资本主要投向新业态和基础设施升级。截至2026年1月贵州省旅游产业融资事件汇总如下:

统计时间:2026年1月29日。
——贵州省旅游产业融资区域分布
截至2026年1月,贵州省旅游企业融资区域分布相对分散,省会贵阳市的融资事件数量相对领先,但优势并不显著;黔东南州、六盘水市、黔南州、铜仁市等地融资活跃度相近,与贵阳共同构成融资活动的核心区域;而安顺市、遵义市则仅有少量融资记录。整体呈现“省会引领、多区域均衡参与”的格局,融资并未高度集中于单一地区。

统计时间:2026年1月29日。
6、贵州省旅游产业投资机会分析
——贵州省各区旅游产业发展规划
贵州省各区域的旅游产业发展规划呈现出高度差异化的“一区一策”特征:贵阳市发力避暑旅居,遵义市聚焦体旅融合,安顺市双轨推进市场主体培育与一流城市建设,六盘水市与黔东南州分别侧重核心景区生态保护与民族文化乡村旅游,毕节市则致力于交旅融合以提升基础通达性,共同构成了全省旅游业多层次、专业化、补位式发展的完整战略拼图。

——贵州省旅游产业优势及投资机会
贵州旅游产业在资源、产业及市场三大维度上展现显著优势与明确机遇:其独特的自然与民族文化为开发高品质、差异化的深度文旅融合产品提供了坚实基础;日益完善的产业链为投资智慧旅游、新业态及服务升级创造了条件;而持续的政策支持与市场增长则让旅游基础设施、度假综合体及创新体验项目成为颇具潜力的投资方向。

更多本行业研究分析详见前瞻产业研究院《中国旅游产业发展趋势与投资决策分析报告》。
同时前瞻产业研究院还提供产业新赛道研究、投资可行性研究、产业规划、园区规划、产业招商、产业图谱、产业大数据、智慧招商系统、行业地位证明、IPO咨询与募投可研、专精特新小巨人申报、十五五规划等解决方案。如需转载引用本篇文章内容,请注明资料来源(前瞻产业研究院)。
更多深度行业分析尽在【前瞻经济学人APP】,还可以与500+经济学家与资深行业研究员交流互动。更多企业数据、企业资讯、企业发展情况尽在【企查猫APP】,性价比最高功能最全的企业查询平台。
前瞻产业研究院 - 深度报告 REPORTS

2025-2030年中国旅游产业发展趋势与投资决策分析报告
本报告紧抓旅游产业发展所需,采用科学定性分析和定量分析方法,全面而准确地为您解决行业发展之所急,企业发展之所需!报告运用产业发展阶段理论判断旅游产业发展所处的...
查看详情
本文来源前瞻产业研究院,内容仅代表作者个人观点,本站只提供参考并不构成任何投资及应用建议。(若存在内容、版权或其它问题,请联系:service@qianzhan.com) 品牌合作与广告投放请联系:0755-33015062 或 hezuo@qianzhan.com
如在招股说明书、公司年度报告中引用本篇文章数据,请联系前瞻产业研究院,联系电话:400-068-7188。
