前瞻发布 |《2025年中国干细胞产业发展白皮书》
前瞻发布 |《2025年中国干细胞产业发展白皮书》
前言
当前,中国干细胞产业已步入政策规范、技术突破、商业化提速的高质量发展新阶段,作为再生医学与生物医药创新的核心赛道,其历经十余年探索与整顿,形成了覆盖上游采集存储、中游研发制备、下游临床应用的完整产业链条。随着2025年中国首款干细胞药物“艾米迈托赛注射液”的获批上市,我国干细胞产业正式进入了“药品化、商业化”的关键周期;同年,以国务院第818号令《生物医学新技术临床研究和临床转化应用管理条例》为核心,进一步完善构建了“临床研究备案+药物转化审批”的干细胞双轨监管机制,推动行业从无序发展转向规范竞争、创新转化加速的全新格局,为健康中国建设与生物医药强国战略提供重要支撑。
在此背景下,前瞻撰写发布《中国干细胞产业发展白皮书》,既是对干细胞产业链生态的全景解析、对多元技术路线与研发转化态势的精准研判,也客观呈现了干细胞产业的竞争格局、产业政策与市场的双轮驱动逻辑,并科学展望了中国干细胞产业的未来发展趋势,旨在构建权威、系统、可溯源的产业研究基准,为资本与市场主体的战略决策、前瞻布局、精准投入及国际合作提供指引。

(本文将节选白皮书的部分主要内容,点击文末链接即可下载完整报告。)
一、中国干细胞行业发展史及产业链全景
我国干细胞产业链已构建起“上中下游贯通、产学研医融合”的全链条生态体系。
上游环节以原材料与设备、细胞采集与存储为核心,国家层面战略布局山东省脐血库、上海市脐血库等7家脐带血造血干细胞库,北京、天津、广东等省市建成区域性成体干细胞库,齐鲁干细胞、
中源协和
等头部企业库蓬勃发展,形成“国家队+地方队+企业队”三足鼎立的细胞存储格局,为产业发展筑牢“资源粮仓”。
中游环节聚焦干细胞医疗新技术备案与药物研发,北京大学人民医院、山东大学齐鲁第二医院、上海市东方医院等三甲医院进行干细胞医疗新技术研发应用,
中源协和
、汉氏联合、泉生生物等企业的干细胞药物在研管线布局密集,产业创新动能持续释放。
下游环节涵盖临床治疗与消费应用,从干细胞临床研究备案三甲医院的新技术应用到健康管理、医美抗衰等未来消费场景,首款国产干细胞药物的上市,正推动产业从“实验室奇迹”迈向“病房里的希望”,逐步开启了中国干细胞产业规范化商业化发展的新纪元。

注:白皮书内容节选。
二、中国干细胞多元技术路线与研发转化竞速
当前我国干细胞技术路线正形成“三梯并进、错位发展”的立体化格局:围产期干细胞(脐带/血、胎盘来源)凭借伦理争议小、免疫原性低、扩增能力强等先天优势,已成为临床转化的“排头兵”和产业化“主力军”,在GVHD、膝骨关节炎等适应症领域率先突破;成体干细胞(骨髓、脂肪来源)作为“补充梯队”,在特定适应症中发挥价值;诱导多能干细胞(iPSC)与胚胎干细胞则构成“战略预备队”——前者通过细胞重编程技术规避伦理雷区,支撑个性化精准治疗与通用型现货产品开发,后者分化潜能虽大,但受伦理因素严格约束,更多作用于技术储备与基础研究平台。
值得关注的是,基因编辑、3D生物打印等前沿技术的交叉融合,正为干细胞产业注入催化剂,推动其向精准化调控、标准化制备、规模化生产的更高维度跃升,催生下一代干细胞疗法的无限可能。

注:白皮书内容节选。
从干细胞医学研究登记备案机构分布来看,截至2026年2月底,我国干细胞临床研究机构备案工作取得显著进展,已有162家医疗机构顺利通过国家备案审核,正式跻身干细胞医学研究国家队行列。
其中,北京以23家备案机构独占鳌头,依托中国医学科学院、北京大学医学部等顶尖科研阵地及协和医院、301医院等临床重镇,构筑起基础研究与转化应用的“首善之区”;广东、上海紧随其后,前者凭借粤港澳大湾区政策红利与广深双城联动优势,后者依托张江科学城、瑞金医院等创新枢纽,共同打造南部与东部干细胞研究“增长极”。京、粤、沪三地成为我国干细胞医学创新的核心策源地,为后续产业化落地与区域协同发展奠定坚实根基。

注:白皮书内容节选。
三、中国干细胞产业的竞争格局初步形成
从企业品牌布局来看,当前中国干细胞行业已形成梯队清晰、龙头引领、新锐崛起的竞争格局。老牌头部企业凭借长期技术积淀与资源壁垒占据主导:
中源协和
作为国内干细胞领域首家A股上市公司,以全国性细胞库网络与产业化基地构建核心优势;齐鲁干细胞依托稀缺资源库,深耕围产期干细胞研发应用,打通干细胞产业上中下游一体化链条;汉氏联合多技术路线发展,全产业链布局宏大。与此同时,源品生物、生创科技、中盛溯源等后起之秀快速突围,共同推动行业从资源储备向创新研发、临床应用加速跃升,形成“老牌稳基、新锐迸发”的良性竞争生态。

注:白皮书内容节选。
就干细胞存储细分领域而言,脐带血造血干细胞存储实行严格牌照管理,市场由齐鲁干细胞、中源协和等七家具备资质的国家级脐血库运营主导,形成高度规范的国家队格局。依据卫健委《国家限制类技术目录和临床应用管理规范(2022年版)》,造血干细胞移植被列入国家限制类技术,仅少数合规机构可开展临床应用。
目前该技术在血液系统与免疫疾病治疗中已高度成熟,临床应用案例持续积累。从国内七大脐血库应用数据看,山东省脐血库临床出库应用量领先,累计应用脐带血造血干细胞已超25000份,为行业临床实践提供了重要支撑。

注:白皮书内容节选。
从品牌影响力维度审视,我国干细胞行业已形成梯队鲜明的竞争态势。中源协和、齐鲁干细胞、源品生物、汉氏联合等头部企业凭借全国性网络布局与细胞资源调配能力,稳居行业第一方阵。其中,齐鲁干细胞、中源协和等深耕多年的老牌存储机构,依托长期品牌积淀与合规运营优势,具备显著先发效应,在市场认可度、资源整合力及行业号召力上持续领跑,成为推动干细胞产业规范化、规模化发展的核心力量。

注:白皮书内容节选。
四、中国干细胞产业规范化与商业化发展
2025年4月,国家卫生健康委正式发布《国家重点研发计划2025年度项目申报指南》,将“干细胞研究与器官修复”确立为国家重点研发计划核心专项,标志着干细胞技术正式跻身国家战略科技力量主赛道。
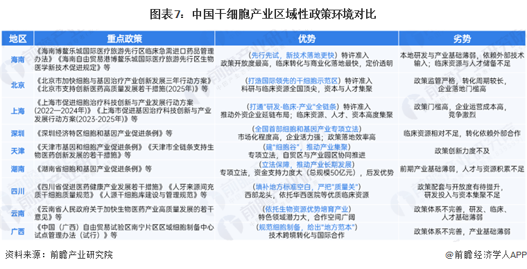
与此同时,各地依托自贸试验区、自由贸易港等制度创新平台,在政策突破维度展开差异化“赛马”:海南博鳌乐城以“特许准入+真实世界数据转化+临床收费合法化”三位一体模式,成为全国干细胞商业化落地的“探路先锋”;北京则依托协和医院、301医院等顶尖临床资源与
中关村
创新生态,聚焦技术创新与IND加速审评,打造原始创新策源与高端产业集聚的双高地;上海、广东、天津等地亦在外资准入突破、地方立法保障等维度各展所长,形成“多点突破、梯次开花”的政策创新格局,为产业规范化、规模化发展注入强劲制度动能。

注:白皮书内容节选。
在干细胞产业全球化竞争加剧、国内行业监管持续收紧的双重背景下,国际权威认证已成为企业进入高端市场、彰显技术实力的硬性准入门槛,更是衡量生产合规、质量可控与临床安全的核心品质凭证。FACT、AABB、NRL等国际认证构建了全链条严苛标准体系,权威性与稀缺性兼备。
以FACT认证为例,FACT机构于1996年由国际细胞治疗协会与美国血液骨髓移植协会联合发起,作为非营利权威组织,其标准获美国FDA等官方机构采信,是全球细胞治疗领域医保支付的重要依据。目前该认证在全球范围内已覆盖多家海外知名企业及医学机构,齐鲁干细胞是中国内地首家且唯一获此认证的企业。

注:白皮书内容节选。
五、中国干细胞行业未来发展洞察
我国干细胞产业正迈入政策、技术、临床与产业多维协同跃升的关键窗口期。国务院818号令、828号令等法规与国际通行标准深度衔接,构建起法治化、标准化监管体系,推动行业优胜劣汰、市场集中度持续提升。技术层面形成以间充质干细胞主导临床转化、iPSC实现前沿突破的双轮驱动格局,药物研发管线持续扩容。行业整体由基础研究与试点探索阶段,加速迈向规模化、规范化、高质量应用的全新发展阶段。

注:白皮书内容节选。
更多本行业研究分析详见前瞻产业研究院《2025年中国干细胞产业发展白皮书》。
同时前瞻产业研究院还提供产业大数据、产业研究报告、产业规划、园区规划、产业招商、产业图谱、智慧招商系统、IPO募投可研、IPO业务与技术撰写、IPO工作底稿咨询等解决方案。
在招股说明书、公司年度报告等任何公开信息披露中引用本篇文章内容,需要获取前瞻产业研究院的正规授权。如有IPO业务合作需求请直接联系前瞻产业研究院IPO团队,联系方式:15013605299。
更多深度行业分析尽在【前瞻经济学人APP】,还可以与500+经济学家/资深行业研究员交流互动。
本文来源前瞻产业研究院,内容仅代表作者个人观点,本站只提供参考并不构成任何投资及应用建议。(若存在内容、版权或其它问题,请联系:service@qianzhan.com)
品牌合作与广告投放请联系:0755-33015062 或 hezuo@qianzhan.com
如在招股说明书、公司年度报告中引用本篇文章数据,请联系前瞻产业研究院,联系电话:400-068-7188。
