重磅!2025年中国及31省市移动通信设备行业政策汇总及解读(全)
重磅!2025年中国及31省市移动通信设备行业政策汇总及解读(全)
以下数据及分析来自于前瞻产业研究院移动通信设备研究小组发布的《
全球及中国移动通信设备行业发展前景展望与投资战略规划分析报告
》
行业主要上市公司
:
中兴通讯
(000063)、
上海瀚讯
(300762)、
海能达
(002583)、
海格通信
(002465)等
1、政策历程图
从相关政策历程来看,我国移动通信设备行业政策主要经历了全面发展、聚焦国产化、注重创新等使其。目前,我国移动通信设备行业政策已处于注重创新时期,着力推动5G、6G、卫星互联网等相关移动通信设备行业结构升级。

2、国家层面政策汇总及解读
——国家层面移动通信设备行业政策汇总
近年来,我国政府出台了一系列支持移动通信设备和技术发展的政策,聚焦通过推动移动通信设备的发展,以带动5G在我国的全面应用。2021-2025年,代表性政策情况如下表所示:



——国家层面移动通信设备行业发展目标解读
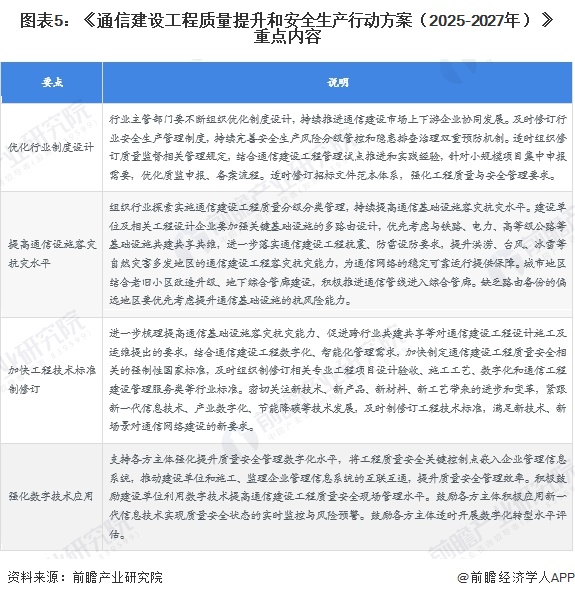
2025年5月,工信部发布了《通信建设工程质量提升和安全生产行动方案(2025-2027年)》,明确提出通过三年努力,通信建设领域质量和安全生产制度标准体系进一步完善,企业质量安全主体责任进一步压实,数字化管理手段广泛应用,通信建设工程全过程管理和安全生产风险隐患治理水平不断提高。

2025年8月,工信部、市监局等部门发布《电子信息制造业2025-2026年稳增长行动方案》,推动移动通信设备制造行业数字化、绿色化转型:

3、各省市层面的政策汇总及解读
——31省市移动通信设备行业政策汇总
目前,我国主要省市移动通信设备相关政策如下表所示:



——31省市移动通信设备行业发展目标解读
“十四五”期间,广东省、浙江省、江苏省等省级行政区加速推动移动通信技术与设备协同发展,力求在信息技术领域全方面、立体化发展。例如,2022年6月,广东省发布《广州市工业和信息化发展“十四五”规划》,提出广州市要逐步构建以数据中心为核心的未来网络,全面布局基于IPv6的下一代互联网,推动通信网络、业务及终端支持IPv6,推进骨干网、城域网、接入网、互联网数据中心和支撑系统的IPv6升级改造。

更多本行业研究分析详见前瞻产业研究院《
全球及中国移动通信设备行业发展前景展望与投资战略规划分析报告
》。
同时前瞻产业研究院还提供产业大数据、产业研究报告、产业规划、园区规划、产业招商、产业图谱、智慧招商系统、行业地位证明、IPO咨询/募投可研、IPO工作底稿咨询等解决方案。在招股说明书、公司年度报告等任何公开信息披露中引用本篇文章内容,需要获取前瞻产业研究院的正规授权。
更多深度行业分析尽在【前瞻经济学人APP】,还可以与500+经济学家/资深行业研究员交流互动。
前瞻产业研究院 - 深度报告
REPORTS

2025-2030年全球及中国
移动通信设备
行业发展前景展望与投资战略规划分析报告
本报告前瞻性、适时性地对移动通信设备行业的发展背景、供需情况、市场规模、竞争格局等行业现状进行分析,并结合多年来移动通信设备行业发展轨迹及实践经验,对移动通信...
查看详情
本文来源前瞻产业研究院,内容仅代表作者个人观点,本站只提供参考并不构成任何投资及应用建议。(若存在内容、版权或其它问题,请联系:service@qianzhan.com)
品牌合作与广告投放请联系:0755-33015062 或 hezuo@qianzhan.com
如在招股说明书、公司年度报告中引用本篇文章数据,请联系前瞻产业研究院,联系电话:400-068-7188。
