重磅!2026年中国及31省市呼吸机行业政策汇总及解读(全) 保障呼吸机产品安全、有效、可及
重磅!2026年中国及31省市呼吸机行业政策汇总及解读(全) 保障呼吸机产品安全、有效、可及
以下数据及分析来自于前瞻产业研究院呼吸机研究小组发布的《
中国智能呼吸机行业市场前瞻与投资战略规划分析报告
》
行业主要上市公司
:
迈瑞医疗
(300760.SZ)、
鱼跃医疗
(002223.SZ)、
航天长峰
(600855.SH)、瑞迈特(301367.SZ)、
深科技
(000021.SZ)
本文
核心数据
:呼吸机行业政策;各省市呼吸机行业政策;政策解读
1、政策历程图
中国呼吸机行业政策历经四个阶段,从起步探索到高质量发展,脉络清晰:20世纪80年代至2002年的起步探索期,以行业启蒙和基础规范为主,通过技术引进与本土化尝试逐步建立行业准入标准;2003至2019年的规范起步期,受“非典”疫情推动,政策转向应急储备与行业监管,通过专项研发资金、监管条例实施及明确高风险类别提升行业壁垒;2020至2022年的应急提速期,新冠疫情下呼吸机成为关键物资,政策通过应急审批、跨界转型及市场监管快速提升产能并保障秩序;2023年至今的高质量发展期,疫情常态化后政策聚焦创新驱动、国产替代与全生命周期监管,通过集采覆盖、审批优化及全链条监管,推动行业从“规模扩张”向“质量引领”转型。

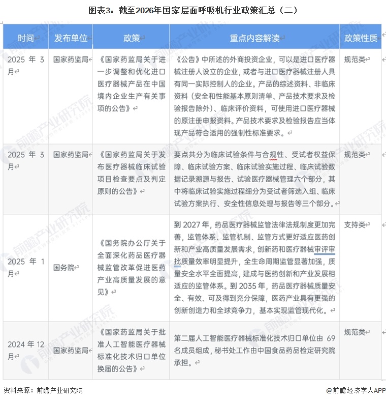
2、国家层面政策汇总及解读
——国家层面呼吸机行业政策汇总
国务院、国家药监局等部门先后出台多项政策,一方面通过完善医疗器械生产、网络销售、临床试验、质量安全主体责任等相关规范,强化呼吸机全生命周期监管,明确销售追溯、网络销售管控、临床试验检查等要求,筑牢质量安全防线;另一方面出台支持政策,优化高端医疗器械(含呼吸机)审评审批流程,支持创新产品加快上市,结合《“十四五”医疗装备产业发展规划》推动核心技术攻关与产业高质量发展,同时完善相关标准化体系,兼顾行业规范有序与创新升级,保障呼吸机产品安全、有效、可及。



——《“十四五”医疗装备产业发展规划》解读
《“十四五”医疗装备产业发展规划》发展要求对呼吸机行业产生全方位正向引导,推动呼吸机行业融入医疗装备全产业链优化升级进程,助力补齐呼吸机核心零部件、基础软件等瓶颈短板,提升呼吸机技术水平并推动其在临床治疗、公共卫生等领域规模化应用;同时激发呼吸机企业活力,培育龙头企业与专精特新“小巨人”企业,促进大中小微企业融通发展,依托医工协同创新模式推动呼吸机产品创新升级,完善产业生态,并助力提升国产呼吸机品牌认可度与国际影响力,推动呼吸机行业向高质量、高附加值、国际化方向发展。

——“两票制”制度内容及影响分析
两票制实施后,呼吸机行业的代理商格局发生明显重构:全国总代因缺乏医院终端资源基本失去一票资格,省级代理虽有部分资源但竞争力有限,实力较弱者将被逐步淘汰,而掌握基层及各级医院资源的市级、县级代理凭借终端优势地位显著提升,成为生产企业首选的第一票合作方,个人代理则因不具备开票资质多被市县代理收编,整体推动行业渠道向更贴近终端、资源更聚焦、层级更精简的方向发展。

3、31省市层面的政策汇总及解读
——部分省市呼吸机行业政策汇总
从部分省市呼吸机政策来看,上海聚焦高端医疗器械全链条发展,明确产业发展量化目标;江苏优化药械审评审批流程,提速创新产品上市;广东完善大湾区临床急需进口药械流通溯源监管;北京深化“放管服”改革,取消部分第二类医疗器械经营备案;浙江、福建等强化创新药械支持与监管体系建设,安徽、辽宁等规范医疗器械生产使用与风险管控,山东、河南、四川等通过开辟绿色通道、优化采购机制、便利进口等举措助力行业发展,天津、河北则聚焦设备进口与大型医用设备配置管理。



——部分省市呼吸机行业重点发展方向解读
地方层面,北京推动人工智能新型医疗方式和医疗器械领域的包容审慎监管,支持创新器械临床研发与注册上市;安徽聚焦高端康复医疗器械和特种医疗装备,发展高性能呼吸机、数字诊疗装备等关键技术;上海聚焦生命科学、高端医疗装备等领域,强化全生命周期数智监管;浙江严厉打击制售假冒伪劣、无证医疗器械等行为,加强不良事件监测;湖北明确到2025年食品安全和医疗器械安全性评价抽检合格率双达标。

更多本行业研究分析详见前瞻产业研究院《
中国智能呼吸机行业市场前瞻与投资战略规划分析报告
》。
同时前瞻产业研究院还提供产业大数据、产业研究报告、产业规划、园区规划、产业招商、产业图谱、智慧招商系统、行业地位证明、IPO咨询/募投可研、IPO工作底稿咨询等解决方案。在招股说明书、公司年度报告等任何公开信息披露中引用本篇文章内容,需要获取前瞻产业研究院的正规授权。
更多深度行业分析尽在【前瞻经济学人APP】,还可以与500+经济学家/资深行业研究员交流互动。
前瞻产业研究院 - 深度报告
REPORTS

2025-2030年中国
智能呼吸机
行业市场前瞻与投资战略规划分析报告
本报告前瞻性、适时性地对智能呼吸机行业的发展背景、供需情况、市场规模、竞争格局等行业现状进行分析,并结合多年来智能呼吸机行业发展轨迹及实践经验,对智能呼吸机行...
查看详情
本文来源前瞻产业研究院,内容仅代表作者个人观点,本站只提供参考并不构成任何投资及应用建议。(若存在内容、版权或其它问题,请联系:service@qianzhan.com)
品牌合作与广告投放请联系:0755-33015062 或 hezuo@qianzhan.com
如在招股说明书、公司年度报告中引用本篇文章数据,请联系前瞻产业研究院,联系电话:400-068-7188。
