【干货】中国固废处理产业链全景梳理及区域热力地图
【干货】中国固废处理产业链全景梳理及区域热力地图
以下数据及分析来自于前瞻产业研究院固废处理研究小组发布的《
中国固废处理行业市场前瞻与投资战略规划分析报告
》。
行业主要上市公司
:
瀚蓝环境
(600323);
格林美
(002340);
伟明环保
(603568);
启迪环境
(000826);
东江环保
(00895.HK)等
本文核心数据
:固废处理行业全产业链;区域热力图;代表性企业产业链布局
固废处理产业链全景梳理
固废处理行业上游主要是固废处理设备制造,中游包括固废处理工程和处理设施运营,下游包括废弃物资源回收循环利用等。其中,固废处理设备类企业主要从事固废处理设备的生产与销售;固废处理工程类企业主要为固废运营企业或下游企业提供设备安装和技术支持服务;固废运营类企业则专门从事固废处理业务,如各种填埋厂、垃圾发电企业等。

上游端,固废焚烧设备供应商代表企业包括
华冠科技
、
安居乐
、绿景环保;餐厨垃圾处理设备供应商有邦冠机械、水
天蓝环保
、三盛环保等;污泥干化处理设备供应商包括恒源机械、科力达、金陵环保等;固化转运设备供应商有东风商用车、北汽福田、江西五十铃等。中游不同企业专注于不同的固废处理领域,如
东江环保
等聚焦于工业危废处理,
维尔利
、朗
坤集团
等聚焦在餐厨固废处理,光大环境、
绿色动力
等固废处理综合企业在各个领域均有布局。下游端废弃物资源回收利用企业包括天泽环保、无锡科熔等企业。

固废处理产业链区域热力地图:江苏省企业最多
从企业区域分布来看,我国固废处理行业企业主要集中在华东地区。根据企查猫数据,截至2026年3月,江苏省固废处理相关注册企业数量超600家,位列全国第一,广东、安徽、山东、浙江和河北省企业数量也均超过200家。

注:统计时间截至2026年3月11日;企业状态“存续/在业”。
领先企业则主要分布在广东、浙江、江苏、北京等地,大多为东部经济发达地区,固废产生量较高,固废处理需求较大,且工业基础良好,是我国固废处理行业发展的摇篮。

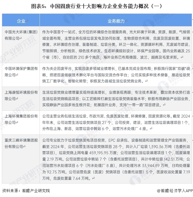
中国固废处理代表性企业业务情况
从“中国固废十大影响力企业”上榜公司业务能力来看,我国固废处理行业领先企业业务布局均较为全面,大多具有承包生活垃圾、市政垃圾、危废、医废等多种类型固废的综合利用及处理处置工程项目的能力,同时部分企业还涉及产业链上游的设备制造业务以及水处理业务等,竞争力较强。各公司具体业务情况如下:


中国固废处理市场参与者最新投资动向
中国固废处理企业投资呈现出全球化布局、跨界融合与深度资源化的显著特征。一方面龙头企业加速出海拓展增量市场,另一方面全行业正通过技术创新向“环保+新能源”“AI+固废”等跨界业态延伸,并深度聚焦废弃物从简单处置向高附加值产品转化的产业链重构,以“零废产业园”、绿色甲醇等具体项目为载体,推动产业向高质量、高效益的绿色低碳循环经济体系升级。

更多本行业研究分析详见前瞻产业研究院《
中国固废处理行业市场前瞻与投资战略规划分析报告
》。
同时前瞻产业研究院还提供产业大数据、产业研究报告、产业规划、园区规划、产业招商、产业图谱、智慧招商系统、行业地位证明、IPO咨询/募投可研、专精特新小巨人申报等解决方案。在招股说明书、公司年度报告等任何公开信息披露中引用本篇文章内容,需要获取前瞻产业研究院的正规授权。
更多深度行业分析尽在【前瞻经济学人APP】,还可以与500+经济学家/资深行业研究员交流互动。更多企业数据、企业资讯、企业发展情况尽在【企查猫APP】,性价比最高功能最全的企业查询平台。
本文来源前瞻产业研究院,内容仅代表作者个人观点,本站只提供参考并不构成任何投资及应用建议。(若存在内容、版权或其它问题,请联系:service@qianzhan.com)
品牌合作与广告投放请联系:0755-33015062 或 hezuo@qianzhan.com
如在招股说明书、公司年度报告中引用本篇文章数据,请联系前瞻产业研究院,联系电话:400-068-7188。
