重磅!2026年中国及31省市人用疫苗行业政策汇总及解读(全)
重磅!2026年中国及31省市人用疫苗行业政策汇总及解读(全)
以下数据及分析来自于前瞻产业研究院人用疫苗研究小组发布的《
中国疫苗行业发展前景与投资战略规划分析报告
》
行业主要上市公司
:
华兰生物
(002007)、
智飞生物
(300122)、
康泰生物
(300601)、
沃森生物
(300142)、
康希诺
(688185)、
长春高新
(000661)、
复星医药
(600196)、
金迪克
(688670)、
欧林生物
(688319)、
百克生物
(688276)等
本文核心数据
:人用疫苗行业政策
政策历程图
中国极为重视居民身体健康与疾病管控,建国初期便已经开始建立疫苗接种管理体系,1978年实施计划免疫,将卡介苗、脊灰、百白破、麻疹疫苗纳入,实现“四苗防六病;进入21世纪,疫苗管理逐步法治化、规范化,,2005年颁布的《疫苗流通和预防接种管理条例》,明确一类、二类疫苗分类管理,2012年发布《疫苗供应体系建设规划》,进一步完善了中国疫苗行业的监管与流通体系;2019年,《中华人民共和国疫苗管理法》施行标志着我国疫苗行业进入监管升级与高质量发展阶段。

国家层面政策汇总及解读
——国家层面产业政策汇总
由于疫苗直接用于健康人群,直接影响公共卫生安全和人民健康,所以国家在疫苗研发、产品注册、生产、生产检验、流通、异常反应处理等方面都制定了一系列的法律法规,以加强对疫苗行业的监管。






——国家层面人用疫苗行业发展重点政策解读
《疫苗管理法》的颁布是为了将分散在多部法律法规中的疫苗研制、生产、流通、预防接种、异常反应监测、保障措施、监督管理、法律责任等规定进行全链条统筹整合,进行系统地谋划思考,提升法律层级,强化法律措施,增强疫苗立法的针对性、实效性和可操作性。自此,疫苗监管进入最严时代。

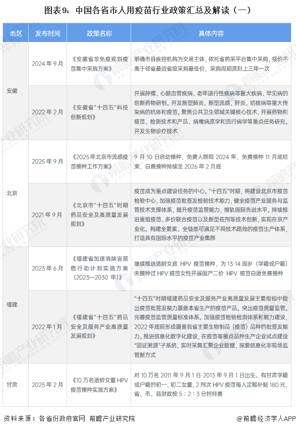
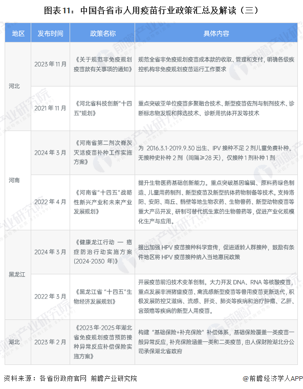
各省市层面的政策汇总及解读
——31省市人用疫苗行业政策汇总
除了国家层面的支持政策外,各省市政府同样积极出台多项政策,进一步促进人用疫苗行业的发展,多项出台的政策主要聚焦在加强监督管理,规范市场运行:





——31省市人用疫苗行业最新布局解读
各省市发布的人用疫苗等相关政策主要集中于加强监管、提升质量和扩大产业等。各省市具体人用疫苗发展目标如下:

更多本行业研究分析详见前瞻产业研究院《
中国疫苗行业发展前景与投资战略规划分析报告
》。
同时前瞻产业研究院还提供产业大数据、产业研究报告、产业规划、园区规划、产业招商、产业图谱、智慧招商系统、行业地位证明、IPO咨询/募投可研、IPO工作底稿咨询等解决方案。在招股说明书、公司年度报告等任何公开信息披露中引用本篇文章内容,需要获取前瞻产业研究院的正规授权。
更多深度行业分析尽在【前瞻经济学人APP】,还可以与500+经济学家/资深行业研究员交流互动。
本文来源前瞻产业研究院,内容仅代表作者个人观点,本站只提供参考并不构成任何投资及应用建议。(若存在内容、版权或其它问题,请联系:service@qianzhan.com)
品牌合作与广告投放请联系:0755-33015062 或 hezuo@qianzhan.com
如在招股说明书、公司年度报告中引用本篇文章数据,请联系前瞻产业研究院,联系电话:400-068-7188。
