InfoComm China 2026:AI 深度赋能视听,LED 显示迈入高精升级、多元创新、场景深耕新阶段

InfoComm China 2026 国际视听展于4月15日至17日在北京盛大举办,预计汇聚超过400家参展企业,吸引逾26,000名专业观众到场参与。同时,前沿沉浸式体验技术也将集中亮相,为观众呈现一场融合科技与艺术的视听盛宴,全面展现视听行业的创新活力与发展趋势。
洲明科技、利亚德、辰显光电、海康威视、TCL商用、TPV冠捷(AOC/飞利浦商显)、科视、洛普科技、希达电子、高科光电、海信商用显示、赛普科技、诺瓦星云、卡莱特、美汐微等百余家行业知名企业与创新黑马同台竞技。
一、本届展会新品:头部品牌新品集中发布,LED 显示加速迈向高清化、创意化、轻薄化

数据来源:DISCIEN整理

数据来源:DISCIEN现场拍摄
二、多元化产品集中迭代,LED 显示细分赛道全面升级
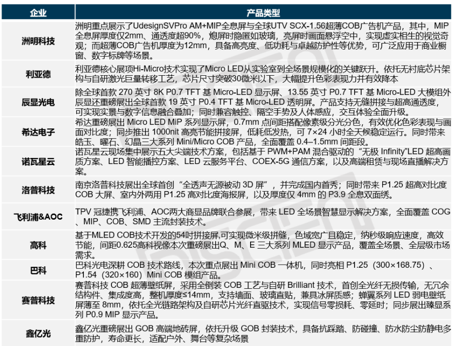
1、室内小间距:MIP 与 COB 双技术领跑,Micro LED 产品持续迭代升级
室内小间距显示屏依旧是商显市场主流品类。本届展会现场,MIP、COB 两大技术成为各大展商集中发力、重点展示的核心发展方向。当前多数 LED 头部显示品牌均采取双线布局策略,同步推进 MIP 与 COB 技术研发及产品落地,完善高端显示产品矩阵。
DISCIEN(迪显咨询)梳理InfoComm China 2026 重点企业室内小间距产品如下表所示:


数据来源:DISCIEN现场拍摄
2、LED 一体机:智能会议一体机全面升级,折叠创新形态引领行业新趋势


数据来源:DISCIEN现场拍摄
3、LED户外显示屏:COB 驱动户外 LED 升级,小间距高清化持续深化
整体来看,本届展会LED厂商对于户外LED的关注度持续提升,多家展商展出了户外LED 产品,且展出产品封装技术主要以COB技术为主。可以看出随着COB技术的成熟及产量提升,其凭借更高防护等级、高对比度与强光下优异可读性、更佳散热性能,以及更小点间距适配近距离观看等核心优势,正快速向门头屏、商超橱窗、檐下广告屏、公交站台等半户外场景渗透,规模化应用已提上日程。同时P1.2、P1.5等间距户外小间距亮相,使得点间距进一步缩小,推动户外显示向高清化迭代。


数据来源:DISCIEN现场拍摄
4、LED纹理屏:熄屏装饰、开屏显影,科技与艺术共生
LED纹理屏又称LED艺术屏,它将LED显示技术与艺术装饰相结合,打破了传统显示屏“断电即黑屏”的局限,不通电时为艺术装饰,通电后为高清显示的LED屏。将科技与艺术深度结合,真正实现 “熄屏即装饰,开屏即艺术”的效果。支持防水防潮、防刮防撞、防静电防腐蚀,可定制丝绸、木纹、大理石等多元纹理,兼顾美学与耐用性。
本届展会多家厂商展示了自家的LED纹理屏产品,吸引力诸多客户驻足观看。

数据来源:DISCIEN现场拍摄
5、LED透明屏:技术升级,透明屏定义显示新体验
本届展会中,LED全息头透明屏以及Micro LED透明屏热度空前,重新定义透明显示与沉浸体验。其中,辰显光电展出全球首款19" P0.4 TFT基Micro-LED透明屏,支持无缝拼接、触控、隔空手势与人体感应等功能,开启人机交互新体验,也使得Micro LED透明屏间距进一步缩小。


数据来源:DISCIEN现场拍摄
三、重点场景:AI 深度赋能显控与视听,LED 迈向智慧交互新生态
1、指挥调度场景:显控融合赋能指挥调度,可视一体化成行业主流
本届 InfoComm China 2026 展会,智慧指挥调度成为行业焦点。洲明、海康威视、itc、科伦特、嗨动视觉等多家企业,集中展出 AI 指挥中心方案与高端显示大屏,依托分布式传输、智能显控、语音交互、边缘计算等技术,强化大屏可视化与一体化调度能力,全面升级智慧指挥中心应用价值。
洲明重磅展出全新 AI 指挥中心解决方案,以 Zbrain 智脑底座及 AI 数字人助理为核心,搭载 UMini W 系列高端大屏。产品无需外接发送盒,单根 HDMI 线即插即显、自动联屏,简化部署与运维。依托 AI 全域设备联动与语音控制,可完成大屏画面调度、声光协同及界面智能排布,赋能一体化智慧指挥调度应用。
海康威视围绕“以场景定义智慧网络音视频” 主题,聚焦指挥中心等核心应用场景,集中展示显控与指挥调度核心能力。其新一代集分式指挥中心架构,依托全 IP 传输实现低延时调度;T 系列控制系统可兼容第三方 LED 屏,实现秒级点屏操控。同时亮相 MIP 冷屏、智能一体机及多款软件平台,以场景化软硬件方案,升级大屏显控与一体化指挥调度效能。
itc保伦以“生态融合 聚势前行”为主题,聚焦指挥中心、会议室、报告厅、园区安防等核心场景,场景式搭建AI指挥调度中心、AI视频分析、AI会议解决方案、AI视频会议解决方案、AI智慧安防监控及AI视听设备产品六大AI主题展区,全面展示其在音视频领域系统集成方面的综合解决方案能力与生态构建实力。
科伦特携手铁力山,以“AI + 智慧中心” 为核心,推出 AI 智慧控制台、HYAVC 数字视听系统及全场景智控方案。依托 AI 数字视听技术,打造大屏可视化智能指挥调度体系,结合数字人交互实现高效操控;边缘计算设备保障毫秒级响应,智能运维平台可主动预警。同时适配应急指挥场景,搭载 AI 语音中控、音频降噪与无纸化会议纪要功能,全面升级指挥中心一体化管控能力。
嗨动视觉推出全 AI 智能分布式指挥中心智慧中枢,搭载自研西格玛双引擎编解码技术,实现 2ms 超低延迟与 4:4:4 无损画质,编解码一体化设计可降低 30% 部署成本。系统深度融合 AI 推理、知识库与生物识别技术,具备 AI 画质增强、安全大屏、事件联动等功能,结合 KVM 坐席体系,打造全流程闭环管控能力,助力指挥调度高效精准运行。

数据来源:DISCIEN现场拍摄
2、AI+视听:LED 显示升级智显终端,赋能全场景应用
本届展会中AI是核心重点应用场景之一,众多厂商深度展示了LED与AI融合的最新成果。展会核心亮点在于将显示屏从单纯的信息载体升级为具备感知与交互能力的智显终端,让LED显示屏具备思考智慧、拥有执行能力,通过 AI 赋能实现自主分析、智能决策与主动响应,成为会思考、能干活、懂协作的新一代智慧显示终端,通过LED+AI深度赋能如指挥调度、会议、教育等千行百业。

数据来源:DISCIEN整理
四、总结:AI赋能视听全链路,驱动产业从功能实现到智能共生
在 InfoComm China 2026 展会中,AI 深度融入音视频全流程的核心底层能力,推动专业视听产业迈入 AI 深度赋能、全面升级的全新发展阶段。本届展会核心趋势体现在三大维度:
一是显示技术迭代加速,小间距与MiniLED 加速标准化,MicroLED 从百亿级大型项目向中型场景渗透,COB 技术持续进阶,MiP逐步普及,透明屏、全息屏等新型显示形态成为商业显示标配,并在文旅、广告、零售领域实现大规模落地;
二是“AI + 视听” 全域智能化,AI 由辅助工具升级为系统核心,推动行业从 “指令驱动” 迈向 “意图驱动” 的 AI 智能体时代,AI 智能体实现自主理解、预判与无感协作,AI 音视频技术覆盖智能音频、8K/4K 智能编码、虚拟数字人、AIGC 内容生成等全链路革新,同时具身智能与空间智能快速发展,机器人与视听深度融合,赋能展厅、指挥中心等场景的自主协作与巡检;
三是垂直场景全面数字化,智慧政企与指挥中心依托分布式可视化、AI 调度实现高效跨区域协同,智慧教育普及 AI 数字人教师、沉浸式教室等创新应用,文旅演艺与主题娱乐通过光影秀、沉浸式剧场、AI 互动叙事打造全新体验,体育与商业领域则凭借超高清显示、实时数据分析与精准广告投放,全面提升数字化运营与用户交互水平。
整体而言,专业视听产业正经历从“功能实现” 到 “智能共生” 的范式转移,AI 与显示技术的深度融合正驱动全行业实现底层架构与应用生态的系统性重构。



