一个被讨论10年的赛道,终于开始赚钱了!(附白皮书下载)


推荐报告 |2025年中国干细胞产业发展白皮书
当前,中国干细胞产业迎来 “制度+商业化”的关键转折时刻。
首款国产干细胞药物“艾米迈托赛注射液”获批上市,标志行业正式跨入“药品化、商业化”时代;国务院第818号令落地,“临床研究备案+药物转化审批”双轨监管机制成型;国家重点研发计划将“干细胞研究与器官修复”列为核心专项,干细胞技术正式跻身国家战略科技力量主赛道。
过去十余年,干细胞更多停留在技术探索与监管整顿阶段,现在随着制度框架明确、转化路径打通,行业从“能不能做”,转向“谁能率先完成商业化闭环”,这也意味着,未来2-3年,产业分化将明显加速,真正的窗口期,正在迅速收紧。
基于此,前瞻产业研究院正式发布《2025年中国干细胞产业发展白皮书》,以产业链全景图谱、TOP10企业势力榜、七大脐血库应用数据、区域政策对比、国际认证标准等多个核心模块,系统回答产业从业者最关心的五大核心问题:
1
产业链格局已经如何重构?
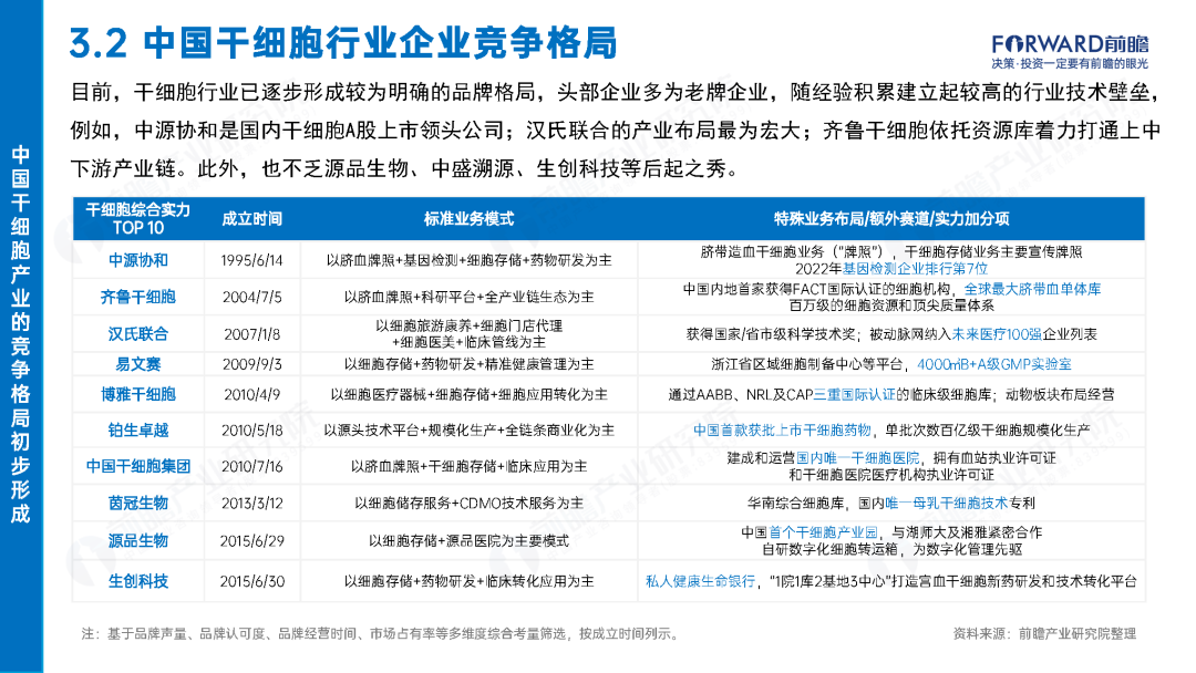
"国家队+地方队+企业队"三足鼎立的细胞存储格局如何形成?中源协和、齐鲁干细胞、汉氏联合等头部企业的产业链布局有何差异?
2
技术路线分化,谁更接近商业化?
围产期、成体、iPSC、胚胎干细胞"三梯并进"格局下,哪条路线率先突破?截至2026年2月,全国162家备案机构的区域分布揭示了怎样的创新策源地逻辑?
3
干细胞,真的开始赚钱了吗?
干细胞企业综合实力TOP10花落谁家?七大国家级脐血库的临床应用数据(山东脐血库累计出库超25000份)透露出怎样的市场格局?
4
政策红利,究竟落在哪些区域?
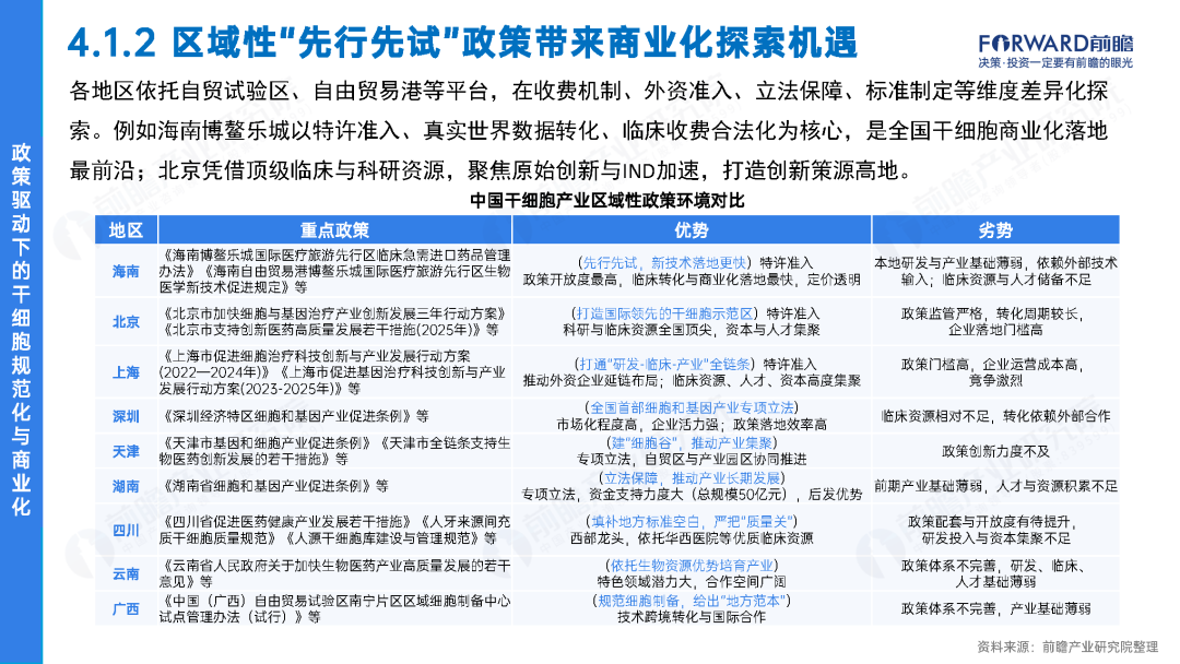
海南博鳌乐城、北京、上海、广东各自的制度创新如何"梯次开花"?FACT、AABB、NRL等国际认证为何成为出海硬门槛?
5
行业竞争走到了哪一步?
间充质干细胞临床转化与iPSC前沿突破的"双轮驱动"下,哪些细分赛道将诞生下一批龙头?
报告全景解析产业生态、精准研判技术路线、客观呈现竞争格局、科学展望未来趋势,旨在为资本配置、战略布局、精准投入与国际合作,提供权威、系统、可溯源的决策基准。
👇 点击下方小程序,获取完整版白皮书




















































前瞻产业观察组
更多行业研究分析详见:《2025年中国干细胞产业发展白皮书》,前瞻产业研究院
同时前瞻产业研究院还提供产业新赛道研究、投资可行性研究、产业规划、园区规划、产业招商、产业图谱、产业大数据、智慧招商系统、行业地位证明、IPO咨询/募投可研、专精特新小巨人申报等解决方案。在招股说明书、公司年度报告等任何公开信息披露中引用本篇文章内容,需要获取前瞻产业研究院的正规授权。


