《光电工程》2026年第3期文章速览


2026年 第53卷 第3期
►►►
目录列表 (点击论文题目,直达全文)
菱形像素DLP投影仪对PMP系统精度影响及改善(封面文章)
罗佳程, 程星星, 万同, 李勇*
光电工程,2026, 53(3): 250290.

采用菱形像素的数字光处理(DLP)投影仪投射的条纹边缘呈锯齿状。当投影仪像素尺寸远大于相机像素尺寸时会显著降低相位测量轮廓术中相位测量精度。尤其是投射垂直条纹图案时,条纹采样频率变为水平条纹的一半,并且锯齿状更明显。为提高采用菱形像素DLP投影仪的相位测量轮廓术(PMP)系统的测量精度,提出了一种结合条纹像素重映射与深度学习的新方法。首先通过像素重映射设计了具有列交错菱形直线像素排列的条纹图案提高垂直条纹采样频率;然后构建并训练了结合残差网络与UNet架构的深度神经网络(DNN),在最大限度保留物体细节的同时平滑拍摄的条纹图像。同时,还提出了训练数据集构建方法,通过离焦投影与相移算法结合生成网络输出的高质量真值。实验结果表明,采用提出的方法,相位测量精度显著提高,同时很好保留了被测物体的细节。
基于波数域振幅修正相位的白光干涉测量
舒奥, 罗松杰*, 季长胜, 佐佐木修己, 王孝艳, 陈子阳, 蒲继雄
光电工程,2026, 53(3): 250166.

空间频域算法使用白光干涉信号波数域相位的斜率来测量物体的表面形貌分布,受到环境振动和背景噪声的影响,空间频域算法不能保证测量精度。本文通过仿真和实验验证了空间频域算法的测量精度和白光干涉信号的波数域相位选取范围相关,定量地给出了可以提高空间频域算法测量精度的波数域相位选取范围。提出一种算法,将波数域振幅作为权重因子加入最小二乘法中来拟合白光干涉信号的波数域的相位分布,得到优化后的相位斜率用以测量表面形貌,该方法避免了选取波数域相位范围的操作,保证了较高的测量精度,可以帮助白光干涉仪适应更加复杂的工作环境。
基于振镜扫描的大视场拼接成像技术研究
阳廷友, 李杨, 顾乃庭*, 唐金龙*, 易早
光电工程,2026, 53(3): 250222.

大视场与高分辨难以兼得是光学成像领域的技术瓶颈。本论文开展了基于振镜快速扫描的大视场拼接成像技术研究,充分发挥振镜结构快速扫描的优势,构建了具有重叠补偿机制的扫描成像系统,提出采用先验非极大值抑制形状,以及基于重叠率的中心区域屏蔽式自适应非极大值抑制方法,对传统Harris算法进行了改进,显著提升了角点筛选准确性和计算效率。仿真及实验结果表明:本论文提出的改进方法能够实现9553 pixel×19149 pixel的超高分辨率快速成像,计算效率较传统方法提升39.69%,特征匹配正确率较传统方法提升10.31%,使全景图像的视觉一致性得到显著改善。该研究成果不仅为天文观测、卫星遥感等宏观尺度成像提供了新的技术范式,更在病理切片扫描、内窥镜成像等微观医学领域展现出重要应用价值。
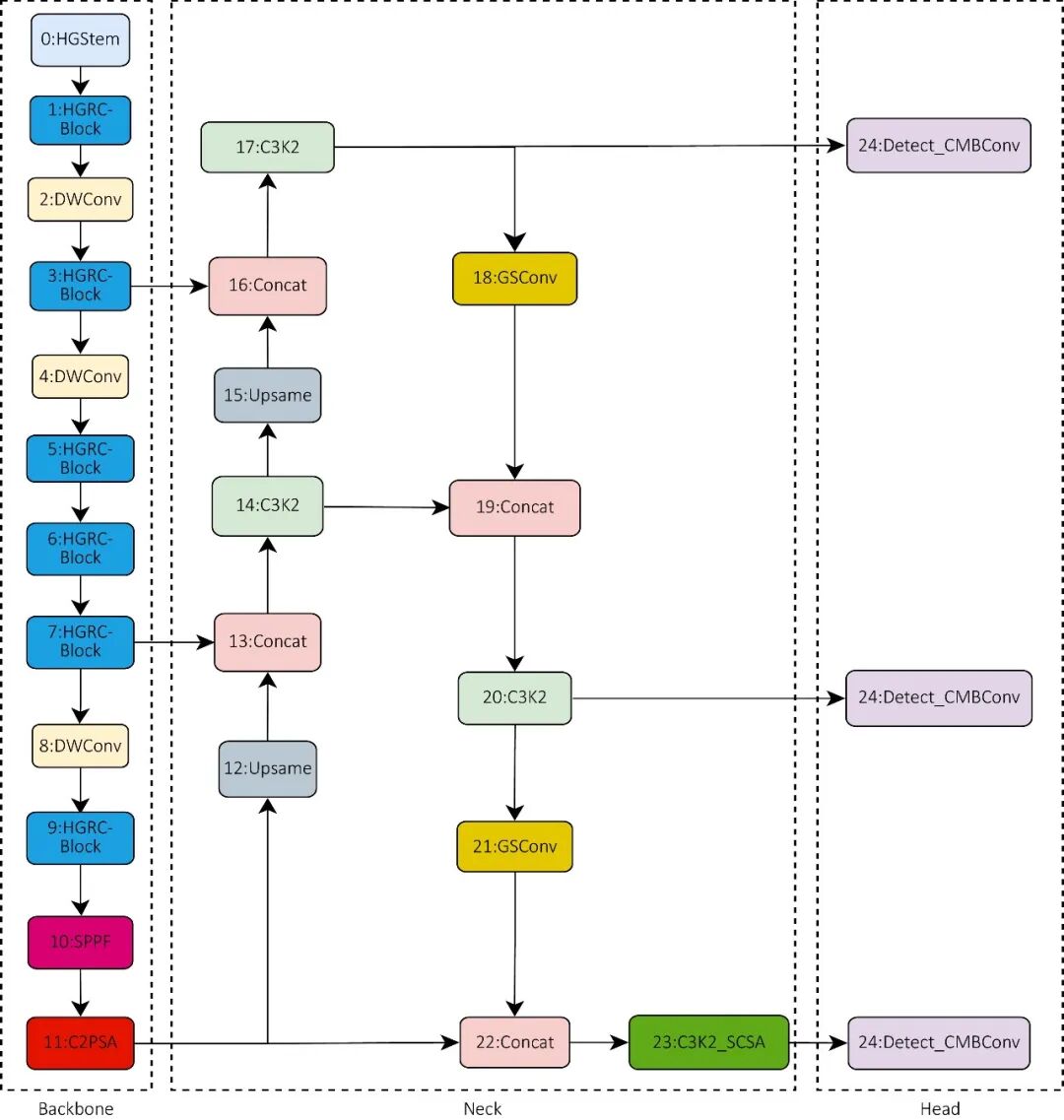
RGCE-YOLO:轻量化钢材表面缺陷检测算法
曾志, 史晓亮, 严赫, 吴超华*, 孙存甫
光电工程,2026, 53(3): 250240.

针对工业钢材表面因缺陷种类多、缺陷尺寸跨度大,导致传统检测算法检测精度低、模型复杂度高、部署困难等问题,提出一种改进YOLOv11n的轻量化钢材表面缺陷检测算法RGCE-YOLO。首先,重构主干网络,结合轻量化网络HGNet (high performance GPU network)与改进重参数化RepLightConv将多分支卷积过程转换为单路结构,保证检测精度的同时压缩模型体积。其次,颈部嵌入轻量化GSConv (group shuffle convolution)替代原有下采样减少冗余信息,融合空间与通道协同注意力机制 (spatial and channel synergistic attention, SCSA)重新设计C3K2结构,提高多尺度目标检测精度。然后,结合倒置瓶颈结构与坐标注意力(coordinate attention,CA)机制设计CMBC_Detect模块引入回归分支中,压缩结构同时增强对微小目标检测能力。最后,通过逐通道蒸馏 (channel-wise knowledge distillation, cwd)使模型聚焦于显著信息,减少特征损失,无损提高精度。实验结果表明,RGCE-YOLO算法相比YOLOv11n基准模型精度提升了3.9%,达到了83.4%,mAP50和mAP50-95分别提升了3.9%和4.6%,参数量下降了34.5%,Flops下降了33.3%,实现了精度与轻量化的双重优化,在NEU-DET与GC10-DET缺陷数据集上也获得了优异的泛化性能,为工业实时检测提供了可靠的技术解决方案。
融合多尺度特征与局部细节强化的低照度目标检测
林珊玲, 刘梅, 林坚普*, 林志贤, 郭太良, 孙磊
光电工程,2026, 53(3): 250241.

暗夜环境中曝光不足导致所得图像受噪声影响严重,同时存在图像细节、纹理、轮廓信息丢失等问题,使得后续目标检测算法对低照度图像的检测效果不理想。为此,本文基于YOLOv11n模型,提出一种融合多尺度特征与局部细节强化的低照度目标检测算法LMD-YOLO。首先,提出MPSPPF模块,借助多级混合并行池化与特征强化机制,有效抑制背景与随机噪声的干扰,同时缓解低光照场景下图像对噪声的高敏感度,进一步抑制细节信息的丢失。其次,设计CSP-EDHAN模块实现多粒度特征融合以及高效特征提取,以减少低照度图像中纹理、边缘和轮廓等低级特征的丢失。接着,本文提出动态细节语义融合金字塔网络,在双向金字塔路径中实现多尺度特征的高效对齐与增强,提升低照度场景下的目标检测精度。最后,设计双组检测头,利用分组卷积与共享特征提取干实现轻量化,解耦分支设计提升检测精度。实验结果表明:LMD-YOLO在精确度、召回率、mAP50和mAP50-95等关键指标上均优于原始YOLOv11n,在Exdark数据集上分别提升了1.3%、2.3%、3.1%和2.2%;此外,与当前主流算法及针对低照度目标检测的改进模型相比,LMD-YOLO在mAP50和mAP50-95指标上分别实现了3%和3.4%的平均提升,证明了其在低照度图像检测任务中的优越性能。
音圈驱动的隔振与指向一体化四足平台设计与分析
王宇, 丁科, 廖军, 唐涛*
光电工程,2026, 53(3): 250249.

航天器的微振动会影响空间光学载荷的性能,为了满足其俯仰和偏航方向振动隔离和跟踪指向的双重需求,本文基于多自由并联机构的简化构型,设计了一种音圈驱动的隔振与指向一体化四足平台,其俯仰和偏航方向频率为5 Hz,指向调节范围为±1°。首先基于动力学原理及几何关系建立了四足平台简化理论模型,其次设计了柔性铰链和保证音圈电机轴向运动的柔性导向结构,然后搭建了整体三维模型并进行有限元仿真分析。此外基于上述建模与仿真设计,研制基于音圈驱动的大角度隔振与指向一体化平台。利用加速度、位置传感器对物理样机进行扫频、角度测试验证,表明理论建模分析同实验测试较好吻合。为后续主动隔振与跟踪指向工作的开展提供了物理基础。
基于混合蒸馏的弱监督病理图像识别研究
陈金令, 刘蓉, 唐卓葳*, 柯琦, 季语祝, 高子清
光电工程,2026, 53(3): 250258.

在医学图像智能诊断领域中,深度学习模型的检测性能往往依赖大规模高质量的人工标注数据集。鉴于数字病理全切片扫描图像(whole slide image, WSI)多尺度、大尺寸和标注困难等特点,现有算法大多基于多示例学习(multiple instance learning, MIL)方法,该方法只需图像级标签就能实现WSI分类。然而,MIL依然面临着注意力分配过于集中和模型过拟合等问题。本文提出了一种基于混合蒸馏训练策略的多示例学习模型。首先基于自监督学习的Vision Transformer-S/16进行预训练,降低对标注数据的依赖。然后提出了一种双路自适应注意力和随机示例屏蔽相结合的混合蒸馏模型:该模型利用自适应注意力模块实现了对纹理特征关注程度的动态调整,并对纹理间的相关性进行分析;采用随机示例屏蔽方法,随机屏蔽具有高注意力分数的示例,提高了对关键示例的关注程度;引入混合蒸馏机制,该机制融合随机屏蔽后剩余示例的特征信息。最后,利用分类器对整个包的阴阳性进行预测,实现乳腺癌全切片病理图像的高精度分类。实验结果表明,该模型在Camelyon16数据集上,其Acc、AUC、F1-score值分别达到98.445%、0.984、0.983,在BRACS数据集上达到77.852%、0.905、0.764,显著提升了检测性能。
分组通道Transformer与调制融合的视网膜血管分割算法
梁礼明, 王灵亮*, 蔡锦辉, 王成斌
光电工程,2026, 53(3): 250264.

针对视网膜血管分割存在微细血管表征能力有限、复杂背景干扰和血管结构断裂等问题,提出一种分组通道Transformer与调制融合的视网膜血管分割算法。首先设计双维协同注意力模块于编码部分,增强微细血管的特征表达,有效提升血管分割能力。其次在编码端构建分组通道Transformer模块,旨在捕获血管之间的长程依赖关系,精确捕捉血管纹理信息。最后在解码端引入调制融合模块,有效融合编解码特征信息,抑制病灶区域噪声干扰。在数据集DRIVE、CHASE_DB1和STARE上进行实验,所提算法准确率分别为0.9711、0.9762和0.9758,灵敏度分别为0.8026、0.8219和0.8042,特异性分别为0.9873、0.9866和0.9899。该方法在整体分割效果方面优于其他算法,展现出更好的分割性能。
融合注意力与特征增强的遥感图像小目标检测
沈学利, 郭旭*
光电工程,2026, 53(3): 250267.

为了解决遥感图像中小目标特征不明显、背景复杂及目标密集分布导致的检测遗漏问题,提出一种融合注意力与特征增强的遥感图像小目标检测算法。首先,构造多层级特征协同策略,结合通道注意力和空间注意力机制并利用门控机制动态调整信息流动,有效捕捉不同层级特征间的潜在关联,加强模型在复杂场景中的鲁棒性。其次,设计一个多尺度特征增强模块,将三维卷积和多尺度特征编码结合形成一个增强型颈部网络,优化信息提取能力与小目标的特征表达。最后,采用NWD结合SIoU作为损失函数,在提升模型训练效率的同时进一步加强小目标的定位准确性。在NWPU VHR-10数据集、DIOR数据集和RSOD数据集上的实验结果表明,改进算法相较于原始模型,mAP@0.5数值分别提高了9.9%、3.1%和3.2%,可视化实验结果显示改进算法可以检测出原始模型漏检的小目标,与其他主流检测算法相比具有更优的检测精度。
一种低光图像显著性目标检测的CNN-Transformer混合模型
张航, 魏英姿*, 于聚壮
光电工程,2026, 53(3): 250269.

针对低光照环境下显著性目标检测面临的图像质量退化、暗区噪声及低对比度等挑战,提出一种CNN-Transformer双流混合编码器-解码器模型(dual-stream hybrid network, DSHNet)。采用非对称双分支架构,以融合CNN多尺度局部特征提取能力与Transformer全局建模优势。首先,采用多层次特征提取策略分别从CNN和Transformer模块中提取特征,通过全局-局部特征协同建模,将同尺度不同分支特征两两交叉递阶完成双向融合。其次,设计通道与空间特征增强模块,经过特征变换和通道压缩优化,再做多分支特征融合。最后,采用Focal Loss+Dice Loss联合损失函数聚焦难样本和优化区域重叠,解决边界模糊的问题。在自建复杂目标数据集LlSOD及标准数据集上进行实验验证,DSHNet较同类混合模型ABiUNet参数量降低23%,在LlSOD数据集上F-measure、S-measure和加权F-measure分别达到91.2%、83.7%和87.2%,可有效应用于低光图像显著性检测任务。
零差无线光相干通信技术研究进展
裴佳慧, 柯熙政*
光电工程,2026, 53(3): 250250.

本文综述了零差相干光通信技术的最新研究进展,在阐述零差探测基本原理的基础上,重点归纳了实现高性能零差相干系统的关键技术,包括波前畸变校正、偏振控制、锁相技术、混频技术和平衡探测技术等核心模块的研究现状与发展趋势。文章系统总结了上述技术在提升系统灵敏度、抑制相位噪声、增强信号稳定性和简化系统复杂度等方面的突破与挑战,旨在为零差相干光通信的深入研究与应用提供参考。
光场调控技术在晶圆检测领域的工程应用研究
张龙, 黄有为*, 陈鲁*, 张稷, 田晓俊
光电工程,2026, 53(3): 250324.

当前半导体制造工艺已经进入先进制程节点,传统光学检测技术在面对高深宽比、三维异质等复杂结构场景时,面临严峻的挑战。光场调控技术作为光学检测的核心支撑技术,成为工程应用领域关注的重点。本文介绍了光场调控技术工程化应用的发展历程,系统性地总结了从静态整形、动态调整、自适应校正到闭环自校准的四阶段,揭示了内在的技术逻辑和发展趋势。此外,本文还以“多维融合,协同调控”为核心理念,构建了一个由物理执行层、物理原理层与计算算法层构成的三位一体的工程应用体系,展望光场调控技术与人工智能及新一代光场调制器件相结合的未来发展方向,为新一代智能光学检测仪器的设计与研发提供了系统化的理论框架与技术蓝图。

文章荐读
《光电工程》2026年第2期文章速览
《光电工程》2026年第1期文章速览
OEE | 中国科学院光电技术研究所建所55周年校友专刊出版
光电工程
《光电工程》(Opto-Electronic Engineering)创刊于1974年,由中国科学院光电技术研究所和中国光学学会主办,是中文核心期刊和中国科技核心期刊,被Scopus、CA、JST以及CSCD、CSTPCD、CNKI等国内外数据库收录,入选了中国科协“提能拓展计划”,受到国家自然科学基金相关项目资助,并被评为”西牛计划精品中文科技期刊”和”中国国际影响力优秀学术期刊”。本刊一直致力于光电工程领域的科研报道和学术交流,主要刊登光电领域的科研进展、原创成果以及综述,并针对热点问题和前沿课题出版相关专题。
投稿地址:
期刊官网:
http://www.oejournal.org/oee
联系邮箱:oee@ioe.ac.cn

光电期刊集群
Opto-Electronic Journals Group
敬请关注
www.oejournal.org


OE
光电
开放投稿
总览学科发展
ROE
光电评论
新刊筹备
汇集综述评论




OEE
光电工程
提能拓展计划
中文核心
SCOPUS
关注工程应用
OEA
光电进展
卓越行动计划
SCI, EI
JIF 22.4
引领创新前沿
OES
光电科学
卓越行动计划
ESCI
SCOPUS
面向基础科学
OET
光电技术
卓越行动计划
开放投稿
聚焦核心技术




OEP
光电+
英文新刊
开放投稿
学科交叉融合
IOE
智能光电
英文新刊
开放投稿
携手智能科技
OED
光电发现
英文新刊
开放投稿
探索生命与自然
OEM
光电制造
英文新刊
开放投稿
引领先进制造
编辑 | 彭诗涵 张诗杰
审核 | 杨淇名
转载或合作请联系:gdgc@ioe.ac.cn
