我国“十五五”渔业经济学科发展战略研究
作者信息
中国水产科学研究院:杨子江,罗建波,赵蕾,耿瑞,徐乐俊(通讯作者);
上海海洋大学 经济管理学院:杨正勇;
大连海洋大学 经济管理学院:赵万里。文章来源
本文摘编自《中国渔业经济》2026年第44卷第一期(页码1-12),完整版请查看期刊纸质版或电子版。


“十五五”时期是我国渔业经济实现高质量发展的关键阶段,也是渔业经济学科服务国家战略、引领产业转型的重要机遇期。渔业经济学科作为经济学、管理学与渔业科学交叉融合的产物,其发展脉络与产业实践、国际议程紧密相连,在国家战略需求升级、科技革命赋能与全球治理深化的过程中迎来诸多机遇,同时还面临来自国际地缘冲突与气候变化的系统性冲击、学科理论和方法滞后、产学研脱节及高端人才短缺等多方挑战。因此,系统梳理国内外学科进展,精准把握未来走向,是谋划“十五五”渔业经济学科发展战略的基石。渔业经济学科发展如何抓机遇迎挑战,需要定向定位定标,需要任务攻坚、工程筑台、措施保障等系统谋划和精准施策。
一、国内外渔业经济学科发展现状与趋势
(一)国内发展现状:服务国家战略需求,结构性短板待补
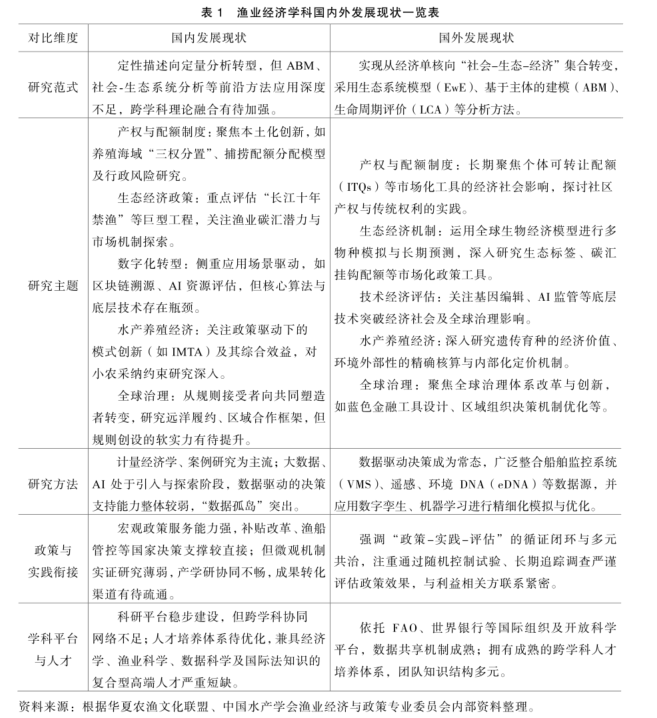
我国渔业经济学科始终围绕国家战略与产业迫切需求展开,研究体系构建、方法创新与政策服务等方面取得了长足进步,但对照高质量发展要求与全球前沿,结构性短板依然明显。
研究体系逐渐完善,新兴领域不断拓展。如表1所示,学科已从早期的资源经济学与生产统计,发展为涵盖资源管理、产业链优化、渔业政策、国际贸易、生态经济等综合体系。伴随“蓝色粮仓”“海洋强国”和渔文化保护等战略深化,研究前沿向蓝色碳汇、智慧渔业、产业链韧性管理、渔文化与休闲渔业价值评估等领域延伸。

研究方法科学化转型,前沿工具应用仍显薄弱。国内研究已普遍采用计量经济模型进行实证检验,案例比较分析也日益规范。一些团队开始探索将大数据分析、生物经济模型应用于资源评估与管理政策模拟。但与国际先进水平相比,国内在复杂系统建模(如整合生态与经济模块的动态模型)、高性能计算仿真、以及运用人工智能进行市场预测与风险预警等方面,仍处于引进与初步应用阶段。国内亟需夯实数据基础并普及前沿方法,对“社会-经济-生态”复杂系统进行动态、非线性综合集成分析的能力有待实质性提升。
政策服务功能突出,但微观机理与转化渠道研究不足。学科在服务国家宏观决策方面成效显著,为渔业补贴改革、海洋牧场建设、长江流域禁捕退捕等重大政策提供了关键学术支撑。但研究常集中于政策设计端,对政策执行过程中渔民、企业、合作社等微观主体的行为响应机制、技术采纳的内在激励与障碍、以及社区层面自主治理模式演进等深层次问题,缺乏长期、深入的跟踪实证研究。导致部分研究成果与产业痛点契合度不高,学理性对策转化为可操作方案的“最后一公里”尚未完全打通。
学科平台与人才队伍建设逐步推进,但交叉融合深度不够。国内已形成以高校和科研院所为核心的研究力量,并依托国家渔业科学数据中心等平台进行资源共享。但跨学科、跨机构的协同创新网络不紧密,在数据科学、环境工程、国际法学等领域的深度融合存在壁垒。人才培养体系仍偏传统,兼具扎实经济学理论基础、熟悉渔业特性、掌握数据分析工具、通晓国际规则的复合型高端人才较为稀缺,是制约学科原始创新与全球影响力的关键瓶颈。
(二)国外发展现状:范式成熟前沿引领,聚焦全球公共议题
国际渔业经济学科历经数十年发展,其高度交叉、方法先进、议题前沿的研究范式和发展方向对我国渔业经济学科建设很有借鉴意义。
深度交叉和系统集成的研究范式。国际学界早已超越传统经济学的边界,将生态学、社会学、政治学及复杂性科学深度融入渔业研究。生态系统建模、基于主体的建模(ABM)、社会-生态系统(SES)韧性分析等已成为资源可持续性管理的标准分析工具,能够系统模拟政策干预下生态过程与社会经济动态之间的复杂反馈与协同演化。
紧扣全球可持续发展等研究主题。前沿研究围绕气候变化适应性与渔业脆弱性评估、小规模渔业治理与社会公平、蓝色生物经济与海洋空间规划、IUU(非法、不报告和不管制)捕捞的全球供应链治理,以及海洋塑料污染的经济解决方案等全球性公共议题展开;注重公平性、原住民与社区权利、性别平等等社会维度的嵌入,体现了深厚的人文关怀与价值导向。
数据驱动和智能决策的方法创新。欧美等渔业发达国家普遍依托船舶监控系统(VMS)、遥感卫星、环境DNA(eDNA)监测等技术构建实时、高分辨率的渔业综合数据库,广泛应用机器学习、数字孪生等人工智能技术,进行资源预测、捕捞行为识别、管理策略优化与合规监管,实现了从“数据”到“洞察”再到“决策”的闭环,极大提升了管理的精细化与前瞻性。
强调循证闭环与多元共治的政策实践。国际研究高度重视与管理者、从业者及社区的协同,在个体可转让配额(ITQs)、海洋保护区网络规划、社区共管等制度实践中,形成了丰富的长期追踪与对比实证研究,构建了“政策设计-实践反馈-效果评估-动态调整”的循证决策闭环。这种模式显著增强了研究的现实针对性与成果的社会公信力。
(三)学科发展趋势:融合、智能、实证与全球导向
综观国内外进展,渔业经济学科正朝着“问题综合化、方法智能化、证据严谨化、视野全球化”的方向加速演进。
1. 研究系统的集成化。国内外均强调对复杂系统的综合研究,未来将更加强调对“自然-社会-经济”复杂耦合系统的综合理解。单一学科视角将被打破,经济学、生态学、社会学、数据科学与政策分析的深度交叉将成为常态,以应对渔业系统中资源衰退、气候变化、市场波动、社会转型等多重挑战的交互影响。
2. 研究方法的工程化与精细化。大数据、人工智能和复杂系统仿真等将从辅助工具升级为主要研究方法,使研究从“定性”走向“定量仿真”与“智能决策”。渔业经济研究将更加依赖高性能计算平台,通过构建“数字孪生”系统,对渔业生态经济过程进行动态推演、情景模拟与智能优化,推动决策支持从“经验判断”迈向“仿真预演”和“自适应调控”。
3. 研究导向的实证化。“循证决策”理念逐步深入人心,随机控制实验(RCT)、大样本长期面板数据追踪、自然实验等严谨的实证方法,将广泛地应用于评估政策效果、检验理论假设、识别因果关系,提升政策建议的科学性与可靠性。
4. 研究视野的全球化。随着WTO《渔业补贴协定》、BBNJ协定等国际规则的落地,国家渔业政策与国际义务的衔接更紧密。学科研究必须深度融入全球规则制定、数据标准共建与科学评估进程。我国学者应更主动地将本国实践(如生态修复、产业转型)进行理论提炼,形成可传播、可借鉴的“中国方案”,在全球治理中争夺话语权与规则制定权;还需更主动设置气候适应、蓝色生物经济,以及公平性等全球性议题,加强前沿议题的原创性理论研究。
5. 学科平台的协同与开放。学科开放与国际合作是提升学科影响力的关键路径。依托FAO、区域性渔业管理组织等国际平台构建跨国研究网络,推动数据、模型与成果的全球共享,是应对跨国性、全球性渔业挑战的必然选择。国内学科平台需以更加开放的姿态融入全球创新网络。
二、形势与需求:渔业经济学科发展的时代机遇
“十五五”时期是我国渔业从“规模扩张”向“质量效益”转型、从“生产主导”向“三产融合”延伸的攻坚阶段。在这一背景下,渔业经济学科的发展迎来由国家战略牵引、产业转型驱动、全球治理倒逼与科技革命赋能四维力量交织构成的战略机遇期(如图1所示)。
(一)国家宏观战略的顶层牵引与系统性政策供给需求
国家重大战略的密集部署为渔业经济学科设定了新的议程,亟需学科从碎片化、回应式研究转向系统化、前瞻性的理论建构与政策工具箱构建。(1)海洋强国战略要求学科突破“就渔业论渔业”的局限,拓展至海洋空间规划经济学、海洋权益维护、公海资源博弈等议题。要回答如何通过科学的产权制度与空间规划优化近海养殖布局,如何在争议海域和公海资源开发中运用经济与法律手段维护国家利益。(2)“大食物观”把水产品提升至国家食物安全体系重要位置。学科需从单一产量保障转向构建水产品供应链全链条韧性治理框架,评估国内生产、进口与储备的优化策略,分析极端天气、地缘冲突等对供应链的冲击机制,研究冷链物流、数字手段、期货工具等现代要素对供应链效率与稳定性的提升作用。(3)乡村振兴战略在渔区的实践聚焦于渔区、渔村和渔民的现代化。学科需开展渔区可持续发展指标体系、渔民增收与共同富裕机制、渔村治理现代化等研究,破解资源保护与渔民生计之间的“二元悖论”,探索资源资产化与生态产业化路径。(4)“双碳”目标驱动渔业向绿色低碳循环模式转型。渔业碳足迹核算、蓝色碳汇方法学与交易机制、绿色技术采纳激励政策等需深入研究,把渔业纳入国家碳交易市场提供理论支撑。为渔船节能、尾水治理等具体行动设计成本共担与收益共享机制。
(二)渔业产业转型升级的内在驱动与前沿路径探索需求
产业结构性变革催生了诸多传统经济学未覆盖的新现象新问题,亟需学科提供具有解释力与指导力的分析框架。(1)渔业高质量发展在于提升全要素生产率,需运用价值链治理、产业生态圈、品牌经济学等理论,诊断产业升级瓶颈,如小生产与大市场对接难题、龙头企业培育与品牌建设、劳动力成本上涨与渔民“断档”等。(2)新业态新模式迭代涌现,如休闲渔业、数字渔业、海洋牧场等成为产业价值创造的新引擎,学科应主动引领而非被动跟随,开展消费行为分析、业态融合模式、技术经济可行性、数据要素产权与商业模式重构等方面研究,为这些新兴领域划定“跑道”与“规则”。(3)远洋与极地渔业的发展关乎国家长远战略利益,随着国际监管趋严与竞争加剧,学科需开展远洋渔业全链条成本收益与风险管控、国际规则合规性战略、极地资源开发的经济与法律评估等研究,为我国远洋渔业“走出去”提供精准导航。
(三)全球格局深刻变革与战略博弈能力需求
全球地缘政治冲突加剧、气候变化影响凸显及国际规则快速演变,共同构成了学科必须直面并深入研判的外部环境。(1)地缘政治与贸易环境变化直接冲击渔业合作与供应链。红海危机、俄乌冲突等地缘事件加剧了贸易通道的不确定性,推高水产品国际流通成本。美欧市场推行碳边境调节机制(CBAM)、强化可持续性认证等,对我国出口构成新的“绿色门槛”。学科需加强全球供应链脆弱性评估,研究市场多元化战略与风险对冲工具。(2)气候变化对渔业经济构成系统性、长期性冲击。海洋变暖、酸化与极端天气事件频发,改变鱼类种群分布与丰度,直接影响捕捞与养殖安全。学科需加强气候变化对生产力与社区生计影响的定量评估,研究气候韧性水产养殖、基于生态系统的适应性管理等策略的经济可行性。(3)国际规则演变倒逼国内政策与管理体系改革。WTO《渔业补贴协定》生效对渔业补贴纪律作出了更严格的限制,学科需提前评估改革对产业、渔民及资源的影响,设计合规、精准且公平的新型支持政策。BBNJ协定等全球海洋治理新规,对我国参与公海资源管理及深海遗传资源利用提出了新约束与战略需求。学科必须加强国际规则履约的交叉研究,为国家参与全球治理提供决策支持。
(四)新一轮科技革命的范式重构与核心能力跃升需求
以大数据、人工智能、区块链为代表的颠覆性技术正重塑经济学研究范式,为渔业经济学科实现跨越式发展提供了新工具。(1)研究方法的“数字化与智能化”革命正推动学科从“经验判断”走向“数据驱动”,从“定性分析”走向“定量模拟”,构建覆盖“资源—生产—流通—消费”全链条的渔业经济大数据平台,并发展数据挖掘、仿真模拟、智能预测与优化决策等模型,将成为学科发展的核心能力。(2)研究视角的“微观化与精准化”成为可能,大数据与基于主体的建模(ABM)技术使刻画并模拟每一个渔民、每一家企业的决策行为成为可能,从而能够设计出“千人千面”的精准政策干预方案。(3)成果转化的“实时化与平台化”服务成为现实,通过开发渔业经济“一张图”决策支持系统、政策模拟器、市场风险预警平台等应用,可将学术成果转化为直观、交互的决策工具,直接赋能政府精细化管理与产业智能化运营。
同时应该看到,“十五五”时期渔业经济学科在迎来重大发展机遇的同时,也面临着自身发展不适应外部环境快速变革提出新需求的严峻挑战(表2)。“十五五”时期渔业经济学科的发展,是在“外压加剧”与“内功不足”的张力中寻求突破,须“内外兼修”,任重道远。

三、总体思路及目标(2026—2030年)
面对“十五五”时期错综复杂的国内外形势与学科发展的内在要求,我国渔业经济学科必须确立清晰的战略导向和原则,设定可衡量、可评估的发展目标,以系统规划指引未来五年的建设行动,实现从“跟跑”“并跑”向部分领域“领跑”的关键跨越。
(一)总体思路
以服海洋强国、粮食安全、乡村振兴及“双碳”目标等国家战略为导向,以全球视野与中国特色相结合的“数据驱动、智能主导、体系赋能、风险前瞻”为定位,以研究范式、方法工具与组织模式的变革为动力,强化对内外风险的系统性研判与应对能力,破解渔业高质量发展的理论和政策难题。构建中国特色、世界水平的现代渔业经济学科体系、学术体系与话语体系,成为国家渔业治理现代化的智力引擎、产业转型升级的策源地和全球渔业治理的贡献者。
强化数据驱动与风险前瞻。构建覆盖全产业链、多维度风险因子的渔业经济大数据平台,整合经济、生产数据,以及气候、环境、地缘政治等风险数据,开发渔业经济风险预警与应急决策模块,提升学科对不确定性的量化分析与前瞻预判能力,支撑渔业韧性安全体系建设。
突出智能主导与跨界整合。推进人工智能、复杂系统科学等方法应用,从经验归纳向智能仿真与优化决策转型。打破学科壁垒,促进经济学、渔业科学、数据科学、环境科学、国际法学及工程技术的跨界整合,形成应对“社会-生态-经济-技术”复杂系统挑战的综合研究范式。
注重体系赋能与应用闭环。构建贯通“理论创新-技术研发-政策设计-产业应用-效果评估”的良性循环体系。强化学术研究、政策咨询与产业实践的反馈机制,形成一批可复制、可推广的解决方案,提升学科对国家战略的支撑力、对产业痛点的解析力以及在国际舞台上的影响力。
(二)发展原则
坚持服务大局与问题导向。紧密围绕“蓝色粮仓”供应链韧性、渔业补贴合规改革、渔民共同富裕、气候变化适应等国家重大需求与产业核心关切开展研究。
坚持创新驱动与交叉融合。主动构建跨学科协作网络,鼓励渔业数字经济学、蓝色碳汇经济学、全球渔业治理等前沿领域的原始和集成创新。
坚持实证研究与循证决策。倡导基于长期跟踪调查、随机实验、大数据分析等方法的严谨实证研究,为政策制定与评估提供坚实证据基础。
坚持开放合作与全球视野。积极参与全球渔业治理研究网络,推动数据、平台与成果的开放共享,在全球议题中提出并推广“中国方案”。
坚持人才为本与团队建设。实施人才优先战略,着力培育和引进兼具国际视野、扎实理论功底、掌握现代方法的高端复合型人才及团队。
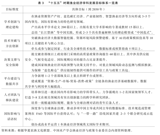
(三)主要目标
到2030年,力争将我国渔业经济学科建设成为服务国家渔业治理现代化的核心智库、引领产业转型的创新引擎、培养高端人才的摇篮、参与并引领全球渔业治理的重要力量。具体目标体系如表3所示。

(四)实施路径展望
打基础、补短板。完成学科发展规划的细化,启动大数据平台建设,在数据共享机制、核心模型开发上取得初步进展,并布局重点研究课题。
强能力、出成果。核心平台投入运行,智能分析工具在研究中广泛应用,形成一批有价值的政策建议和学术成果,扩大国际合作网络。
促融合、见成效。建成更加完善的学科理论体系,研究成果在国家和区域渔业决策中得到实质性应用,中国渔业经济学科的学术地位和国际影响力显著提升。
四、重点任务及工程
围绕“十五五”时期学科发展的总体思路与目标,聚焦“数据驱动、智能主导、体系赋能”的核心战略,系统规划了重点任务与工程(表4、表5),构建相互支撑、协同推进的实施体系。
(一)重点任务
优化学科布局,引领前沿方向:建立学科发展动态评估与调整机制,持续跟踪国际前沿。重点布局并强化渔业制度经济学、渔业信息经济学、蓝色碳汇经济学、全球渔业治理、产业链韧性管理等新兴交叉研究方向。
创新研究方法,强化技术赋能:推动大数据、人工智能、复杂系统建模等现代研究方法的深度应用。加强渔业经济数据库、算法模型库、决策支持系统等基础能力建设,实现研究范式的根本性变革。
深化理论创新,构建中国范式:系统总结我国在渔业资源管理(如长江禁渔)、产业转型(如深远海养殖发展)、渔区治理等方面的成功实践,提炼具有普遍意义的理论成果,构建能够解释和指导中国渔业现代化的自主知识体系。
推进智库建设,促进成果转化:构建“政产学研用”五位一体的协同创新网络,打造渔业经济高端智库。建立健全政策评估与模拟机制,针对渔业补贴改革、产业链韧性提升、蓝色粮仓建设等重大议题,提供高质量、可操作的决策支持。

(二)重点工程及计划
1. 渔业经济大数据与智能决策平台建设工程。定位为学科发展与国家治理的“渔业经济大脑”。核心是构建覆盖“资源-环境-生产-经营-市场-贸易-消费-政策”全链条的标准化数据库,并重点集成开发风险预警、政策模拟、市场预测等智能模型,最终形成服务于宏观决策与产业服务的“一张图”系统,实现全景洞察、精准预测与超前模拟。
2. 现代渔业经营制度体系深化研究工程。定位为深化渔业领域改革、激活要素活力的核心制度供给研究。重点开展渔业资源产权(包括捕捞权、养殖权)的物权化理论与法律制度保障研究,探索配额管理制度、渔船管理制度与社区治理机制的创新整合,为构建权属清晰、流转顺畅、保护严格的现代渔业产权与经营制度提供理论支撑与方案储备。
3. 绿色低碳渔业技术经济评价与推广工程。定位为衔接绿色技术体系与产业政策的经济评估枢纽。系统开展多营养层次综合养殖(IMTA)、循环水养殖、海洋牧场、节能渔船等绿色模式与技术的全生命周期成本效益分析、环境外部性核算与减排增汇潜力评估。构建和完善蓝色碳汇方法学,探索其市场交易与生态补偿机制,为绿色技术推广提供经济理性依据。
4. 渔业全产业链韧性管理与安全保障工程。定位为应对系统性风险的安全能力建设。深入研究“蓝色粮仓”供应链的脆弱环节与韧性提升路径,构建涵盖生产、物流、市场的风险监测与预警体系。加强水产品质量安全信任机制、渔业生态损害经济评估与补偿、远洋渔业风险管控等方面的研究,为构建韧性、可控、可持续的渔业安全屏障提供系统性解决方案。
5. 智慧渔业与新业态培育创新工程。定位为驱动产业价值创造模式变革的新动能孵化器。聚焦人工智能、物联网、区块链等技术在渔业中的应用经济性评估与商业模式创新。研究智慧养殖、智能捕捞、数字营销、渔港经济区融合发展的新范式,探索数据资产的确权、估值与流通机制,为产业数字化转型培育新的增长点。
6. 渔区振兴与渔文化传承发展工程。定位为服务乡村振兴战略的文化赋能与生计转型平台。系统开展重点水域渔文化资源普查、数字化保护与活态传承研究。创新休闲渔业、生态旅游、渔村文创等产业的融合发展模式与利益共享机制。深入研究退捕渔民、小渔户可持续生计转型路径,为渔区实现产业兴旺、生态宜居、生活富裕提供综合性方案。
7. 全球渔业治理研究与高端智库建设工程。定位为提升国际影响力与规则制定能力的战略平台。组建跨学科团队,深度参与WTO渔业补贴、BBNJ、区域渔业管理组织(RFMOs)等国际规则谈判与履约研究。构建全球渔业治理数据库与合作网络,推动中国实践与方案的国际传播。打造国内权威、国际知名的渔业经济高端智库,培养输送国际组织人才。

五、保障措施
为确保“十五五”渔业经济学科发展战略实施和达成既定目标,须加强保障体系建设,需从组织领导、资源投入、数据基础、人才队伍、国际合作与绩效评估等方面持续提供有力支持,确保学科发展的核心战略与重点工程落地见效,形成推动学科跨越式发展的强大合力。
(一)强化组织领导与统筹协调,构建高效协同的治理体系
成立由 “全国渔业经济学科发展协调领导小组”或学科发展研究联盟,负责顶层设计及跨部门资源调配,破解治理体系碎片化难题。设立由战略科学家领衔的专家咨询委员会,对学科规划、重点工程及前沿方向提供持续智力支持。构建“国家宏观指导-区域协同创新-机构主体实施”的三级联动机制,明确权责,确保任务落实。建立健全针对全球格局变化与系统性风险的常态化跨部门渔业经济研判与会商机制,提升学科服务国家战略和决策支撑的前瞻性。
(二)创新投入机制与经费保障,形成多元稳定的资源供给
设立“渔业经济学科创新发展”专项资金(基本科研业务费专项),引导地方财政配套,形成稳定增长的公共投入机制。资金应重点向大数据平台与风险预警系统建设、前沿交叉基础研究、高端智库运行及青年人才培养等战略性、基础性环节倾斜。创新经费管理方式,在重大科研项目中试点推行“预算包干制”和“负面清单管理”,赋予科研团队更大经费使用自主权。拓宽资金渠道,积极引导渔业经济学科专家参与国家及地方重点渔业及海洋项目前期研究,让金融资本、社会资本等投入智慧渔业、蓝色碳汇、休闲渔业、渔文化与品牌建设等应用示范领域,形成“政府引导、市场主导、社会参与”的多元化投入格局。
(三)夯实数据共享与平台基础,筑牢数字驱动的核心底座
建设“国家渔业经济大数据平台”,推动涉渔各部门、各机构的数据资源汇聚、治理与标准化,并建立分级分类的授权访问和应用服务体系,明确数据产权归属、开放标准、共享机制与安全责任,强力破解“数据孤岛”。加强算力基础设施保障,规划建设渔业经济高性能计算中心,为大规模复杂模型仿真、人工智能训练提供公共算力服务,确保前沿研究方法得以有效应用。
(四)实施人才优先与梯队建设,激发创新创造的核心动能
实施“渔业经济卓越人才计划”,实行跨学科导师组制度,与领军企业、国际机构共建联合培养基地,系统性培育兼具经济学、数据科学、渔业技术与国际治理知识的复合型创新人才。优化人才引进政策,参与“全球杰出学者引入项目”、“海外英才回流计划”等有关国家人才计划,靶向引进学科急需战略科学家和青年才俊。深化评价机制改革,建立以创新价值、能力、贡献为导向的分类评价体系,在职称评定、成果奖励中大幅提高决策咨询报告、技术标准、国际规则贡献等指标的权重,并切实保障科研人员在成果转化中的合法权益。
(五)深化国际合作与交流网络,拓展全球治理的发展空间
主动设计与牵头实施“一带一路”渔业经济合作研究计划,在重点区域共建联合实验室与可持续发展示范区,推广中国技术与管理模式。嵌入全球治理网络,设立专项基金,鼓励和支持学者到FAO、世界银行及主要区域渔业管理组织(RFMOs)任职、研修与开展合作研究。打造高端国际对话品牌,在办好现有论坛基础上,积极筹办“全球渔业经济与发展论坛”,支持创办英文期刊《Journal of Chinese Fisheries Economics》,掌控学术交流的主动权与话语权。
(六)健全监测评估与动态调整,确保战略实施的科学有效
建立一套涵盖学科建设、科研产出、智库影响、人才育成、国际声望等多个维度的、定量与定性相结合的学科发展监测评估指标体系。实施“年度监测报告、中期全面评估、期末总结验收”的全过程管理,并引入第三方专业机构进行独立绩效评价,确保评估的客观性与公信力。强化评估结果的应用,建立动态调整与快速响应机制。对实施效果显著的任务和工程予以滚动支持;对进展迟缓或脱离实际需求的,及时调整方案或终止;对国际国内突发重大需求(如新的国际规则出台、重大产业风险显现),能够迅速启动应急研究专项,确保学科发展战略始终保持强大的时代适应性与战略引领性。

《中国渔业经济》是由农业农村部主管、中国水产科学研究院联合中国海洋大学、上海海洋大学、中农发集团和中国水产学会共同主办的单月学术期刊,也是国内外公开发行唯一带“中国”字头的渔业经济类学术期刊。自1983年创刊以来,期刊伴随着中国渔业改革发展一路前行,在不同时期积极组织引导对渔业发展的重大问题开展政策研究和理论探讨,刊发了一批影响深远的高质量论文、培育了一批在渔业经济研究领域颇有建树的高水平专家,成为我国渔业管理人员、业界学者、企业精英研讨交流渔业发展的重要学术平台。
新时期,《中国渔业经济》积极谋求高质量发展路径,不断拓展期刊稿源、提高稿件质量要求、优化栏目设置、加强与新媒体融合发展,刊物综合影响因子和复合影响因子逐年提高(2025年复合影响因子:1.399)。2021年和2022年,《中国渔业经济》连续两年入选由清华大学图书馆、中国学术文献国际评价研究中心和中国知网共同评选的“中国国际影响力优秀学术期刊”。
《中国渔业经济》官网:
