争取海洋和极地国家实验室布局落地!高标准建设国家深海科考中心、极地考察国内基地(广东)!广东“十五五”规划纲要(全文)正式印发
《广东省国民经济和社会发展第十五个五年规划纲要》业经广东省十四届人大五次会议审查批准、印发,其中设有“第十二章 全面建设海洋强省 加快建设海上新广东”专章。

第十二章 全面建设海洋强省 加快建设海上新广东
坚持经略海洋、向海图强,建设全国海洋经济发展示范区,以海洋经济发展带动全面建设海洋强省,为广东高质量发展注入强劲“蓝色动力”。
第一节 优化拓展海洋经济发展空间
坚持陆海统筹、山海互济,优化海洋生产力布局,提升海洋资源开发利用水平,打造海洋经济发展高地。
优化海洋经济发展格局。引领国家南部海洋经济圈建设,充分对接国家主要海湾整体规划,大力发展湾区经济。以海岸带为主轴,串联“六湾区一半岛”(大汕头湾区、大红海湾区、环大亚湾区、环珠江口湾区、大广海湾区、大海陵湾区和雷州半岛。),合理配置资源和产业,促进港产城联动,推动港口群、产业群、城市群协同发展,科学开发大鹏半岛、稔平半岛、遮浪半岛。推动深圳建设全球海洋中心城市、广州建设彰显海洋特色的现代化城市,支持珠海、汕头、汕尾、阳江、湛江等建设特色型海洋城市,支持具备条件的沿海县域打造海洋经济强县、滨海乡镇、美丽渔村。以东江、西江、北江、韩江、鉴江等水系为天然纽带,深化山海协作、江海联动,探索“飞海”模式,推动非沿海地区积极参与海洋强省建设,形成全域参与、全域行动的海洋经济发展格局。

强化海洋资源开发保护。推动资源开发和生产建设由陆地向海洋延伸、由近海向深远海拓展,落实海洋资源集约使用、有偿使用。加强海岸线分类分段精细化管理,盘活存量资源,提高岸线产出效益。优近拓远开发海域,积极推进海域立体分层利用,统筹推进近海渔业、矿产、旅游等资源的科学开发,分类保护利用海岛,探索无居民海岛保护开发新模式。加大深远海、极地资源勘查开发力度,提高深远海、大洋和极地抵达利用能力。建立陆海协同、区域联动的海洋生态保护体系,强化陆海污染源全链条整治,加强海洋生态保护修复,建设一批美丽海湾、和美海岛。探索开展海洋碳汇核算。
拓展海洋全方位开放合作。联动广西、海南、福建等周边地区,积极开展海洋科技创新协同、区域港航联动、特色产业共建及生态联防联治。强化粤港澳涉海规则衔接和基础设施互联互通,深化交通海事、贸易金融、海域治理等对接合作。推进与东盟国家共建物流节点和海洋产业合作园区,深化与太平洋岛国在海洋渔业、矿产资源、文化旅游等领域合作。积极参与全球海洋治理,推动区域海洋科研调查、海洋环境治理、防灾减灾合作。建立健全维护海洋权益的体制机制,坚定维护海洋权益和安全。

图2 广东省海洋经济发展格局示意图
第二节 建设现代化海洋产业体系
坚持优旧育新、三产联动,着力推动海洋产业向新兴领域拓展、向价值链高端攀升,加快打造更具国际竞争力的现代化海洋产业体系,推动海洋产业成为支柱产业。
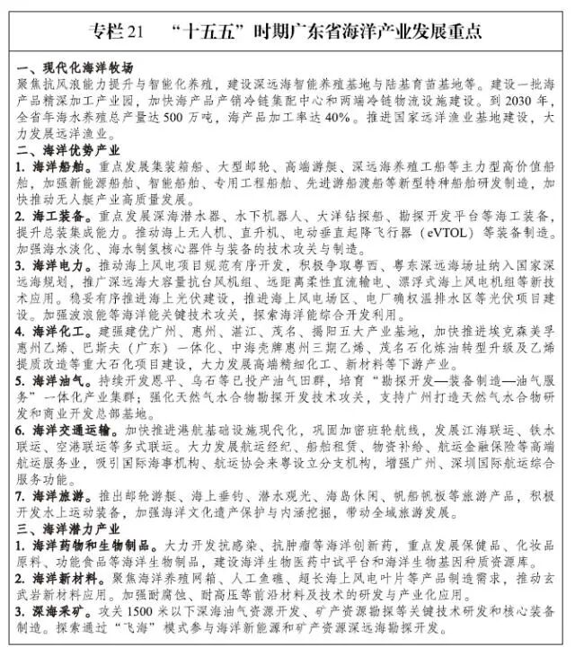
推进现代化海洋牧场提质增效。坚持“疏近用远、生态发展”,全链条发展种业、装备、养殖、加工、销售,提升现代化海洋牧场专业化、规模化、体系化发展水平。加快升级改造近岸传统养殖设施,创新生态化、立体化养殖模式。支持发展现代化海洋牧场种业,聚焦优势养殖品种,加快适养品种研发。推动深远海养殖装备研发制造,支持建设现代化海洋牧场技术创新中心,提升养殖、冷链、加工等装备专业化水平,建设一批水产品精深加工产业园,推进深远海养殖基地建设。推广“现代化海洋牧场+”融合发展模式,加快推进国家级沿海渔港经济区建设,打造一二三产融合发展的现代化海洋牧场产业集群。大力发展远洋渔业,参与极地渔业资源开发利用,支持深圳加快建设国家远洋渔业基地。
巩固海洋优势产业。以延链、拓链、补链、强链为核心,进一步巩固提升海洋船舶、海工装备、海洋电力、海洋化工、海洋油气、海洋交通运输、海洋旅游等产业发展优势。整合优化全省造船资源,加速海工装备关键核心技术突破,建设海洋船舶和海工装备产业集群,打造世界级造船和海工装备基地。规范有序发展海上风电,推动海上风电全产业链发展,稳妥有序推进海上光伏建设,探索波浪能、潮汐能等海洋能综合开发利用。加大油气勘探开发力度,推进海洋油气勘探开发向深海延伸,海洋化工产业链向新材料等下游拓展,推进油气勘探开发与新能源融合发展。大力发展现代航运服务业,巩固加密班轮航线,发展航运经纪、船舶租赁、航运金融保险等高端业态,增强广州、深圳国际航运综合服务功能。统筹海域、海岛、海岸线资源,创新海洋文旅产品,塑造“请到广东来看海”等文旅品牌,聚力打造更具国际知名度的滨海旅游目的地。
培育壮大海洋潜力产业。前瞻布局海洋新兴产业和未来产业,加快发展海洋药物和生物制品、海洋新材料、海水综合利用、海洋空天、深海极地、海洋蓝碳等,打造若干个百亿级产业集群。大力开发海洋药物和生物制品,加快科技成果产业化应用,打造一批海洋生物产业集聚区。大力发展海洋信息业,打造“海上新基建”体系,加快海洋产业与数字经济融合发展。深度参与国家深海和极地战略布局,实施“挺进深蓝”工程,加快推进天然气水合物、深海采矿等产业化进程。推进海洋经济与低空经济、商业航天等业态融合发展。大力发展蓝色金融、海事法律服务、海洋专业技术服务等现代海洋服务业。

第三节 完善海洋经济发展支撑体系
坚持改革创新、基础先行,着力完善海洋经济发展软硬条件,全面提高海洋资源利用效率,为海洋经济高质量发展提供更加坚实的支撑。
大力实施科技兴海。加快高能级海洋科技创新平台建设,高标准建设国家海洋综合试验场(珠海)、冷泉生态系统、国家深海科考中心、极地考察国内基地(广东)、海底科学观测网南海子网、南方海洋科学与工程广东省实验室等海洋重大创新平台,争取海洋和极地国家实验室和更多全国重点实验室布局落地。聚焦深水、绿色、智能、安全等海洋高新技术领域,实施一批重大海洋科技项目,加快高技术船舶、海洋新能源、新型材料、水下装备、深海作业等领域关键核心技术攻关。加快建设深圳海洋大学,推动省部共建广东海洋大学,推动中山大学、华南理工大学、北京理工大学(珠海校区)、广州交通大学(筹)等院校做强海洋特色学科。支持各地依托重大人才工程引进涉海高端人才及团队。健全海洋科技创新体制机制,强化产学研用协同,推动各类海洋技术在广东转移转化。
提升海洋基础设施支撑能力。强化广州港、深圳港、珠海港、汕头港、湛江港等港口综合竞争力,增强其他港口专业功能,强化沿海与内河港口联动,支持肇庆建设国家重点内河口岸节点。构筑立体出海网络,推动粤东港口群与赣闽粤原中央苏区、茂名港与湖南等中部省份海铁联运发展,增强湛江港作为西部陆海新通道传统出海口综合竞争力。持续抓好滨海旅游公路建设,打造沿海经济带大通道。加快建设汕头、湛江临港经济区,因地制宜建设临港产业园区,依托港口强化战略物资储备,积极争取建设一批国家重要物资储运基地。加强海岛与大陆交通、供水、供电联通,进一步完善海洋公共基础设施、新型海洋基础设施,加强海洋数据资源保障。
创新管海用海机制。推进海洋自然资源管理体制改革创新,深化海洋空间规划、海域使用审批、海洋综合执法、海洋生态红线管理等领域改革探索,建立权责统一、运行高效、全域参与的海洋经济管理体制机制。推广“标准海”供应,建立配置高效、流动有序的海洋自然资源要素供给模式。完善海洋经济统计核算制度,推进海洋基础调查,建立完善海洋基础数据分类体系,建设全省海洋大数据综合服务平台,推动涉海数据资源整合、互联互通和共享利用。开展海洋灾害风险预警、海洋智能网格建设,建立沿海大型工程海洋灾害风险评估机制,建成覆盖关键海域的立体监测网。

点击左下“阅读原文”查看全文





海
“渤海、黄海、东海底栖动物常见种形态分类图谱”出版
洋
“中国海洋生物多样性丛书”正式出版!
图
《中国海洋科学2035发展战略》
书
《珊瑚礁科学概论》正式出版!
海洋知圈
知晓海洋 |探知海洋
宣传海洋 |服务海洋


如您喜欢,请“点赞”并点亮“
在看”👇👇👇👇👇
如您喜欢,请“点赞”并点亮“
在看”👇👇👇👇👇
