当用户与算法共同进化——华盛顿大学等建立可预测并引导人机协同适应的计算框架
将 ScienceAI 设为星标
第一时间掌握
新鲜的 AI for Science 资讯


编辑丨%
在医院康复室,一位截肢患者正在适应他的新胳膊——他的大脑在适应设备,而设备也在适应他的信号。两者都在实时学习,彼此响应——这是一个典型的「双学习器」系统。
这种有关脑机接口、具身智能等当下最热门的科技潮流的发展已经提上了日程,但现在人们还无法预测这个系统会走向何方。是稳定、高效的控制,还是混乱、低效的挣扎?长期以来,神经接口的设计大多依赖经验试错,缺乏有原则的方法来建模和优化共适应接口中出现的复杂双学习者动态。
美国华盛顿大学等将控制理论与博弈论引入这一领域,建立了一个能够预测和塑造人机协同适应结果的计算框架。他们不仅在理论上推导了用户与解码器之间的「博弈」如何收敛,更通过一个包含14名健康受试者的肌电接口实验,验证了模型的关键预测。
相关的研究以「Computational framework to predict and shape human–machine interactions in closed-loop, co-adaptive neural interfaces」为题,于 2026 年 3 月 23 日发布在《Nature Machine Intelligence》。

论文链接:https://www.nature.com/articles/s42256-026-01194-z
人与机器的双端学习
在神经接口中,用户的信号通过解码算法被翻译以控制设备。在这个过程中,引入自适应算法,就会创造一个共适应系统,提升性能的同时还能针对用户进行个性化适配。但这种系统在设计上颇具挑战性,因为它们涉及动态的双学习者互动:用户和解码器可能同时适应并相互响应。
现有研究要么假设用户适应一个固定的最优解码器,要么假设解码器被动跟随用户。真正的协同适应——用户和设备在「领导」与「跟随」角色间动态转换——缺乏系统的分析和设计工具。这导致接口参数(如学习速率)往往通过「试错」来调整,效率低下且难以优化。
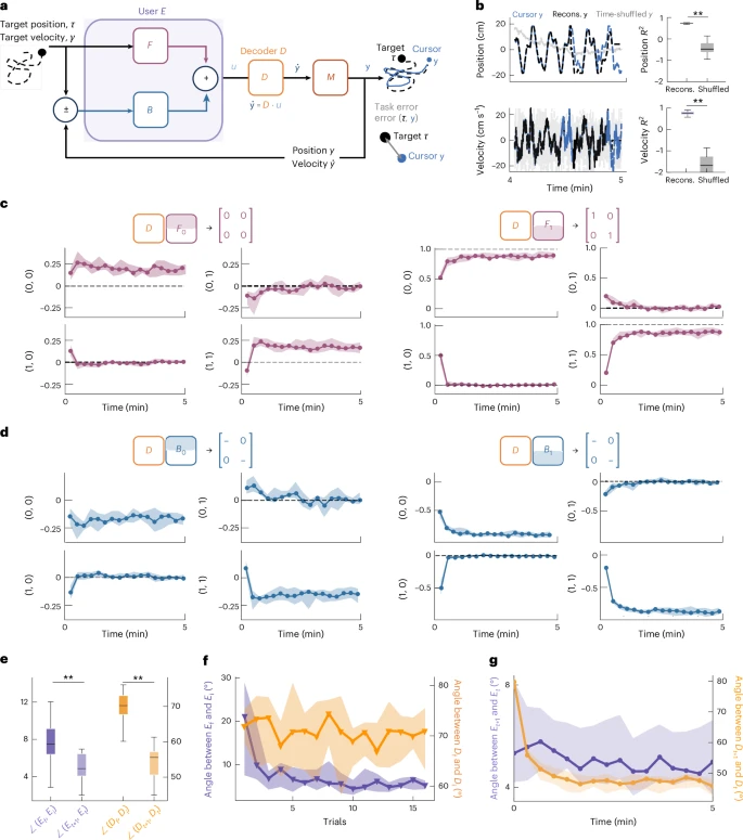
研究团队所开发的肌电接口平台,能够构建经过实验验证的共适应神经接口框架。这个实验平台和分析工具包使该团队能够测试基于将用户和解码器视为游戏中的两个代理的模型,对用户-机器行为的分析预测。

图 1:共适应肌电界面。
该实验平台能够从实验数据中估计用户的编码器模型;预测不同解码器参数对系统收敛性的影响;通过调整算法目标来「塑造」用户的行为。
在研究中,14 名健康受试者用前臂肌电信号控制屏幕光标,追踪一个随机生成的二维轨迹。解码器每 20 秒更新一次,更新规则由研究者操控。这种设计既模拟了神经接口的基本特征,又让研究团队能够系统性地操纵解码器参数。

图 2:控制理论分析允许用户编码器估计和编码器-解码器分析。
博弈论模型与影响
在建立了共适应接口的实验平台和经过验证的分析用户-解码器适应工具后,团队采用博弈论模拟这预测用户与解码器这两个代理之间出现的共适应交互,这个双目标优化问题构成了一个势博弈——即存在一个共同的势函数,两个智能体的局部优化都会降低这个势函数,从而保证系统收敛。

图 3:共适应用户-机器系统的博弈论模型。
博弈论模型分析显示,解码器学习速率与系统收敛的关系取决于用户学习速率。如果用户学得慢,过快的学习速率会破坏系统稳定性。当增加解码器努力的惩罚时,解码器会变得「懒惰」,而用户则会相应地「更努力」,以此来维持性能。

图 4:解码器惩罚影响用户工作量和光标速度,但不影响性能。
总体来看,博弈论模型生成了以下关于用户-解码器共适应的预测:
整体系统的收敛性和性能受用户和译码器学习率的影响。
解码器惩罚项影响整个系统中固定点的位置,从而决定用户的工作量。这一发现预测用户和解码器实际上是在「权衡」维护系统性能的努力。
由于存在多个静止点,每个学习者的初始化都会影响系统最终到达的静止点。这预测解码器初始化会影响用户最终学习到的编码器。
共适应的人机协同
研究团队将人类行为建模为在「控制误差与能量成本」之间权衡的优化过程,同时将机器解码器视为在「预测误差与正则约束」之间调整的学习器。两者共同构成一个潜在博弈系统,其演化可以通过离散时间动力学方程描述。
在这一框架下,人机协同不再是模糊的适应过程,而是一个可以求解的数学系统。这一结果意味着,人机系统并不会无序漂移,而是趋向一个可预测的平衡点。
尽管研究以脑机接口为背景,其理论适用范围远不止于此。任何涉及双向学习的人机系统——无论是自适应输入设备、外骨骼控制,还是智能辅助系统——本质上都符合这一协同动力学结构。尤其在 AI 系统逐渐具备在线学习能力的今天,人类与模型之间的关系正从「使用工具」转变为「共同学习体」,这一理论提供了一个统一描述框架。
人工智能 × [ 生物 神经科学 数学 物理 化学 材料 ]
「ScienceAI」关注人工智能与其他前沿技术及基础科学的交叉研究与融合发展。
欢迎关注标星,并点击右下角点赞和在看。
点击阅读原文,加入专业从业者社区,以获得更多交流合作机会及服务。
