【报告】OpenClaw专题:吹响AIAgent时代号角(附PDF下载)

一个开源项目的“星标”超越Linux和React,它正在重新定义人工智能的边界,并悄然改变着中国科技产业的全球坐标。
2026年初,科技圈被一个名为OpenClaw的开源项目点燃。它并非一个简单的聊天机器人,而是一位能够自主执行任务的“AI员工”。从安排日程、发送消息到编写代码,甚至跨软件操作,OpenClaw将人工智能从“对话式建议”推向了“自动化执行”的新高度。短短两个月,其在GitHub上的关注度便超越了Linux、React等持续更新了十多年的超大型基建项目,成为全球开发者瞩目的焦点。这不仅仅是一个项目的走红,更预示着AI Agent(人工智能智能体)时代的号角已然吹响。
01 何为OpenClaw?——你的专属AI数字员工
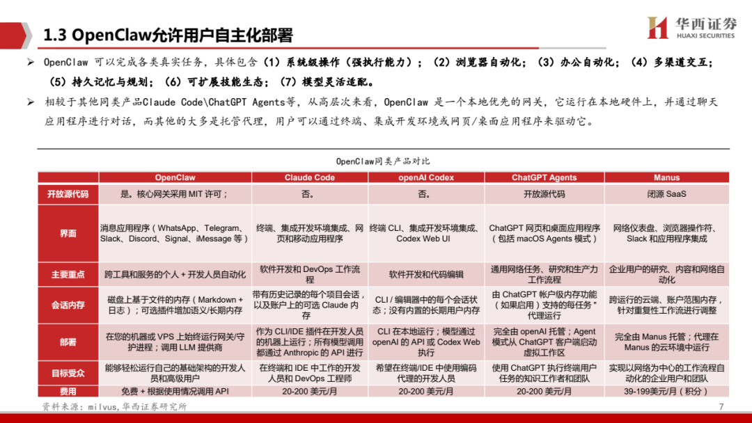
OpenClaw是一个开源的自主人工智能虚拟助理软件项目,由软件工程师彼得·斯坦伯格开发。它的核心定位是“执行者”而非“建议者”。用户可以将其部署在本地设备或私有云上,通过WhatsApp、飞书、Discord等即时通讯平台,用自然语言指令指挥它完成一系列复杂任务。
与市面上其他AI助手相比,OpenClaw的独特之处在于其 “本地优先” 的设计理念。用户的配置数据和交互历史均存储在本地服务器,敏感信息不出内网,这极大地满足了企业级的合规与隐私需求。同时,它具备强大的执行能力,包括文件读写、脚本执行、浏览器自动化以及多步骤任务链编排等。此外,OpenClaw展现出极高的灵活性,既可以适配OpenAI、通义千问等云端模型,也能通过Ollama接入本地大模型,并支持插件扩展和二次开发。
简而言之,OpenClaw是一个运行在你“家门口”的智能网关,它不仅能听懂你的指令,更能像人一样在各类软件和系统间“动手”操作,完成整个工作流。
02 需求侧:AI Agent,从“动嘴”到“动手”的必然
OpenClaw的爆发并非偶然,其背后是市场对AI Agent需求的急剧扩张。传统的AI助手如同“前台接待员”,你来问、它来答,缺乏主动性。而AI Agent更像一位“项目经理”,接收到目标后,能自主规划、调用工具并执行任务,直至交付成果。
这种从“动嘴”到“动手”的转变,是企业数字化转型的迫切需求。根据IDC的测算,中国企业的Agent数量正进入加速期。预计到2031年,中国企业Agent数量将突破3.5亿规模,年复合增长率高达135%以上。随着任务执行密度和复杂度的提升,智能体消耗的Token(模型处理的基本单位)量将迎来年均超30倍的指数级跃升。这清晰地表明,Agent已成为人工智能应用落地最可行、最具爆发力的方向之一。
03 供给侧:大模型持续进化,为Agent注入灵魂
Agent能力的强弱,根本上取决于其背后大模型的智力水平。就在OpenClaw热度飙升之际,OpenAI发布了GPT-5.4版本。此次升级的核心亮点之一,便是强化了模型的Agent能力。GPT-5.4首次实现了原生级的 “电脑操作”功能 ,能够根据屏幕截图发出鼠标和键盘操作指令,在跨软件执行复杂工作流方面表现出色。
在计算机操控基准测试OSWorld-Verified中,GPT-5.4的成功率高达75.0%,不仅远超上一代,甚至超越了人类72.4%的平均水平。这一突破证明,全球领先的大模型正将Agent能力作为重点迭代方向。底层技术的持续强化,为OpenClaw这类应用提供了更强大的“大脑”,使其商业化落地进程大大加快。
04 三大产业影响:Token爆发、算力通胀与国产模型崛起
OpenClaw的火爆,正像一只扇动翅膀的蝴蝶,对整个人工智能产业链产生深远影响。
影响一:AI Agent成为应用落地“排头兵”
OpenClaw在GitHub上的星标数一骑绝尘,以惊人的速度超越了众多历史悠久的顶级开源项目。这一现象级的热度,直观地反映了市场对Agent类产品的强烈渴望。它向行业传递了一个明确信号:继对话式人工智能之后,能够执行复杂任务的Agent将成为下一个现象级应用场景。
影响二:Token消耗引爆算力需求,产业链“通胀”趋势显现
Agent在执行任务时,其背后的每一次思考、每一步规划、每一次调用工具,都在消耗Token。OpenRouter平台的数据显示,自2026年以来,平台整体Token消耗量出现了阶梯式跃升,而OpenClaw是其中最主要的贡献者。海量的Token消耗,直接拉动了对底层算力的需求。
市场的反应是迅速且剧烈的。3月11日,腾讯云宣布对旗下智能体开发平台的模型计费策略进行大幅调整,部分模型服务价格上涨幅度普遍在4倍以上。这一举措被业界解读为算力产业链上游原材料及下游云服务环节的“通胀”趋势正在形成,并且将随着Agent应用的普及而持续强化。
影响三:国产大模型迎来“高光时刻”,出海进程加速
在OpenClaw消耗的Token中,一个引人注目的现象是国产大模型的强势崛起。以3月5日的数据为例,OpenClaw使用量前五的模型中,国产的阶跃星辰Step和MiniMax M2.5占据了前两位,合计贡献了约50%的Token消耗量,超过了Gemini、GPT等海外知名模型。
这一趋势也得到了商业数据的印证。MiniMax 2025年Q4净收入同比增长131%,2026年2月其M2系列模型的日均Token消耗量较去年12月增长6倍。这表明,在OpenClaw带来的海量需求面前,国产大模型凭借其近期能力的快速追赶和极高的性价比优势,成功填补了市场空白。它们不仅在国内市场站稳脚跟,更借助OpenClaw这样的全球性开源项目,实现了Token的“出海”,并进一步拉动了对国产算力的需求。
05 投资建议与未来展望
OpenClaw的爆发,为我们描绘了一幅人工智能从“对话”走向“执行”的未来图景。在这一浪潮中,产业链上的多个环节将迎来发展机遇。
从受益方向来看,大模型及应用层的公司,如智谱、MiniMax、科大讯飞、金山办公等,有望直接受益于Agent需求的增长和国产模型的崛起。而算力基础设施环节,包括寒武纪、海光信息、优刻得、首都在线等,将因Token消耗的爆发和算力需求的持续攀升而获得强劲的增长动力。
当然,任何产业的演进都伴随着风险。宏观经济的波动、行业竞争的加剧、技术开发与应用进度不及预期以及实际需求的变化,都是未来发展中需要关注的因素。
OpenClaw的故事,不仅是技术的胜利,更是开源生态与市场需求共振的典范。它如同一面镜子,映照出人工智能产业正在经历一场深刻的权力转移——从云端走向本地,从对话走向执行,从少数巨头走向百花齐放。而在这场变革中,中国的人工智能力量,正在悄然占据一席之地,并开始向世界输出自己的价值。





☟☟☟
☞人工智能产业链联盟筹备组征集公告☜
☝
精选报告推荐:
Openclaw龙虾专题:
【报告】Openclaw龙虾专题一:清华大学-龙虾OpenClaw发展研究报告1.0版(附PDF下载)
【报告】Openclaw龙虾专题二:清华大学-龙虾OpenClaw自我研究报告1.0版(附PDF下载)
【报告】Openclaw龙虾专题三:2026年部OpenClaw代理解决方案(附PDF下载)
【报告】Openclaw龙虾专题四:OpenClaw发展研究报告2.0版--深度研究报告(附PDF下载)
【报告】Openclaw龙虾专题五:OpenClaw蓝皮书:人人都能拥有的AI常驻助手(附PDF下载)
【报告】Openclaw龙虾专题六:OpenClaw未来可能方向研究报告(附PDF下载)
【报告】Openclaw龙虾专题七:OpenClawAI从聊天到行动下一代智能助手白皮书(附PDF下载)
【报告】Openclaw专题八:2026年OpenClaw安全部与实践指南(360护航版)(附PDF下载)
【报告】Openclaw专题九:2026年OpenClaw入门指南-当AI长出了手脚:一份给聪明人的理性上手手册(附PDF下载)
11份清华大学的DeepSeek教程,全都给你打包好了,直接领取:
【清华第四版】DeepSeek+DeepResearch让科研像聊天一样简单?
【清华第七版】文科生零基础AI编程:快速提升想象力和实操能力
【清华第十一版】2025AI赋能教育:高考志愿填报工具使用指南
10份北京大学的DeepSeek教程
【北京大学第五版】Deepseek应用场景中需要关注的十个安全问题和防范措施
【北京大学第九版】AI+Agent与Agentic+AI的原理和应用洞察与未来展望
【北京大学第十版】DeepSeek在教育和学术领域的应用场景与案例(上中下合集)
8份浙江大学的DeepSeek专题系列教程
浙江大学DeepSeek专题系列一--吴飞:DeepSeek-回望AI三大主义与加强通识教育
浙江大学DeepSeek专题系列二--陈文智:Chatting or Acting-DeepSeek的突破边界与浙大先生的未来图景
浙江大学DeepSeek专题系列三--孙凌云:DeepSeek:智能时代的全面到来和人机协作的新常态
浙江大学DeepSeek专题系列四--王则可:DeepSeek模型优势:算力、成本角度解读
浙江大学DeepSeek专题系列五--陈静远:语言解码双生花:人类经验与AI算法的镜像之旅
浙江大学DeepSeek专题系列六--吴超:走向数字社会:从Deepseek到群体智慧
浙江大学DeepSeek专题系列七--朱朝阳:DeepSeek之火,可以燎原
浙江大学DeepSeek专题系列八--陈建海:DeepSeek的本地化部署与AI通识教育之未来
4份51CTO的《DeepSeek入门宝典》
51CTO:《DeepSeek入门宝典》:第1册-技术解析篇
51CTO:《DeepSeek入门宝典》:第2册-开发实战篇
51CTO:《DeepSeek入门宝典》:第3册-行业应用篇
51CTO:《DeepSeek入门宝典》:第4册-个人使用篇
5份厦门大学的DeepSeek教程
【厦门大学第一版】DeepSeek大模型概念、技术与应用实践
【厦门大学第五版】DeepSeek等大模型工具使用手册-实战篇
10份浙江大学的DeepSeek公开课第二季专题系列教程
【精选报告】浙江大学公开课第二季:《DeepSeek技术溯源及前沿探索》(附PDF下载)
【精选报告】浙江大学公开课第二季:2025从大模型、智能体到复杂AI应用系统的构建——以产业大脑为例(附PDF下载)
【精选报告】浙江大学公开课第二季:智能金融——AI驱动的金融变革(附PDF下载)
【精选报告】浙江大学公开课第二季:人工智能重塑科学与工程研究(附PDF下载)
【精选报告】浙江大学公开课第二季:生成式人工智能赋能智慧司法及相关思考(附PDF下载)
【精选报告】浙江大学公开课第二季:AI大模型如何破局传统医疗(附PDF下载)
【精选报告】浙江大学公开课第二季:2025年大模型:从单词接龙到行业落地报告(附PDF下载)
【精选报告】浙江大学公开课第二季:2025大小模型端云协同赋能人机交互报告(附PDF下载)
【精选报告】浙江大学公开课第二季:DeepSeek时代:让AI更懂中国文化的美与善(附PDF下载)
【精选报告】浙江大学公开课第二季:智能音乐生成:理解·反馈·融合(附PDF下载)
6份浙江大学的DeepSeek公开课第三季专题系列教程
【精选报告】浙江大学公开课第三季:走进海洋人工智能的未来(附PDF下载)
【精选报告】浙江大学公开课第三季:当艺术遇见AI:科艺融合的新探索(附PDF下载)
【精选报告】浙江大学公开课第三季:AI+BME,迈向智慧医疗健康——浙大的探索与实践(附PDF下载)
【精选报告】浙江大学公开课第三季:心理学与人工智能(附PDF下载)
【精选报告】浙江大学公开课第三季:人工智能赋能交通运输系统——关键技术与应用(附PDF下载)
【精选报告】浙江大学公开课第三季:人工智能与道德进步(附PDF下载)

篇幅有限,部分展示 加入会员,任意下载 资料下载方式
Download method of report materials
关注公众号后回复:HJ260331 即可领取完整版资料 
荐: 【中国风动漫】《姜子牙》刷屏背后,藏着中国动画100年内幕! 【中国风动漫】除了《哪吒》,这些良心国产动画也应该被更多人知道! 【中国风动漫】《雾山五行》大火,却很少人知道它的前身《岁城璃心》一个拿着十米大刀的男主夭折!

如需获取更多报告
扫码加入 “人工智能产业链联盟” 知识星球,任意下载相关报告! 报告部分截图

来源:华西证券,人工智能产业链union(ID:aiyuexingqiu)推荐阅读,不代表人工智能产业链union立场,转载请注明,如涉及作品版权问题,请联系我们删除或做相关处理! 编辑:Zero

文末福利
1.赠送800G人工智能资源。
获取方式:关注本公众号,回复“人工智能”。
2.「超级公开课NVIDIA专场」免费下载
获取方式:关注本公众号,回复“公开课”。
3.免费微信交流群:
人工智能行业研究报告分享群、
人工智能知识分享群、
智能机器人交流论坛、
人工智能厂家交流群、
AI产业链服务交流群、
STEAM创客教育交流群、
人工智能技术论坛、
人工智能未来发展论坛、
AI企业家交流俱乐部
雄安企业家交流俱乐部
细分领域交流群:
【智能家居系统论坛】【智慧城市系统论坛】【智能医疗养老论坛】【自动驾驶产业论坛】【智慧金融交流论坛】【智慧农业交流论坛】【无人飞行器产业论坛】【人工智能大数据论坛】【人工智能※区块链论坛】【人工智能&物联网论坛】【青少年教育机器人论坛】【人工智能智能制造论坛】【AI/AR/VR/MR畅享畅聊】【机械自动化交流论坛】【工业互联网交流论坛】
入群方式:关注本公众号,回复“入群”

戳“阅读原文”下载报告。


