ATE 测量卡怎么选?一文理清架构与设计取舍
测试仪行业面临的一个挑战是,如何在不显著增加测试仪时间、尺寸或成本的情况下,满足对大量测试通道的需求。尽管半导体测试仪(也称为自动测试器件)种类繁多,但在大多数测试仪都包含三种主要卡:电压或电流测量卡(V/I 卡)、引脚电子卡(PE 卡)和器件电源卡(DPS 卡)。本篇重点介绍 ATE 系统中这三种卡的架构和功能。
电压或电流测量卡功能
图 1. 电压或电流 (V/I) 方框图
电压或电流 (V/I) 测量卡通常是测试仪上最精确的卡,用于评估被测器件 (DUT) 引脚的精确直流特性。
该卡上的所有或部分元件可以集成到单个芯片中,也可以分立实现。集成芯片称为参数测量单元 (PMU) 芯片,如TSMU818A030,它是一款 8 通道、18 位、30V、100mA 输出、高电容驱动的 PMU。一块 V/I 卡可以有多条通道来测试 DUT 上的引脚,而一台测试仪可以有多块 V/I 卡。V/I 卡能够强制向 DUT 施加稳定的电压或电流源,选择合适的放大器对于验证精度可靠性至关重要。该卡上的 ADC 以电流或电压测量的形式传感来自 DUT 的电气响应,以评估 DUT 并确定其特性。
PMU 通常有四个运算象限,如下所示:
图 2. PMU 四个运算象限PMU 支持以下模式:强制电压 (FV)、强制电流 (FI)、测量电压 (MV) 和测量电流 (MI)。强制电压和电流电平由精密 DAC 和量程设定电阻器设置,通常使用数字接口进行设置。DAC 与量程设定电阻器的组合使 V/I 卡能够在强制施加电压与电流时实现精确控制。
精密 ADC 将 PMU 的模拟测量输出数字化,以确保 DUT 符合预期的器件直流规格。为了正确测量 PMU 的传感输出,ADC 必须具有足够的输入范围和性能,例如与 PMU 相比具有相同或更好的分辨率或 INL。ADS9813 是一款18 位、8 通道、2MSPS/CH、同步采样 ADC,总未调整误差 (TUE) 为 0.001%,非常适合此应用。
电压或电流测量卡架构
模拟控制环路可确保使用精密 DAC 和强制放大器的强制电压或电流稳定且精确。强制施加电流时,使用可编程电压钳位以防止电压瞬变;强制施加电压时,则使用可编程电流钳位以防止电流瞬变。强制电压或电流通过可变量程设定的分流电阻器进行测量。然后,仪表放大器 (INA) 会放大分流电阻器上的压降,此传感输出用于完成模拟控制环路。
如需进一步监测,精密 ADC 还可测量电压或电流传感输出。电压或电流传感测量值可以多路复用到同一个 ADC输入通道,也可以将测量值路由到单独的 ADC 输入通道。如果使用多路复用器,则 ADC 需要足够的带宽,才能在多路复用器输出切换时准确捕获 PMU 传感信号的变化。
ADS9813 是 ADC 的理想选择,其宽带宽输入高达400kHz。ADS9813 的高通道密度支持更多 PMU 单元并行运行,从而减少测试时间和成本。ADS9813 能够同时对输入信号进行采样,这在测量对顺序采样引起的输入通道间相位延迟敏感时非常有用。ADS9813 器件的完整集成模拟前端具有过压输入钳位、1MΩ 输入阻抗、独立的可编程增益放大器 (PGA)、可编程低通滤波器 (LPF) 和ADC 输入驱动器。该 ADC 还具有低漂移精密基准,以及用作外部基准的集成式输入缓冲器。这些特性减小了 V/I卡等半导体测试仪卡上的信号链尺寸,而缺少额外的外部元件降低了 PMU 输出和 ADC 输入之间的误差贡献。
为提高精度,该卡的 PMU 和 ADC 部分需要共享一个通用基准电压。共享基准电压意味着 PMU 基准路径中的噪声会反映在 ADC 基准路径中,从而抵消噪声。该卡上各种元件(如 DAC 和 ADC)的输入、输出和 IO 电平通常使用 FPGA 或 ASIC 进行配置和评估。因此,这些元件的接口必须与 FPGA 或 ASIC 兼容。
器件电源卡功能

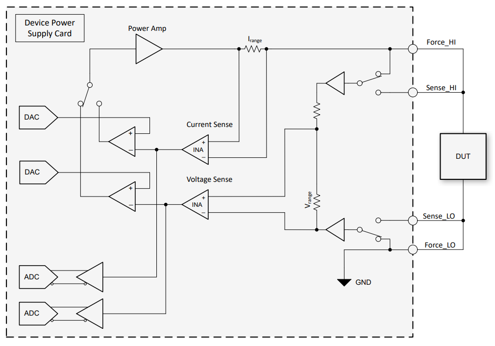
器件电源 (DPS) 卡与 V/I 卡类似,但 DPS 卡能够为负载电容较大(例如 10µF 或更高)的 DUT 驱动更高的电流。DPS 卡是一种专用电源,可为 DUT 电源引脚提供必要的电压。
DPS 卡有两条连接到 DUT 的线路:一条强制线路,用于供电;一条传感线路,用于监测供电。DPS 卡可以在两种不同的模式下运行:强制电压 (FV) 和强制电流 (FI)。在 FI 中,DPS 充当 DUT 的电流源,馈送电流直至达到所需的电压电平。通常,具有内置的可编程安全限值,能够在电压超过设定值时钳制电压。这样可在达不到所需电压水平时防止损坏 DUT。在 FV 中,DPS 用作 DUT 的电压源。与 FI 类似,DPS 卡通常内置可编程的安全限值,确保电流不超过特定的限值并可能损坏DUT。
器件电源卡架构
目前使用的大多数 DPS 卡都使用模拟控制环路来控制电压和电流。但是,由于模拟控制环路需要针对各种复杂负载进行补偿,因此模拟控制环路通常存在较长趋稳时间或信号振铃的问题。数字控制环路可用于缓解这些问题。
DPS 卡中的典型模拟控制环路包括以下元件,如器件电源 (DPS) 卡方框图中所示:精密 DAC 可驱动控制环路,强制实施电流和电压的直流电平。DAC 需要具有低噪声、低漂移和快速趋稳时间,以便保持精确、快速的环路响应时间。德州仪器 的 DAC11001B 通常用于此应用。环路内有一个开关,可以从 FV 更改为 FI。系统中存在一个放大器,用于强制实施电流和电压,然后通过 ADC 读取。系统中存在的 ADC 不在环路中,仅用于对传感路径进行精密测量。ADC 测量环路外部的电压和电流,以向处理器报告状态。ADC 需要具有高分辨率、高直流精度和低漂移的特性,如 ADS8598H(18 位、8 通道、500kSPS/CH、同步采样 ADC,典型 INL 为 ±2.0 LSB)和下一代 ADS9813。
引脚电子卡功能

引脚电子 (PE) 卡可对 DUT 的引脚执行各种基本功能测试。在所有三种卡中,PE 卡通常是测试仪中数量最多的卡。PE 卡执行开路和短路测试,以确认 DUT 引脚上的电压和电流钳位正常工作。例如,还需要测试电源引脚上的 ESD 二极管。PE 卡还会执行交流参数测试和直流参数测试,不过这些直流测试的精度低于 V/I 卡执行的测试。交流参数测试包括测量 DUT 时序特性,例如设置或保持时间以及读取和写入时间。直流参数测试包括测量I/O 引脚 VOH、VOL、VIL、VIH 以及电源引脚电流和电压电平。所有这些测试可确保对电子器件进行全面评估和特性鉴定。
引脚电子卡架构
PE 卡包含许多元件,包括驱动器、比较器、负载、每引脚 PMU、DAC 和 ADC。每一个元件都会在不同的功能测试中发挥作用。驱动器向 DUT 提供精确的电压和电流信号,从而支持在各种条件下进行功能测试。比较器将DUT 的输出与基准进行比较,通过检测差异来评估性能。
比较器可为差分比较器或窗口比较器,而输出是逻辑值,可传送至 FPGA 或 ASIC 进行评估。负载(有源或无源)可通过向 DUT 施加受控负载来模拟真实世界的工作条件,从而有助于进行准确的性能评估。
无源负载通常有一个开关,支持选择到 DUT 的不同电阻端接。有源负载是一种可编程负载,可使用卡上的 DAC 设置灌电流和拉电流。PE 卡还包含与 PMU 类似的每引脚参数测量单元(PPMU),但测量电压和电流等电气参数的精度和分辨率较低。DAC 通过数字输入生成精确的模拟电压,这些电压对于设置基准电平和控制 PE 卡内的其他元件至关重要。ADC 将来自 DUT 的模拟信号转换为数字数据以进行分析,从而实现对 DUT 模拟输出的精确监控和评估。
通常,PE 卡上有许多 PPMU,而这些 PPMU 对电压和电流测量的精度要求不像 V/I 卡上的 PMU 那么高,因为PE 卡仅执行基本测试。因此,可以使用具有足够带宽的单个多通道 ADC 对 PE 卡上的多个 PPMU 进行多路复用和监测,以在两次测量之间稳定下来,ADS9813 就是这样一款 ADC,其具有高达 400kHz 的宽带宽输入。
结语
随着半导体需求的持续增长,可靠而精确的测试设备变得越来越重要。V/I 卡、DPS 卡和 PE 卡在测试设备中发挥着重要作用,可对 DUT 引脚进行精确、可控的测试。但制造商面临的一个挑战是,如何在不增加测试仪时间、尺寸或成本的情况下增加每种卡的测试仪通道数。幸运的是,德州仪器 提供了卓越的设计来应对这一挑战,使制造商能够设计和开发更高效、更有效的测试解决方案。

表 1 用于半导体测试仪的器件汇总
