一句话变成62个专业分镜:山音超级导演大师Skill来了
如何借助 AI,快速做出一份优秀的 AI 短片?
大部分人可能先给 AI 一段故事,然后让它从导演视角整理一份分镜表,再去按照表格生成对应画面。
像这样完全交给 AI 自由发挥,大概率是在靠运气出片。
但如果有专业导演,能把工作流程封装成一个 Skill,你只需要提供一句话创意,它就能辅助你快速完成整个分镜表的创作呢?
AIGC 艺术家&独立导演/编剧「山音」,就做了这样一个 Skill:叫做「山音超级导演大师」。
它还可以和山音的「山音超级编剧大师」联动,形成编剧→导演的完整创作流程。安装好之后输入「帮我拆分镜」或者「剧本转分镜表」就能触发了。

它不是你给一段故事,AI 刷地吐出一张分镜表。而是一个完整的导演工作流,一共五步:
导演定调 → 节奏规划 → 剧本微调 → 分镜拆解 → 输出分镜表
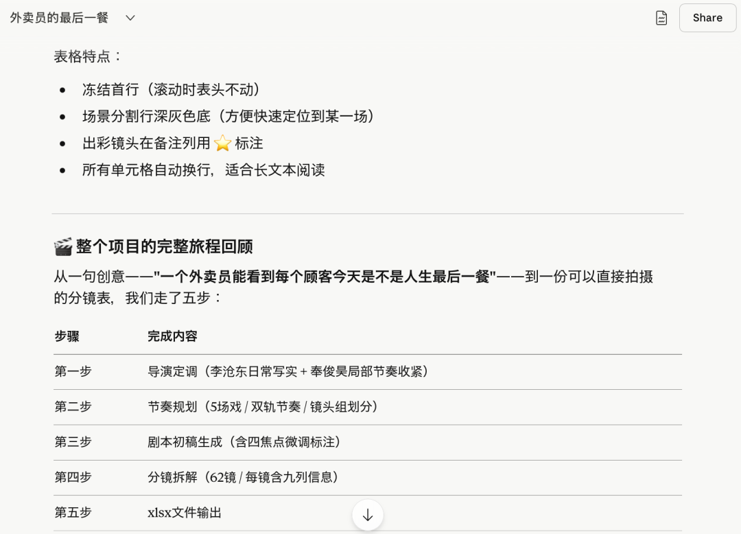
我们使用这个 Skill 搭配 Opus 4.7,在两小时内,从一句话做出了一份 62 镜、4 分 15 秒的标准分镜表。
每个镜头都写清楚了景别、摄影角度、画面内容、声音设计、叙事目的。可以直接打印出来带到拍摄现场那种。

📢 直播预告
今晚 8 点我们还邀请了山音本人来做一场直播,拆解「山音超级编剧大师」这个 Skill 的制作过程,感兴趣的先预约!

山音,AIGC 艺术家、独立导演、编剧。2025 年初心榜十大年度 AIGC 人物,InspiringAsia 最佳 AI 影片、HiShorts 最佳 AI 短片获得者,作品入围北京国际电影节、First 惊喜影展等数十个电影节展。
他导演的短片《马不停蹄》播放量超 2600 万,《Ctrl Z》24 小时播放破百万。
接下来,我们来聊聊「山音超级导演大师」这个 Skill 有多厉害,以及你怎么用上它。
这个Skill能做什么
简单来说,它能把你的故事文字,变成一份可以直接拿去拍的专业分镜方案。
这个 Skill 会分成很多个步骤。
先确定整部片子的视听风格(拍成是枝裕和的味道还是奉俊昊的味道?),再规划全片节奏起伏(哪里快哪里慢?),然后微调剧本里的台词和动作细节,最后才逐镜头拆解,生成一张九列的标准分镜表。

而且每走完一步,它都会停下来等你确认,来保证出品和你的想法高度符合。重要的是,你不需要是专业人士。
以前拆一份像样的分镜表,这是专业导演才会做的事。现在你对 AI 说一句“帮我拆分镜”就可以开始了。
案例实测
说再多不如看一次实际效果。
我们用这个 Skill 完整走了一遍流程,下面带你看看每一步发生了什么。
输入:就一句话
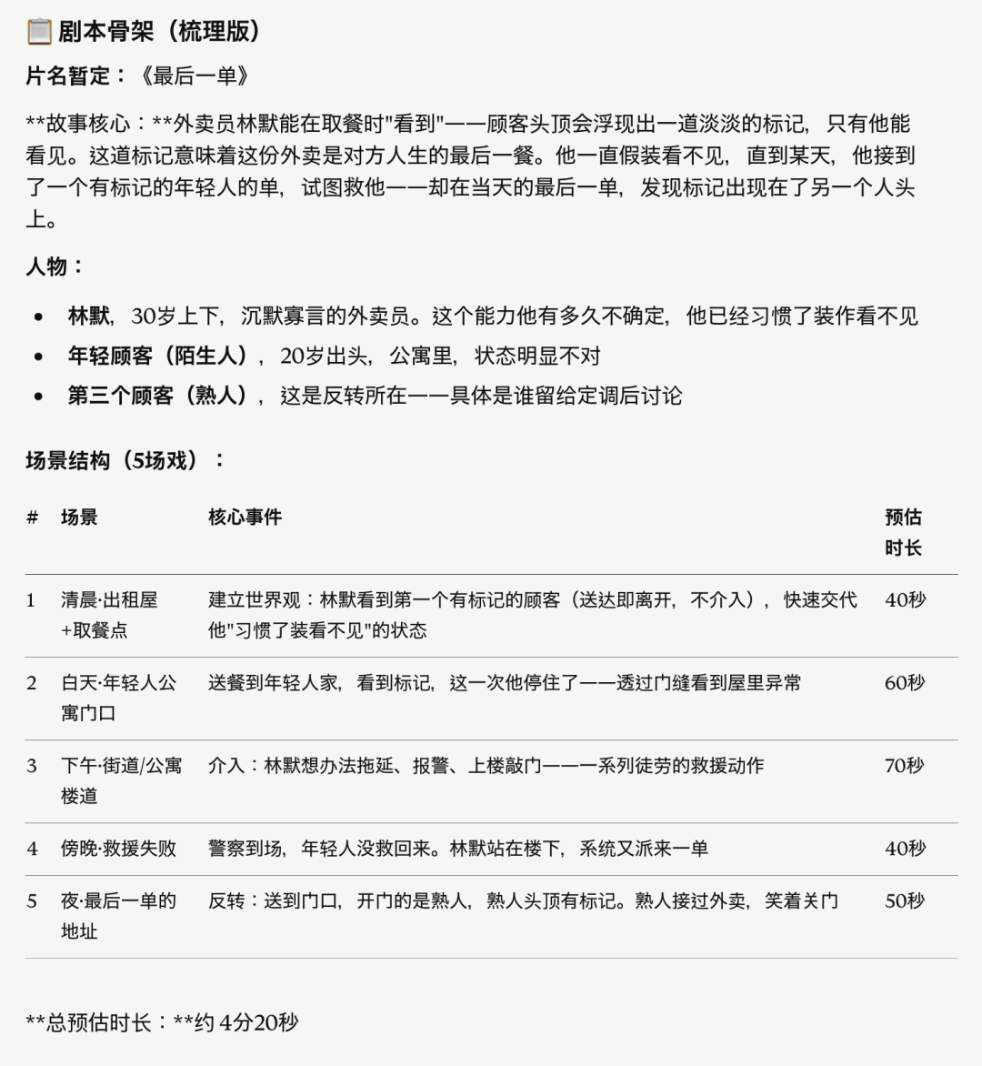
一个外卖员能看到每个顾客今天是不是人生最后一餐

第 0 步:它先帮你把故事骨架理出来
因为输入太粗糙,Skill 没有直接开始拆分镜,而是先停下来问了几个关键问题:
故事多长?主角面对这个能力是什么态度?要重点刻画哪些顾客?高潮场景怎么处理?
这些问题,决定了整个故事的走向。比如主角态度选“麻木”还是“介入”,出来的完全是两部不同的片子。
几轮选择之后,一个叫《最后一单》的短片骨架就出来了。五个场景,从清晨送餐到深夜最后一单,市场在 4 分钟左右。

第 1 步:导演定调——决定这部片子长什么样
这是整个流程里最让我意外的一步。
Skill 从它内置的导演方法论库里,提取了三个有明确差异的导演方向让你选:
方向一:冷静旁观的日常悲剧,参考李沧东和是枝裕和的方法
方向二:诗意克制的存在主义短片,参考马力克和阿彼察邦的方法
方向三:冷峻压抑的类型片质感,参考奉俊昊的方法
它不是说“这是 XX 风格”就完了。每个方向都具体到了摄影机怎么运动、光线什么色调、剪辑节奏怎么走、声音怎么处理。
我们最终选了方向一为主,借用方向三在救援段的处理方式。Skill 据此生成了一套完整的导演定调方案,包含七项视听决策和一套意象体系。
比如:全片手持拍摄,灰蓝色调,全片不用配乐,母题是「门」——场景 1 关门、场景 2 门缝、场景 3 敲不开的门、场景 5 轻关门。
这些决定了后面每一个镜头的走向。

第 2-3 步:节奏 + 剧本微调
节奏规划这一步,Skill 给每场戏标注了“情节节奏”和“情感节奏”两条线,还画了一张全片节奏波浪图。
场景 1 日常平静 → 场景 2 开始沉重 → 场景 3 全片最紧张 → 场景 4 骤然坍缩 → 场景 5 凝固

然后剧本微调环节,Skill 把定调阶段规划好的意象一个个落到具体的剧本位置。
比如「保温箱」这个物件:主角一直背着 → 场景 3 第一次放下 → 场景 5 被同事接走。一个道具串起了整条情感线。
第 4 步:分镜拆解
前面所有的准备工作,都是为了这一步。
Skill 按场景分批输出分镜,每场几十个镜头,每个镜头都有明确的叙事目的,相邻镜头之间的景别和角度都有视觉逻辑。
整部片子 62 个镜头。其中大约 37% 是“出彩镜头”,全部落在叙事重心上。剩下的是稳稳当当承载叙事的常规镜头。

第 5 步:输出xlsx文件
最后一步,Skill 把所有分镜转成了一个标准的 Excel 文件。冻结首行、自动换行、场景之间有分隔标题行、出彩镜头用星号标注。

打印出来就能带到片场。

怎么安装和使用
看完是不是觉得还挺简单的。之前可能需要一个小团队来做的事情,现在一个人两个小时就能完成。
使用方式也很简单,一共两步就能搞定:
第一步,复制 GitHub 仓库链接:github.com/Shanyin-ai/shanyin-director-master
第二步,把链接发给 Claude,并输入:安装这个 Skill

装好之后怎么用?直接开一个新对话,跟 Claude 说「帮我拆分镜」,然后把你的故事文字粘贴进去就行。
它会自动进入五步工作流,每一步完成后会暂停等你确认,你回复「通过」就继续下一步。
💡 几个小贴士
输入不用很正式。一段故事梗概、一个大纲、甚至一句话灵感都可以。你看我们的案例,起点就一句话。
每一步都能改。觉得哪里不满意就说,它会按你的意见调整。你还可以随时要求它“自检”,它会重新检查当前步骤的输出。
还有一个联动的 Skill 叫「山音超级编剧大师」,装上之后可以从写剧本开始一条龙走完,编剧大师写完故事,导演大师接着拆分镜。
最后
不管你是专业的 AI 视频创作者,还是只是有个故事,都推荐你去试试这个 Skill。
它可能是目前为止我们见过的“最有方法论”的 Claude Skill 之一。不是因为它能生成多长的输出,而是因为它背后有一套真正经过拍摄验证的导演思维体系。
直播预告
今晚8点,我们邀请了山音本人来做一场直播,详细拆解这个 Skill 是怎么做出来的。
如果你对“怎么把自己的专业能力变成一个 Claude Skill”这件事感兴趣,这场一定不要错过!

🔗 相关链接:
山音超级导演大师 GitHub:github.com/Shanyin-ai/shanyin-director-master 山音超级编剧大师 GitHub:github.com/Shanyin-ai/shanyin-screenwriting-master
