电商老板,开始用「龙虾」干掉运营总监
来源:36氪

不止运营,推广、创意、人事总监……

文|文定
编辑|白婉佳
来源|派代(ID:paidaiwang)
封面来源|OpenClaw官网
电商老板,开始用龙虾(OpenClaw)干掉运营总监。
“不止运营,推广、创意、人事总监,这些岗位我都用龙虾替代了。”在最近一次访谈中,资深电商卖家大圭告诉派代,这些岗位薪酬通常能达到3-4万元/月。
大圭是做服装类目的,主战场在天猫和抖音,年销售额10亿+,手里还投了几个电商项目。做到这个量级,团队他见得够多了,人也用得够多了。一个总监是真有两把刷子,还是嘴上响、落地虚?他一眼就能看出。
所以,当大圭聊到龙虾替代真人时,才会那么刺耳。他不是在说概念、讲趋势,更不像很多人口中的“AI赋能”。那就是一个老板最直接的判断,这个东西,到底能不能顶岗位,能不能帮他把那些最贵、最难招、最让人头疼的位置先顶上。
据大圭透露,他是从2026年2月初,也就是春节前,开始用龙虾的。
到4月初,两个月左右,时间不算长,动作已经不小。最早替代的是推广,后面创意总监、人事总监、运营总监一个个往上搭,再往后,连多角色协同、知识库清理、学习机制、日常复盘都开始跑起来了。

第一个想干掉的
不是基层、是推广
很多人谈AI替代,第一反应是客服、美工、助理、基础运营。
大圭不是这么想的。他最先盯上的,是推广。
说到这里,他那种老板的火气就出来了。“淘宝推广岗位,我觉得要看他的悟性,要是没达到,他哪怕愿意学,都不一定学得会。再加上杭州,这种推广岗位的人,面试时说得很牛逼,业绩吹上天,但实际上,大多数人在实际工作中,能力很拉垮,这一直是困扰我们很大的一个点。”
这话很糙,但特别真。电商老板看推广,和外行看推广,完全不是一回事。外行觉得这不就是投投流、调调预算。老板知道,推广岗一旦不行,烧掉的不是一点工资,是预算、节奏、渠道判断、项目预期一起乱掉。
尤其大圭做的是服装,主战场又在天猫和抖音,流量逻辑完全不一样,素材消耗又快,投放节奏又密。这个位置一旦拉垮,老板最先感到肉疼。
从组织管理的角度看,推广岗是典型的高试错、高预算、高不透明岗位。老板买的不是执行动作,而是一整套经验包,里面包括投放判断、数据感知、选品理解、创意协同和预算分配。
问题就在于,经验包太贵,能力又很难被标准化。很多老板只能等结果出来,才能判断这个人是真懂,还是只会说。
所以大圭后来为什么会去碰AI,不是什么技术信仰,而就是被人折磨烦了。
他说,一开始其实让公司的技术去试过,看能否用AI替代推广,结果“都打回来了,都说干不了,这个事情做不了,做不成”。事情本来都快放那儿了,后来过完年,大家开始聊龙虾,他又忍不住自己上手。
原因就一句话,“我们公司推广让我很头疼。”他补充道,“不能再忍了,一定要干掉他。”
大圭不是程序员出身,他说,“会那么一点点C语言”。但已经不重要了,因为“现在都能让龙虾自己来编程”。他拉了两个懂业务的高管,一起开始调,一起开始训。很快,他们发现这东西在推广这个环节上,居然开始像回事了。

推广数据分析
大圭表示,“龙虾的推广思路非常清晰,然后决策也非常的精准,基本算成功了。”
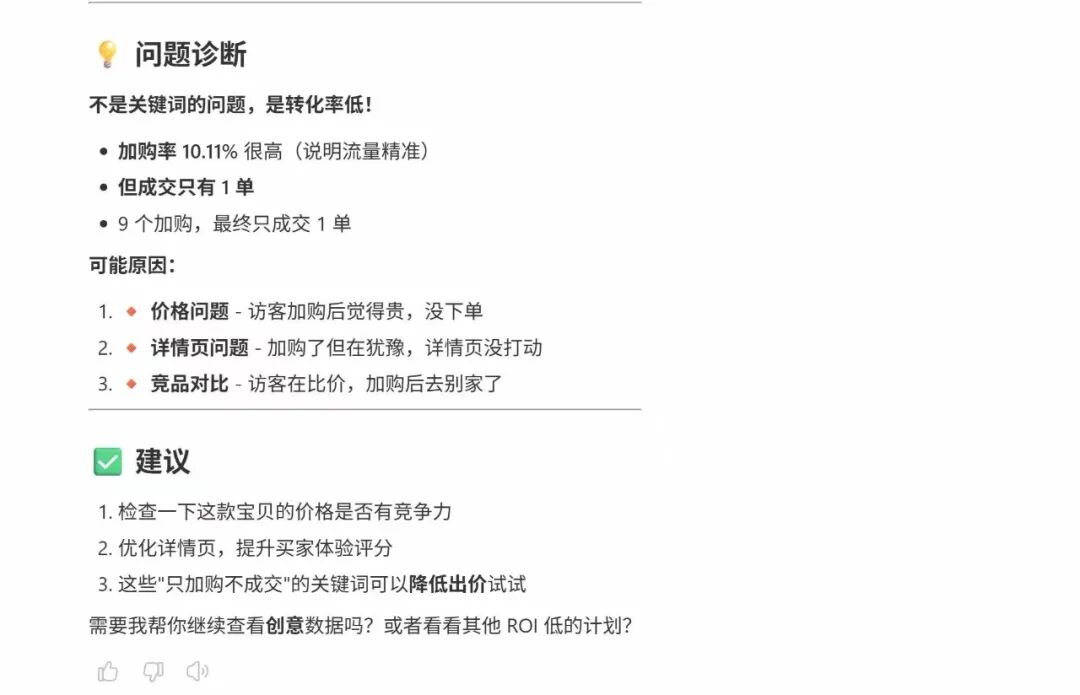
它会看最近7天广告创意数据,把ROI、CTR、加购率、成交笔数一条条拆开,再告诉你哪条该放量,哪条先观察,哪条“有加购无成交”,问题大概率卡在哪。
它甚至还会自己做“learning”,把今天被纠正了什么、错在哪、下次怎么避免,记成一套机器自己的学习文档。

电商广告转化率诊断报告
这不仅能证明它能干活,更能说明它开始能判断。这一步一旦跨过去,事情就不一样了。它碰到的不是执行岗,而是原来总监层,最值钱的那部分东西。

创意、人事、运营总监
一个个往下替的
推广跑通后,大圭没有停。他接着去碰创意总监。原因很简单,这个岗位他早就烦了。
“我们需要一个创意总监。但是从去年开始,陆陆续续来了四五个创意总监……我还是不太满意,就辞退掉了,正好现在创意总监也没有招到,然后我们就训练龙虾做创意总监。”
创意总监这岗位,看着高级,实际最容易出现一种情况,简历漂亮,嘴也会讲,进来以后不是跟业务脱节,就是跟团队咬不住。
懂表达的不懂货,懂内容的不懂转化,懂品牌调性的又不一定懂平台节奏。很多人把这个岗位想得太浪漫了,大圭这种老板不浪漫,他就看一件事,能不能稳定产出,能不能贴业务,能不能真解决问题。
所以他训练龙虾的办法很实在。刚开始“平平无奇”,没关系。喂模型,喂知识,喂方法。
“比如说查理芒格的思维,比如说波特五力”,再加上广告学知识,一点点往里灌。最后他的评价是,“训练出来创意总监也还可以。”
“也还可以”意味着,它已经不是玩具了。
大圭向派代展示的对话截图显示,品牌总监机器人产出的,根本不是基础执行文件,而是整套品牌方向和策略型内容:香氛品牌提案、观夏闻献品牌拆解、咖啡品牌方案、棉麻窗帘与雪尼尔窗帘的差异化分析……全都是“品牌总监视角”的产物。

那张“棉麻窗帘vs雪尼尔窗帘”的成果展示图特别典型。
它已经不是简单列材料优缺点,而是从透气性、环保健康、风格调性、打理清洗、吸湿防潮、价格几个维度去做差异化优势比较,再往下延伸到“客户购买棉麻的主要动机”,甚至写出“会呼吸的窗帘”这种核心定位和场景话术。

这不是普通运营会去做的事。它更像品牌总监、策划总监、市场研究岗那一层的活。你让一个机器人天天在这条线上持续吃资料、出方案、做拆解,它当然就会越来越像一个“品牌脑”。
再往下,人事总监这段更猛。
大圭聊起人事的火气,比聊推广还大。
他说,之前那位HRD(人事总监)“过于有自己的想法,控制欲又极强。”后面不合适就换掉了。新人事他也不满意,“基本上无脑状态,虽然工资低只有1万,但是啥事情都找你,一点点小事都要跑过来问你。”
他实在受不了,干脆自己用龙虾搭了一个人事总监角色。“很快,大概就用了半小时就搭好了。之后每天训。”
后面的反馈,直接就炸了。“你看它出来的胜任力模型,然后它的考量,它的思考逻辑,简直绝了!这比我们之前招的3万,甚至4万月薪的人事,做的都好。”

招聘决策汇总表
这不是AI在“辅助招聘”了,这是AI在干HRD的活。对候选人的评估,不是很空的“适合、不适合”,而是很标准的业务负责人视角。
它会先看文化调性匹配,甚至直接写明“权重最高”,再看经历能不能直接迁移。再看能力是不是一整套,不只是会写文案,还要会视频、会平台内容,最后再看稳定性和团队协作。拉表对比、逐项打分、给结论优先级。

候选人对比评估报告
这已经不是筛简历小工具了,这就是一个会做招聘决策闭环的数字HRD,更关键的是,大圭喜欢它,不只是因为便宜,而是因为省事。
他说得特别透,“龙虾不会有个人色彩,它也不会硬给你塞人。”说到之前那位真人HRD,他的情绪一下子就上来了。
“去年HRD还硬给我塞人,他说(候选人)可以的、挺好的,我说不好,他说没人了,现在都这样子,硬给我塞人,很烦的。就是你跟人家打交道,你除了业务层面的事情,你还要考虑到他的情绪、他的感受,这种就是很烦。”
AI不会闹情绪,不会护短,不会跟你“硬塞人”,不会在关键岗位上再制造一个新的黑箱。
这才是很多老板真正想要的。
运营总监也是一样。当然,运营需要有深厚的知识储备,大圭几乎把十来年的运营经验、踩过的坑,都导给了龙虾,因此很快就搭建起来了。
运营总监搭起来之后,他们发现,光有角色还不行,因为“它的memory数据会很乱,他们自己不会管理。”
于是他们又弄了一个助手AI角色,“专门给其他龙虾整理归纳、总结、提炼,写入记忆文档,然后自己做SOP,自己做知识库”,到现在已经“有几万字了”。
这一步更狠。因为事情走到这里,已经不是“拿AI替掉一个岗位”这么简单了。他开始在搭一套组织系统。

不是在玩龙虾
他在把公司的经验往系统里搬
派代跟大圭聊完,最强烈的感受是,他已经不是在“用AI做点辅助”了,他在干一件更深的事,把原来装在人脑子里的东西,一点点往系统里搬。
第一类,是工作汇总和任务回收。品牌总监机器人、运营总监机器人,会在一天结束后自动把做过的事拉出来。今天调研了什么品类,看了什么品牌,产出了什么文件,提出了什么定位建议。这种动作,看似只是汇总,实际上是在做组织记忆。

今日工作汇总-市场调研
很多公司最怕的是什么?不是没人干活,而是干完了,明天就忘。人走了,经验也跟着走。大圭现在让AI自己写“今日工作汇总”,本质上就是在把工作过程持续文档化。
第二类,是分析和诊断。它不是简单把表拉出来,而是在做经营判断。看最近7天的展现、点击、CTR、花费、ROI、加购率、成交笔数。看到“有加购无成交”,它不会只停留在现象上,而是继续往下拆,告诉你问题不在关键词,在转化率,在价格、详情页或者竞品对比。

然后再往下给动作建议。这已经非常接近成熟投手,或者数据分析岗在做的漏斗诊断了。而且它还有一个很像人的地方。
它会说“需要我帮你继续去看创意数据吗?或者看看其他ROI低的计划?”这种感觉就已经不是一个死工具,而是一个开始有“下一步意识”的运营助手了。
第三类,是学习机制。在“learning”这个对话截图,里面有一句话很扎眼,“只记结论,不记过程。”

学习方法论改进文档
然后后面紧跟着改进版,开始明确写:
问题是什么;
怎么发现的;
为什么错;
怎么学会的;
下次遇到类似情况怎么办。
大圭还建立了深度学习共享技能库,把这件事又往前推了一层。
群里先是要求龙虾“深度学习一下这个共享技能库,不要遗漏任何一个字”,然后它主动切到DeepSeek Reasoner去做深度解析,完整读完之后再切回MiniMax-M2.7-highspeed去执行日常高频任务。

学习心法分享
这说明大圭已经不只是用不同模型完成不同工作,而是在做模型调度。一类模型负责便宜、快、日常高频执行。一类模型负责深度学习、长文本吸收、知识沉淀。
学习完成之后,再把核心内容写入learnings和记忆体系,形成下一轮可调用资产。
这一步非常像什么?像一个老板在训一个总监。
你今天不是做完就完了。
你得知道自己错在哪。
你得把错的原因写出来。
你得把正确方法沉淀成规则。
下次你再犯,就不是能力问题,是学习能力问题了。
所以大圭现在搭的,已经不只是“几个机器人”。他搭的是:
品牌脑;
招聘脑;
投放分析脑;
项目总结脑;
学习复盘脑。
以及一套能在不同模型之间切换、按任务类型自动分工的“模型调度层”。
这些角色背后,靠的不是单次聊天,而是持续喂资料、持续收结论、持续清理记忆、持续做SOP、持续写知识库。
换成人话说,就是大圭已经开始把公司的经验、判断、流程、标准,一点点从“谁脑子里有”变成“系统里有”。
这件事一旦做起来,组织就会变。
过去你靠一个总监,现在你靠一个角色系统;过去你靠某个人的经验,现在你靠知识库;过去岗位是一个自然人,现在岗位开始像一张角色卡……
谁负责什么。
谁不能干什么。
什么信息该进来。
什么结论该沉淀。
什么错误以后不许再犯。
一旦这些东西能被写出来,很多总监原来的“神秘感”就开始掉价了。

真正想替掉的,不只是人
是那套又贵又难复制的旧组织方式
聊到这里,其实已经能听出来,大圭最想解决的,从来不只是“一个岗位的人力成本”。
他更烦的是另一件事。公司里有太多能力,挂在人身上,你离不开他,但你又不知道他到底值不值这个价。
你每天还得哄着、磨着、盯着。最后经验沉不下来,团队也很难复制。这套东西,在过去很多电商公司里都太常见了。
一个推广总监,懂投放。
一个创意总监,会包装。
一个HRD,会看人。
一个运营负责人,知道怎么拆任务。
但这些能力,常常都只存在于“这个人”身上,大圭现在为什么会对龙虾越用越狠。因为他看见了另一条路。
先把这些岗位拆开。
把经验翻成规则。
把判断翻成流程。
把流程翻成SOP。
把SOP变成知识库。
再让AI持续调用。
这样一来,组织就不再完全靠某一个“贵脑子”撑着了。
你看他为什么那么在意角色边界,为什么要做知识库,为什么要清理memory,为什么要写learning……
这些动作本质上都不是在“优化AI回答”,而是在做组织沉淀。
大圭真正想干掉的,不只是几个总监。他想干掉的,是那套又贵、又慢、又带情绪、又难复制、又永远沉不下来的旧组织方式。
这也是为什么他的很多原话,听起来都带着一股“终于有个东西不跟我拧巴了”的劲。
它不会跟你对着来。
不会带情绪。
不会硬塞人。
不会做完不留痕。
不会把经验锁死在自己脑子里。
当然,它也不完美。大圭自己就说得很直,有时龙虾会偷懒。“你发给他一张图片,他在那边忽悠你的。”
让它读资料,明明没读完,也能先给你讲得头头是道。你一追问,它才承认后面“全靠蒙的”。
这可能跟龙虾对接的模型有关,他发现MiniMax偷懒最明显,换成其他模型则会好很多。
还有流程会断、角色会串、记忆会脏。机器人一多,“有时候身份会打架”。
所以后来他们也慢慢摸出经验,一个机器人配一个模型、一个角色、一个工作空间,会更稳。
这些坑反而让这件事更可信。
因为大圭不是在吹一个神话。他是在讲自己怎么一边骂、一边修、一边继续往前推。这才像真实发生在公司里的技术迁移。
大圭不是个例,在派代龙虾电商群里,有一位3C类目商家,已经用AI替换掉40人(用1-2年新人、换掉5-10年老人),月工资降了60多万元;还有女装类目商家,用AI生成图片,替代真人拍摄,一个季度省掉几十万元……

接下来,电商岗位价值要被重新估了。电商行业这一轮最先被动刀的,未必是最基层,反而很可能是中层。是那些过去靠经验、靠方法论、靠信息不对称建立壁垒的位置。
回过头再看大圭那句话,“现在就可以替代几个总监了”,这不只是一个老板的狠话了,更像一句提前到来的提醒。
有些人,还在拿AI写文案、做图片、生成视频。有些人,已经开始拿它重做品牌、招聘、投放、复盘和知识系统。
再往下走,谁先把经验变成流程,谁先把岗位变成角色卡,谁先把组织从“靠人扛”推到“靠系统跑”,谁就会先拿到下一轮人效红利。
大圭已经动手了。而且看上去,他不准备停。
