雷军卸任董事长,一个时代落幕了
雷军的过往履历中,金山始终是一个绕不开的名字。
1992年,毕业不到一年的雷军加入金山,成为公司的第6名员工。这一干,就是16年。他从一名普通职员一路做到CEO,将青春几乎全部交付给了这家公司。
而他与
金山云
的故事,同样要从十四年前说起。
2012年,云计算在国内方兴未艾。作为
金山软件
的董事长,雷军敏锐地察觉到云计算的战略价值,决定在金山系内部孵化云业务——金山云由此诞生。
2015年,雷军正式出任金山云董事长,开启了长达十一年的掌舵期。
在他的带领下,金山云于2020年成功奔赴上市,迈入新的发展阶段。
十一年过去,随着金山云业务发展逐步进入正轨,雷军也为这段董事长任期画上了圆满的句号。
雷军卸任金山云董事长
近日,
金山云发布公告称,雷军因“其他工作安排”,辞任非执行董事,自2026年3月25日起生效。
与此同时,
雷军还一并卸下了董事长、董事会提名委员会主席及薪酬委员会成员三个职务。

图源:证券时报
金山云在公告中表示,雷军的辞任不会对集团的业务营运或财务状况造成任何重大不利影响。
同时,金山云还表示,雷军自公司2012年成立起担任非执行董事,并自2015年起担任董事长。董事会谨此对雷军于任职期间凭借其远见卓识与杰出领导力,为集团的战略规划、资源整合及长远发展所作出的辛勤努力和卓越贡献致以衷心感谢,并祝愿其在未来的事业中继续成功。
从公告内容不难看出,雷军此次卸任,是一次体面的告别,属于功成身退。
回顾过去,2012年,云计算在国内刚刚兴起。作为金山软件的董事长,雷军敏锐地捕捉到云计算的战略价值,决定在金山系内部孵化云业务——金山云由此诞生。
彼时的雷军,已经创办了小米,正在手机市场开疆拓土,但他仍然抽出精力,亲自为金山云定调。
当时雷军所担任的非执行董事,负责战略规划与资源整合,不参与日常运营。
直到2015年,雷军正式出任金山云董事长,开启了长达十一年的掌舵期。
在十一年里,雷军做了几件关键的事。
首先是战略定调。在各大行业巨头夹击下,雷军为金山云选择了“聚焦垂直行业”的路线——主攻游戏云、视频云、政务云和医疗云等细分领域。
事实证明这一策略是有效的,金山云在游戏云市场一度占据领先地位,成为巨头阴影下的一支重要力量。
其次是推动上市。
2020年5月,金山云在美国纳斯达克上市,成为当时美股唯一的中国独立云服务商。两年后,又完成港交所双重主要上市。

图源:微博
两次敲钟的背后,雷军都起到了关键作用。他不仅协调金山系的资源支持,还参与了路演和投资者沟通。
再者就是低谷时的“输血”。2022年前后,云计算行业竞争白热化,金山云面临业绩压力。雷军一方面推动小米等生态链企业向金山云采购服务,另一方面引入战略资源,帮助公司渡过难关。
可以说,金山云从初创到上市、从亏损到企稳,每一个关键节点都留下了雷军的印记。
在卸任的背后,是战略性抉择
雷军选择在这个时候离开,时机很讲究。
就在公告发布同一天,金山云发布了2025年财报。
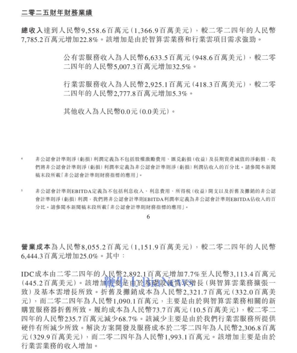
数据显示,
公司全年总收入达到95.59亿元,同比增长22.8%。其中,公有云服务收入66.34亿元,同比增长32.5%,主要得益于AI智算需求的爆发。行业云服务收入29.25亿元,同比增长5.3%。盈利能力方面,净亏损从2024年的19.67亿元大幅收窄至9.36亿元,收窄幅度超过50%。

图源:金山云公告
更值得关注的是,
经调整EBITDA
(反映核心盈利能力)
达到2
3.36亿元,同比增长265.7%,且已连续两个季度实现经调整经营利润。
这意味着,
如今的金山云正在逐步走出“烧钱换增长”的阶段,步入良性发展轨道。雷军此时的卸任,颇有“功成身退”的味道。
与此同时,公告中特别提到了,雷军是因为“其他工作安排”,才选择卸任。
市场分析认为,这大概率与小米汽车的业务发展有关。
众所周知,
雷军曾多次表示,造车是他“人生最后一次创业”,并愿意押上所有声誉。而2026年又正是小米汽车产能爬坡、市场扩张的关键年份,他需要将所有精力集中于此。
3月19日,小米新一代SU7正式发布,在市场上引起了巨大反响。
定价策略上,新一代SU7采取了“小幅涨价,大幅增配”的思路。标准版21.99万元、Pro版24.99万元、Max版30.39万元,全系上涨4000元。
对于价格的上涨,雷军解释称,材料成本新增近2万元,供应链成本上涨迅猛,最终将涨幅控制在4000元,是“克制的定价方案”。
从市场的反响来看,这一方案显然获得了认可。
数据显示,
新一代SU7上市34分钟锁单1.5万台,3天锁单超3万台。3月23日开启首批交付,实现了“上市即交付”。

图源:小米
首批车主中,iPhone用户占比近60%,女性锁单用户超过上一代。相关人士分析指出,这意味着小米汽车正在突破原有的用户圈层。
在国内市场不断突破的同时,雷军还将目光放向了海外。
据了解,
小米汽车已经启动2027年进军欧洲市场的规划。小米CFO
林世伟
透露,首站选在欧洲是“选择最高制高点,采用先难后易的策略出海”。
据总裁卢伟冰透露,今年将按时间表推进,包括到欧洲选址、招商等工作已启动。

图源:微博
与此同时,雷军还在3月密集披露了小米的AI战略,表示小米未来3年AI领域投入至少600亿元,2026年单年超160亿元。
总的来看,雷军接下来的心思将会更多的放在小米汽车身上。
如今,新能源汽车市场竞争激烈,小米无疑是一个强劲的对手,雷军卸下重担,全身心投入小米汽车,无疑加剧了友商的压力。
另一边,雷军离开后,
金山云副董事长
邹涛
被任命为董事长及提名委员会主席。
公开资料显示,邹涛于1998年加入金山软件,可谓是“金山系”的老将了。自2016年12月起,邹涛开始担任金山云董事,2022年8月起担任代理首席执行官。
从其在金山云的发展可以看出,邹涛对金山云的战略、业务、团队了如指掌,不需要磨合,是接任董事长的最佳人选。
此外,公告表示,屈恒被任命为非执行董事、提名委员会成员及薪酬委员会成员。

图源:金山云公告
据了解,屈恒现任小米集团副总裁兼集团技术委员会主席。在2010年加入小米之前,他曾在2005年至2010年期间任职于北京金山软件有限公司,担任工程师、开发经理及项目经理等职务。
也就是说,屈恒和雷军一样,有着深厚的“金山-小米”双重背景。
屈恒的加入,被市场解读为一种积极信号:
小米与金山云的战略合作不仅不会因雷军卸任而减弱,反而可能进一步深化。
值得一提的是,对于雷军的离开,资本市场释放了积极信号。
消息公布后的首个交易日,金山云港股高开超3%,最终收涨;美股隔夜更是大涨6.71%。

图源:同花顺
股价上涨的原因可以归结为两点:一方面,财报显示金山云亏损大幅收窄超,基本面持续改善;另一方面,市场将雷军辞任董事长视为公司治理走
向成熟的信号,并未引发担忧。
投资者相信金山云已经具备独立生存的能力,对邹涛等接任者投出了信任票,
同时也理解并认可雷军“聚焦造车”的战略选择。
总的来说,雷军的卸任,是一次工作重心的调整。无论是对雷军还是对金山,都是一次各得其所的选择。(转载自新行情)
