4月,这些半导体涨价函正式生效!
点击蓝字
关注我们
2026年,半导体行业的涨价潮愈演愈烈,迅速席卷全产业链。 在AI引发的超级周期与上游金属成本高企的双重夹击下,无论是存储芯片、MCU等核心器件,还是晶圆代工、封测服务,乃至被动元件与连接器,均密集释放出涨价信号。
本文全面整理了2026年开年至今的行业涨价信息,以供从业者快速把握市场脉搏。
其中,4月1日将生效的涨价信息,涉及峰岹科技、万国半导体(AOS)、安森美、恩智浦(NXP)、德州仪器(TI)、基美(KEMET)等企业。
以下为最新涨价信息梳理:
3月24日,市场流传出意法半导体(ST)涨价函,多款产品线的价格将于2026年4月26日起上调。

Allegro MicroSystems 是一家全球领先的半导体公司,专注于传感器和电源集成电路(IC)。Allegro 产品是感知、调节和驱动机电系统的核心功能。

3月23日,纳芯微电子发布价格调整通知。

3月17日, MPS(芯源系统)发布涨价函,将于2026年5月1日起对部分产品实施价格调整。

3月17日,峰岹科技发布涨价函。通知函显示,近期行业产能供应依旧紧张,原价格已无法支撑后续产能保障和产品交付,将从2026年4月1日起,在售产品进行价格调整。

功率半导体厂商万国半导体Alpha and Omega Semiconductor(简称 AOS)于3月发布涨价通知,宣布自4月1日起对部分产品调价。

网传安森美于3月16日发布调价通知,4月1日起将对部分产品实施价格调整。

晶圆代工大厂晶合集成(Nexchip)于3月12日向客户发出“晶圆代工服务产品价格调整公告”,宣布6月1日00:00起产出的晶圆涨价10%。


德州仪器(TI)预计从4月1日起,启动第二次全面涨价。据悉,此次涨价幅度高达15%-85%,且覆盖范围可能包含所有客户,涉及数字隔离器、隔离驱动芯片、电源管理IC等多款核心产品。
在此之前,TI已针对工业控制、汽车电子等重点领域采取针对性调价措施,涨幅在10%-30%不等。

芯海科技发布涨价函,自2026年3月2日起,芯海科技相关产品价格上调10%~20%。

被动元件大厂国巨旗下基美(KEMET)向客户发出涨价通知函,宣布对聚合钽电容产品线(KO-CAP)T523系列调涨价格。价格调整将于4月1日生效。

思特威向客户发出涨价函,宣布自3月1日起,对在三星晶圆厂生产的智慧安防和AIOT产品在原有价格基础上统一上调20%;对在晶合集成晶圆厂生产的智慧安防和AIOT产品在原有价格基础上统一上调10%。

希荻微通过官方微信发布涨价函,宣布对部分产品价格进行适度上调。本次价格调整适用于2026年3月1日及之后下达的采购订单。

无锡新洁能股份有限公司发布涨价函:公司将对MOSFET产品进行价格上调,上调幅度10%起,本次价格调整自2026年3月1日起发货正式生效。

江苏宏微科技股份有限公司涨价通知函:将对IGBT单管及模块、MOSFET器件,2026年3月1日实施。

上海安路信息科技股份有限公司发布涨价通知,3月1日起将对合封存储辅芯成本大幅上涨的系列产品型号实施新价格,价格上调20%-60%。

杭州士兰微电子股份有限公司发布价格调整通知函,宣布将对部分器件类产品价格进行上调,调整幅度为10%,自2026年3月1日起正式生效。本次价格调整涉及三类核心产品:小信号二极管/三极管芯片、沟槽TMBS芯片、MOS类芯片。



2026年涨价信息

2月12日,上海晶丰明源半导体股份有限公司已经正式向合作伙伴发布《产品调价通知函》,宣布对其产品价格进行上调。此次调价的主要原因是近期上游原材料价格持续大幅上涨,且产能供应日趋紧缺,原有价格已无法满足供货需求。晶丰明源表示,为确保供应链的长期稳定与产品品质,公司经审慎研究后艰难作出了上述涨价决定。具体的调价明细与幅度,将由其销售团队或经销商直接与客户沟通对接。

2月5日,全球功率半导体巨头英飞凌向客户发布调价函,宣布新价格将于2026年4月1日起全面生效。


1月30日,深圳市必易微电子股份有限公司发布产品调价通知称,受上游原材料不断涨价,产能持续紧缺,原有价格无法满足供货需求,为保障供应链长期稳定,争取产能,保证产品交付,即日起必易微公司产品价格将进行上浮调整,具体型号及涨幅由销售团队与客户沟通对接。

1月30日,美芯晟科技(北京)股份有限公司向客户发出“产品调价通知函”,宣布即日起对相关产品价格进行适度上调,具体调整型号、幅度及执行细节,将由公司销售部门第一时间与贵司专人对接沟通,精准同步相关信息。

1月28日,深圳市英集芯科技股份有限公司发布涨价函:本次调价的具体IC型号及新价格,将由公司销售团队同步至各位合作伙伴:所有新订单,均按最新价格标准执行。


1月27日,中微半导体(深圳)股份有限公司发出涨价函:决定于即日起对MCU、Nor flash等产品进行价格调整,涨价幅度15%~50%。

1月20日,湖南国科微电子股份有限公司也对客户发出涨价函,宣布自1月起对合封512Mb的KGD(已知合格芯片)产品涨价40%,对合封1Gb的KGD产品涨价60%,对合封2Gb的KGD涨价80%,对外挂DDR的产品价格另行通知。

1月19日,富满微电子集团股份有限公司通知,1月19日起对LED显示屏系列产品价格上调,上调幅度10%以上。



1月7日,深圳市明微电子股份有限公司宣布对部分产品价格实施调整。
2025年12月17日,ADI发布的涨价函:公司将调整产品价格,价格调整将从2026年2月1日起适用于所有出货产品。该涨价函虽未明确指出涨幅,但据渠道透露的进一步消息,此次调价整体涨幅约15%,其中有近1000款军规级MPN产品涨幅达30%。


电容、电阻、连接器等方面

松下宣布自2026年2月1日起上调30-40款钽电容价格15%-30%。
2月6日,欧姆龙发布价格调整通知,宣布自2月7日起对PLC、HMI、机器人、继电器、传感器、开关等产品进行涨价,涨价幅度在5%-50%不等。


2025年12月29日,顺络电子发布涨价通知,表示将自2026年1月1日起对部分电感磁珠、陶瓷电感、功率电感、压敏电阻及车载磁珠产品进行价格调整。

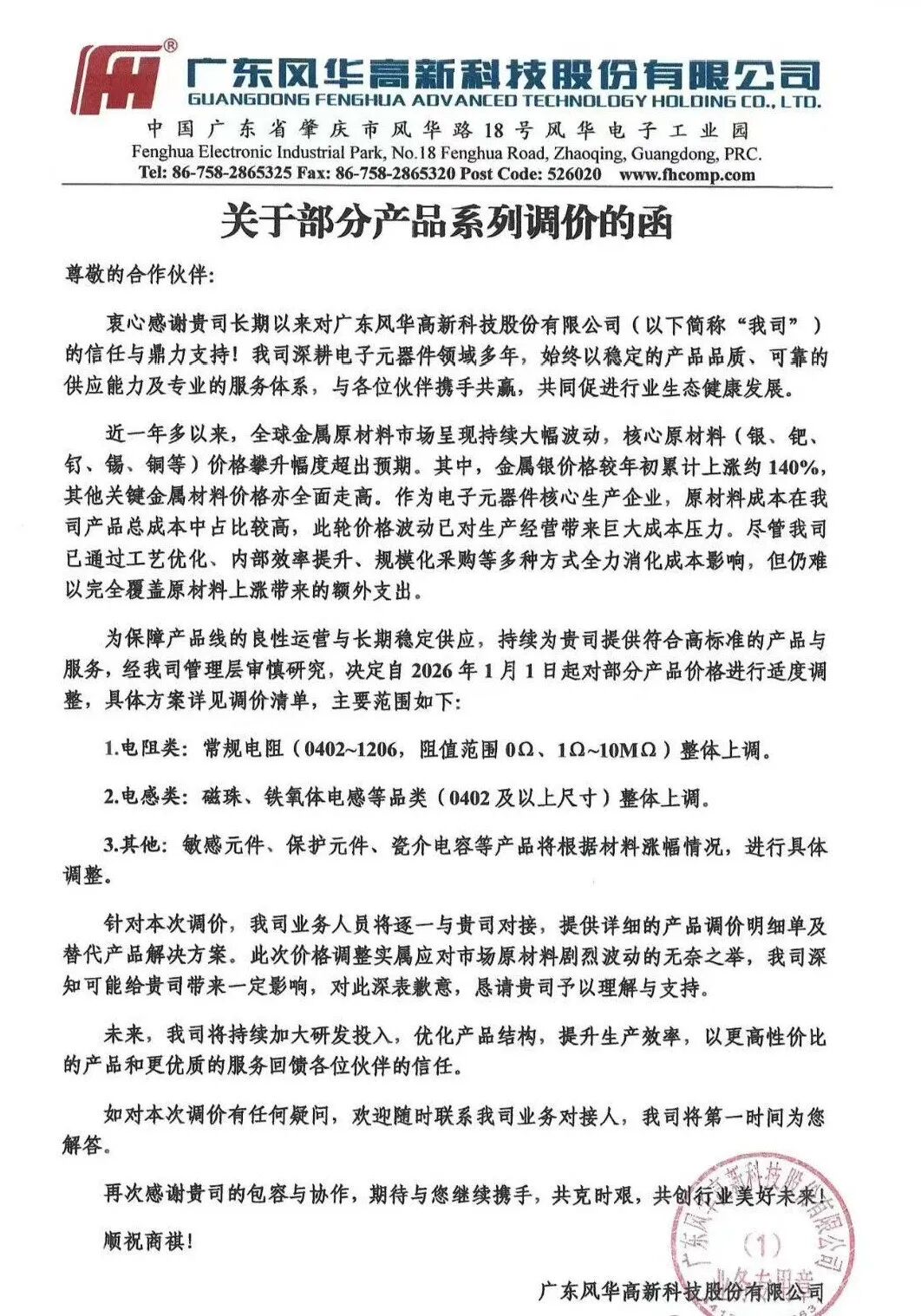
2025年12月27日,风华高科宣布,2026年1月1日起对部分产品价格调涨。


1月22日,Molex(莫仕)在2026年向其客户发布涨价函表示,自2026年2月1日起,产品价格将根据具体产品和材料类型进行调整。

2025年12月4日,TE Connectivity发布涨价通知,计划自2026年1月5日起对全产品线、全区域实施价格调整,部分品类的涨幅在5%-12%之间。TE于2026年2月3日再次发布涨价函,宣布将于2026年3月2日起在全球所有地区实施新一轮价格调整。


上游传导——成本共振

近期半导体产业链的价格波动,首先源于上游原材料成本的系统性攀升。受全球地缘政治局势及货币政策预期影响,晶圆制造及封装环节不可或缺的铜、银、锡等上游金属材料价格持续显著上涨。以铜为例,国内铜价在2025年上涨34.34%之后,2026年开年又迎来新一轮狂飙。2月28日,铜最新报价 101,795元/吨。

下游变革——AI驱动的超级周期引发供需失衡

与上一轮主要由新能源汽车或消费电子拉动的周期性复苏不同,此轮半导体超级周期的核心驱动力源自AI引发的算力革命,这从根本上重塑了市场需求格局。
自去年下半年起,全球三大存储厂商,三星、SK海力士、美光迅速调整产能配置,将大量资源优先供应AI服务器所需的高带宽内存(HBM)及企业级SSD。这一战略倾斜直接挤压了传统消费类DRAM和NAND Flash的产能分配,导致现货市场供应急剧短缺。
在AI带来的确定性需求爆发与产能排挤效应的双重作用下,部分通用存储芯片价格在短时间内涨幅超过300%。这种由AI引领的"超级周期"不仅重塑了存储市场的价格体系,更预示着未来半导体行业的景气度将与算力基础设施的扩张深度绑定。

“蝴蝶效应”在终端市场显现

半导体涨价潮的“蝴蝶效应”正在终端市场显现。 据多方信源确认,国内主流手机品牌OPPO、一加、vivo、iQOO、小米、荣耀等已正式敲定涨价方案,部分渠道已收到调价通知。
值得注意的是,3月之后发布的新品,由于全面承接了2026年开年以来的最新成本结构,涨价幅度将明显扩大。新品最低涨幅不低于1000元,中高端旗舰机型的涨幅甚至可能达到2000-3000元,这无疑将对2026年的消费电子市场格局产生深远影响。
据了解,戴尔、惠普、联想等PC品牌都在计划涨价。其中,戴尔高端商用笔记本已上调20%-25%,联想部分型号涨幅超1000元,苹果新款MacBook Pro最高涨400美元。

写在最后

新一轮半导体涨价已进入“深水区”,今年以来,多家半导体企业先后发布涨价通知,反映出当前半导体产业链面临的普遍成本压力与供应紧张局面。另一方面,价格调整等举措既是对当下挑战的应对,也为企业日后在细分市场的竞争力夯实基础。
如何在成本与供应之间取得平衡,将成为2026年半导体行业的关键课题。
(以上行情信息如有不实或补充,欢迎爆料!微信号:global360iot01)

推荐关注

