TCL科技:拟93.25亿元收购广州华星半导体45%股权

文章内容及信息来源:TCL科技公告
如有侵权,请联系我们删除
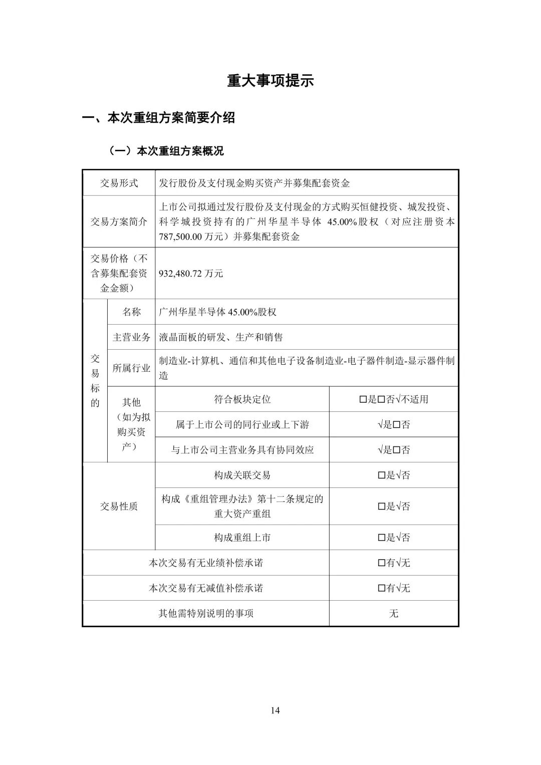
TCL科技集团股份有限公司(以下简称“TCL科技”或“公司”)发布公告,公司拟发行股份及支付现金购买广东恒健投资控股有限公司、广州城发星光投资合伙企业(有限合伙)及科学城(广州)投资集团有限公司合计持有的广州华星光电半导体显示技术有限公司45.00%股权,同时向不超过35名(含)符合条件的特定对象发行股份募集配套资金。


图片来源:TCL科技公告
本次交易完成后,公司直接及间接控制广州华星半导体合计100.00%的股权比例。本次交易标的资产作价为932,480.72万元,其中发行股份对价金额为466,240.36万元,现金支付对价金额为466,240.36万元。本次交易完成后,公司第一大股东不发生变化,且不存在实际支配公司股份表决权超过30%的股东,公司仍将无控股股东、实际控制人,本次交易不会导致公司控制权发生变化。
公告提到,本次交易为TCL科技收购广州华星半导体少数股权,有利于TCL科技进一步强化主业,并进一步提升公司在半导体显示行业的核心竞争力。一方面,股权收购完成后,TCL科技直接及间接控制广州华星半导体合计100.00%的股权比例,公司持股比例大幅提升,有助于加强对广州华星半导体经营方面的支持,提高业务的执行效率;另一方面,本次交易有利于公司进一步突出主业领域的核心竞争力,有利于其行业领先地位的进一步稳固。
除本次交易外,本次交易前十二个月内,TCL科技曾发生购买同一或相关资产的情况,包括收购武汉华星光电技术有限公司、深圳市华星光电半导体显示技术有限公司、广东华星光电产业投资有限公司、TCL华星光电技术有限公司、武汉华星光电半导体显示技术有限公司等公司股权。

![]() 2026-2027海外组团参展/人员参团火热招募中 报名&咨询热线:黄先生/Andy Huang,13923813150 | |
Touch Taiwan 2026 台湾智慧显示展览会 | 2026.04.08-10 中国·台北 |
DISPLAY WEEK 2026 美国SID显示周 | 2026.05.05-07 美国·洛杉矶 |
K-Display 2026 韩国显示产业展会 | 2026.07.22-24 韩国·首尔 |
IMID 2026 第26届国际信息显示大会 | 2026.08.19-21 韩国·釜山 |
IFA 2026 德国柏林国际消费电子和家电产品展览会 | 2026.09.04-08 德国·柏林 |
FINETECH JAPAN 2026 日本国际平板制造设备及技术展览会 (同期:东京高性能材料周) | 2026.09.30-10.02 日本·千叶 |
CEATEC 2026 日本电子高新科技博览会 | 2026.10.13-16 日本·千叶 |
KES 2026 韩国电子展 | 2026.10.13-16 韩国·首尔 |
Hong Kong International Lighting Fair 2026 香港国际秋季灯饰展 | 2026.10.27-30 中国·香港 |
electronica 2026 德国慕尼黑国际电子元器件博览会 | 2026.11.10-13 德国·慕尼黑 |
CES 2027 美国国际消费类电子产品展览会 | 2027.01.06-09 美国·拉斯维加斯 |
ISE 2027 欧洲专业视听集成设备与技术展览会 | 2027.02.02-05 西班牙·巴塞罗那 |
MWC2027 Barcelona 巴塞罗那世界移动通信大会 | 2027.02(具体时间待公布) 西班牙·巴塞罗那 |
备注:以上均为当地时间;排期持续更新中 | |

← 扫描二维码,关注我们
聚焦显示全产业链最新动态

