快报:朱一明,减持!
发布时间:2026-04-07来源:是说芯语
4月8日,兆易创新科技集团股份有限公司(证券代码:603986,证券简称:兆易创新)发布股东减持股份计划公告,控股股东、实控人朱一明先生拟减持公司部分股份,用于个人资金需求。
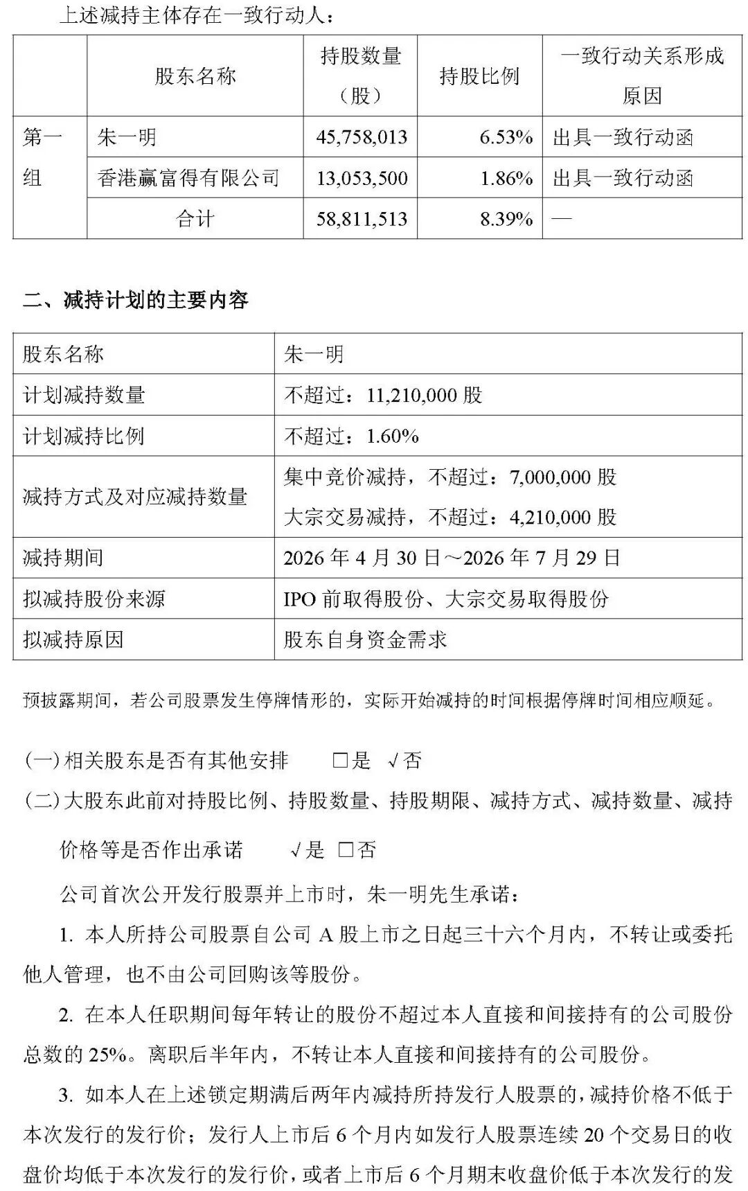
公告显示,截至公告披露日,朱一明先生持有公司股份4575.80万股,约占公司总股本的6.53%;其一致行动人香港赢富得有限公司持有公司股份1305.35万股,约占公司总股本的1.86%,二者合计持股5881.15万股,占公司总股本的8.39%。
根据减持计划,朱一明先生拟通过集中竞价交易和大宗交易方式减持公司股份不超过1121万股,约占公司总股本的1.60%。其中,集中竞价减持不超过700万股,大宗交易减持不超过421万股,减持期间为2026年4月30日至2026年7月29日。若公司有送股、资本公积金转增股本、配股、回购注销等事项,拟减持股份数量及股权比例将相应调整。
据悉,朱一明先生拟减持股份来源为IPO前取得及大宗交易取得的股份。公告明确,本次减持计划与朱一明先生此前在公司IPO时作出的股份锁定、减持价格等承诺一致,其在任职期间每年转让股份不超过所持总数的25%,锁定期满后两年内减持价格不低于发行价等承诺仍持续有效。
兆易创新提示,本次减持计划不会对公司治理结构、持续性经营产生重大影响,亦不会导致公司控制权发生变更。但减持计划实施存在不确定性,相关股东将根据自身资金需求、市场情况、公司股价等因素决定是否实施及如何实施,敬请广大投资者注意投资风险。
公司表示,将在减持计划实施期间,督促朱一明先生严格遵守相关法律法规及监管要求,及时履行信息披露义务。



编辑:是说芯语-炜达

是说芯语原创,欢迎关注分享

转载说明:本文系转载内容,版权归原作者及原出处所有。转载目的在于传递更多行业信息,文章观点仅代表原作者本人,与本平台立场无关。若涉及作品版权问题,请原作者或相关权利人及时与本平台联系,我们将在第一时间核实后移除相关内容。
