突发!三安光电总经理,被留置!

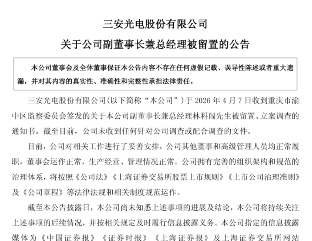
4月8日,三安光电(600703.SH)公告称,公司于2026年4月7日收到重庆市渝中区监察委员会签发的通知书,公司副董事长兼总经理林科闯被留置、立案调查。
截至目前,公司未收到任何针对公司调查或配合调查的文件。目前,公司已对相关工作进行妥善安排,其他董事和高级管理人员均正常履职,董事会运作正常,生产经营、管理情况正常。

三安光电2024年年报显示,林科闯,男,1976年出生,硕士,教授级高工。曾任厦门三安气体有限公司执行董事、福建三安集团有限公司副总经理、本公司董事会董事。当年他年薪为215.64万元。
同日,三安光电还公告称:公司近日收到间接控股股东三安集团通知,三安集团和控股股东三安电子所持公司股份被轮候冻结。本次轮候冻结股份合计13.77亿股,占其所持股份比例93.68%,占公司总股本比例27.60%。截至公告披露日,三安电子和三安集团累计被司法冻结股份合计14.70亿股,占其所持股份比例100%,占公司总股本比例29.47%。公司表示,上述事项暂不会对公司的控制权、股权结构等产生重大影响,目前生产经营正常。
此前,三安光电3月22日公告透露,实际控制人林秀成被留置、立案调查。


赞助商广告展示

三安光电近年来业绩较好,归母净利润曾在2021年超过13亿元。但公司或在2025年出现其上市以来的首次年度业绩亏损。2025年前三季度,三安光电实现营业收入138.17亿元,实现归属于上市公司股东的净利润8860.10万元。此前,三安光电披露2025年度业绩预告,预计2025年实现归母净利润为-3亿元至-2亿元。
2022年12月,三安光电以每股15.5元的价格向15位投资者发行5.1亿股股票,股份锁定期为6个月。此次定增,三安光电募集资金总额约79亿元。此次参与定增的15位投资者中,有地方国资背景的老股东长沙先导产业通过长沙福芯向三安光电投资约15亿元,获配9677万股股份。
2022年12月初,三安光电再度披露称,根据长沙集芯整体资金安排,长沙集芯与三安集团补充签署了增资协议,拟将增资金额变更为37.5亿元(增资后持股8.5815%)。“截至本公告披露日,三安电子已收到上述37.5亿元增资款。”上市公司当时表示。
不过,2023年7月3日,三安光电再度披露,福建三安集团有限公司(以下简称三安集团)与重庆高永企业管理合伙企业(有限合伙)(以下简称重庆高永)签署了增资协议,重庆高永将向三安集团控股子公司三安电子增资100亿元。
而根据长沙集芯、三安集团等安排及约定,三安电子已将该增资款(37.5亿元)全部退回长沙集芯,终止这次增资。
值得注意的是,重庆高永背后是重庆地方国资的身影。重庆高永成立于2023年3月,注册资本为100.03亿元。公司股东包括重庆产业投资母基金合伙企业(有限合伙)、重庆科学城投资控股有限公司、重庆西永产业发展有限公司、重庆高瑞股权投资基金管理有限公司(以下简称重庆高瑞)。
2023年6月,三安光电与意法半导体签署协议,在重庆成立合资公司安意法半导体有限公司,投资建设8英寸碳化硅器件项目,总投资约32亿美元,预计2025年逐步投产,2028年达产。同时,为配套安意法半导体有限公司的合资项目,三安光电在同一园区投资70亿元建设一条年产48万片的8英寸碳化硅衬底生产线。
今年1月,三安光电在投资者互动平台表示,目前,湖南三安已拥有8吋碳化硅衬底产能1000片/月、外延产能2000片/月,8吋碳化硅芯片产能1000片/月;12吋碳化硅衬底已向客户送样验证。安意法首次建设产能2000片/月,重庆三安首次建设产能2000片/月,已开始逐步释放产能。


微信号15150147049(备注公司名+姓名)
