面向太空应用的钙钛矿光伏:极端温度循环下界面与晶界协同强化的高可靠性方
金属卤化物钙钛矿太阳能电池(PSC)因其
高效率、低成本以及轻量化潜力
,在新一代光伏技术中占据重要地位。然而,在
反复极端温度变化环境
(如航天应用或高加速应力测试)下,其长期稳定性仍面临挑战。
美能光热真空试验箱
打破传统单一环境测试的局限,实现三大实验条件的协同控制与精准
耦合
,完美复现太空轨道中光伏组件的真实工作环境。
温度循环过程中,不同材料层之间的
热膨胀系数(C
TE
)不匹配
会引发周期性应力积累。例如,玻璃基底、ITO电极与钙钛矿层之间存在显著CTE差异,导致应力集中在
晶界与界面区域
,进而引发裂纹、分层及性能衰退。尤其是在类似低地球轨道(LEO)环境中,器件需承受频繁且剧烈的温度波动,这对钙钛矿器件的
机械
与结构稳定性提出了更高要求。
研究思路:双重分子增强策略
Millennial Solar

a示意图:有/无聚硫辛酸时,钙钛矿多晶在晶界处的热行为差异。b硫辛酸的热聚合及其双重作用:缺陷钝化(1)和聚合物链间氢键(2)。c探针型纳米力学成像原理:1-钙钛矿晶粒,2-富聚硫辛酸的晶界。d空穴传输层界面处的粘附力分布图
针对热疲劳问题,本文提出一种“
晶界+界面
”双重强化策略:
晶界强化(Bulk)
:在钙钛矿前驱体中引入α-硫辛酸(LA),利用其在退火过程中的
原位聚合能力
,增强晶界连接与机械韧性;
界面强化(Interface)
:在ITO/钙钛矿界面引入LA衍生分子(DHLA、DMSLA),配合自组装单分子层(SAM),提升界面黏附强度与电学匹配。
同时,构建了−80 °C 至 +80 °C 的极端温度循环测试体系,用于系统评估器件热疲劳行为。
晶界调控:原位聚合提升结构稳定性
LA在热退火过程中发生
开环聚合
,优先分布于晶界区域,而非进入晶格内部。这一过程带来两方面作用:
化学钝化
:羧酸基(–COOH)通过氢键及配位作用,与Pb²⁺及钙钛矿八面体相互作用;
机械增强
:聚合形成的网络结构提升晶界连接强度,减少缺陷传播。
多种表征结果(XPS、F
TI
R、NMR等)均验证了LA与钙钛矿之间的相互作用及其聚合行为。AFM纳米力学测试显示:
DHLA:晶界黏附力提升 >50%
DMSLA:提升约40%
LA:提升有限
说明
聚合结构与功能基团类型共同决定晶界强化效果
。
界面工程:分子结构调控黏附与能级

a:4PADCB与三种连接分子在ITO/钙钛矿界面形成空穴传输层接触b:拉脱测试装置示意图c:最大粘附强度;d:对应的应力值(均取各组最高值)e:DFT计算得到的钙钛矿-连接分子相互作用能f:分子与钙钛矿的相互作用图示
在ITO/钙钛矿界面,通过SAM(4PADCB)与不同LA衍生物协同修饰,实现界面优化:
LA:二硫键结构
DHLA:巯基(–SH)
DMSLA:磺鎓阳离子(–S⁺)
界面黏附增强
拉脱测试表明:对照组:3.61 MPa、DMSLA:4.89 MPa(最高),说明磺鎓结构可显著增强界面结合强度。
分子作用机制(DFT)
计算结果显示:DMSLA具有
最强界面相互作用能
、显著增强界面电荷转移、形成更强电子耦合。
能级匹配优化
UPS分析表明:DMSLA引入后,ITO功函数发生下移、与钙钛矿价带能级差减小(约0.25 eV)、从而促进
空穴提取与载流子输运
。
薄膜质量与形貌优化
Millennial Solar
引入LA及其衍生物后:
晶粒尺寸增大
结晶性提升
薄膜更加致密(无针孔)
说明添加剂不仅改善界面,还
调控晶体生长过程
,提升整体薄膜质量。
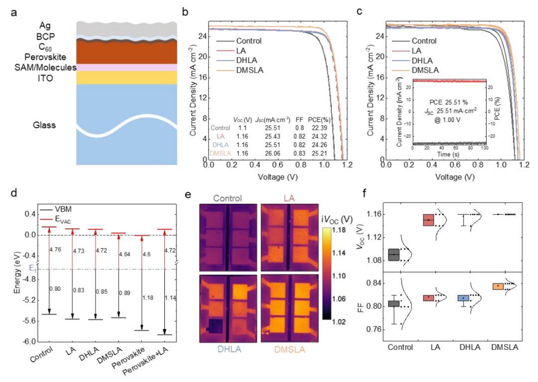
器件性能提升
Millennial Solar

a:器件结构示意图b:慕尼黑大学最佳器件的J-V曲线与参数c:天津大学最佳器件结果(插图为稳态PCE)d:UPS测得的ITO/SAM与钙钛矿的相对能级e:基于PL的隐含开路电压(iVoc)全器件面成像f:Voc与FF的统计分布
最优器件结构中(DMSLA界面 + LA体相):
PCE:25.21%(LMU) / 25.98%(天津大学)
、Voc:1.16 V、Jsc:≈26 mA cm⁻²、FF:0.83–0.85。
性能提升来源于:界面与晶界双重缺陷钝化、能级匹配优化、载流子复合减少。
PL/TRPL测试也证实了
载流子寿命延长与复合降低
。
热疲劳稳定性分析
Millennial Solar

a:热循环温度曲线及16次循环中器件参数的演变b:代表性器件在热循环前后、1倍太阳光下的J-V曲线c:对照器件归一化FF对循环时间/次数的等高线图d:在AM0近似光照(~1360 W/m²)下的J-V曲线e:封装器件在45±5°C、70±10% RH、1倍太阳光下MPPT结果
在 −80 °C +80 °C 循环条件下:
DMSLA器件:16次循环后保留
84%效率
对照组:79%
LA:64%,DHLA:72%
性能衰减主要来源于:
填充因子(FF)下降
(主导因素)、Voc、Jsc变化较小。此外研究发现:
退化与“热暴露时间”相关性更强,而非循环次数本身
。说明热疲劳本质是
累积应力驱动的界面与
电阻
损失问题
。
分子级缓冲系统
Millennial Solar
该策略可理解为一个“分子级缓冲系统”:
晶界层面
:聚合网络吸收应变、抑制裂纹扩展
界面层面
:强化化学键合、避免分层
整体效果
:缓解热膨胀失配引起的机械疲劳
其中,DMSLA兼具:强界面结合、高化学稳定性、优异电子耦合,因此表现出最佳综合性能。
在
极端温度循环
环境下,钙钛矿太阳能电池面临严重的热疲劳与界面失效问题。本文围绕−80°C至80°C循环条件,系统研究
热膨胀系数
失配对器件稳定性的影响,并提出
“晶界+界面”
双重分子强化策略。通过引入α-硫辛酸(LA)及其衍生物,实现晶界原位聚合与界面黏附增强,
有效抑制填充因子衰减与结构退化
。器件效率达到25%以上,并在多次极端温度循环后保持84%性能。该研究为航天光伏、空间能源系统及高稳定性钙钛矿器件提供了重要理论与技术支撑。
美能光热真空试验箱
Millennial Solar

美能光热真空试验箱
实现
光照、温度、真空
三大条件的协同控制,真实复现低轨太空环境。适用于钙钛矿、硅基及III-V族太阳能电池在极端空间下的
性能评估与可靠性验证
。
太阳光模拟:
AM0太空光谱,AAA等级,
模拟
紫外短波辐射
温度控制:-70℃/-80℃(可选
-175℃
)至
+150℃
,支持冷板、气氮等多种方式
高真空
:可达8.0×10⁻⁵ Pa 或 5.0×10⁻⁵ Pa
美能光热真空试验箱
可精准评估钙钛矿、硅基及III-V族太阳能电池在空间极端环境下的性能与可靠性,重点服务于热冲击、热疲劳及紫外老化等测试需求,为航天光伏器件的工艺优化与寿命预测提供核心检测支撑。
太阳能电池
太阳能电池
+关注
关注
22
文章
1288
浏览量
73368
光伏
光伏
+关注
关注
55
文章
4729
浏览量
76210
钙钛矿
钙钛矿
+关注
关注
3
文章
195
浏览量
8412
