Cell | 破解皮肤再生之谜,过度神经支配是关键屏障

第五届单细胞与空间组学论坛

近日,一项发表于国际顶尖期刊《Cell》的重磅研究揭示了哺乳动物皮肤在出生后迅速丧失强大再生能力的核心机制,并成功找到了恢复这一能力的方法。研究发现,伤口中一种特殊的成纤维细胞所引发的过度神经支配,是阻止毛囊、肌肉、腺体等多种组织再生的关键屏障。通过移除这一屏障,研究人员首次在成年哺乳动物皮肤中实现了接近胚胎水平的复杂器官再生。

图形摘要
再生能力的惊人转折

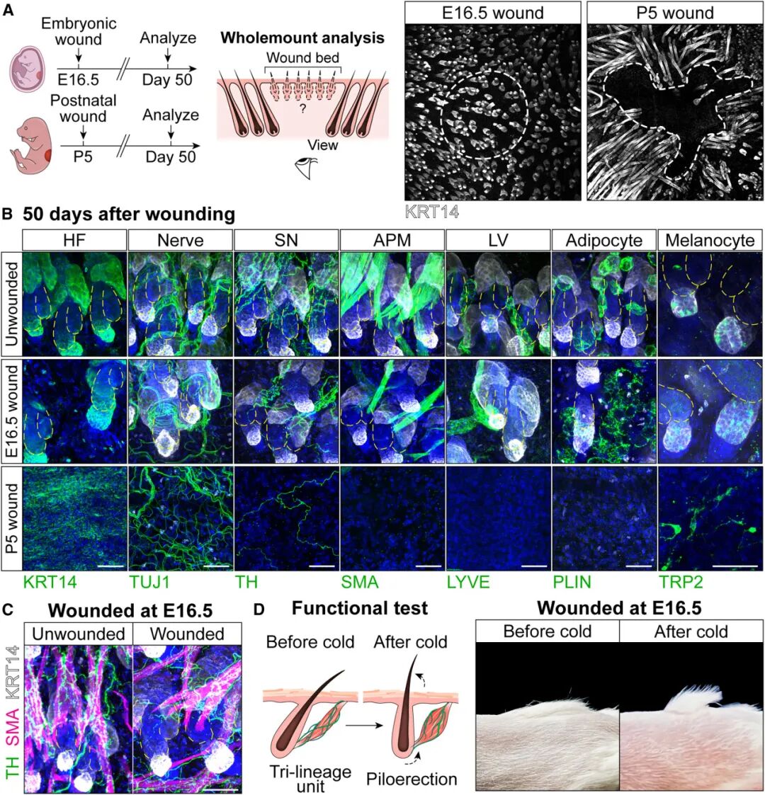
胚胎期与出生后伤口的多谱系再生存在差异
研究团队发现,胚胎期(E16.5)的小鼠皮肤拥有惊人的全能力量。在其遭受全层损伤后,不仅能完美愈合而不留疤痕,更能从头再生出包含毛囊、立毛肌、血管、神经、黑色素细胞和脂肪细胞在内的全部皮肤组件,甚至能恢复“鸡皮疙瘩”这样的复杂反射功能。
然而,这种能力在出生后几天内急剧丧失。出生后(P5)的类似伤口,只会形成缺乏上述结构的简单瘢痕组织,并伴随伤口区域内神经纤维的异常过度生长(即过度神经支配)。

胚胎期伤口后多种细胞类型再生并实现功能互连

PWFs(出生后伤口特异性成纤维细胞)出现在P5而非E16.5伤口后
锁定再生“破坏者”:PWF与CXCL12

体内表型筛选鉴定出器官水平再生的关键抑制因子
通过单细胞测序,团队发现出生后伤口中出现了一类特有的成纤维细胞群(PWF),而胚胎伤口中则没有。PWF高表达多种分泌因子。
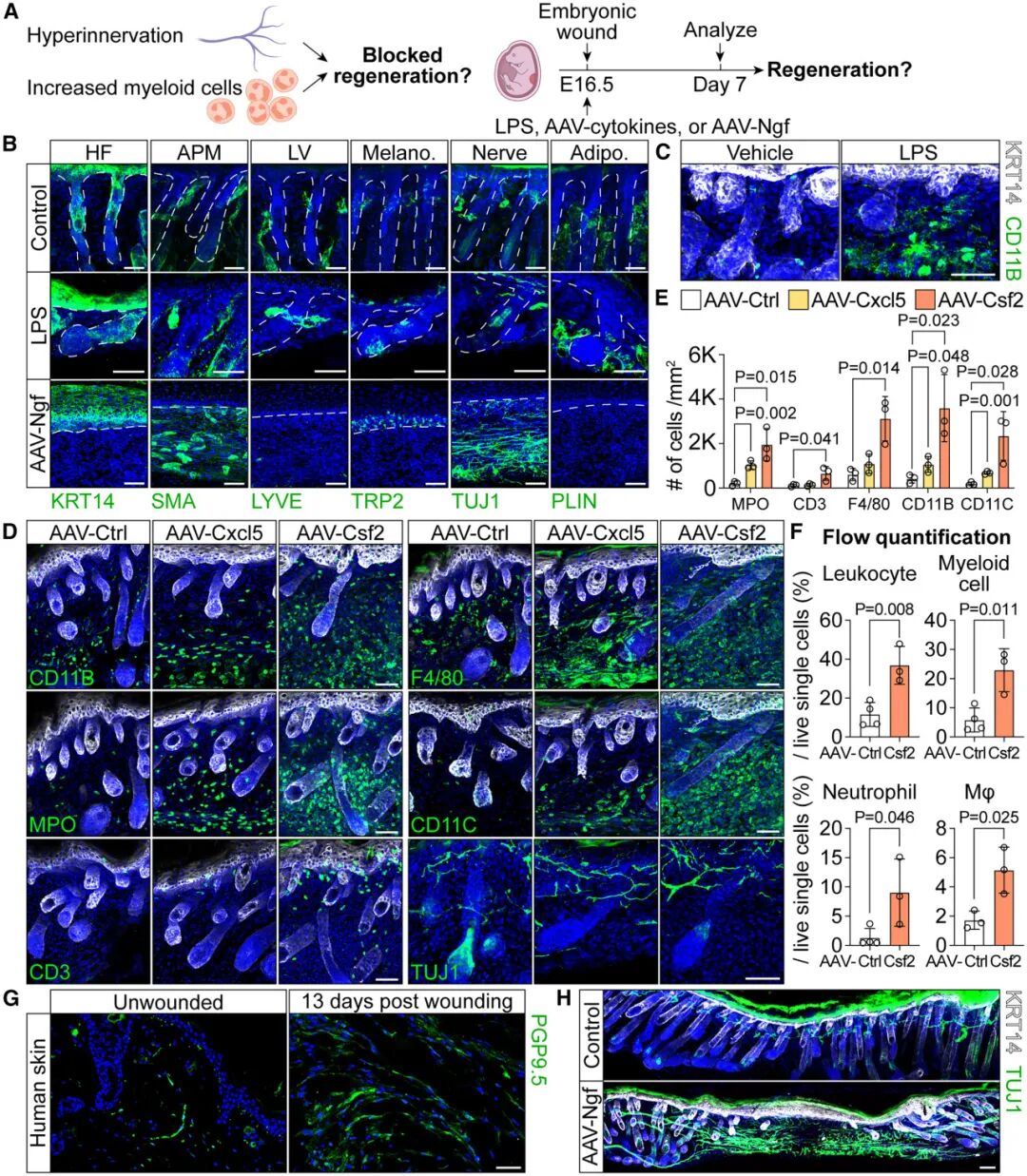
利用新型体内筛选技术,研究人员从PWF富集的因子中鉴定出三个关键基因:TIMP1、CXCL12和CCL7。在胚胎伤口中单独过表达其中任何一个,都会完全阻断多谱系再生,并诱导出与出生后伤口相似的过度神经支配表型。其中,CXCL12 的作用最为突出。
机制研究表明,出生后伤口中的PWF通过大量分泌CXCL12,异常吸引并促进了神经纤维向伤口床的过度生长。这种密集的、新生的神经支配并非简单的伴随现象,而是直接抑制了毛囊等结构再生程序的关键路障。

过度神经支配阻碍E16.5皮肤伤口的器官水平再生

减少过度神经支配促进P5皮肤伤口的器官水平再生
成功逆转:解锁成年皮肤的再生潜能

成纤维细胞中敲除Cxcl12或神经元中敲除Cxcr4促进P5皮肤伤口的器官水平再生
基于这一发现,研究团队尝试在出生后动物中移除这一屏障。他们采用了两种策略:
遗传学干预:特异性敲除伤口成纤维细胞中的 Cxcl12基因。
药理学干预:局部注射肉毒杆菌毒素A(BoNT/A),暂时阻断神经末梢的信号释放。
两种方法都取得了显著效果:伤口区的过度神经支配被有效抑制,随之而来的是毛囊、立毛肌、脂肪等多种细胞类型的成功再生。即使在成年小鼠中,这种联合干预也能显著提升再生效果。
研究意义与未来展望
这项研究突破性地指出,哺乳动物器官再生能力的丧失并非不可逆的能力丢失,而更像是被特定机制主动封锁。过度神经支配 被确立为一个此前未知的关键再生屏障。该研究不仅为理解发育过程中再生能力演变的普适规律提供了全新框架,更重要的是,为开发促进复杂组织完美再生、减少瘢痕的临床疗法开辟了崭新的药物靶点与干预思路。
原文链接:
https://www.cell.com/cell/fulltext/S0092-8674(26)00234-5
【关于投稿】
转化医学网(360zhyx.com)是转化医学核心门户,旨在推动基础研究、临床诊疗和产业的发展,核心内容涵盖组学、检验、免疫、肿瘤、心血管、糖尿病等。如您有最新的研究内容发表,欢迎联系我们进行免费报道(公众号菜单栏-在线客服联系),我们的理念:内容创造价值,转化铸就未来!
转化医学网(360zhyx.com)发布的文章旨在介绍前沿医学研究进展,不能作为治疗方案使用;如需获得健康指导,请至正规医院就诊。
责任声明:本稿件如有错误之处,敬请联系转化医学网客服进行修改事宜!
微信号:zhuanhuayixue
★ 2月份热门内容 ★
01 | 重大突破!崔永萍/王鑫/詹启敏/张伟民团队成功构建食管鳞癌共识分子分型系统,为精准诊疗奠定基石 |
02 | Cell重磅发布!电子科技大学医学院郑慧团队揭示代谢物丙酮酸为干扰素信号的天然抑制因子,为理解高血糖削弱抗病毒免疫提供新机制 |
03 | Nature | 罕见病诊断取得突破性进展!谢伟迪/孙锟/余永国/张娅团队开发罕见病诊断人工智能系统,大幅超越现有工具 |
04 | 突破性研究!冷泠/卞修武/朱云平团队成功构建全球首张覆盖13个人脑解剖区域的蛋白质组图谱,揭示大脑功能调控新框架 |
05 | 《转》访上海交通大学医学院附属第九人民医院刘玉杉主任医师:泌尿系肿瘤精准治疗探索之路 |
06 | Cell重磅研究!西湖大学张兵/周挺团队揭示神经调控免疫新机制,首次系统阐明“精神压力—神经活动—免疫监视波动”完整因果链条 |
点击查看更多热门内容
