Nature | 首次系统阐明致癌融合蛋白如何驱动室管膜瘤发生,并鉴定出占主导地位的优势克隆细胞

中国单细胞与空间组学系列论坛

近日,一项发表于国际顶级期刊《Nature》的重磅研究,为理解一种常见的儿童恶性脑肿瘤——室管膜瘤的起源与演进提供了革命性见解。该研究首次系统阐明了致癌融合蛋白如何“劫持”大脑发育过程中特定且短暂的染色质开放状态,从而驱动肿瘤发生,并鉴定出在肿瘤内占主导地位的少量“优势克隆”细胞是构建整个肿瘤细胞层级的根源。
研究背景

融合癌蛋白劫持大脑发育过程中有转化风险的谱系限制性染色质可及性程序
室管膜瘤是第三常见的儿童脑肿瘤,其基因组通常“很安静”,即驱动性基因突变较少,而ZFTA-RELA(ZR)融合是其最常见、也几乎是儿童特有的遗传改变。尽管ZR足以在小鼠中诱发肿瘤,但其为何几乎仅在儿童期发病、且特定位于大脑幕上区域,一直是个谜团。
研究团队提出了一个新颖假说:大脑发育过程中特定的、可接近的染色质模块,使得某些细胞谱系程序易受ZR转化。为验证此假说,他们对发育中的小鼠前脑以及ZR驱动的小鼠和人类室管膜瘤样本,进行了单核多组学测序分析。

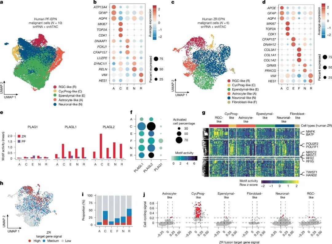
ZR融合肿瘤细胞中PLAGL家族基序活性显著富集
核心发现一:肿瘤的“表观遗传劫持”

与PF-EPN相比,PLAGL家族基序在人类ZR EPN中高度富集
研究团队惊讶地发现,当ZR癌蛋白进入易感的放射状胶质细胞后,并未大规模重塑染色质的可及性格局,而是“搭乘”了细胞在发育过程中已然开放的特定染色质通路。进一步分析揭示,这些通路由PLAG/L家族转录因子调控,在发育期的短暂性前体细胞中高度活跃。ZR正是通过结合这些已开放的PLAG/L家族基序,持续激活癌基因表达,从而驱动细胞转化。

前体细胞类型中具有活性的ZR及PLAGL基序细胞比例更高
核心发现二:肿瘤细胞图谱映射发育轨迹

携带单一优势谱系条形码的ZR肿瘤细胞形成独立的谱系轨迹
跨物种分析显示,无论是小鼠还是人类ZR室管膜瘤,其肿瘤细胞均表现出显著的异质性,呈现出不完全的神经和胶质分化特征。肿瘤中不仅存在持续增殖的前体样细胞,还包含了大量神经元样、星形胶质样等分化状态的细胞,形成了类似正常发育的细胞层级结构。
值得注意的是,细胞周期活跃信号主要集中在那些ZR活性处于中低水平的前体样细胞中,而分化程度较高的神经元样、星形胶质样肿瘤细胞则大多停止或缓慢增殖。这表明,尽管ZR癌蛋白在整个肿瘤中均有活性,但只有保留了前体细胞表观状态的亚群才具有强大的增殖能力。
核心发现三:优势克隆“一统天下”
研究中最具启发性的发现来自于创新的体内谱系追踪技术。研究者在小鼠肿瘤形成初期标记细胞,并追踪其发展。他们发现,在肿瘤发生早期存在多个克隆竞争,但到肿瘤生长晚期,通常由一个占绝对主导地位的优势克隆“胜出”。这个单一的优势克隆能够产生出涵盖从增殖性前体细胞到分化后神经元样、胶质样细胞在内的全部肿瘤细胞类型,即单个克隆足以建立整个肿瘤的细胞多样性。伪时间轨迹分析也证实,肿瘤内存在从前体细胞向分化细胞状态推进的发育路径。
研究意义与未来展望
研究发现,PLAG/L家族基序的可及性在正常发育中随着细胞分化而关闭,但在ZR肿瘤中却被异常维持。这提示,诱导肿瘤细胞走向彻底分化,使其脱离增殖性前体状态,可能成为一种新的治疗思路。这项研究不仅揭示了ZR融合癌蛋白致癌的“表观遗传劫持”新机制,为理解儿童肿瘤的发育起源提供了范式,更对未来的治疗策略具有重要指导意义。
原文链接:
https://www.nature.com/articles/s41586-026-10270-8
【关于投稿】
转化医学网(360zhyx.com)是转化医学核心门户,旨在推动基础研究、临床诊疗和产业的发展,核心内容涵盖组学、检验、免疫、肿瘤、心血管、糖尿病等。如您有最新的研究内容发表,欢迎联系我们进行免费报道(公众号菜单栏-在线客服联系),我们的理念:内容创造价值,转化铸就未来!
转化医学网(360zhyx.com)发布的文章旨在介绍前沿医学研究进展,不能作为治疗方案使用;如需获得健康指导,请至正规医院就诊。
责任声明:本稿件如有错误之处,敬请联系转化医学网客服进行修改事宜!
微信号:zhuanhuayixue
★ 2月份热门内容 ★
01 | 重大突破!崔永萍/王鑫/詹启敏/张伟民团队成功构建食管鳞癌共识分子分型系统,为精准诊疗奠定基石 |
02 | Cell重磅发布!电子科技大学医学院郑慧团队揭示代谢物丙酮酸为干扰素信号的天然抑制因子,为理解高血糖削弱抗病毒免疫提供新机制 |
03 | Nature | 罕见病诊断取得突破性进展!谢伟迪/孙锟/余永国/张娅团队开发罕见病诊断人工智能系统,大幅超越现有工具 |
04 | 突破性研究!冷泠/卞修武/朱云平团队成功构建全球首张覆盖13个人脑解剖区域的蛋白质组图谱,揭示大脑功能调控新框架 |
05 | 《转》访上海交通大学医学院附属第九人民医院刘玉杉主任医师:泌尿系肿瘤精准治疗探索之路 |
06 | Cell重磅研究!西湖大学张兵/周挺团队揭示神经调控免疫新机制,首次系统阐明“精神压力—神经活动—免疫监视波动”完整因果链条 |
点击查看更多热门内容
