重磅研究!惠利健/纪元/李虹团队首次系统描绘肝癌早期发生的基因组与免疫微环境全景图,揭示肝癌早期恶性转变的分子机制

中国单细胞与空间组学系列论坛

肝癌是全球癌症相关死亡的主要原因之一,其从癌前病变向早期癌的转变是决定干预成败的关键窗口,但这一过程的驱动机制一直不甚明了。近日,中国科学院分子细胞科学卓越创新中心惠利健、复旦大学附属中山医院纪元、中国科学院营养与健康研究所李虹团队一项发表在《Cancer Cell》上的重磅研究,通过对17个极为罕见的“结节中结节”样本进行深度分析,首次系统描绘了肝癌早期发生的基因组与免疫微环境全景图,挑战了多项现有认知,为肝癌的早期预警与精准干预提供了全新视角。

图形摘要
研究创新:独特样本揭示演化轨迹

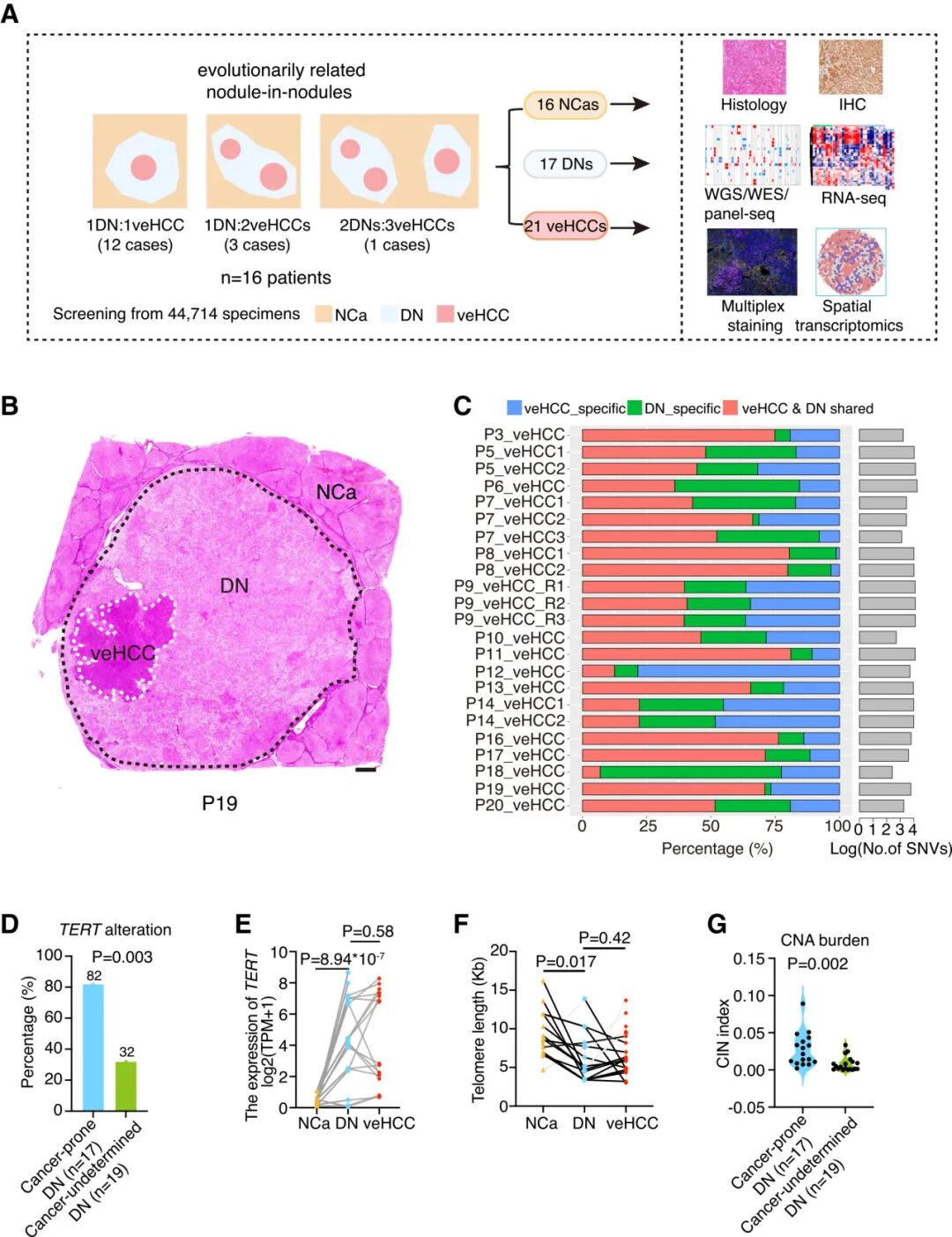
样本收集与特征描述
该研究的突破性基础在于样本的独特性。与以往使用无演化关系的癌前和癌变样本进行统计推断不同,研究团队从三家肝癌中心历时9年、筛选超过4.4万份样本,最终锁定了16名乙肝患者体内的17个“结节中结节”病灶。这些病灶如同时间胶囊,在同一个肝细胞不典型增生结节中,同时包含了癌前病变和正在其中生长的极早期肝癌,为直接观察恶性转变的瞬间提供了绝佳模型。
核心发现一:TERT改变是守门人,拷贝数变异才是推动者

DN恶性转变的关键基因组改变
研究发现,82%具有癌变潜力的不典型增生结节已存在TERT基因的启动子突变、扩增或乙肝病毒整合等改变,提示TERT改变可能在恶变前很早即已发生,更像一个守门人事件,而非直接驱动癌变的关键一击。
令人意外的是,在从癌前结节发展到极早期肝癌的过程中,驱动基因的单个碱基突变负荷并未显著增加。真正的转折点在于拷贝数变异的快速累积。高达89%的极早期肝癌表现出染色体臂水平的拷贝数变化,如1q、8q的获得和10q、17p的缺失,这些变化导致了多个关键癌症基因的剂量改变。研究表明,超过80%的早期恶变与CFG基因的拷贝数变化相关,凸显了基因组结构不稳定性在癌变启动中的核心作用。
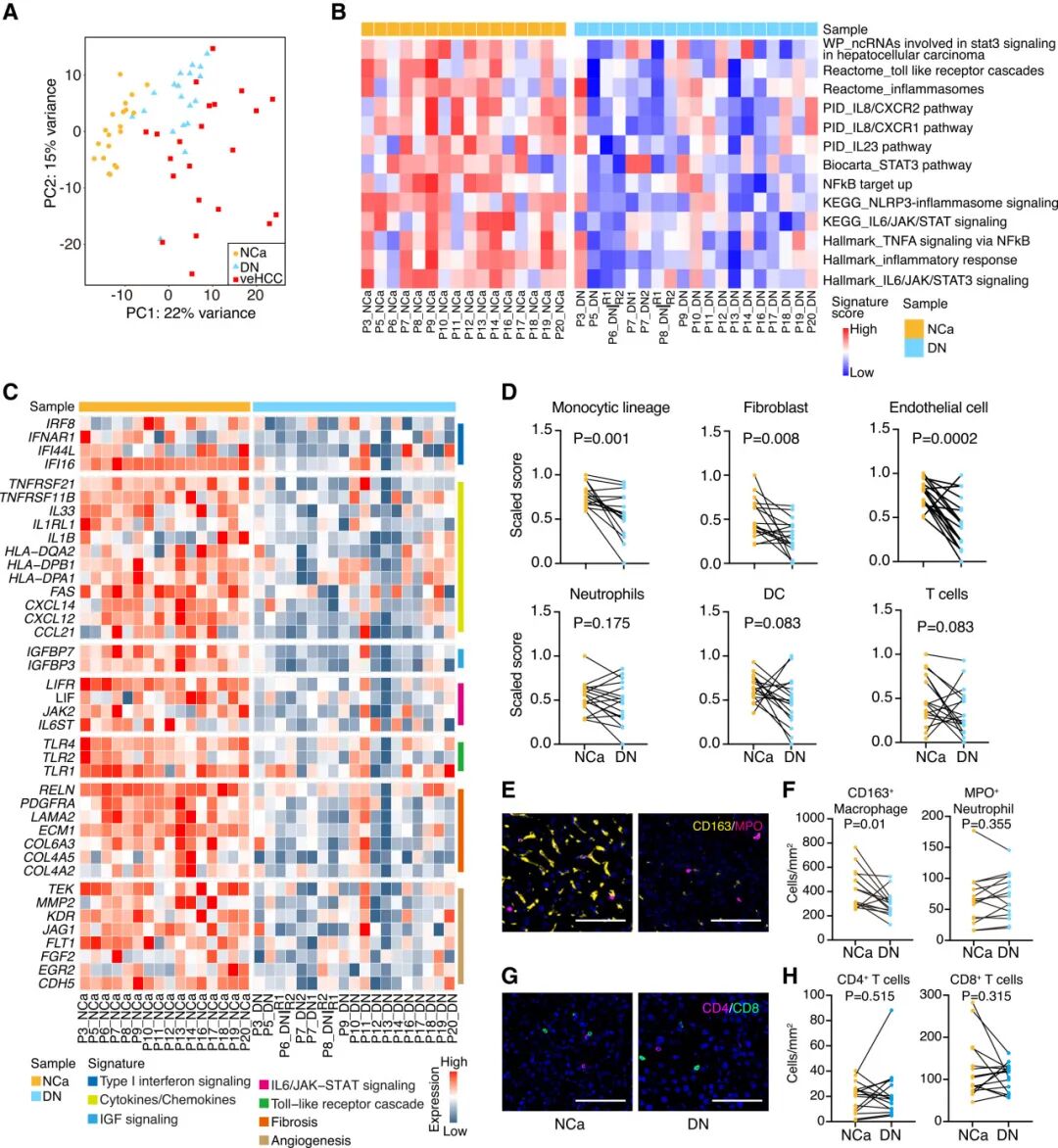
癌前DN的免疫荒漠表型
核心发现二:癌前结节竟是免疫荒漠

一部分veHCCs中的适应性免疫激活与逃逸
传统观点认为,肝癌发生于慢性炎症的沃土之中。然而,本研究颠覆了这一认知。分析显示,具有癌变潜力的不典型增生结节表现出显著的“免疫荒漠”表型:促炎信号通路被抑制,免疫细胞(如T细胞、巨噬细胞、成纤维细胞)浸润水平极低。这意味着,肝癌并非从炎性活跃的环境中诞生,而是起源于一个免疫沉默的微环境。

免疫/基质细胞浸润、细胞间通讯及特征活化的空间转录组学分析
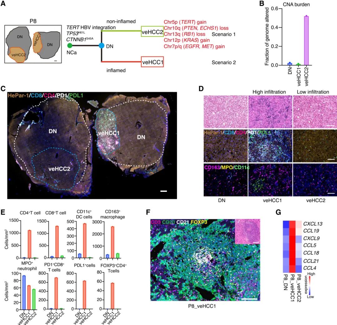
核心发现三:呈现两条演化路径

DN恶性转变的演化场景
当癌前结节突破临界点,发展为极早期肝癌时,其免疫景观发生剧烈分化。研究团队根据基因组和转录组特征,提出了早期肝癌发生的两种主要演化场景:
拷贝数变异主导型演进:大部分极早期肝癌通过快速累积拷贝数变异获得生长优势,其肿瘤微环境仍保持“非炎性”状态,免疫细胞浸润较少。
炎性伴免疫逃逸型演进:约43%的极早期肝癌表现出“炎性”表型,其内部有大量T细胞、树突状细胞浸润。然而,这些肿瘤在获得免疫攻击的同时,已同步启动了强大的免疫抑制程序。它们高表达PD-1、PD-L1、CTLA-4等免疫检查点分子,富集耗竭T细胞、调节性T细胞和M2型肿瘤相关巨噬细胞,形成一种“武装到牙齿”的免疫逃逸微环境。空间转录组分析进一步证实,CD8+ T细胞与CAF、巨噬细胞等抑制性细胞存在密切的空间互作。
研究甚至在同一患者的同一个癌前结节中,观察到了两条不同路径产生的两个独立极早期癌灶,直观展示了肝癌早期发生的异质性与复杂性。

患者8的演化场景
研究意义与未来展望
该研究为肝癌的早期防治带来了多重启示:
早期预警:TERT改变或可作为识别高危癌前结节的生物标志物,助力早期风险分层和液体活检监测。
干预新靶点:针对拷贝数变异相关的基因组不稳定性通路,或可开发新型治疗策略,在癌变早期进行干预。
免疫治疗前移:对于呈现炎性表型的极早期肝癌,免疫检查点抑制剂疗法可能具备极佳的应用潜力,实现早诊早治。
该研究如同绘制了一幅肝癌起源地图,不仅揭示了驱动恶性转变的核心基因组事件,还刻画了免疫微环境从“荒漠”到“武装堡垒”的戏剧性演变,为未来实现肝癌的精准早期拦截奠定了坚实的科学基础。
原文链接:
https://www.cell.com/cancer-cell/fulltext/S1535-6108(26)00157-1
【关于投稿】
转化医学网(360zhyx.com)是转化医学核心门户,旨在推动基础研究、临床诊疗和产业的发展,核心内容涵盖组学、检验、免疫、肿瘤、心血管、糖尿病等。如您有最新的研究内容发表,欢迎联系我们进行免费报道(公众号菜单栏-在线客服联系),我们的理念:内容创造价值,转化铸就未来!
转化医学网(360zhyx.com)发布的文章旨在介绍前沿医学研究进展,不能作为治疗方案使用;如需获得健康指导,请至正规医院就诊。
责任声明:本稿件如有错误之处,敬请联系转化医学网客服进行修改事宜!
微信号:zhuanhuayixue
★ 2月份热门内容 ★
01 | 重大突破!崔永萍/王鑫/詹启敏/张伟民团队成功构建食管鳞癌共识分子分型系统,为精准诊疗奠定基石 |
02 | Cell重磅发布!电子科技大学医学院郑慧团队揭示代谢物丙酮酸为干扰素信号的天然抑制因子,为理解高血糖削弱抗病毒免疫提供新机制 |
03 | Nature | 罕见病诊断取得突破性进展!谢伟迪/孙锟/余永国/张娅团队开发罕见病诊断人工智能系统,大幅超越现有工具 |
04 | 突破性研究!冷泠/卞修武/朱云平团队成功构建全球首张覆盖13个人脑解剖区域的蛋白质组图谱,揭示大脑功能调控新框架 |
05 | 《转》访上海交通大学医学院附属第九人民医院刘玉杉主任医师:泌尿系肿瘤精准治疗探索之路 |
06 | Cell重磅研究!西湖大学张兵/周挺团队揭示神经调控免疫新机制,首次系统阐明“精神压力—神经活动—免疫监视波动”完整因果链条 |
点击查看更多热门内容
