胡海岚院士新研究:“朋友圈”地位决定免疫力!老二的T细胞反应最强


撰文丨王聪
编辑丨王多鱼
排版丨水成文
社会地位(Social Status)通过影响免疫系统对感染和疾病的反应能力来影响健康。然而,社会地位导致个体免疫差异的神经机制,目前尚不清楚。
这项研究表明,社会地位(Social Status)通过大脑背内侧前额叶皮层(dmPFC)的突触强度,精准调控免疫系统的 T 细胞反应。在四只雄性小鼠组成的社会群体中,社交地位排名第二的小鼠在接种疫苗后,产生了最强的抗原特异性 T 细胞反应,其水平比其它排名的小鼠平均高出 60%。
这项研究揭示了 dmPFC 与外周免疫系统之间的因果联系,丰富了我们对社会不平等导致健康问题根源的理解。

长期以来,我们知道社会经济地位低与较差的健康状况相关,这常被归因于压力、生活方式或医疗资源获取差异。动物研究也表明,社会地位低的猴子免疫系统基因活动模式异常,更容易发生炎症。但社会地位究竟如何“穿透”身体,直接影响免疫细胞的功能,其背后的神经机制一直是个谜。
实验揭秘:“第二名”的免疫优势
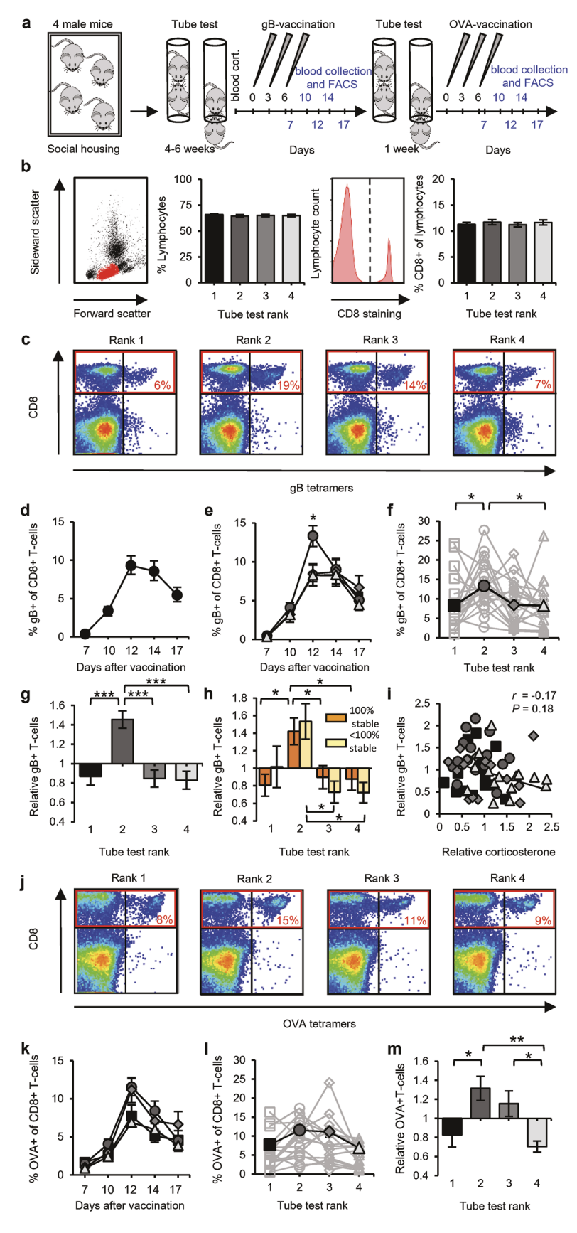
胡海岚团队此前开发了一种研究社会地位的研究范式——“钻管实验”,让小鼠在管道中一对一相遇“对决”,后退者输,从而判断和衡量小鼠的社会地位等级。
在这项最新研究中,研究团队将四只雄性小鼠通过“钻管实验”形成了稳定的社会排名(第 1-4 名)。
随后,研究团队所有小鼠接种 DNA 疫苗,令人惊讶的是,在免疫反应达到峰值时(接种后第 12 天),排名第二的小鼠血液中抗原特异性 CD8+ T 细胞的百分比显著高于其他排名的小鼠,包括“老大”。这种优势在稳定的和不稳定的等级中均存在,并且不依赖于压力激素(皮质酮)或睾酮的水平。

排名第二的小鼠表现出更强的抗原特异性 T 细胞反应
关键机制:大脑突触是“遥控器”
为什么偏偏是第二名?秘密藏在大脑的背内侧前额叶皮层(dormedial prefrontal cortex,dmPFC),这是调控社会等级行为的核心脑区。
研究团队发现,这种免疫优势依赖于大脑中一种名为 GluA1 的蛋白质,它是突触上 AMPA 型谷氨酸受体的关键亚基,决定了突触的强度和神经信号传递效率。在缺乏 GluA1 基因的小鼠中,无论社会地位如何,它们的 T 细胞反应都没有差异。
更关键的是,研究团队通过病毒载体,特异性地在缺乏 GluA1 的小鼠的 dmPFC 神经元中重新表达 GluA1。结果发现,仅仅增强这一个脑区的突触功能,就足以提升疫苗接种后的 T 细胞反应,即使这些小鼠被单独饲养,没有社会互动。这证明 dmPFC 的突触强度可以直接、独立地影响外周免疫系统。
意义深远:为“心身联系”提供直接证据
这项研究首次在神经环路层面,揭示了社会地位影响免疫功能的因果机制:社会竞争塑造了 dmPFC 的突触强度,而该脑区的神经活动状态,像一个“远程遥控器”,直接调节了身体免疫细胞的应答能力。
它超越了传统的“压力-健康”模型,指出大脑的社交认知中枢本身就是一个强大的免疫调节器。这为我们理解社会不平等如何导致健康差异提供了全新的生物学视角。或许未来,通过调节特定脑区的神经可塑性,能为改善因社会心理因素导致的免疫紊乱提供新思路。
总结来说,这项研究告诉我们:你的大脑如何看待自己在社会中的位置,不仅影响你的心情,更在分子层面“编程”着你的免疫力。
https://www.nature.com/articles/s41422-026-01235-7





点在看,传递你的品味




