分泌IFNα/抗PD-L1的TCR-T细胞可增强内源性免疫
TCR-T疗法是治疗实体瘤的一种前景广阔的策略。然而,其临床疗效仍不理想,主要原因在于TCR-T细胞功能障碍以及肿瘤微环境中内源性免疫激活不足。这里,北大基础医学院,通过筛选多种细胞因子,发现IFNα是一种关键调控因子,可有效改善肿瘤微环境。但全身给予IFNα易引发不良反应,并导致肿瘤细胞PD-L1表达上调。为克服上述难题,构建了一种可分泌IFNα与抗PD-L1抗体的TCR-T细胞,依托抗原特异性TCR与抗PD-L1双重靶向机制,确保治疗安全性。该策略不仅能通过阻断PD-L1及促进T细胞向Th1型分化来显著改善肿瘤微环境、增强TCR-T细胞功能,还可同步激活NK细胞的杀伤活性,并促进DC细胞成熟,从而动员内源性免疫细胞。这种协同作用模式实现了对实体瘤高效且安全的清除,为提升TCR-T细胞疗法疗效提供了全新策略,具备重要的临床转化价值。

TCR-T疗法在胰腺癌、肺癌、结直肠癌等实体瘤中的临床疗效仍十分有限。这主要归因于TCR-T细胞功能障碍,以及免疫抑制性肿瘤微环境(TME)中内源性免疫激活不足。因此,亟需通过促进促炎性细胞因子分泌、抑制免疫检查点通路,并同步激活内源性免疫细胞,以提升TCR-T细胞的抗肿瘤效力。实验研究表明,促炎性细胞因子(如干扰素和白细胞介素)可调控TME,激活内源性免疫细胞,并促进肿瘤由“冷”向“热”转变。这里筛选了多种细胞因子,发现IFNα与TCR-T治疗疗效提升及患者预后改善呈正相关。IFNα在重塑TME中发挥关键作用:一方面增强T细胞的浸润、活化及杀伤功能;另一方面刺激DCs上调MHC I、MHC II、TAP1、CD80及CD86的表达,从而提升其捕获与呈递抗原肽的能力。此外,IFNα还可激活NK细胞,并诱导TAMs向M1样表型极化。M1样巨噬细胞分泌促炎性趋化因子,参与抗原呈递,在免疫监视中不可或缺,因而对机体抗肿瘤免疫具有重要贡献。
然而,TME中DNA的降解以及cGAS-STING通路的抑制导致IFNα生成减少。此外,直接给予IFNα会在正常组织中引发炎症反应,并上调肿瘤细胞PD-L1的表达。PD-L1是一种关键的免疫检查点分子,通过抑制T细胞活化并促进T细胞耗竭来调控T细胞功能。因此,亟需提高IFNα对肿瘤的靶向特异性,同时减轻PD-L1上调所引起的不良效应。
通过Fc片段将IFNα与抗PD-L1 scFv连接形成异源二聚体,是一种旨在增强IFNα对肿瘤的靶向特异性、阻断PD-L1通路并逆转T细胞耗竭的策略。然而,PD-L1并非肿瘤特异性靶点,该异源二聚体经静脉直接给药后,在治疗初期即导致血浆浓度迅速升高,引发临床毒性风险。此外,其体内半衰期较短,需多次输注;分子量较大又增加了体外合成难度,严重制约了其向临床转化的进程。为解决上述问题,提出开发一种新型IFNα/抗PD-L1双特异性融合蛋白,并利用靶向肿瘤抗原的TCR-T细胞作为“活体药物”,在体内持续分泌该融合蛋白,从而提升其在肿瘤部位的富集程度,改善治疗安全性。
这里,设计了一种新型IFNα/抗PD-L1双特异性融合蛋白,可由抗原特异性TCR-T细胞高效分泌。证实,分泌该融合蛋白的TCR-T细胞能够借助抗原特异性TCR与抗PD-L1的双重肿瘤靶向作用,保障治疗安全性。此外,该策略通过阻断PD-L1、促进Th1型分化,有效改善TME并增强TCR-T细胞功能;同时激活NK细胞的杀伤活性,并促进DC成熟,从而强化内源性免疫应答,最终实现对实体瘤的安全、高效协同清除。
分泌IFNα的TCR-T细胞可引发全身性不良反应,并上调肿瘤细胞中PD-L1的表达
近期研究表明,接受TCR-T细胞治疗的患者的临床疗效与TME密切相关。然而,TCR-T细胞在TME中的表型变化仍知之甚少。为阐明这一问题,构建了靶向OVA抗原的OT-1 TCR-T细胞,并系统评估其在治疗过程中的表型动态变化。OVA作为一种模型抗原,具有高MHC结合亲和力及明确的肿瘤特异性。为建立皮下结直肠癌模型,向6周龄C57BL/6小鼠单侧胁腹接种过表达OVA的MC38细胞(命名为MC38OVA)。随后,对携带小肿瘤(<50 mm³)或大肿瘤(>75 mm³)的小鼠,经尾静脉分2次注射OT-1 TCR-T细胞,并评估其抗肿瘤效果(图1A)。结果表明,OT-1 TCR-T细胞对早期肿瘤具有良好控制作用,但当肿瘤进展至较晚期阶段时,则无法有效抑制其生长(图1B)。进一步通过酶解肿瘤组织并采用流式细胞术分析TILs表型发现:在接受OT-1 TCR-T细胞治疗的小肿瘤小鼠中,25.7%的TILs表达活化标志物4-1BB,显著高于PBS对照组及非靶向(NT)治疗组;而在接受相同治疗的大肿瘤小鼠中,TILs的4-1BB阳性率则下降至7.76%(图1C),且各治疗组间4-1BB与CD69的表达水平均无显著差异(图1D)。深入分析显示,大肿瘤中TILs的耗竭标志物PD-1与LAG-3表达水平显著高于小肿瘤(图1E),提示晚期肿瘤中T细胞更易发生耗竭。进一步探讨这种具有免疫抑制性的TME是否亦会影响其他类型免疫细胞的活化,从而削弱整体抗肿瘤效应。结果显示,在小肿瘤小鼠中,OT-1 TCR-T细胞治疗可显著上调NK细胞表面CD69的表达,而对照组则无此现象(图1F)。尽管在小肿瘤中,巨噬细胞分化表型在各治疗组间无显著差异,但具有抗炎及促肿瘤作用的CD206+ M2样巨噬细胞比例在小肿瘤中明显低于大肿瘤(图1G)。这些结果表明,大肿瘤的TME特征为TCR-T细胞功能受损以及内源性免疫细胞活化不足。这凸显了开发策略以重塑TME、增强TCR-T细胞的抗肿瘤效力,并激活内源性免疫细胞,从而改善治疗效果的必要性。

图1 OT-1 TCR-T细胞疗法及分泌IFNα的TCR-T细胞疗法的体内疗效评价。
为探索缓解免疫抑制性TME并增强TCR-T细胞治疗效果的策略,分析了已公开数据库中接受TCR-T治疗的临床患者肿瘤样本的转录组测序数据。分析结果显示,在预后良好的患者样本中,细胞因子-细胞因子受体通路显著上调。进一步针对细胞因子相关基因表达的分析表明,预后良好组样本中CSF1、TNFRSF1A及IFNAR1的表达水平均较高,其中IFNAR1的差异最为显著(p≤0.001)。与此一致,体外实验显示,IFNα可显著增强TCR-T细胞对肿瘤细胞的杀伤活性,并促进T细胞增殖;此外,IFNα还能有效激活DC与NK细胞。Kaplan-Meier生存分析进一步证实,在泛癌种、结直肠癌、胃癌及肺癌队列中,IFNAR1高表达均与患者生存期延长呈正相关,提示IFNα可能有助于改善临床结局。
既往研究表明,IFNα可激活多种内源性免疫细胞,并调控具有免疫抑制性的TME。然而,IFNα的全身给药易引发正常组织的炎症反应,凸显出亟需开发策略以降低其脱靶效应。为克服这一局限,提出对TCR-T细胞进行工程化改造,使其分泌并局部递送IFNα;该策略可借助抗原特异性TCR的肿瘤靶向能力,从而减轻全身毒性。基于此思路,通过携带IFNα表达构建体的重组逆转录病毒转导OT-1 TCR-T细胞,成功构建了可分泌IFNα的OT-1 TCR-T细胞(命名为IFNα-OT-1)。未转导的T细胞及普通OT-1 TCR-T细胞则作为对照,用于评估IFNα与TCR-T细胞联用所产生的协同效应。
采用皮下MC38结直肠癌小鼠模型,评估静脉输注可分泌IFNα的TCR-T细胞的抗肿瘤疗效(图1H)。与对照组相比,可分泌IFNα的TCR-T细胞显著抑制了肿瘤生长(图1I)。后续分析显示,肿瘤浸润T细胞中活化标志物(包括4-1BB、CD69和OX40)的表达水平升高(图1J)。类似地,还评估了内源性免疫细胞的表型变化。与OT-1 TCR-T细胞治疗组相比,可分泌IFNα的TCR-T细胞显著提高了肿瘤浸润NK细胞上CD69的表达,并增加了具有促炎作用的M1型巨噬细胞比例(图1K)。此外,肿瘤内DC共刺激分子CD80和CD86的表达亦有所上升(图1L),表明TCR-T细胞所分泌的IFNα不仅能增强TCR-T细胞自身的活化与功能,还可激活多种内源性免疫细胞群体,从而整体提升TCR-T疗法的抗肿瘤效果。
然而,监测各治疗组小鼠的体重发现,分泌IFNα的TCR-T细胞治疗组在治疗期间出现显著体重下降(图1M)。治疗终点时,外周血生化分析显示该组小鼠血清丙氨酸氨基转移酶(ALT)、肌酐(CREA)、天冬氨酸氨基转移酶(AST)及肌酸激酶(CK)水平均显著升高(图1N)。由于ALT和CREA分别是肝功能和肾功能的标志物,上述结果提示IFNα可能造成肝肾损伤。此外,肿瘤组织PD-L1免疫组化染色结果显示,分泌IFNα的TCR-T细胞治疗组PD-L1表达水平高于对照组(图1O和1P)。PD-L1被公认为导致T细胞耗竭的关键分子,该观察结果与既往研究一致——即IFNα可上调PD-L1表达,进而可能引发治疗抵抗。因此,尽管分泌IFNα的TCR-T细胞可增强TCR-T细胞的杀伤活性并激活内源性免疫应答,但其临床应用仍受限于全身性不良反应以及肿瘤细胞PD-L1表达的诱导性上调。这些发现凸显出亟需进一步提升IFNα的肿瘤靶向特异性,并减轻PD-L1上调所造成的不利影响,从而实现高效、安全的TCR-T联合IFNα治疗。
TCR-T 细胞分泌的IFNα/抗PD-L1特异性识别并结合相应配体
旨在增强IFNα对肿瘤的靶向特异性,同时阻断肿瘤细胞表面的PD-L1。设计了一种由IFNα与抗PD-L1抗体组成的双特异性融合蛋白,并利用TCR-T细胞作为“活体药物”实现靶向递送。首先,采用pMSGV1重组逆转录病毒载体构建并制备了可分泌该双特异性融合蛋白的TCR-T细胞(图2A和2B)。该IFNα/抗PD-L1融合蛋白由抗PD-L1 scFv与IFNα功能域构成;其中scFv包含VL与VH,二者通过一段(G4S)₃柔性连接肽相连,以保障整体结构稳定性。整个融合基因由LTR 3′端启动子驱动,上游配有Igκ信号肽序列,以促进蛋白向胞外分泌。为降低潜在不良反应,选用IFNα亚型α4,并引入突变A20L(图2C)。IFNα与抗PD-L1 scFv之间则由(G4S)₂柔性连接肽连接,以维持二者空间构象完整并确保各自功能独立发挥。为实现双特异性融合蛋白与OT-1 TCR的独立表达,在载体中引入了IRES。此外,还整合了GFP与V5标签,便于后续检测与功能验证。对照组包括:不分泌融合蛋白的OT-1 TCR-T细胞(OT-1)、仅分泌IFNα的TCR-T细胞(IFNα-OT-1)以及仅分泌抗PD-L1 scFv的TCR-T细胞(aPDL1-OT-1)。最终,将重组逆转录病毒颗粒进行包装,并转导至T细胞,从而获得可分泌相应蛋白的TCR-T细胞。

图2 分泌IFNα/抗PD-L1的TCR-T细胞构建。
实验数据表明,携带不同构建序列的载体,其碱基长度的变化并未影响转导效率(图2D)。WB分析进一步证实,TCR-T细胞中融合蛋白在预期分子量处成功表达(图2E)。为评估融合蛋白的功能活性,利用重组逆转录病毒载体构建了PD-L1高表达的MC38肿瘤细胞系(命名为MC38-PD-L1)(图2F)。当MC38-PD-L1细胞与含融合蛋白的浓缩上清液共孵育时,IFNα/抗PD-L1特异性结合PD-L1(图2G)。还采用基于竞争性ELISA的免疫测定法估算了IFNα/抗PD-L1的产量。OT-1 TCR-T细胞未检测到含IFNα结构域的分泌蛋白,而aPD-L1-IFNα-TCR-T细胞上清液中则稳定检出IFNα/抗PD-L1,其总蛋白浓度随时间推移以约30pg/mL/天的速率持续上升(图2H)。综上,这些结果表明,TCR-T细胞所分泌的双特异性融合蛋白具备预期的结构完整性和功能活性。
分泌IFNα/抗PD-L1的TCR-T细胞体外肿瘤杀伤活性增强且表型更优
接下来,开展了一系列体外实验,以评估分泌IFNα/抗PD-L1双功能分子的TCR-T细胞的抗肿瘤活性。首先,利用FACS技术制备并纯化表达不同构建体的TCR-T细胞,随后将其与MC38OVA-PD-L1肿瘤细胞共培养,动态检测其杀伤能力。结果显示,相较于对照组,分泌IFNα/抗PD-L1的TCR-T细胞展现出显著增强的细胞毒活性(图3A),且E:T越高,杀伤效率越强(图3B)。在E:T比为9:1时,分泌IFNα/抗PD-L1的TCR-T细胞表现出更优的肿瘤识别与靶向能力,可在肿瘤细胞周围形成聚集,并发挥强劲的细胞毒作用(图3C)。上述数据表明,TCR信号与IFNα/抗PD-L1可协同作用,共同激发细胞毒效应。

图3 分泌IFNα/抗PD-L1的TCR-T细胞体外抗肿瘤细胞毒活性及细胞表型评价。
为进一步在TCR转导细胞背景下表征IFNα/抗PD-L1的活性,还比较了融合蛋白各结构域对TCR-T细胞表型的调控能力。通过分析TCR-T细胞与MC38OVA-PD-L1肿瘤细胞共培养后分化相关标志物CD62L和CD44的表达水平,发现经IFNα/抗PD-L1刺激的TCR-T细胞更倾向于富集中央记忆T细胞(TCM);而NT、OT-1、IFNα-OT-1、aPDL1-OT-1及aPDL1-IFNα-OT-1各组中记忆T细胞比例分别为63.0%、58.8%、51.1%、83.3%和81.5%(图3D)。相比之下,仅经IFNα激活的TCR-T细胞则表现出TCM亚群富集程度较低、效应T细胞(TE)比例更高(图3E)。
与肿瘤细胞共培养后,还检测了反映T细胞活化的表面标志物。NT组、OT-1组、IFNα-OT-1组、aPDL1-OT-1组及aPD-L1-IFNα-OT-1组中4-1BB阳性T细胞比例分别为0.55%、8.13%、37.6%、42.9%和51.9%(图3F)。此外,IFNα/抗PD-L1显著上调OX40和CD69的表达,表明IFNα/抗PD-L1可增强T细胞活化。由于T细胞活化常伴随耗竭相关标志物(如PD-1、TIM-3和LAG-3)的上调——这些分子作为负反馈机制限制过度活化——随后检测了TCR-T细胞中上述标志物的表达水平。分泌IFNα/抗PD-L1的TCR-T细胞PD-1表达水平低于仅分泌IFNα的TCR-T细胞(图3G),提示抗PD-L1组分可缓解TCR-T细胞耗竭。类似地,分泌IFNα/抗PD-L1的TCR-T细胞中TIM-3和LAG-3的表达水平亦较低。
还评估了T细胞与肿瘤细胞共培养过程中细胞因子的分泌情况。经IFNα/抗PD-L1刺激的TCR-T细胞显著提高了IFNγ和IL-2的分泌水平(图3H),这两种细胞因子对T细胞活化及细胞毒功能均至关重要。此外,这些TCR-T细胞中颗粒酶B和穿孔素的表达水平也明显升高(图3I);同时,关键转录因子T-bet的表达上调(图3J和3K),该因子调控Th1细胞分化,并通过促进IFNγ以及颗粒酶B、穿孔素等细胞毒分子的生成来增强细胞毒性T细胞的功能。综上所述,这些结果表明,IFNα/抗PD-L1双特异性融合蛋白不仅能提升TCR-T细胞对肿瘤的靶向杀伤能力,还能维持其记忆性T细胞表型,从而协同增强抗肿瘤细胞毒效应。
分泌IFNα/抗PD-L1的TCR-T细胞可上调Th1分化通路,同时呈现与TCM相似的基因表达谱
在作用机制层面,TCR-T细胞与IFNα/抗PD-L1双特异性融合蛋白之间的相互作用方式仍不明确。随后,将表达不同构建体的TCR-T细胞与MC38OVA-PD-L1肿瘤细胞共培养,并对分离出的TCR-T细胞进行转录组测序(RNA-seq),以比较各组整体基因表达差异。基于基因表达谱的主成分分析(PCA)显示,样本聚为5个明显不同的组别(图4A),组内相关性高,组间差异清晰(图4B)。针对免疫功能相关差异表达基因(DEGs)的分析表明,分泌IFNα/抗PD-L1蛋白的TCR-T细胞与其他对照组之间存在显著的基因表达谱差异(图4C)。为进一步探究功能差异,依据T细胞功能特征——包括干性、记忆性、效应功能及耗竭状态——绘制了基因表达热图(图4D)。分泌IFNα/抗PD-L1双特异性融合蛋白的TCR-T细胞表现出更高水平的记忆相关基因表达,如BCL2、CD28、MKI67和CCL5,这些基因对维持T细胞存活与增殖至关重要;同时,其效应相关基因(如SMAD7、STAT1、IFNAR1、GZMB和KLRD1)的表达亦显著升高;相比之下,相较于仅分泌IFNα的OT-1 TCR-T细胞,其耗竭相关基因(如PDCD1、TIGIT和HAVCR2)的表达则明显降低。值得注意的是,还观察到,单用IFNα亦可诱导TCR-T细胞中效应细胞相关基因上调,这与流式细胞术结果一致。鉴于IFNα还可进一步促进T细胞分泌IFNγ和IL-2,上述效应可能共同促成TCR-T细胞在体外对肿瘤细胞所表现出的短期杀伤活性。这些结果提示,分泌IFNα/抗PD-L1的TCR-T细胞具有中心记忆T细胞而非耗竭T细胞的基因表达特征(图4E),这可能有助于其增强的抗肿瘤功能。

图4 分泌IFNα/抗PD-L1的TCR-T细胞基因表达谱。
随后,对分泌IFNα/抗PD-L1的TCR-T细胞与不分泌该蛋白的TCR-T细胞之间差异表达基因进行了GO富集分析。分析结果显示,与T细胞活化相关的基因及通路显著富集,包括适应性免疫、抗原识别与呈递、以及颗粒酶介导的细胞毒性。此外,KEGG富集分析表明,这些基因主要富集于补体激活、Th1细胞分化、抗原加工与呈递以及IL-17信号通路等(图4F)。由于GO和KEGG富集分析本身无法直接反映相关通路的上调或下调,进一步通过基因集富集分析(GSEA),比较了aPD-L1-IFNα-OT-1细胞与OT-1 TCR-T细胞的表达谱。结果发现,Th1分化通路中的关键基因(如ZAP70、IFNG)以及抗原加工与呈递通路中的关键基因(如H2-AA、KLRD1)在aPD-L1-IFNα-OT-1 TCR-T细胞中均呈上调表达(图4G)。综上所述,这些结果提示:分泌IFNα/抗PD-L1的TCR-T细胞可通过维持类记忆表型、促进Th1通路活化以及增强T细胞杀伤功能,从而提升其抗肿瘤活性。
分泌IFNα/抗PD-L1的TCR-T细胞在体内展现出显著的抗肿瘤疗效,并具有更优的功能持久性
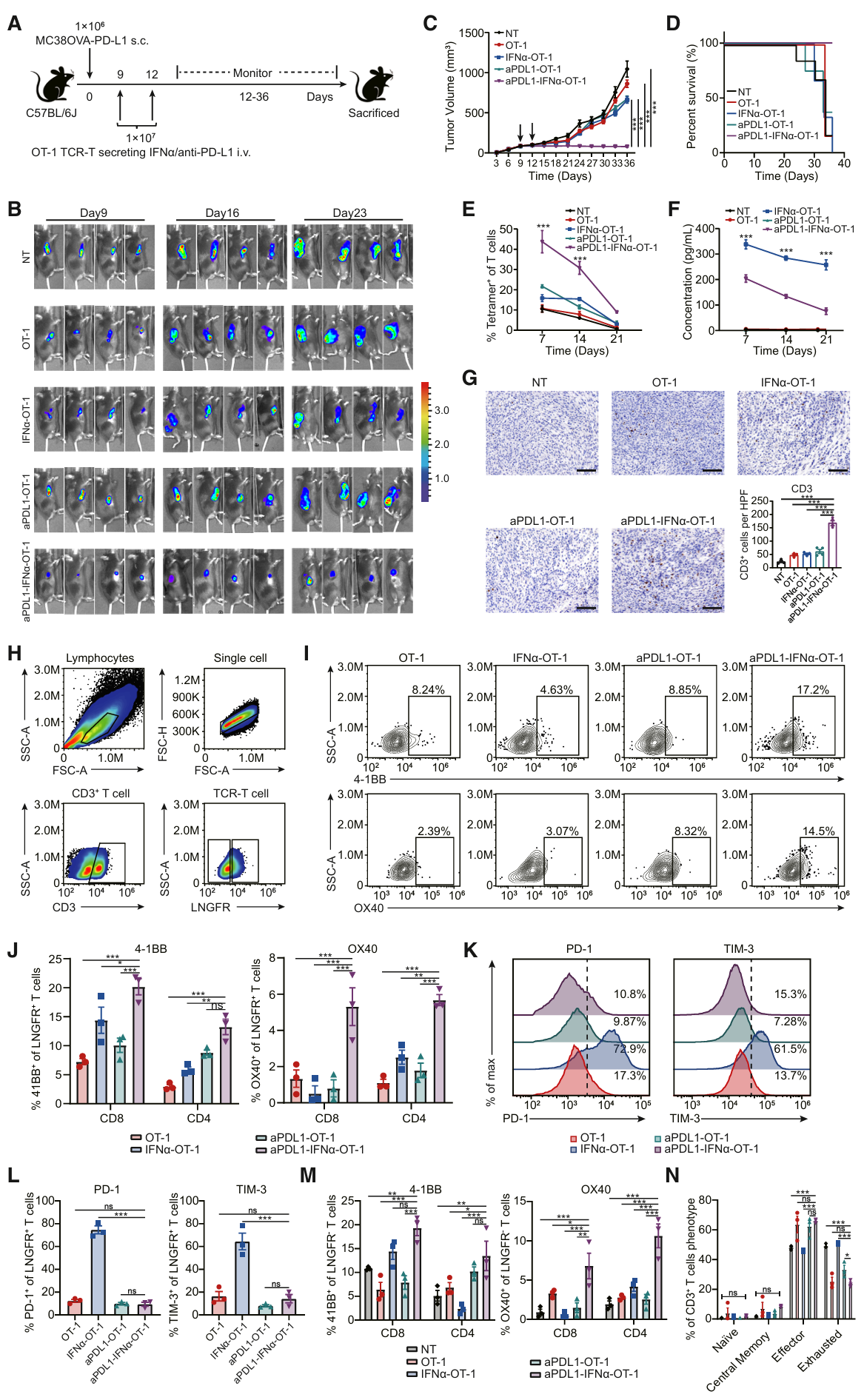
随后,探讨了分泌IFNα/抗PD-L1的TCR-T细胞能否缓解T细胞耗竭表型,并在体内持续维持其细胞毒活性。为验证该假说,将MC38OVA-PD-L1肿瘤细胞皮下接种于C57BL/6小鼠单侧胁腹。待肿瘤体积增长至约75mm³时,经尾静脉注射分泌IFNα/抗PD-L1的TCR-T细胞(图5A)。结果表明,分泌IFNα/抗PD-L1的TCR-T细胞可显著抑制体内肿瘤生长(图5B、5C)。实验终点时,接受该类TCR-T细胞治疗的小鼠肿瘤重量明显降低,生存期显著延长(图5D)。同时,对小鼠外周血进行p-MHC tetramer染色,发现分泌IFNα/抗PD-L1的TCR-T细胞组中抗原反应性TCR-T细胞频率更高(图5E)。此外,对外周血中蛋白浓度的测定显示,IFNα/抗PD-L1融合蛋白水平低于游离IFNα(图5F),提示该融合蛋白设计可降低其在全身循环中的浓度。
对CD3、Ki67和PD-L1的组织染色进一步分析显示,分泌IFNα/抗PD-L1的TCR-T细胞组中,CD3阳性T细胞在肿瘤组织内的浸润显著增加,同时肿瘤细胞的Ki67表达降低(图5G)。此外,与仅分泌IFNα的TCR-T细胞治疗组相比,分泌IFNα/抗PD-L1的TCR-T细胞组中肿瘤细胞的PD-L1表达明显更低,提示IFNα/抗PD-L1可增强TCR-T细胞靶向并杀伤PD-L1阳性肿瘤细胞的能力。

图5 分泌IFNα/抗PD-L1抗体的TCR-T细胞体内抗肿瘤疗效及细胞功能评价。
治疗终点时,收集肿瘤组织,并通过流式细胞术分析各治疗组肿瘤浸润T细胞的表型(图5H)。在IFNα/抗PD-L1分泌型TCR-T细胞治疗的小鼠中,输入的CD8⁺和CD4⁺ TCR-T细胞(LNGFR⁺ T细胞)均显著高表达4-1BB(图5I和5J)。值得注意的是,内源性CD4⁺ T细胞中OX40表达明显上调,凸显IFNα/抗PD-L1增强CD4⁺ T细胞活化的能力。进一步分析了TCR-T细胞耗竭标志物的表达情况:在IFNα/抗PD-L1分泌型TCR-T细胞组中,PD-1与TIM-3的表达水平与对照T细胞组相当(图5K和5L);而仅分泌IFNα的TCR-T细胞组中,PD-1与TIM-3表达则显著升高,表明该双特异性融合蛋白可在体内缓解TCR-T细胞耗竭。同样,在aPDL1-IFNα-OT-1治疗组中,内源性(LNGFR⁻ T细胞)肿瘤浸润T细胞的4-1BB与OX40表达亦显著上调(图5M),效应T细胞成为主要亚群(图5N),且耗竭T细胞比例降至21.2%,较IFNα-OT-1组明显降低。此外,分离组织中的浸润细胞,在体外与MC38OVA-PD-L1肿瘤细胞共培养24h以评估杀伤能力,结果发现aPDL1-IFNα-OT-1治疗组来源的肿瘤浸润T细胞具有显著增强的肿瘤杀伤活性,表明IFNα/抗PD-L1可有效激活肿瘤浸润T细胞。
IFN α/抗PD-L1可激活内源性免疫,协同清除实体瘤
随后,对前述接受不同处理的荷瘤小鼠的肿瘤组织进行了转录组测序,旨在进一步探究分泌IFNα/抗PD-L1的TCR-T细胞与内源性免疫细胞之间的相互作用机制(图6A和6B)。分析显示,相较于其他对照组,经分泌IFNα/抗PD-L1的TCR-T细胞治疗后,内源性免疫细胞在免疫学特征上发生了显著变化。与NK细胞活化(如NKG7、CD69、CXCL2、ID2)、DC成熟(如CD40、CD83)以及M1型巨噬细胞活化(如EGR1、CSF1、CD14、MCL1)相关的基因表达水平均明显上调。对分泌IFNα/抗PD-L1的TCR-T细胞治疗组与OT-1 TCR-T细胞治疗组之间差异表达基因进行GO富集分析,发现两组在内源性固有免疫相关通路(包括抗原结合、补体激活等)上存在显著差异。KEGG富集分析则显示,两组间的差异表达基因主要集中于TNF信号通路、细胞因子-细胞因子受体相互作用通路以及IL-17信号通路。利用ImmuCellAI分析了各TCR-T治疗组中各类免疫细胞亚群的相对丰度,结果表明:CD8+ T细胞、树突状细胞及NK细胞的比例升高,而M2型巨噬细胞比例下降(图6C),提示分泌IFNα/抗PD-L1的TCR-T细胞可促进促炎性免疫细胞的富集。对aPD-L1-IFNα-OT-1 TCR-T组与OT-1 TCR-T组进行差异基因表达分析发现,前者促炎因子及趋化因子相关基因(如TNF、CXCL2、CCL3、CCL6)以及参与固有免疫功能的基因(如RGS1、EGR1、FOS、JUN)表达水平显著升高(图6D)。上述结果表明,IFNα/抗PD-L1可能作用于内源性免疫细胞,激发其发挥抗肿瘤效应。

图6 IFNα/抗PD-L1双功能TCR-T细胞治疗后内源性免疫细胞的表型分析。
为进一步验证IFNα/抗PD-L1对内源性免疫的影响,检测了各治疗组肿瘤浸润T细胞中CD25⁺FOXP3⁺ Treg所占比例。各组比例分别为3.02%、2.66%、14.8%、5.77%和3.24%(图6E和6F),表明aPD-L1-IFNα-OT-1 TCR-T组肿瘤组织中Treg细胞比例显著降低。此外,对肿瘤组织中固有免疫细胞亚群及其活化水平的流式细胞术分析显示,aPD-L1-IFNα-OT-1 TCR-T组肿瘤浸润NK细胞表面CD69表达升高(图6G),且M2型巨噬细胞比例下降(图6H)。值得注意的是,aPD-L1-IFNα-OT-1 TCR-T治疗后,肿瘤组织中I型经典树突状细胞(cDC1)比例显著增加,且这些cDC1细胞高表达共刺激分子CD86(图6I)。作为具有强大抗原提呈能力、可高效激活T细胞的免疫细胞,cDC1进一步促进内源性T细胞活化,从而协同增强抗肿瘤效应。综上所述,这些结果表明:分泌IFNα/抗PD-L1的TCR-T细胞能有效激活内源性免疫细胞,并借助其协同作用,推动实体瘤的清除。
分泌IFNα/抗PD-L1的TCR-T细胞展现出更优的治疗安全性及临床转化潜力
为评估分泌IFNα/抗PD-L1双功能蛋白的TCR-T细胞疗法的治疗安全性及临床转化潜力,采用已建立的小鼠皮下移植瘤模型,在治疗过程中持续监测其生理变化。结果显示,接受分泌IFNα的TCR-T细胞治疗的小鼠在治疗后出现显著体重下降(图7A),这与既往结果一致。通过检测外周血生化指标发现,ALT、AST、CK及CREA水平均显著升高(图7B),提示IFNα存在全身性毒性。相比之下,接受分泌IFNα/抗PD-L1双功能蛋白的TCR-T细胞治疗的小鼠上述指标均未发生改变,表明该双特异性融合蛋白增强的靶向能力可有效减轻全身不良反应。
鉴于OT-1是一种特征明确的高亲和力TCR,旨在探究IFNα/抗PD-L1双功能分子是否仍能有效激活靶向肿瘤特异性抗原的人源TCR-T细胞,从而高效清除肿瘤细胞。KRAS G12V突变在胰腺癌和结直肠癌中高频发生。尽管已有多个针对该突变的TCR被鉴定出来,但相应TCR-T细胞的杀伤效力常因抗原亲和力相对较低而受限。采用既往报道的靶向KRAS G12V的TCR(表S1),构建了可分泌IFNα/抗PD-L1的TCR-T细胞(命名为aPD-L1-IFNα-RAS TCR-T),以评估其肿瘤杀伤功能。作为对照,还构建了不分泌任何蛋白的TCR-T细胞(RAS TCR-T)、仅分泌IFNα的TCR-T细胞(IFNα-RAS TCR-T)以及仅分泌抗PD-L1 scFv的TCR-T细胞(aPDL1-RAS TCR-T)。RAS、IFNα-RAS、aPD-L1-RAS及aPD-L1-IFNα-RAS的转导效率分别为45.9%、35.4%、45.7%和36.0%(图7C),组间差异无统计学意义(图7D)。在功能评估中,选用天然携带KRAS G12V突变的人结直肠癌细胞系SW480,并通过基因工程使其过表达HLA-A*11:01(命名为SW480-11:01),从而实现RAS TCR对其识别。与肿瘤细胞共培养后,aPD-L1-IFNα-RAS TCR-T细胞展现出强劲的肿瘤杀伤活性,杀伤效率超过90%(图7E)。除KRAS G12V突变肽段外,癌症-睾丸抗原NY-ESO-1亦在多种实体瘤(包括黑色素瘤和结直肠癌)中异常表达。基于公开的TCR序列,构建了靶向NY-ESO-1并可分泌IFNα/抗PD-L1的TCR-T细胞(命名为aPD-L1-IFNα-NYE TCR-T)(表S1)。同时,将天然表达NY-ESO-1抗原的A375细胞与所构建的TCR-T细胞共培养,结果发现aPD-L1-IFNα-NYE TCR-T细胞的杀伤效率同样超过90%(图7F)。

图7 分泌IFNα/抗PD-L1的TCR-T细胞的治疗安全性及转化潜力评估。
表S1 这里人类TCR汇总,这些TCR被用于生成分泌IFNα/抗PD-L1的TCR-T细胞

进一步分析显示,aPD-L1-IFNα-RAS TCR-T细胞与SW480-11:01共培养后分泌大量IFNγ,表明T细胞被强烈激活(图7G)。检测了TCR-T细胞表面4-1BB的表达,发现其阳性细胞比例由RAS TCR转导的T细胞(RAS组)的8.80%上升至aPD-L1-IFNα-RAS TCR-T细胞的21.70%(图7H和7I)。值得注意的是,虽分泌IFNα的TCR-T细胞中耗竭性T细胞比例升高(9.43%),但IFNα/aPD-L1双特异性融合蛋白可逆转该耗竭表型,使耗竭性细胞比例降至2.12%(图7J)。此外,分泌IFNα-aPD-L1的TCR-T细胞中记忆性T细胞比例显著升高(图7K)。综上,证实了分泌IFNα-aPD-L1的TCR-T细胞具有良好的治疗安全性、强劲的抗肿瘤活性及临床转化潜力。
总结
近期,多种调控TME的策略相继被提出,包括靶向免疫抑制性细胞、阻断免疫检查点分子、中和抑制性细胞因子、改善肿瘤代谢状态以及重塑细胞外基质。其中,IFNα作为一种强效因子,不仅能增强T细胞浸润、活化及杀伤功能,还可同步激活多种内源性免疫细胞。这里证实,IFNα可显著提升TCR-T细胞疗效,并延长生存期,凸显其作为优化TCR-T疗法的重要联合用药潜力。
既往研究中,构建双特异性融合蛋白是增强细胞因子靶向能力的一种策略。研究人员通过将细胞因子与靶向肿瘤细胞的抗体相偶联,既提升了其安全性,又巧妙地发挥了两组分间的协同效应。PD-L1在多种肿瘤中高表达,但在正常组织中几乎不表达。因此,抗PD-L1成分可用于将IFNα特异性递送至肿瘤组织。在既往融合蛋白设计中,常用连接骨架为免疫球蛋白Fc片段。以Fc片段为骨架构建的融合蛋白合成工艺复杂,需经体外纯化后方可输注患者。这里设计了一种新型IFNα/抗PD-L1双特异性融合蛋白:采用柔性(GGGGS)₄连接肽将IFNα与抗PD-L1 scFv相连,使IFNα既能改善TME、降低全身毒性,又能同步阻断PD-L1通路。相较于依赖Fc结构域形成异源二聚体的设计,基于(GGGGS)₄连接肽的双特异性融合蛋白分子量更小,更利于TCR-T细胞的表达与分泌。此外,选用IFNα4亚型构建该双特异性融合蛋白,因其在保持功能活性的同时,系统性毒性显著降低。
还阐明了IFNα/抗PD-L1双特异性融合蛋白与TCR-T细胞协同作用的若干机制,为后续癌症免疫治疗提供了新思路。首先,RNA测序结果显示,TCR-T细胞中与Th1细胞分化及抗原识别相关的通路显著活化,从而增强了其杀伤功能。此外,受该双特异性融合蛋白调控的TCR-T细胞呈现出类似记忆T细胞的基因表达特征,表现为增殖与存活能力提升,且耗竭程度明显降低。实验还表明,分泌IFNα/抗PD-L1的TCR-T细胞可促进其他免疫组分的活化,包括增强NK细胞的杀伤活性以及促进DC成熟。尤为重要的是,成熟的DC可进一步激活内源性T细胞,放大其杀伤效应。上述发现表明,分泌IFNα/抗PD-L1双特异性融合蛋白的TCR-T细胞能有效协调多种内源性免疫细胞群体的募集与活化,从而实现对实体瘤的强力清除。
从临床转化的角度来看,采用TCR-T细胞分泌IFNα/抗PD-L1的策略具有多项显著优势:其一,体内实验表明,分泌IFNα/抗PD-L1的TCR-T细胞安全性良好,为临床应用奠定了坚实基础;其二,该类TCR-T细胞可有效激活内源性免疫,从而诱导更广泛、更持久的抗肿瘤免疫应答;最后,实验结果证实,分泌IFNα/抗PD-L1双特异性融合蛋白的人源抗原特异性TCR-T细胞不仅具备卓越的杀瘤能力,还可增强TCR-T细胞自身的活化水平及细胞因子分泌功能。
肿瘤新抗原源自肿瘤细胞的基因突变,因其高度特异性、无脱靶毒性以及良好的安全性,成为TCR-T疗法的理想靶点。其中,源于患者个体特异性突变的个性化新抗原,可使TCR-T细胞实现更具治疗精准度的个体化干预。然而,个性化新抗原特异性TCR-T疗法的疗效常受限于新抗原表达水平的差异以及肿瘤异质性带来的挑战。IFNα/抗PD-L1双特异性融合蛋白则通过激活内源性免疫,发挥协同抗肿瘤效应,提供了一种互补策略。未来,将探索将IFNα/抗PD-L1与个性化新抗原特异性TCR-T联用,以应对异质性实体瘤治疗中的难点。该联合策略有望在复杂癌症治疗中显著提升疗效。
综上所述,该研究设计了一种新型的IFNα/抗PD-L1双特异性融合蛋白,并首次构建了可分泌该融合蛋白的TCR-T细胞。该策略通过肿瘤抗原特异性TCR与抗PD-L1双重靶向机制,保障治疗安全性,同时重塑免疫抑制性TME。由此,不仅增强了TCR-T细胞自身的抗肿瘤活性,还协同激活内源性免疫细胞,共同清除实体瘤。这一创新策略具备显著的临床转化潜力,为实体瘤的安全、有效治疗提供了新路径。
Klein, C., et al. (2024). The present and future of bispecific antibodies for cancer therapy. Nat. Rev. Drug Discov. 23, 301–319.
Che, X., et al. (2025). Multi engineered T cell vaccine boosting TCR-T cell therapy enhances anti-tumor function and eradicates heterogeneous solid tumors. Mol. Ther. 33, 4529–4551.
Zhang, L., et al. (2024). Adoptive transfer of membrane-restricted IL-12-TCR T cells promotes antigen spreading and elimina tion of antigen-negative tumor variants. J. Immunother. Cancer 12, e009868.
Sun Y, et al. (2026). Engineered TCR-T cells secreting IFNα/anti-PD-L1 potentiate endogenous immunity to synergistically bolster the efficacy against solid tumors. Mol Ther. 2026 Feb 24:S1525-0016(26)00121-8.
