J Hepatol | 上海药物所发现细胞因子IL-22支持小鼠和人肝细胞体外长期扩增
近日,中国科学院上海药物研究所谢欣团队研究发现,细胞因子IL-22可支持小鼠和人原代肝细胞的体外大量扩增和功能维持,该研究为大量利用肝细胞进行的药物研发和临床治疗奠定了基础。相关成果以“IL-22 supports long-term expansion of mouse and human hepatocytes”为题于2026年2月3日在线发表于Journal of Hepatology期刊。
肝细胞在临床治疗和药物研发中具有重要的应用价值。然而,原代肝细胞来源有限,且难以在体外扩增,这一直是制约其广泛应用的关键瓶颈。近期虽有研究发现利用小分子化合物、细胞因子等策略可以实现肝细胞的体外扩增,但现有培养体系仍较为复杂,长期培养的肝细胞往往功能衰退。鉴于肝细胞重要的应用价值,开发简便、高效的肝细胞体外扩增策略具有重要意义。
中国科学院上海药物研究所谢欣研究员团队长期致力于肝细胞体外扩增的研究。该团队于2022年报道了包含IL-6的培养条件可以支持小鼠原代肝细胞体外大量扩增和功能维持(Nature Communications 2022;13:7345.)。在本研究中,研究人员首先从发现体内调节肝再生的细胞因子出发,发现在肝切除再生和肝细胞移植模型中,细胞因子IL-22的表达均显著上调。将IL-22添加到小鼠原代肝细胞的培养体系中,小鼠肝细胞可稳定扩增超过30代。通过实验及估算,小鼠肝细胞在150天内扩增超1030倍。肝细胞在增殖过程中会去分化为肝祖细胞(IL-22 induced hepatocyte progenitor cells, IL-22-iHPCs),并且IL-22-iHPCs可再分化为成熟的肝细胞(IL-22 induced mature hepatocytes, IL-22-iMHs)(图1)。为验证扩增后的肝细胞的功能,研究团队将扩增30代后的IL-22-iMHs移植到酪氨酸血症模型小鼠(Fah-/-小鼠)肝脏中,结果表明IL-22-iMHs能显著提高Fah⁻/⁻小鼠存活率,并在移植60天后重建Fah-/-小鼠~90%的肝脏(图1)。机制研究表明,IL-22主要通过激活Stat3信号通路和其下游关键转录因子Bhlha15和Arntl2诱导肝细胞去分化和增殖。敲除Stat3基因后,IL-22的促增殖作用几乎被完全阻断。在肝细胞中特异性表达转录因子Bhlha15和Arntl2,则可在不依赖IL-22条件下诱导肝细胞长期增殖(图1)。
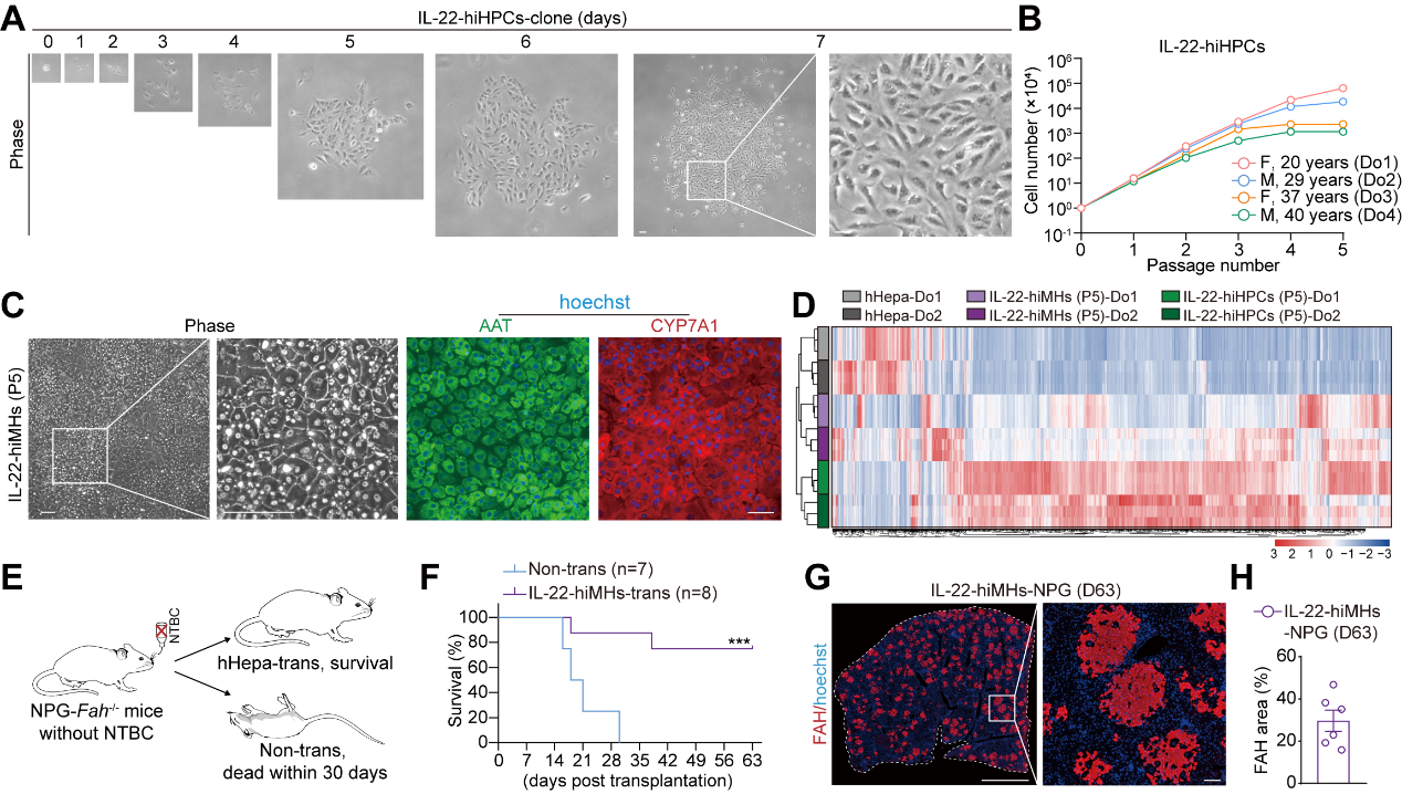
进一步的研究发现,包含IL-22的培养体系同样能诱导人原代肝细胞去分化为可增殖的肝祖细胞(IL-22 induced human hepatocyte progenitor cells,IL-22-hiHPCs)。单克隆增殖实验表明,单个IL-22-hiHPC可在7天内增殖至超过600个细胞。IL-22-hiHPC可连续传代5次左右,在约30天内,细胞数目累计扩增10³至10⁴倍(根据供体不同)。来自两位年龄小于30岁的年轻供体的肝细胞表现出更强的增殖能力,在30天内扩增超过6×10⁴倍(图2)。IL-22-hiHPCs可分化为成熟的肝细胞(IL-22 induced human mature hepatocytes, IL-22-hiMHs),高表达AAT、CYP7A1等肝细胞标志蛋白(图2)。将IL-22-hiMHs移植至免疫缺陷型Fah-/-小鼠(NPG-Fah-/-小鼠)肝脏后,IL-22-hiMHs能显著提高NPG-Fah-/-小鼠的存活率,并在移植60天后重建NPG-Fah-/-小鼠30%以上的肝脏(图2)。
综上,本研究建立了基于细胞因子IL-22扩增小鼠和人肝细胞的新方法。同时阐明了“IL-22-Stat3-Bhlha15/Arntl2”信号轴调控肝细胞去分化和增殖的分子机制。相较于以往复杂的培养方案,IL-22体系成分明确、操作简便、为大量利用肝细胞进行的药物研发和临床治疗奠定了基础。
国科大杭州高等研究院博士后李冰和上海药物所郭任副研究员为本文的并列第一作者。上海药物所谢欣研究员和郭任副研究员为该论文的共同通讯作者。本研究得到上海药物所赵东昕研究员、同济大学医学院杨浦医院临床研究与转化医学中心孙斌博士和汤二将医生的帮助。本课题是在国家重点研究计划-干细胞研究与器官修复、中国科学院B类战略性先导专项、中国科学院青年创新促进会基金、国家自然科学基金、烟台市科技创新发展基金、山东省自然科学基金、上海市 “科技创新行动计划”和“泰山学者”基金的支持下完成。
原文链接: https://www.sciencedirect.com/science/article/pii/S0168827826000565?via%3Dihub

图1:IL-22通过Stat3-Bhlha15/Arntl2信号轴诱导小鼠肝细胞扩增

图2:IL-22支持人原代肝细胞体外扩增和功能维持

图3:文章摘要
(供稿部门:谢欣课题组)
