J Nanobiotechnol:给椎间盘“充电”!一种来自干细胞凋亡小体的“复活术”

你是否也曾被腰痛困扰?在这个久坐成为常态的时代,“腰痛”早已不是老年人的专利。从写字楼的白领到穿梭大街小巷的外卖骑手,腰椎问题正悄然成为困扰现代人的“头号公敌”。据
统计
,全球高达80%的成年人一生中至少会经历一次腰痛,而其中最主要的元凶正是腰椎间盘突出症(简称IVDD),这种疾病波及全球超过5.6亿人,但无论是吃药、理疗还是手术,都难以从根本上逆转椎间盘的
衰老
和退化。
日前,一篇发表在国际杂志
Journal of Nanobiotechnology
上题为
“Hypoxic-inflammatory preconditioning endows BMSC-derived appoptotic extracellular vesicles with potent efficacy against IVDD via cell activation and mitochondrial homeostasis regulation”
的研究报告中,来自河北医科大学第三医院等机构的科学家们通过研究为我们打开了一扇新的大门,文章中,研究人员没有直接“修复”衰老的细胞,而是利用了一种特殊的“细胞信使”——凋亡小体,成功唤醒了疲惫的椎间盘细胞,这就为彻底攻克腰痛难题带来了新的希望。

模拟病理环境“特训”,让凋亡小体变“特种兵”
那么,这项研究的“秘密武器”究竟是什么?研究者们将目光投向了间充质
干细胞
(MSCs)凋亡过程中产生的微小囊泡—凋亡小体。以往,人们更关注活着的干细胞如何治病,但最新发现揭示,真正发挥长期治疗效果的或许正是这些细胞凋亡后留下的“遗产”—凋亡小体。它们携带着母细胞的“生命密码”,能调节受体细胞的功能。
研究者指出,退化的椎间盘内部是一个“缺氧”又“发炎”的恶劣环境,为了让凋亡小体更好地适应并应对这种复杂局面,他们设计了一场“特训”:在提取凋亡小体前,先让干细胞身处模拟椎间盘病理环境的“缺氧联合炎症”条件下进行预处理,从而诱导干细胞产生功能更强大的“特训版”凋亡小体(I-ApoEVs)。
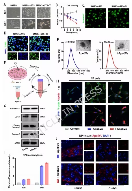
实验中,研究者们先从大鼠骨髓中提取了间充质干细胞,并分两组进行培养:一组在常规条件下凋亡,产生的就是普通凋亡小体;另一组则在缺氧和炎症因子(TNF-α和IL-1β)的双重刺激下诱导凋亡,收集到的便是“特训版”的I-ApoEVs。随后,他们利用高速离心等技术,像淘金一样将这些微小的、直径仅约100纳米的囊泡从培养液中纯化出来。在电子显微镜下,这些囊泡清晰可见。
接下来的实验流程环环相扣。首先,他们在体外用叔丁基过氧化氢(TBHP)处理大鼠的髓核细胞(NPCs),成功构建了与椎间盘退化相似的细胞衰老和损伤模型。然后,他们将普通凋亡小体和“特训版”I-ApoEVs分别与受损的髓核细胞共培养,观察细胞的命运。最后,他们在大鼠体内构建了椎间盘退化模型,通过直接注射的方式,将两种凋亡小体注入退化的椎间盘内,并在两个月后通过X光、核磁共振和组织切片染色等方法,评估它们的实际治疗效果。
结果令人振奋,相比于“普通版”,“特训版”I-ApoEVs表现出了更强的“战斗力”。在体外,它能更有效地“复活”受损的髓核细胞:细胞活力显著提升,衰老和凋亡的细胞数量锐减,合成细胞外基质(如胶原蛋白和蛋白聚糖)的能力也得到恢复,而这些都是维持椎间盘健康的关键。更重要的是,I-ApoEVs展现了强大的“修护”能力,能有效清除细胞内和线粒体内多余的活性氧自由基(ROS),修复破碎的线粒体形态,提高线粒体膜电位,最终恢复细胞的能量供应,让整个细胞恢复活力。

BMSCs来源的凋亡细胞外囊泡的制备与表征
在动物体内,这种优势同样明显。接受I-ApoEVs治疗的椎间盘,在X光片上,原本塌陷的椎间隙高度得到了更好的维持;在核磁共振影像上,椎间盘内部的含水量和结构完整性也明显优于未治疗组;组织切片染色更直观地显示,其细胞外基质含量更丰富,结构也更有序。这些结果清晰地表明,“特训版”I-ApoEVs能有效延缓甚至逆转椎间盘的退化进程。
一场从源头激活细胞的“能量革命”
这项研究不是简单地补充细胞,而是通过一种巧妙的方式,利用干细胞凋亡过程中产生的天然“信使”,对已经衰老和功能失调的髓核细胞进行了一次从内到外的“能量革命”。它告诉我们,通过模拟疾病的病理环境来“特训”凋亡小体,可以使其“装备”更精良,从而更
精准
地解决椎间盘退化的核心问题——线粒体
功能障碍
。
如果说我们的椎间盘细胞是一台运行缓慢的机器,那么线粒体就是它的“发动机”。而这项研究中的“特训版”凋亡小体,就像一位技艺高超的工程师,它不仅能清除堵塞“发动机”的“积碳”(活性氧),还能修复损坏的零件(修复线粒体形态和膜电位),最终让这台机器恢复澎湃动力(恢复能量供应)。这个过程,远比简单的止痛或机械性修补更为根本和智慧。
当然,这项研究目前还处于实验室阶段,距离临床应用尚有距离。但它无疑为我们描绘了一幅极具吸引力的未来图景:也许有一天,腰痛患者不再需要忍受漫长的保守治疗或承担手术的风险,仅需一针富含“特训版”凋亡小体的生物制剂,就能从根源上唤醒沉睡的椎间盘,让它重获新生。(
生物谷)
参考文献:
Zhang, W., Guo, T., Miao, D. et al.
Hypoxic-inflammatory preconditioning endows BMSC-derived appoptotic extracellular vesicles with potent efficacy against IVDD via cell activation and mitochondrial homeostasis regulation
. J Nanobiotechnol (2026). doi:10.1186/s12951-026-04289-2.
