CAR-T细胞疗法研究进展(第54期)
CAR-T
(Chimeric Antigen Receptor T-Cell Immunotherapy),即嵌合抗原受体T细胞
免疫
疗法。该疗法是一种出现了很多年但近几年才被改良,并使用到临床中的新型细胞疗法。在急性
白血病
和非霍奇金
淋巴瘤
的治疗上有着显著的疗效,被认为是最有前景的
肿瘤治疗
方式之一。正如所有的技术一样,CAR-T技术也经历一个漫长的演化过程,正是在这一系列的演化过程中,CAR-T技术逐渐走向成熟。
这种新的治疗策略的关键之处在于识别靶细胞的被称作嵌合抗原受体(chimeric antigen receptor, CAR)的人工受体,而且在经过基因修饰后,病人T细胞能够表达这种CAR。在人体临床试验中,科学家们通过一种类似透析的过程提取出病人体内的一些T细胞,然后在实验室对它们进行基因修饰,将编码这种CAR的基因导入,这样这些T细胞就能够表达这种新的受体。这些经过基因修饰的T细胞在实验室进行增殖,随后将它们灌注回病人体内。这些T细胞利用它们表达的CAR受体结合到靶细胞表面上的分子,而这种结合触发一种内部信号产生,接着这种内部信号如此强效地激活这些T细胞以至于它们快速地摧毁靶细胞。
近年来,CAR-T免疫疗法除了被用来治疗急性白血病和非
霍奇金淋巴瘤
之外,经改进后,也被用来治疗实体瘤、自身免疫疾病、HIV感染和心脏病等疾病,具有更广阔的应用空间。基于此,针对CAR-T 细胞疗法取得的最新进展,小编进行一番盘点!
1.
Science:给T细胞装上“鱼钩”!单个氨基酸突变打造“捕获键”,精准强效杀伤前列腺癌
DOI: 10.1126/science.adx3162
加州大学洛杉矶分校和斯坦福医学院的研究人员,与犹他大学和哥伦比亚大学的科学家合作,通过精细调节T细胞与肿瘤细胞的物理相互作用方式,设计了一类新型的、功能更强的T细胞。这类T细胞在杀伤前列腺癌细胞方面更强效、更持久、更精准。
该研究是帕克癌症免疫疗法研究所网络内的合作项目。研究团队没有简单地将T细胞受体(TCR)与癌细胞结合得更紧密,而是引入了一种天然的"捕获键(catch bond)"——一种类似鱼钩的相互作用,当细胞相互拉扯时,这种相互作用会增强。这使得T细胞在攻击时能更有效地抓住癌细胞,帮助它们识别肿瘤,保持更长时间的接触,并产生更强大、更具靶向性的免疫反应,同时不损伤健康组织。

该研究发表在《科学》杂志上,标志着朝着开发更安全、更有效的T细胞疗法治疗前列腺癌迈出了重要一步,并且这种方法有潜力适用于治疗多种其他肿瘤。
"在我们的合作工作中,我们证明,仅仅一个引入这些'鱼钩'的氨基酸改变,就足以将免疫细胞转化为强大的杀伤模式。"该研究的共同资深作者、斯坦福医学院结构生物学教授、霍华德·休斯医学研究所研究员 K. Christopher Garcia 博士说。
"通过工程化捕获键,我们的目标是克服免疫耐受,使更多患者受益。"共同资深作者 Owen N. Witte 博士说。他拥有加州大学洛杉矶分校大卫·格芬医学院微生物学、免疫学和分子遗传学系发育免疫学总统讲席,并且是加州大学洛杉矶分校健康琼森综合癌症中心的成员。
2.
打破实体瘤困境?Cell:科学家发现肝脏天然产物BHB可“点燃”CAR-T细胞,大幅提升抗癌能力
DOI: 10.1016/j.cell.2026.02.004
肝脏代谢的一种天然副产物——酮体β-羟基丁酸(β-hydroxybutyrate, BHB),可以增强CAR T细胞的适应性和抗肿瘤活性。这些由Arc研究所和斯坦福大学的科学家,与宾夕法尼亚大学的同事共同完成的研究结果,于2026年3月6日在《细胞》杂志上发表,突显了一种增强癌症免疫疗法的潜在新途径。

由Maayan Levy领导的团队证明,BHB——一种在长期禁食或生酮饮食后产生的代谢物,可以作为免疫疗法中使用的T细胞的强大燃料来源。研究发现,BHB能以改善多种癌症模型中肿瘤控制的方式,重塑T细胞的能量产生和基因调控。
"CAR T细胞疗法已经彻底改变了对某些血液癌症的治疗,然而许多患者仍然没有反应或最终复发。"斯坦福大学病理学助理教授、Arc研究所常驻创新研究员Levy说。"这一挑战促使科学家们寻找新的、实用的方法来增强T细胞代谢,而不会给患者带来额外的负担。"
3.
Cell:我国科学家开发出有望治疗难治性白血病的改进型CAR-T细胞疗法——FACE-CAR T细胞疗法
DOI: 10.1016/j.cell.2026.02.005
嵌合抗原受体(CAR)T细胞疗法是白血病治疗的一个里程碑。CAR T细胞的工作原理是在患者T细胞表面通过基因工程改造一个嵌合抗原受体,以靶向白血病细胞上的特定抗原,目的是识别并清除它们。然而,临床数据显示,超过50%的患者在接受CAR T细胞治疗后最终会复发。一个主要原因是,在治疗压力下,白血病细胞可以减少或丢失靶向抗原的表达。当这种情况发生时,CAR T细胞无法再有效识别和清除白血病细胞。
先前解决这一局限性的努力在很大程度上依赖于通过额外的基因工程来重新设计CAR结构,这一过程耗时、昂贵且技术复杂。

现在,中国科学院过程工程研究所(IPE)的研究人员开发了一种仿生平台,能够在无需对CAR T细胞进行任何基因改造的情况下,显著增强其对复发和难治性白血病的治疗效果。这项在多个复发和难治性白血病小鼠模型中进行了体内验证,并使用了大量患者来源样本进行体外研究的策略,于3月9日在《细胞》杂志上报道。
研究人员与珠江医院及血液病医院合作,分析了大量临床样本。他们的分析揭示,CD71——一种参与将铁转运进入细胞的蛋白质——在不同类型和疾病阶段的白血病细胞上,以及在自体CAR T细胞上,都高度表达。
基于这一发现,研究人员精确控制溶剂环境和组装条件,诱导铁蛋白(CD71的天然配体)进行有序自组装,从而创建了一种仿生铁蛋白聚集细胞连接器(ferritin aggregation cell engage, FACE)——一个增强CAR T细胞与白血病细胞之间界面的分子"桥梁"。
在CAR T细胞制备过程中,FACE牢固地结合到CAR T细胞表面的CD71上。输注后,CAR T细胞上的FACE也会附着到白血病细胞上的CD71上。通过连接这两种细胞类型,FACE增强了它们的相互作用,并加强了CAR T细胞对白血病细胞的识别和清除。
4.
Science:CAR 疗法跨界破局阿尔茨海默病!单次注射 CAR-星形胶质细胞,精准清除淀粉样蛋白斑块
DOI: 10.1126/science.ads3972
现有获批的阿尔茨海默病(AD)单克隆抗体疗法,虽能通过减少大脑 β- 淀粉样蛋白(Aβ)积累延长患者独立生活时间,但需高剂量、频繁输注,且存在淀粉样蛋白相关影像学异常等副作用,依赖 Fc 受体 γ 亚基(FcRγ)信号的局限也限制了疗效。
如今,圣路易斯华盛顿大学医学院的研究团队在
《Science》
发表突破性成果,设计出一种全新的细胞免疫疗法——CAR-星形胶质细胞(CAR-A),仅需单次注射,既能在小鼠斑块形成前阻止 Aβ 积累,又能将已形成的斑块减少 50%,为 AD 治疗开辟了无创、长效的新方向。

与癌症 CAR-T 疗法改造 T 细胞不同,CAR-A 疗法的核心是将大脑中最丰富的星形胶质细胞,通过基因工程改造为精准靶向 Aβ 的 “超级清洁工”。星形胶质细胞原本就承担着维持大脑微环境稳定的职责,研究团队通过无致病性的腺相关病毒(AAV-PHP.eB),将融合了抗 Aβ 单链可变片段(scFv)与吞噬受体胞内域的嵌合抗原受体(CAR)基因,特异性递送到小鼠星形胶质细胞中。这种 CAR 完全不依赖 FcRγ 信号,避免了传统抗体疗法的信号局限,其设计极具巧思:研究团队筛选出四种有效构造,最终聚焦两种——Cre-Megf10(将克瑞珠单抗 scFv 与 MEGF10 吞噬域融合)和 Adu-Dectin1(将阿杜卡单抗 scFv 与 Dectin1 吞噬域融合),前者可识别可溶性 Aβ 单体与寡聚体,后者更偏好 Aβ 寡聚体,能覆盖不同阶段的 Aβ 病理。
在经典的 5xFAD AD 小鼠模型中,CAR-A 疗法展现出显著的预防与治疗双重效果。对 2.5 月龄(斑块形成前)的年轻小鼠单次静脉注射后,2.5 个月内成功阻断了 Aβ 斑块形成,且减轻了斑块相关的神经突变性营养不良,同时保护了突触完整性。对 6 月龄(斑块已大量形成)的老年小鼠治疗后,3 个月内大脑皮层和海马体的 Aβ 斑块总面积减少约 50%,不溶性 Aβ42 水平显著下降,神经突损伤也明显减轻。
更关键的是,CAR-A 的疗效具有持久性,AAV 载体介导的 CAR 基因在星形胶质细胞中稳定表达至少 3 个月,且星形胶质细胞会主动聚集在 Aβ 斑块周围发挥清除作用,无需重复给药。
5.
一针编程抗癌 T 细胞!Nature 重磅突破:体内精准编辑颠覆 CAR-T,血液瘤、实体瘤全拿下
doi:10.1038/s41586-026-10235-x
CAR-T 细胞疗法被誉为癌症治疗领域的革命性突破,但这种个性化治疗的过程堪称一场 “细胞长征”:医生从患者体内提取免疫细胞,运送到专业实验室进行基因改造,再运回医院输回患者体内。整个过程耗时数周,花费高达数十万美元,让无数亟需治疗的患者望而却步。
如今,发表在
《Nature》
上的一项重磅研究彻底改变了这一现状,来自加州大学旧金山分校、伯克利分校、杜克大学等机构的科学家们,开发出一种能直接在患者体内 “编程” 抗癌 T 细胞的新方法,无需体外培养,仅需单次注射即可激活体内免疫战士,不仅解决了传统 CAR-T 的诸多痛点,更在血液瘤和实体瘤模型中均展现出强效疗效,有望彻底颠覆现有的治疗模式。

研究团队设计的双载体系统,堪称 “精准编辑+安全整合” 的典范。第一个载体是包膜递送载体(EDV),核心任务是携带 CRISPR-Cas9 基因编辑工具(Cas9 核糖核蛋白复合物)精准抵达 T 细胞。为实现特异性靶向,团队对 EDV 进行了双重改造:表面融合抗 CD3 单链可变片段(scFv),使其仅能识别并结合 T 细胞表面的 CD3 分子;同时突变了囊膜蛋白 VSVG 的关键位点, 消融了对低密度脂蛋白受体(LDLR)的亲和力,彻底避免对造血干细胞、巨噬细胞、肿瘤细胞等其他细胞造成误编辑。更巧妙的是,CD3 靶向设计不仅能精准递送 Cas9 工具,还能激活 T 细胞,增加细胞周期进程——因为同源定向修复(HDR)依赖细胞分裂,这一设计为基因整合创造了有利条件,大幅提升了编辑效率。
第二个载体是经定向进化改造的腺相关病毒(AAV-hT7),负责携带编码 CAR 的 DNA 供体模板(HDRT)。传统 AAV6 在体内易被血清预存中和抗体清除,且对 T 细胞靶向性不足,研究团队通过三轮血清环境下的定向进化筛选,获得了 AAV-hT7 变体:它能抵抗人体预存中和抗体,在含血清条件下的 T 细胞转导效率较 AAV6 显著提升。基因组-wide CRISPR 筛选证实,其主要通过结合 T 细胞表面的 CD7 受体实现高效摄取,进一步强化了 T 细胞特异性。
值得注意的是,CAR 供体模板不含启动子,需通过 HDR 精准整合到 T 细胞特异性的 T 细胞受体 α 恒定链(TRAC)基因位点,才能借助内源性 TRAC 启动子实现 CAR 的稳定、生理性表达——这一设计既保证了 CAR 仅在 T 细胞中表达,避免了非靶向细胞编辑的风险,又能同时敲除内源性 TCR,为后续开发通用型 CAR-T 奠定基础,减少移植物抗宿主病(GvHD)风险。
6.
Sci Adv:破解CAR-T细胞持久性难题!新支架技术培养"干细胞样"免疫细胞,大幅延长抗癌抗HIV效力
DOI: 10.1126/sciadv.aec2632
由阿尔伯特·爱因斯坦医学院科学家领导的研究团队开发了一种改造免疫细胞的新策略,显著延长了它们在输入患者体内后对抗癌症和HIV的效果,解决了当前疗法的一个主要局限性。他们的发现发表在《Science Advances》上,描述了一种制造方法,与现有工艺相比,能产生更持久的免疫细胞,在小鼠模型中对人类血液癌症提供更持续的抑制,并对HIV感染产生更持久的控制。

"我们的目标是改造治疗性免疫细胞,使它们不仅成为强大的杀手,而且寿命长、能够自我更新,从而在输入患者后显著延长其有效性。"资深作者、儿科学、微生物学与免疫学教授、爱因斯坦-洛克菲勒-CUNY-西奈山艾滋病研究中心主任 Harris Goldstein 医学博士说。"通过改进我们生成CAR-T细胞的方式,我们将延长其功能活性,并防止在其效力减弱后疾病复发。"Goldstein 博士还担任爱因斯坦的 Charles Michael 自身免疫性疾病讲席教授。
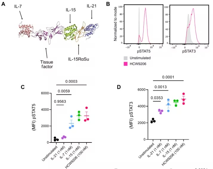
为了使用CAR-T细胞实现癌症和HIV的功能性治愈,工程化细胞需要在体内巡逻数年,持续追捕和消除残留的恶性或感染细胞,这种长期功能持久性的水平是目前制造方法尚无法实现的。为了克服这一缺点,Goldstein 博士及其同事,特别是他实验室的研究生、该研究的第一作者 Erin Cole,开发了一种使用特殊工程化蛋白支架 HCW9206 生产CAR-T细胞的替代方法。
这种支架连接了三种天然存在的细胞因子——已知能促进T细胞存活和免疫记忆。当团队使用这种多细胞因子支架代替标准激活方案来生成CAR-T细胞时,结果是惊人的。
多细胞因子支架产生的CAR-T细胞保留了强大的抗病能力。最重要的是,超过一半的这些CAR-T细胞属于一种罕见的群体,称为T记忆干细胞,是能够自我更新并随时间产生新一波高度活跃的免疫战士的长寿细胞。相比之下,使用传统方法产生的CAR-T细胞中,只有不到5%表现出这种长寿的、干细胞样的特征。
7.
Lancet:边缘区淋巴瘤患者新曙光!CAR-T细胞疗法liso-cel三线治疗显著改善生存与生活质量
DOI: 10.1016/s0140-6736(25)02435-3
根据最近发表在《Lancet》上的一项临床试验,CAR-T细胞免疫疗法改善了复发或难治性边缘区淋巴瘤(marginal zone lymphoma, MZL)患者的无进展生存期和总生存期。边缘区淋巴瘤是一组罕见且生长缓慢的非霍奇金淋巴瘤,由B细胞发展而来,然后扩散到淋巴组织,包括淋巴结,以及胃组织和骨髓。

当前研究调查了CAR-T细胞疗法lisocabtagene maraleucel(liso-cel)在67名接受过至少两种既往治疗的复发或难治性MZL患者中的效果。Liso-cel通过靶向淋巴瘤细胞表面的一种蛋白质起作用,该蛋白质随后激活重新改造的T细胞,以靶向并杀死淋巴瘤细胞。患者在美国、加拿大、欧洲和日本的30个地点入组,并在淋巴细胞清除化疗后2至7天接受单剂liso-cel。
总体而言,接受liso-cel的患者表现出高缓解率,并在两年内获得持续的疾病控制,24个月缓解持续率为89%。两年无进展生存率和总生存率也分别达到86%和90%。liso-cel治疗后患者报告的结果也显示出显著改善,尤其是症状缓解、功能增强和生活质量提高。
"这些结果远远优于在复发/难治性MZL人群中评估的任何其他疗法所获得的结果。"Karmali说,她也是西北大学Robert H. Lurie综合癌症中心的成员。"基于这些发现,liso-cel已获得FDA批准用于MZL的三线及以上治疗,现已可供患者使用,这是一个巨大的突破。"
8.
Science子刊:重塑肿瘤微环境!新 CAR-T 疗法通过局部阻断 VEGF,攻克胶质母细胞瘤和卵巢癌
DOI: 10.1126/scitranslmed.adw9286
加州大学洛杉矶分校的科学家们开发出一种下一代 CAR-T 细胞疗法,能够克服免疫抑制性肿瘤微环境——这是肿瘤用来削弱免疫细胞、阻止其攻击并促进肿瘤生长的保护性屏障。
通过让 CAR-T 细胞具备阻断一种名为 VEGF 的关键促肿瘤蛋白的能力,研究人员赋予了这种工程化免疫细胞不仅能够直接攻击癌症,还能瓦解肿瘤防御系统并恢复免疫系统反击能力的强大功能。

在针对胶质母细胞瘤和卵巢癌小鼠模型的临床前研究中,这种"武装型"CAR-T 细胞的表现优于标准 CAR-T 细胞疗法以及 CAR-T 细胞联合全身性抗 VEGF 抗体的疗法,显著减缓了肿瘤生长并延长了生存期。
这种发表在《科学·转化医学》杂志上的方法,可能为治疗胶质母细胞瘤和晚期卵巢癌等历来对免疫疗法耐药的侵袭性肿瘤提供一种新策略。
"尽管 CAR-T 疗法在某些血液癌症中取得了成功,但实体瘤在很大程度上仍然对其具有抗性。"该研究的资深作者、加州大学洛杉矶分校健康琼森综合癌症中心肿瘤免疫学与免疫治疗项目联合主任 Yvonne Chen 博士说。"一个主要原因是许多实体瘤会创造一个免疫抑制性微环境,从而阻断免疫细胞并保护肿瘤。通过让 CAR-T 细胞具备改造肿瘤微环境的能力,我们旨在同时增强 CAR-T 细胞的功能以及提升体内内源性免疫细胞的抗肿瘤活性。"
9.
Front Immunol:达沙替尼助力 CAR-NK的新策略实现细胞活性的可逆控制,动物模型肿瘤控制更佳
DOI: 10.3389/fimmu.2025.1675877
巴西里贝朗普雷图血液中心和基于细胞的治疗中心(Center for Cell-Based Therapy , CTC)的研究人员开展了一项研究,使用 NK-92 细胞系来测试具有特定共刺激结构域的新型嵌合抗原受体模型。测试表明,这些成分有助于使细胞"准备好攻击",从而增强它们摧毁肿瘤的能力。结果发表在
《Frontiers in Immunology》
期刊上。

CTC 是 FAPESP 支持的研究、创新和传播中心之一。它位于里贝朗普雷图血液中心,隶属于圣保罗大学里贝朗普雷图医学院的综合教学医院。
基于 CAR 的细胞疗法正在彻底改变癌症治疗,尤其是对血液肿瘤而言。然而,尽管已知哪些成分在 CAR-T 细胞中效果最好,但关于哪些细胞内信号能使 CAR-NK 细胞更有效,仍有许多疑问。
CTC 的研究表明,将优化的共刺激与可逆的药理学控制相结合,可以增强 CAR-NK 疗法的效力和效率,为新一代细胞疗法铺平道路。
该研究还评估了暂时使用药物达沙替尼来控制这些细胞的激活。根据里贝朗普雷图血液中心新闻办公室的消息,在动物模型中,经过达沙替尼预处理的、带有 2B4-DAP12 的 CAR-NK 细胞,与传统版本相比,表现出更好的肿瘤控制效果。
10.
Nature子刊论文为CAR-T细胞装上"遥控开关":抗癌药物维奈克拉化身精准控制器,可逆调节免疫活性
DOI: 10.1038/s41589-026-02152-x
作为最有前景的癌症治疗工具之一,经过工程改造的免疫细胞——嵌合抗原受体(CAR)T细胞——已经彻底改变了血液癌症的治疗。然而,尽管前景广阔,CAR-T细胞确实有其局限性。一方面,它们迄今为止在很大程度上对实体瘤无效。另一方面,它们可能会无意中杀死健康细胞以及癌细胞,或者引发全身性免疫过度反应,导致严重甚至致命的副作用。

为了应对这些挑战,由路德维希洛桑分部的 Melita Irving 和 Greta Maria Paola Giordano Attianese 以及洛桑联邦理工学院(EPFL)的 Leo Scheller 和 Bruno Correia 领导的研究人员,设计了一种可以按需、迅速且简便地关闭的CAR-T细胞。研究人员在最新一期的
《Nature Chemical Biology》
上报告了这些新型CAR-T细胞的设计和临床前评估,在癌症小鼠模型中证明了它们的有效性和可控性。
"我们的工作引入了一种简单且临床现实的方法,使用一种已在临床用作癌症疗法的药物维奈克拉(venetoclax)作为遥控器,来可逆地调低CAR-T细胞的激活水平。"Irving 说。"这个遥控器不会触发CAR-T细胞的自我毁灭——这是许多其他研究团队应对这一挑战的方式,而只是促使它们脱离并从其癌细胞靶点上脱落。这种能力可以帮助临床医生更好地调节CAR-T疗法的递送,或许还能使其应用于更多患者和癌症类型。"
11.
实体瘤克星来了?Nature子刊新策略让CAR-T细胞摆脱PGE2束缚,小鼠及人类样本均显效
DOI: 10.1038/s41551-025-01610-6
2024年,慕尼黑大学(LMU)医院 Sebastian Kobold 教授的研究小组已经证明,代谢物前列腺素E2可以在肿瘤附近阻断T细胞,使其不攻击癌细胞。这也是治疗性CAR-T细胞至今未能成功对抗结直肠癌或胰腺癌等实体瘤的原因之一。

现在,Kobold 在临床药理学研究所的免疫药理学团队与图宾根大学的 Jan Böttcher 教授紧密合作,将这一发现转化为潜在的实践应用。研究人员对CAR-T细胞进行了改造,使得前列腺素E2无法再与其结合。这使得CAR-T细胞能够摧毁实体瘤部位。该研究发表在
《Nature Biomedical Engineering》
期刊上。
使用CAR-T细胞引导癌症患者的免疫系统对抗肿瘤细胞,从而对抗这种危及生命的疾病,在某些白血病和淋巴瘤患者中通常非常有效。也就是说,癌症会消失,或至少不再进展并导致患者死亡。不幸的是,结直肠癌、胰腺癌、前列腺癌和肺癌等实体瘤已经发展出使CAR-T细胞失效的机制。"然而,我们一直在更好地理解潜在的分子机制。"Kobold 说。例如,他的团队已经证明,微环境中的前列腺素E2通过结合T细胞表面的特定受体来抑制T细胞的功能。
现在,慕尼黑的研究人员及其同事对治疗性CAR-T细胞进行了基因改造,使其不再能够产生这些特定受体。结果,PGE2 无法再与CAR-T细胞结合并发挥其免疫抑制作用。这一点在乳腺癌或胰腺癌模型中得到了证明,在这些模型中,CAR-T细胞成功控制了肿瘤。此外,这些CAR-T细胞在来自人类胰腺癌、结直肠癌或神经内分泌肿瘤患者的肿瘤样本中被证明非常有效。(生物谷Bioon.com)
