医周医事 ∣2026年药品监管信息化标准立项计划:中药饮片追溯码编码要求、药品追溯系统基本技术要求

医疗政策和医疗资讯

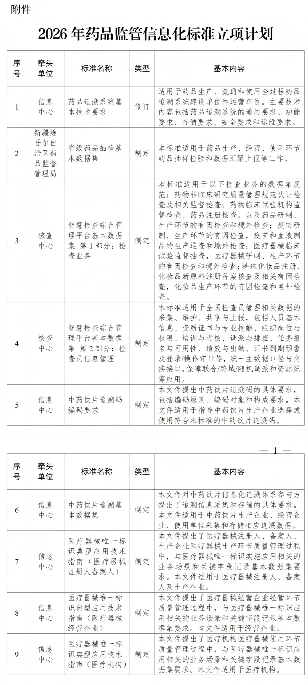
1.2026年药品监管信息化标准立项计划:中药饮片追溯码编码要求、药品追溯系统基本技术要求
4月2日,国家药品监督管理局综合司发布关于印发2026年药品监管信息化标准立项计划的通知。对《药品追溯系统基本技术要求》等9项标准制修订项目立项,以进一步健全药品监管信息化标准体系,提升监管信息化、智能化水平,服务药品安全与高质量发展需要。


来源:国家药品监督管理局
2. 国家药监局明确生物制品分段生产有关工作
4月2日,国家药监局发布《关于做好生物制品分段生产有关工作的通知》,明确生物制品分段生产生产许可、技术审评、跨境分段生产等有关工作。

生物制品分段生产试点工作开展以来,取得阶段性成效。新修订《中华人民共和国药品管理法实施条例》(以下简称《实施条例》)对药品分段生产作出明确规定,即将正式施行。对此,国家药监局明确有关事项,加强政策衔接,保持政策连续性、稳定性。
《通知》明确,省级药品监管部门要做好生产许可等相关工作。对申请开展生物制品分段生产的,所在地省级药品监管部门要提前介入、加强指导,按照《实施条例》规定及《生物制品分段生产试点工作方案》要求,审核评估相关申请是否符合分段生产要求。对符合要求的,结合品种特点制定针对性监管方案,按照有关规定,依法办理药品生产许可证核发或变更手续,并指导申请人按要求提交药品上市许可或上市后变更申请。受托方所在地省级药品监管部门依法依规做好相关生产许可等工作。
省级药品监管部门要压实企业主体责任,严格审核委托双方是否建立覆盖生产全过程和全部生产场地的统一质量保证体系,原则上申请人和受托生产企业至少一方须具备三年以上同剂型生物制品商业化生产经验。符合《国家药监局关于加强药品受托生产监督管理工作的公告》第十七条第二款第2项或者第4项所列情形的,即“在同一集团内执行统一质量管理体系的企业之间委托生产的无菌药品”或“主要参与拟受托无菌药品研发、临床试验药品生产的受托生产企业”,经申请人所在地省级药品监管部门书面审核确认,可扩展至三年以上同剂型生物制品研发或者生产经验。
国家药监局药品审评中心依据《药品注册管理办法》《药品上市后变更管理办法(试行)》等规定,严格开展生物制品分段生产上市许可及补充申请技术审评,重点审核工艺衔接合理性与全过程质量可控性。要结合品种特点,细化审评要点,统一审评尺度,确保审评标准科学、程序规范、结论严谨。
《通知》指出,跨境分段生产的,相关生产企业在申请增加药品生产许可证生产范围时,可使用境内外药品监督管理部门核发或出具的生产、品种相关证明材料替代不适用的申请材料。
《通知》提出,省级药品监管部门要切实落实属地监管责任,强化生物制品分段生产相关企业的监督检查,督促企业全面落实药品质量安全主体责任,保障药品安全、有效、质量可控。
来源:中国食品药品网
3.国家定调未来3年:基层医疗大洗牌,质量升级全面启动
4月1日,国家卫生健康委联合国家中医药局发布《关于开展基层医疗卫生机构医疗质量改善三年行动(2026—2028年)的通知》,明确从2026年到2028年,开展基层医疗卫生机构医疗质量改善三年行动。

一、工作目标
2026—2028年在基层医疗卫生机构开展为期3年的医疗质量改善行动。通过压实医疗质量管理责任、完善医疗质量管理制度、提升医疗质量管理意识、开展医疗质量控制工作、强化医疗质量监督管理等措施,到2026年底,全国中心乡镇卫生院(含县域次中心)和实际开放30张以上床位的社区卫生服务中心健全医疗质量管理制度,常态化开展医疗质量管理工作。到2027年底,其他乡镇卫生院和社区卫生服务中心健全医疗质量管理制度,常态化开展医疗质量管理工作。到2028年底,全国基本建立基层医疗卫生机构医疗质量管理工作体系,村卫生室和社区卫生服务站纳入医疗质量管理体系,基层医疗卫生机构医疗服务规范性显著提升,医疗质量明显改善。
二、实施范围
开展紧密型县域医共体建设的县(市、区),以医共体为单位,以乡镇卫生院(社区卫生服务中心)为重点,逐步延伸至村卫生室(社区卫生服务站);其他地区以社区卫生服务中心为重点,实行“以市带区、区社一体”协作模式的,以“区社一体”整体纳入实施范围,逐步延伸至社区卫生服务站。
三、组织管理
国家卫生健康委会同国家中医药局负责全国行动方案的制定和组织实施,指导省级卫生健康行政部门(含中医药主管部门,下同)推进工作。省级卫生健康行政部门负责本辖区具体工作方案的制定,指导辖区内市级及以下卫生健康行政部门落实相关工作要求和监管责任,发挥省级相关医疗质控中心作用。原则上由省级或地市级卫生健康行政部门负责根据《医疗质量管理办法》《医疗质量安全核心制度要点》《社区医院医疗质量安全核心制度要点(试行)》等文件,结合本地实际细化适用于基层医疗卫生机构的医疗质量安全核心制度。市级及以下卫生健康行政部门负责指导辖区内医联体(含紧密型县域医共体和“区社一体”模式,下同)相关牵头医院及基层医疗卫生机构、质控中心落实相关工作要求和监管责任,及时总结经验并加强宣传交流。现行医疗机构质量控制体系已覆盖基层医疗卫生机构的,可依托现有工作机制,开展基层医疗卫生机构医疗质量管理。
基层医疗卫生机构医疗质量控制工作主要由市级及以下质控中心在本级卫生健康行政部门领导下开展。市级及以下质控中心制定基层医疗质量改进工作计划并组织实施,监测、分析基层医疗质量情况,结合本地实际细化适用于基层医疗卫生机构的医疗质量改进目标和质控工作改进目标,制定医疗质量控制评价指标等。
紧密型县域医共体牵头医院负总责,乡镇卫生院(社区卫生服务中心)主要负责人是第一责任人;“区社一体”牵头医院负总责,社区卫生服务中心主要负责人是第一责任人。相关医院和基层医疗卫生机构要强化医疗质量主体责任,完善医疗质量管理制度,落实各项具体工作任务,强化人员教育,培育质量安全文化,提升医疗质量水平。
四、工作任务
(一)完善医疗质量管理制度。在医联体内成立由牵头医院、基层医疗卫生机构主要负责人负责的医疗质量管理工作组织,指定专门部门或者专门人员具体负责医疗质量日常管理工作,指导基层医疗卫生机构建立健全本机构各项医疗质量管理制度,强化重点环节和重点领域的日常管理。基层医疗卫生机构主要负责人定期召开医疗质量管理专题会议,研究部署医疗质量工作,建立医疗质量反馈和改进制度。
(二)开展医务人员培训。加强医师、药师、护士、医技人员以及乡村医生执业管理,开展全员医疗质量管理制度培训,以临床诊疗指南、技术规范、操作规程、药品临床应用指南等为重点,对全体医务人员加强基本理论、基本知识、基本技能培训及考核,不断提升医务人员业务能力。
(三)改善门诊医疗质量。执行首诊负责制,加强门诊专业力量配备,优化门诊诊疗流程,加强诊疗服务、门诊输液等医疗质量安全管理。严格按照基层慢性病防治管理指南、常见病多发病临床诊疗指南、临床技术操作规范(含基层中医适宜技术操作规范,下同)、行业标准和临床路径等有关要求开展诊疗工作,做到合理检查、合理用药、合理治疗。提升门诊医疗文书完整度、规范性及内涵质量。开展家庭医生签约服务质量控制,规范为重点人群提供上门评估、随访、健康指导及家庭病床等服务行为,持续提升签约服务规范性与服务质量。
(四)提高急诊急救医疗质量。加强开设急诊、胸痛救治单元、卒中救治单元、创伤救治单元等的基层医疗卫生机构急诊急救能力建设,结合实际情况加强急救药品、设施设备配备,强化院前急救与院内急诊的衔接与信息共享。加强急危重症患者早期识别、初步救治和稳定生命体征,强化与上级医院的技术支持与转诊衔接。
(五)促进规范合理用药。规范医师和乡村医生处方行为,按照安全、有效、经济、适宜的合理用药原则开具处方。保障“一老一小”等重点人群用药安全,规范慢性病患者长期处方开具标准。加强麻醉药品和精神药品等特殊药品管理。完善抗菌药物分级管理制度,规范抗菌药物临床应用。发挥医联体药师在处方审核、处方点评等合理用药管理方面的作用,强化合理用药教育与培训,定期核查用药合理性,对不合理用药行为及时进行干预。做好药品不良反应监测报告。
(六)保障检验检查质量。建立健全覆盖检验、检查全流程的医疗质量管理制度。加强检验科室内质量控制,有关检验项目应按要求参加相应质控中心组织开展的室间质量评价。提升检验和检查报告的完整性与规范性,按照要求推动医联体内检验和检查资料共享、结果互认。落实检验和检查结果危急值报告制度,不断提高报告的及时性、准确性。
(七)改进护理服务质量。进一步落实责任制整体护理,按照加强护理工作的有关要求,不断完善并落实护理工作制度,夯实基础护理质量。严格落实分级护理、查对、交接班等核心制度,按照临床护理实践指南和技术标准要求,规范实施各类临床护理技术操作。建立护理不良事件报告制度,持续开展优质护理服务。
(八)加强医院感染控制。严格执行清洁消毒与灭菌、手卫生、无菌操作与隔离技术规范、医源性感染与监测、医源性感染暴发报告制度与处置流程等医院感染管理制度规范与标准。集中处理医疗废物,禁止重复使用一次性医疗器械。
(九)改善住院和手术质量。提供住院和手术服务的基层医疗卫生机构,要加强患者评估,规范住院诊疗行为,严格落实查房制度,保障查房频次与质量,医联体牵头医院要经常性开展联合查房,及时掌握患者病情变化,针对性调整诊疗方案。健全危重症患者转诊流程。规范住院病历书写与记录。严格落实手术分级管理制度,加强手术患者术前评估、麻醉评估,落实术前讨论制度,准确把握手术适应证和禁忌证,科学制定手术方案。严格落实手术安全核查制度,强化围手术期管理。强化临床用血规范化管理,健全临床用血审核制度,完善用血审核、全程追溯、不良反应监测与处置等流程,保障急救用血。
五、工作安排
(一)动员部署阶段(2026年3月—4月)。国家卫生健康委会同国家中医药局印发行动方案,开展动员部署。各省级卫生健康行政部门制定实施方案并做好辖区内动员部署。
(二)推进实施阶段(2026年4月—2028年10月)。地方各级卫生健康行政部门按年度作出具体安排和总结,充分发挥医联体牵头医院作用,定期开展基层医疗卫生机构医疗质量改善情况核查,及时提炼并推广有效经验、做法。
自查整改(每年1月—3月):基层医疗卫生机构对照工作任务和自查整改表(见附件)全面自查,梳理问题清单,明确改进措施,限期整改到位。
提质推进(每年4月—10月):基层医疗卫生机构持续开展医疗质量管理工作。地方各级卫生健康行政部门加强对基层医疗卫生机构的指导,及时掌握有关机构自查自纠问题和整改情况,对共性问题加强研究,提出系统性解决方案。2026年自查整改与提质推进阶段并行推进。
年度评估(每年11月—12月):地方各级卫生健康行政部门认真总结年度工作情况,不断推进制度、体系、机制建设,强化常态化基层医疗卫生机构医疗质量监管。国家卫生健康委会同国家中医药局加强调研和指导,开展阶段性总结。
(三)总结巩固阶段(2028年10月—12月)。系统总结三年行动成效,评估目标达成情况。凝练可复制、可推广的典型做法和经验,推动建立基层医疗卫生机构医疗质量管理和持续改善长效机制。
六、工作要求
(一)加强组织领导。将基层医疗卫生机构医疗质量改善作为紧密型县域医共体、社区卫生服务中心内涵建设的重要内容,细化政策措施,明确任务分工,层层压实责任,确保各项要求落实到位。卫生健康行政部门规范本级质控中心的建设和管理,进一步扩大质控工作覆盖范围,指导质控中心规范、科学开展基层医疗卫生机构医疗质量控制工作。
(二)注重统筹协调。将本行动与基层医疗卫生机构巡查、“优质服务基层行”活动、紧密型医联体建设、中医药服务能力提升等工作紧密结合,协同推进,形成合力。指导开展基层医疗卫生机构医疗质量控制工作的质控中心,建立健全专家队伍,结合基层实际细化落实医疗质量管理制度、医疗质量控制指标等。
(三)强化工作保障。加强智慧县域医共体、基层医疗卫生机构智慧化建设,推动人工智能赋能基层,助力基层医疗卫生机构医疗质量管理工作。质控中心要充分利用信息化手段开展基层医疗卫生机构医疗质量控制工作,注重结果反馈和应用,促进基层医疗卫生机构医疗质量持续改善和管理水平持续提升。
(四)建立长效机制。要做好政策宣传,不断总结经验,巩固基层医疗卫生机构医务人员质量安全意识和“以患者为中心”服务理念,增强各方参与意愿,进一步提升行业社会认可度,完善政府监管、行业自律、机构自治、社会监督的医疗质量安全管理多元良性共治长效机制。
来源:国家卫生健康委员会
4. 国家卫健委发布《紧密型县域医共体医学影像中心设置标准》等3项推荐性卫生行业标准的通告
4月1日,国家卫健委发布《紧密型县域医共体医学影像中心设置标准》等3项推荐性卫生行业标准,自2026年9月1日起施行。

《紧密型县域医共体医学影像中心设置标准》显示,紧密型县域医共体内应充分考虑区域人口数量、健康需求和影像服务需求,原则上依托牵头医院设置1个医学影像中心,推动县域内设备、人才和数据的共享。基层医疗机构负责影像检查,县级医院医生远程阅片、出具报告,并确保对疑难病例及时发起远程会诊。
标准还明确,影像数据应实行二级分层存储架构。牵头医院负责核心数据的永久集中存储与管理(含原始影像及诊断报告),保存期限应不低于15年,至少3年在线,可供快速调阅。信息系统应建立数据审计日志,保存记录时间不低于180天。
《紧密型县域医共体心电诊断中心设置标准》提出,各地要搭建覆盖全县的“心电一张网”,村卫生室、乡镇卫生院采集的心电图数据实时上传到县级诊断中心。
标准要求,紧密型县域医共体应设立专门的县域心电诊断信息中心,构建与牵头医院和成员单位联通的心电诊断信息系统。应建立大容量的数据存储系统,对传输来的心电数据进行分类存储和管理,建立以患者身份证号为索引的心电数据库,实现同一患者的历史多次检查同时进行对比。人工智能(artificial intelligence;AI)应用支持集成并应用经认证的辅助诊断工具,对存储的心电数据进行自动分析和诊断,辅助医生快速识别心电图中的异常波形和特征,实现心电危急值预警、报告等功能。
《家庭病床康复服务标准》明确,服务团队应包括康复科医生或经过康复培训的全科医生、康复治疗师和护士,上门前要先对患者的运动功能、日常生活能力和居住环境全面评估,再制定个性化康复计划。宜配置家庭病床病历书写管理系统,系统符合《电子病历应用管理规范(试行)》的要求。
来源:国家卫生健康委员会
医学前沿
1. 高达80%的心脏病和中风可以预防,这些饮食方式可以帮助你
3月31日,美国心脏协会在其旗舰期刊《循环》(Circulation)发表了《2026年改善心血管健康的膳食指南:科学声明》。这份指南纳入了最新的循证科学研究成果,旨在降低心血管疾病风险,提高生活质量并挽救生命。根据该指南,有益心脏健康的膳食模式具有9个关键特征:
一、调整能量的摄入和消耗,以达到并保持健康的体重;
二、多吃多种类的蔬菜水果;
三、选择以全谷物为主的食物;
四、选择健康的蛋白质来源,该指南支持更多健康的蛋白质选择,包括多种植物来源的蛋白质,并鼓励用植物性和动物性的食物代替红肉。
五、用不饱和脂肪来源代替饱和脂肪来源,饮食中饱和脂肪提供的能量尽量不超过总能量的10%;该指南仍建议将低脂和脱脂乳制品作为控制卡路里和脂肪摄入量的首选,但与全脂乳制品相比,这些乳制品的潜在健康益处仍在争论中。
六、选择加工最少的食品。该指南指出,应着重鼓励消费者选择加工程度最低的食品,并将其作为引导市场减少超加工产品的一种途径。
七、尽量减少饮料和食物中添加糖的摄入量;
八、选择低钠食物,并在烹饪时尽量少放盐或不放盐;
九、如果不喝酒,就不要开始喝酒;如果喝酒,请限制摄入量。
得克萨斯大学西南医学中心预防心脏病学主任兼心脏病学临床主任Amit Khera参与编写了该指南。他表示,高达80%的心脏病和中风是可以预防的,遵循美国心脏协会的“生命八要素”健康生活方式指南,可以有效预防这些疾病。“生命八要素”包含四项健康行为(改善饮食、增加运动、戒烟和保证充足睡眠)和四项健康因素(控制体重、控制胆固醇、控制血糖和控制血压),这些都是改善和维护心血管健康的关键措施。
来源:Circulation
2. 吸入这种常见消毒剂成分的危害比吞下它还大
季铵化合物(quaternary ammonium compound,QAC)自20世纪40年代以来就被广泛用作消毒剂,虽然它们的挥发性不高,但它们常用于消毒喷雾剂中,而这些喷雾剂可能会进入肺部。此外,一些除草剂、眼药水、鼻喷雾剂、漱口水、烘干纸和衣物柔顺剂中也含有QAC。发表于《环境科学与技术》(Environmental Science and Technology)的一项新研究发现,吸入QAC可能比吞咽它们危害更大。
2021年,研究者发现,80%的研究参与者血液中可检测到QAC。他们还观察到,血液中QAC总量最高的参与者,其线粒体的能量水平最低。由于QAC难以穿透皮肤或肠道,研究人员认为吸入QAC或许可以解释为何这些化学物质会出现在人体血液中。这项新研究发现,当小鼠吸入足以损害肺部的QAC时,其血液中这些化学物质的含量与人类血液中的QAC含量相似。与口服相比,吸入这些化合物会导致小鼠肺损伤增加100倍,致死率增加100倍。这表明,吸入这些化学物质(例如来自喷雾清洁剂的物质)可能是它们进入人体的一种途径。
来源:UNIVERSITY OF CALIFORNIA - DAVIS
3.探究饮食与心脏病负担的关系
缺血性心脏病在全球是死亡和残疾的一个主要原因,饮食被认为是其最重要的可改变风险因素之一。《自然·医学》发表的一项研究发现,不良饮食仍是缺血性心脏病的主要因素之一。
研究团队分析了1990-2023年间204个地区关键健康指标的全球数据,包括死亡率,以评估归因于13个饮食因素的缺血性心脏病死亡负担。结果发现,2023年全球406万例缺血性心脏病相关死亡与不良饮食有关。具体而言,饮食摄入的全谷物和ω-6多不饱和脂肪酸不足、钠摄入过高,以及坚果和种子摄入不足,是该病死亡的主要因素。
同一年有9684万伤残调整生命年与饮食相关缺血性心脏病有关。从区域来看,自1990年以来,饮食所致缺血性心脏病下降最大的是澳大拉西亚、西欧和高收入北美地区,同一时期撒哈拉以南非洲中部上升了20.86%。发展中国家经常面临与营养不良及难以获得保护性食物(如全谷物、水果、蔬菜、ω-3脂肪酸)的缺血性心脏病负担,而发达国家更多承担过度摄入有害膳食成分(如加工肉类和含糖饮料)的负担。
作者报告了不同区域和人群间的巨大差异,认为需采取针对性措施,同时应对保护性食物摄入过少和有害饮食成分摄入过多的问题。
来源:Nature Medicine
4.首个展示人类大脑生命周期的组织结构图谱
有时,两个相距甚远的大脑区域会同时活跃,这表明它们在功能上是相连的。在最新发表于《自然》的新研究中,研究者创建了首个特定关键大脑连接模式的图谱,并确定了这些模式在整个人类生命周期中是如何变化的。
这份综合指南基于近3600人的脑部扫描数据,涵盖了从婴儿到百岁老人的各个年龄段 。它绘制了一种名为功能连接的特性图,该特性描述了不同脑区之间的协调程度。研究人员追踪了三个主要功能量表在不同年龄段的发展和变化情况。从婴儿期到老年期,每个认知层面都遵循着各自的发展路径。例如,感觉-联想轴两端区域连接性的差异在儿童期和青春期变得更加明显,并在19岁左右达到顶峰。研究人员还发现,感觉联想轴与普通人群模式较为接近的年轻人,其认知能力、处理速度和整体记忆力都优于感觉联想轴与普通人群模式不太接近的年轻人。该结果表明,在年轻人中,这种连接的特定模式与认知能力相关。随后,研究人员计划深入研究大脑功能模式的组织机制,并调查这些机制在不同人群中的表现。
来源:Nature
