奶茶促癌再添实证!最新研究:果糖不直接“喂养”肿瘤,但给免疫系统“降火”,助癌生长;且靠肝脏“代加工”,为肿瘤送养分


气温刚一回暖,奶茶界就已经迫不及待地把「春天」揣进了杯子里。
今天是粉嫩嫩的芭乐,明天是亮晶晶的柑橘,后天又变成一口下去仿佛能把夏天提前解锁的西瓜冰沙。更别说,对于不少打工人而言,奶茶更像是一种「低成本情绪急救包」,时不时想来一杯抚慰自己疲惫的身心。
事实上,让奶茶得以如此甜蜜蜜的灵魂正是果糖。它并不只是水果和蜂蜜中的天然甜味来源,也早已借着高果糖玉米糖浆的「东风」,「潜伏」进了奶茶、果汁、甜点、冰淇淋和调味酱。
可以说,现代人的味蕾,早就和果糖「打」成了一片。但果糖吃多了,长胖、代谢紊乱各种问题也都找上了门。
果糖不直接「喂饱」肿瘤,给免疫系统「降火」
助癌「开溜」
最近,来自美国西北大学范伯格医学院的研究团队发表于《美国国家科学院院刊》(PNAS)的一项研究[1]甚至揪出了果糖另一大「罪证」。
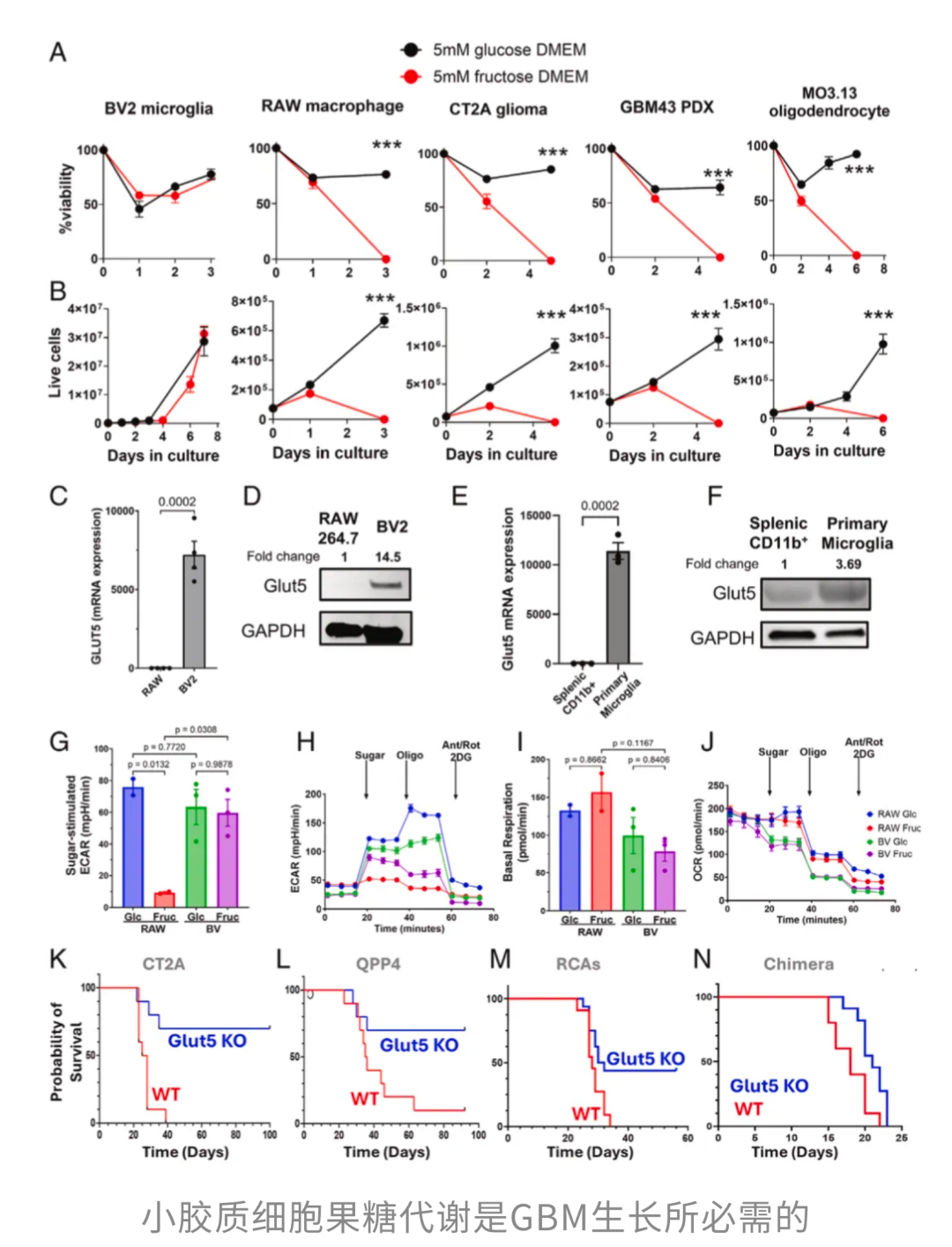
这项研究发现,果糖会被小胶质细胞优先代谢,进而抑制抗肿瘤免疫反应,帮助胶质母细胞瘤(GBM)实现免疫逃逸;而一旦敲除负责运输果糖的关键通道GLUT5,免疫系统反而会被重新「点燃」,胶质母细胞瘤生长也随之受到抑制。

研究者盯上的,是胶质母细胞瘤(GBM)这种常见的致命原发性中枢神经系统肿瘤。即便经过手术、放疗、化疗「三管齐下」,患者的中位生存期也仅有16到18个月。
这些年,免疫疗法在不少癌种中一路高歌猛进,可一轮到GBM,却常常像一拳打进棉花里,疗效并不理想。说到底,问题很大一部分就出在其特别会「打掩护」的肿瘤微环境上:一边是能真正「上场杀敌」的免疫细胞进不来、打不动,另一边却是各种抑制免疫的髓系细胞「成群结队」地把肿瘤护在中间。
在这群「护驾队」中,脑内的常驻免疫细胞——小胶质细胞尤其值得警惕。它们往往在GBM发生的早期就迅速聚集到位,表面上是来「维稳」的,实际上却在无形中帮着肿瘤「开路」,推动其侵袭和生长。
这就让人很困惑了:原本肩负免疫监视职责的小胶质细胞,究竟是怎么一步步被肿瘤「策反」,变得越来越偏向肿瘤一边的?
那就不得不提,果糖确实很会「找存在感」了。

也就是说,大脑中果糖的「供给量」远超外周,足以成为一种重要的代谢燃料。
不过,在脑肿瘤的复杂微环境中,并不是所有细胞都能「吃」上果糖。相较于其他相关细胞,真正把果糖当作「主食」来利用的,几乎只有小胶质细胞。
单细胞RNA测序的结果也佐证了这一发现。在GBM的免疫细胞群中,高表达果糖转运蛋白GLUT5的,几乎只剩下小胶质细胞;而那些来自外周的免疫细胞,GLUT5表达极低,甚至接近「缺席」。没有「专用通道」,果糖就算再多,也很难真正进入细胞被利用。

既然小胶质细胞这么爱「吃」果糖,如果把这条果糖通路掐掉,肿瘤会不会反而失去保护伞?
接下来,研究者把负责运送果糖的关键通道GLUT5整体关闭了。

可见,一旦把GLUT5的通道关闭,胶质瘤不仅生长明显受挫,连在脑内「安营扎寨」,顺利把「地盘」占下来都变得困难重重。
为何没了果糖代谢,肿瘤就长不起来了?
研究者又对植入CT-2A胶瘤14天后的小鼠脑内免疫细胞进行了分析。他们发现,GLUT5-KO小鼠肿瘤微环境中的免疫系统明显被「点燃」了。
此时,原本偏「佛系」的小胶质细胞,开始上调了一批与抗原呈递相关的基因,比如H2-K、CD274、H2-Ab1。与此同时,肿瘤中的CD8⁺T细胞也呈现出了更强的激活状态。
更为形象地说,原本那些替肿瘤「打掩护」的小胶质细胞,在失去果糖代谢支持后,不再压低免疫反应,反而开始主动「拉」着T细胞一起对肿瘤「开火」。

从机制上来说,果糖之所以能促进肿瘤生长,很可能不是因为它直接「喂养」了肿瘤,而是先「改造」了小胶质细胞。
果糖通过GLUT5进入小胶质细胞后,会增强它们维持氧化还原稳态的能力,让其还原型谷胱甘肽/氧化型谷胱甘肽(GSH/GSSG)比值升高,活性氧(ROS)水平下降,相当于给这些免疫细胞装上了一套更强的「灭火系统」。「火气」被压下去之后,小胶质细胞吞噬凋亡肿瘤细胞、处理并呈递肿瘤抗原的能力都跟着减弱了。
简而言之,有GLUT5存在,小胶质细胞更容易维持低警觉、低炎症、低抗原呈递的状态;没了GLUT5,小胶质细胞更容易重新点燃免疫反应,把肿瘤重新暴露在免疫系统的火力范围之内。

肿瘤「吃不动」果糖,
让肝脏「代加工」
当然,除了GBM,黑色素瘤、乳腺癌和宫颈癌也不直接「吃」果糖,得靠特殊的中转和加工来提供养分。
此前,一项发表于Nature的研究也揭开了果糖「助纣为虐」的真正方式:它并不是直接「冲」进肿瘤细胞为其供能,而是先跑去肝脏「加工」,再把成品送到肿瘤「嘴边」。


并且,无论是在乳腺癌(E0771细胞),还是宫颈癌(TC-1、CaSki细胞)模型中,他们都观察到了类似趋势。
按理说,肿瘤细胞很可能把果糖当成了「口粮」,自己狠狠「干饭」、疯狂增殖。可研究者通过代谢组学分析发现,肿瘤细胞其实并不擅长「吃」果糖。 与葡萄糖进入细胞后迅速被拆解、利用不同,果糖进入肿瘤细胞后几乎「石沉大海」,后续代谢产物难以检测,整体代谢效率非常低,说明它根本没被高效利用起来。
原来,肿瘤细胞手里缺处理果糖的「工具」。它们几乎不表达高效代谢果糖所需的关键酶KHK-C,只残留少量活性较弱的KHK-A。同时,它们还缺乏把果糖-1-磷酸(F1P) 继续往下拆、送进糖酵解通路所需的醛缩酶B。
因此,果糖虽然进来了,却很难被真正消化利用,在肿瘤细胞中基本成了一种「有名无实」的「废糖」。
可肿瘤细胞自己「干不动活」,并不代表这条路就断了。因为真正的「代工厂」藏在肝脏里。
作为高表达KHK-C的器官,肝脏可以非常高效地把果糖「拆解加工」,并进一步转化出一批可被肿瘤利用的代谢产物,其中就包括溶血磷脂酰胆碱(LPC) 这类脂质分子。这些由肝脏「精加工」出来的产物,才是果糖真正帮肿瘤「续命」的关键。

换句话说,果糖真正的可怕之处,不在于它直接「喂癌」,而在于它先被肝脏高效代谢,再被包装成肿瘤更容易利用的养分。
看到这里,不少人已经开始焦虑了:“果糖不是水果里本来就有的吗?那以后是不是连水果也不能吃了?”
事实上,我们对待果糖也不能一刀切。水果里的果糖,并不是「单枪匹马」闯进来的。 它们通常被膳食纤维、维生素、多酚和其他有益成分「打包」在天然食物基质中,进入体内后的释放和吸收速度相对更慢,对血糖和肝脏等的冲击也会温和得多。
真正值得提高警惕的,那些藏在奶茶、汽水、蛋糕、果味饮料和各种加工零食中的游离果糖。它们很多都以高果糖玉米糖浆等形式出现,甜得轻松、喝得顺口,不知不觉就容易超量摄入。这类果糖周围往往缺少膳食纤维等「减速带」,更容易一路「踩着油门」,横冲直撞进入体内,从而扰乱代谢平衡,埋下脂肪肝、胰岛素抵抗,甚至肿瘤代谢相关风险的隐患。
所以,当我们猛炫奶茶和汽水时,体内一些本就不太安分的细胞,或许也正等着这份额外的「糖分支援」。当然,真要和「甜」划清界限,也太强人所难了。如果实在想「尝尝甜」,不妨换成水果。它们甜得「有分寸」,既能给健康留有空间,也能安抚对甜的渴望。
注:上述研究使用的大多为小鼠模型,在人类中的普适性仍需进一步验证。
[1]Billingham LK, DeLay SL, Eshac Y, Chia TY, Tripathi S, Olson IE, Zilinger K, Subbiah J, Wang Z, Sadagopan NS, Najem H, Cognet G, Katz JL, Du R, Nandoliya KR, Boland LK, Ignacio Vázquez-Cervantes G, Wang S, Wan H, Lipshutz AB, Murphy AR, Duffy J, Balyasnikova IV, Zhang P, Heiland DH, Ahmed AU, Lee-Chang C, Heimberger AB, Perry JSA, Muir A, Chandel NS, Miska J. Microglial fructose metabolism is essential for glioblastoma growth. Proc Natl Acad Sci U S A. 2026 Mar 24;123(12):e2521256123. doi: 10.1073/pnas.2521256123. Epub 2026 Mar 17. PMID: 41843684; PMCID: PMC13012084.
[2]Fowle-Grider R, Rowles JL 3rd, Shen I, et al. Dietary fructose enhances tumour growth indirectly via interorgan lipid transfer.Nature.Published online December 4, 2024. doi:10.1038/s41586-024-08258-3
[3]Semnani-Azad Z, Khan TA, Blanco Mejia S, et al. Association of Major Food Sources of Fructose-Containing Sugars With Incident Metabolic Syndrome: A Systematic Review and Meta-analysis. JAMA Netw Open. 2020;3(7):e209993. doi:10.1001/jamanetworkopen.2020.9993

点击下方「阅读原文」,前往生物谷官网查询更多生物相关资讯~
