近期,武汉科技大学顾潮江教授团队与潇正生物团队合作,在Cell旗下顶级期刊《Molecular Therapy》上,正式发表了一项颠覆性研究成果,题为“Exosomes as Nonviral Carrier for Targeted Delivery of CRISPR/Cas12a for Therapeutic HIV-1 Proviral DNA Editing”,该成果已于近日入选湖北省2025年度十大科技进展。研究团队开发了全球首个利用工程化外泌体作为基因编辑工具递送载体,将CRISPR/Cas12a精准投送至HIV的靶细胞——CD4+细胞,实现多位点精准切割并清除HIV前病毒DNA的疗法。在感染HIV的人源化小鼠模型体内及基于HIV感染者临床样本的体外药效验证中,均展现出强大的病毒清除与免疫重建能力,为全球范围内实现艾滋病的功能性治愈带来了前所未有的希望。
图1. Molecular Therapy在线截图艾滋病(AIDS)是由人类免疫缺陷病毒(HIV)感染引起的严重免疫缺陷疾病。HIV主要靶向并感染CD4+T细胞,其逆转录酶以HIV基因组RNA为模板产生前病毒DNA,并整合至宿主细胞的基因组中,形成持久性病毒库。病毒利用宿主细胞进行复制,不断破坏CD4+T细胞,最终使免疫系统全面崩溃,患者易于发生机会性感染及恶性肿瘤,危及生命。目前, HIV感染的一线干预策略是联合抗逆转录病毒疗法(cART),该疗法可将病毒载量抑制在检测限以下,显著延缓疾病进展,但无法清除整合在宿主细胞基因组中的前病毒DNA(病毒库),患者需终身服药。新兴的治疗策略,例如嵌合抗原受体T细胞(CAR-T)和广谱中和抗体,亦因潜伏病毒库的存在及病毒免疫逃逸而疗效受限。迄今为止,全球仅有七例采用造血干细胞移植策略功能性治愈HIV感染的案例,而且这种治疗方法不具普适性。研究人员一直在寻找清除HIV潜伏病毒库的方法。CRISPR/Cas基因编辑技术已被广泛应用于人类疾病的治疗研究,为HIV的治愈提供了新思路,但其体内递送效率低仍是目前需要解决的关键难题。核心设计:外泌体靶向递送基因编辑工具CRISPR/Cas12a,多条crRNA串联高效精准切割
为了实现CRISPR/Cas12a的功能组件Cas12a与crRNA高效特异性的递送至CD4+细胞,并精准切割整合至人体染色体中的HIV前病毒DNA,本研究开发的基于工程化外泌体的靶向递送系统(EMT-Cas12a),不仅靶向递送CRISPR/Cas12a效率高,并且串联了针对HIV-1基因组不同位点的多个crRNA,从而实现对HIV-1前病毒DNA多个位点的切割,以彻底打碎HIV前病毒DNA,并可防止病毒逃逸。该疗法(EMT-Cas12a)的核心在于巧妙利用外泌体作为“生物快递”,构建了一套精准的“基因剪刀”投送与执行系统:通过对天然外泌体进行工程化改造,使其能够特异性识别并进入HIV的主要藏身地——CD4+细胞,解决了基因编辑工具体内递送效率低的世界性难题。
为解决病毒易变异逃逸的难题,团队设计了针对HIV-1基因组不同位点的多个crRNA串联阵列。这相当于一次派出一个“剪刀战队”,而非一把剪刀,能对整合进宿主染色体的HIV前病毒DNA进行多位点切割,将其 “粉碎”,实现毁灭性打击,最大限度防止病毒死灰复燃。
这套系统实现了对潜伏病毒库的“按需清除”,仅在存在HIV病毒库的细胞中启动编辑,兼具高效与安全。图2. EMT-Cas12a制备组件及EMT-Cas12a工作机制示意图
体内药效验证:EMT-Cas12a能显著清除人源化小鼠体内的HIV、实现免疫重建并降低死亡率
在该研究中,通过尾静脉注射方式向感染了HIV-1的人源化小鼠模型给予EMT-Cas12a处理,并采用活体荧光成像系统和分子病毒学检测验证其抗病毒效果,研究结果证明,利用EMT-Cas12a治疗HIV感染,在存活率、病毒清除与免疫重建三大维度效果显著。
研究中选取了装载单条crRNA的EMT-Cas12a(T1与L4)及装载了多条crRNA串联阵列的EMT-Cas12a(Array1、Array4、Array5)进行实验。研究结果显示,与对照组(不含crRNA)比较,各EMT-Cas12a均能显著抑制人源化小鼠模型中的HIV复制并降低小鼠死亡率。对照组所有小鼠在感染后第28天前全部死亡,而T1-EMT-Cas12a治疗组仅有一只小鼠在第36天死亡。通过活体成像与分子检测技术发现,在多靶点治疗组中,部分小鼠体内的病毒信号不仅被显著抑制,更是持续下降至检出限水平。总之,EMT-Cas12a显著抑制了HIV-1复制,并降低了小鼠死亡率,装载多个crRNA串联的EMT-Cas12a比装载单条crRNA的效果更佳。另外,实验终点时,收集小鼠器官和血液进行分析,结果显示,EMT-Cas12a治疗可显著恢复CD4+T细胞水平,血浆中的病毒水平显著降低。以上结果表明,该疗法不仅能“破敌”,更能“强己”,成功逆转了HIV导致的免疫瘫痪,重建了机体抵御其他疾病的核心防线。图3.EMT-Cas12a在感染了HIV-1的人源化小鼠体内抗病毒有效性验证基于临床样本的体外药效验证:HIV-1感染者外周血单个核细胞(PBMC)体外验证EMT-Cas12a药效
该研究选取了四名HIV-1感染者的单个核细胞(PBMC),在体外用CD3/CD28偶联的磁珠刺激并扩增细胞,然后用 EMT-Cas12a(T1、Array1、Array4、Array5)处理,最后进行分析。结果表明,与对照组(No crRNA)比较,EMT-Cas12a 处理组的CD4+T细胞比例及CD4/CD8比值显著升高;多个crRNA串联的EMT-Cas12a(Array1、Array4、Array5)处理组的 CD4+T 细胞比例和 CD4/CD8 比值比单条crRNA(T1)组的效果更佳。病毒RNA转录本及RNA/DNA比值均较对照(No crRNA)显著降低,且装载多个rcRNA串联阵列的EMT-Cas12a 能有效抑制感染性子代病毒的产生。总之,在体外,EMT-Cas12a能显著抑制HIV感染者外周血PBMC中的病毒水平并促进CD4+T水平的恢复。以上结果表明该疗法在源自HIV感染者的原代免疫细胞中,同样展现了卓越的疗效。且这些细胞携带的病毒源于临床分离株,而非实验室适应性毒株,能更真实地模拟人体内的感染状态。图4.EMT-Cas12a对HIV感染者临床样本体外抗病毒有效性验证
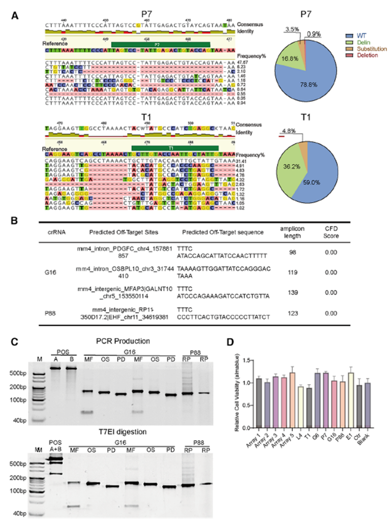
- 采用流式细胞术和AlamarBlue代谢活性检测法分别评估了EMT-Cas12a对原代PBMC和Jurkat 细胞系的细胞毒性。均未观察到显著的细胞毒性。
- 通过T7核酸内切酶I(T7 Endonuclease I, T7EI)检测法和NGS测序分析,证实脱靶编辑事件概率极低,远低于背景突变率。
图5. EMT-Cas12a切割功能及细胞毒性和脱靶活性分析结果顾潮江教授团队与潇正生物团队合作开发的EMT-Cas12a,突破了基因编辑体内递送的核心瓶颈,为彻底清除HIV潜伏病毒库这一世界难题提供了全新的解决路径。总之,这些结果首次证明,通过工程化外泌体靶向递送系统,实现将基因编辑工具 CRISPR/Cas12a特异性靶向递送至CD4+细胞,从而多位点有效切割HIV-1前病毒DNA并阻止CD4+T细胞耗竭,可逐步缩小直至清除HIV潜伏病毒库。同时,该系统展现出优越的安全性,脱靶风险极低。这种“生物递送+多位点编辑”的策略,具备成为平台型技术的潜力。未来,通过与现有抗病毒疗法(cART)联用,极有希望在临床研究中实现艾滋病的功能性治愈,让数以千万计的感染者受益。
武汉潇正生物科技有限公司(潇正生物,官网:www.shinegenbio.com)是一家专注于细胞与基因治疗(CGT)领域的创新驱动型生物医药企业。公司以解决临床未满足需求为根本使命,致力于开发具有全球竞争力的突破性药物,为重大疾病患者带来全新治疗选择。公司前瞻性地构建了五大核心技术平台,为持续创新提供强大引擎:药物递送平台、体内CAR-T平台、抗体发现平台、CAR结构筛选平台和通用型免疫细胞技术平台。凭借这些核心技术,公司重点布局病毒感染性疾病和恶性肿瘤两大领域,已建立起丰富的研发管线,其中多条管线已完成临床前研究,展现出令人振奋的治疗潜力。同时,强大的平台能力也赋予公司向自身免疫性疾病及抗体类药物拓展的广阔空间。潇正生物拥有一支兼具强大创新能力与高效执行力的团队,正稳步推进创新药物的产业化进程。公司坚信,科技必将照亮生命,为全球饱受病毒感染及恶性肿瘤等重大疾病困扰的患者,带来全新的治愈希望。
[1] https://pubmed.ncbi.nlm.nih.gov/41229123/国家卫生健康委科教司就818条例贯彻落实工作进行说明全球首款外泌体细胞疗法获批现转机,FDA“撤回”拒信央视官宣:由我国主导制定的干细胞数据核心特征国际标准正式发布股价涨超500%!全球首款外泌体细胞疗法3期临床数据亮眼CDE发布《细胞治疗药品药学变更研究与评价技术指导原则(试行)》体内CAR-T疗法:技术革命下的竞争力重构与产业格局为促进细胞与基因治疗业内的合作和技术交流,媒体平台微信公众号“细胞与基因治疗领域”团队组建了细胞与基因治疗交流群。长按下方二维码,添加小编微信进群。由于申请人数较多,添加微信时请备注:院校/企事业单位名称—专业/职务—姓名。如果您是PI/ 教授/主管及以上职务,还请注明。
声明:内容来源于官方媒体/网络新闻,本公众号旨在知识共享,相关内容仅供读者参考。