STTT | 同济大学刘中民/孙毅/韩薇团队发布全球首项多剂量脐带干细胞治疗心衰研究结果,揭示安全性与对右心的独特益处
近日,同济大学刘中民/孙毅/韩薇团队在国际知名期刊《Signal Transduction and Targeted Therapy》发布一项名为PRIME-HFrEF针对心力衰竭的随机、双盲、多剂量脐带来源间充质干细胞治疗方案的临床试验。这项由研究者发起的前沿研究,首次系统评估了多次静脉输注异体脐带来源间充质干细胞治疗射血分数降低的心力衰竭(HFrEF)的安全性与初步疗效,为细胞治疗心脏疾病领域提供了新的关键数据。

受试者流程与研究计划
研究设计:聚焦多次与静脉给药

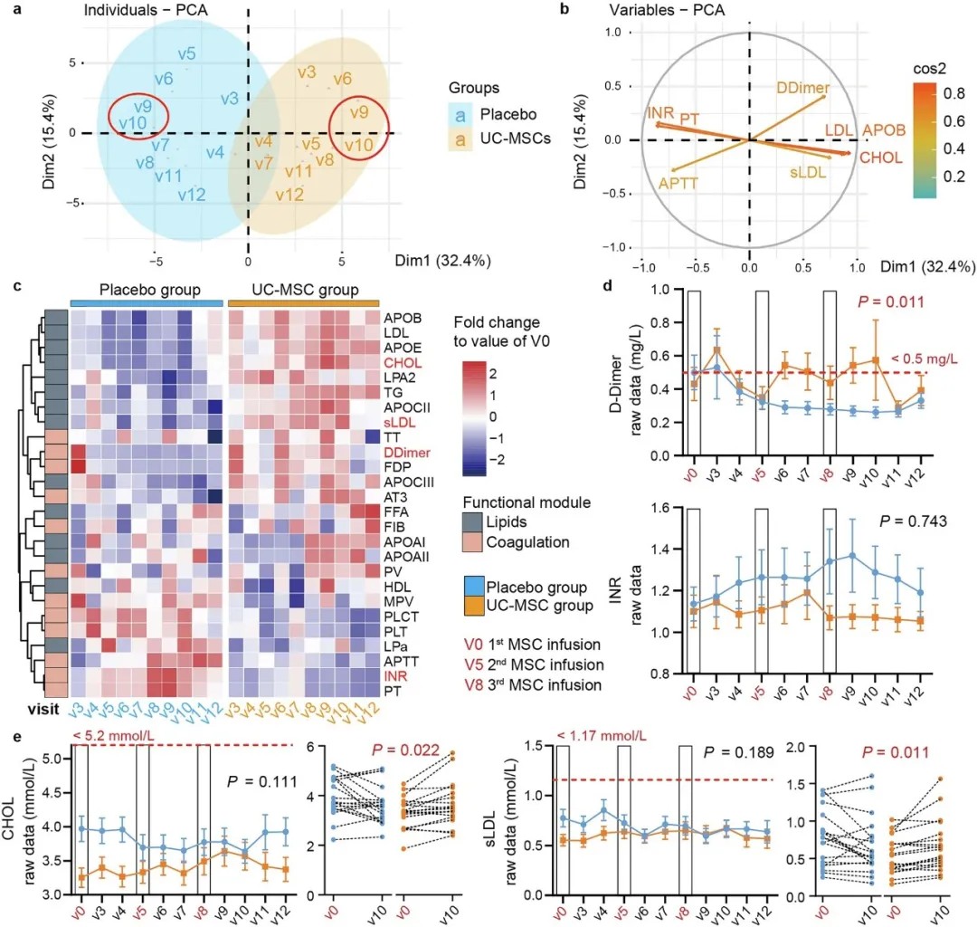
血脂与凝血指标
间充质干细胞因其强大的旁分泌功能和低免疫原性,被视为心脏再生治疗的有希望的候选者。然而,单次输注的干细胞在体内仅能存续数周,疗效可能短暂。能否通过多次输注来增强和维持疗效,此前缺乏系统研究。
PRIME-HFrEF试验正是为此设计。该研究共纳入40名接受标准联合药物治疗的HFrEF患者,随机分为两组。治疗组患者在6周间隔期内,接受三次异体脐带间充质干细胞的静脉输注;对照组则接受安慰剂。研究主要终点是评估多次输注的安全性(以严重不良事件SAEs发生率衡量),并探索性分析对心功能的改善。

凝血/血脂指标与心功能指标的相关性
核心发现:整体安全,右心功能获显著改善

左心室功能与大小
经过长达360天的随访,研究得出了一系列重要结论:
安全性整体良好:在严重不良事件(SAEs)总发生率上,干细胞治疗组与安慰剂组无显著差异。研究中出现的死亡病例经评估与治疗本身无关。未观察到肿瘤形成、心律失常增加等安全信号。
潜在凝血风险需关注:研究团队通过复杂的生物标志物分析发现,多次干细胞输注与患者体内一过性的凝血功能增强状态相关。具体表现为,在未接受抗凝治疗的患者中,D-二聚体水平在第二次输注后升高至病理范围,并持续数周。分析进一步显示,D-二聚体水平的升高与左心室射血分数的改善呈负相关。这提示,未来进行类似多次输注方案的研究时,应系统评估联合抗凝策略的必要性。
免疫原性反应值得监测:尽管总体上干细胞组与安慰剂组的免疫指标无显著差异,但干细胞组中有30%的患者(6/20)出现了抗核抗体(ANA)阳性,而安慰剂组仅为5.3%(1/19)。虽然这些ANA阳性患者均未出现自身免疫病临床表现,但该现象提示,在多剂量使用异体干细胞时,进行长期的免疫学监测是必要的。
疗效的“左右之别”:在探索性疗效终点上,研究结果呈现出有趣的差异。左心室:无论是通过心脏磁共振还是超声心动图评估,两组患者的左心室射血分数、左心室容积等指标在12个月后均有显著改善,但组间无显著差异。研究分析认为,这可能与当前“金标准”药物治疗效果强大,掩盖了细胞疗法带来的增量效益有关。右心室:这是本研究最引人注目的发现。与安慰剂组相比,干细胞治疗组患者的右心室收缩末期容积在180天和360天时均出现显著改善,且差异显著。同时,反映右心室收缩功能的TAPSE指标在干细胞组也得到显著提升。这提示,多次干细胞输注对右心室的结构重塑产生了积极作用。

右心室大小与功能
机制与启示:为什么是右心?

复合临床结局的Kaplan-Meier分析
为何疗效“偏向右心”?研究者认为,这可能与静脉输注的细胞输送路径有关。经静脉输入的干细胞,首先流经右心系统和肺循环,才能到达左心。大量临床前研究表明,相当一部分干细胞会被截留在肺部。这种“肺过滤器”效应可能导致更多干细胞或其分泌的活性因子作用于右心,从而解释了对右心室功能改善更显著的现象。右心室本身对氧化应激更敏感,而干细胞分泌的多种因子恰好能促进血管新生、减少氧化损伤,这为观察到的疗效提供了生物学合理性。
研究意义与未来展望
该研究初步证实了该方案的整体安全性,并揭示了一个清晰、值得进一步验证的疗效信号——对右心室功能的有益影响。鉴于目前尚无专门针对右心室功能障碍的获批药物,这一发现具有潜在的临床意义。同时,研究提出的凝血功能变化和免疫监测问题,为未来更大规模、多中心的确证性试验设计,提供了至关重要的安全性和生物学依据。
原文链接:
https://www.nature.com/articles/s41392-026-02678-5(转化医学网360zhyx.com)
【关于投稿】
转化医学网(360zhyx.com)是转化医学核心门户,旨在推动基础研究、临床诊疗和产业的发展,核心内容涵盖组学、检验、免疫、肿瘤、心血管、糖尿病等。如您有最新的研究内容发表,欢迎联系我们进行免费报道(公众号菜单栏-在线客服联系),我们的理念:内容创造价值,转化铸就未来!
转化医学网(360zhyx.com)发布的文章旨在介绍前沿医学研究进展,不能作为治疗方案使用;如需获得健康指导,请至正规医院就诊。
责任声明:本稿件如有错误之处,敬请联系转化医学网客服进行修改事宜!
微信号:zhuanhuayixue
