Hepatology:肝脏“守护者”被发现!首都医科大学尤红团队揭示肝星状细胞另一面:分泌ECM1蛋白维持稳态,靶向需谨慎
肝星状细胞(HSC)的活化是肝纤维化的核心环节,但新近证据提示HSC亦具有稳态维持功能。
2026年3月19日,首都医科大学尤红独立通讯在
Hepatology
在线发表题为
ECM1 produced by hepatic stellate cells serves as gate keeper of liver homeostasis in hepatic fibrosis
的研究论文。
该研究比较了HSC在实质性损伤(四氯化碳诱导)与代谢功能障碍相关脂肪性肝炎(MASH;胆碱缺乏高脂饮食诱导)模型中的作用,旨在识别可维持HSC稳态功能的治疗靶点。结果显示,在纤维化活跃期,对Lrat-iDTR小鼠进行可诱导的HSC消融。通过多参数分析评估HSC在两种已建立的纤维化模型中的作用,重点阐明肌成纤维细胞的细胞来源以及再生与胆管反应的改变。人类活检组织的RNA测序数据验证了相关机制。
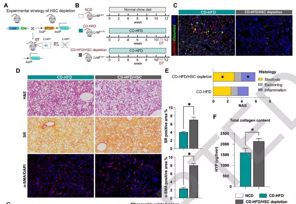
在CD-HFD模型中,HSC消融不仅加剧了MASH,还导致来源于PDGFRα⁺门静脉成纤维细胞的α-SMA⁺肌成纤维细胞增多,损害了肝细胞功能(代谢分区与再生),并增强了胆管反应。相反,在CCl₄模型中,HSC消融减轻了纤维化,且不影响肝脏再生或代谢分区。
引人注目的是,与CCl₄诱导的纤维化不同,在MASH相关的HSC中,85.5%的静息态HSC富集基因仍保持上调。RNA测序及后续体内研究鉴定出细胞外基质蛋白1(ECM1)是HSC静息态的主调控因子,HSC特异性过表达ECM1可抑制CCl₄诱导的纤维化。在人类活检组织(MASH、乙型肝炎病毒、原发性胆汁性胆管炎、原发性硬化性胆管炎)中,ECM1表达水平与纤维化分期呈负相关。
综上,HSC的功能具有疾病背景依赖性:在伴有中度炎症的MASH中,HSC主要发挥维持稳态的作用;而在CCl₄诱导的大规模损伤中,活化的HSC则促进纤维发生。ECM1能强制维持HSC静息态并促进纤维化消退。基于广泛HSC消融的抗纤维化疗法可能有害。

纤维化疾病约占全球死亡率的45%,但目前尚无临床批准的抗纤维化疗法。在各类纤维化疾病中,肝脏纤维化——作为慢性肝病的病理标志——是由细胞外基质(ECM)的过度沉积所驱动,这一过程对临床进展具有决定性影响。
肝星状细胞(HSCs)是此过程的核心,它们是肝脏常驻的非实质细胞,在纤维化、修复和免疫中发挥明确作用。在健康肝脏中,HSCs处于静息状态,通过与肝细胞、胆管细胞、库普弗细胞和肝窦内皮细胞(LSECs)的通讯来维持组织稳态。
在慢性损伤下,HSCs被激活,转化为具有收缩、促炎和ECM重塑特性的肌成纤维细胞(MF)样细胞。这些活化的HSCs聚集于损伤部位,分泌过量的纤维状胶原蛋白(主要为I型和III型)及众多其他ECM分子,并协调ECM的动态变化。鉴于HSCs在肝纤维化发生中的关键作用以及多种促纤维化通路的发现,它们已成为抗纤维化干预的主要治疗靶点。
HSCs已被深入研究的“激活-可逆性”范式——涵盖激活、纤维化发生和潜在的细胞凋亡——为开发靶向HSC的治疗策略提供了合理框架。然而,尽管在啮齿类动物模型中针对HSC相关受体、细胞因子、趋化因子和ECM分子的临床前策略显示出前景,但至今无一获得美国食品药品监督管理局(FDA)批准,这凸显了关键的转化鸿沟。
这一转化鸿沟可归因于多个因素。首先,单细胞RNA测序揭示了HSCs的异质性,突显了它们在肝脏生理和病理中的多样化功能。其次,纤维化的消退涉及除ECM降解外的多层面过程,包括肝细胞功能恢复、肝脏结构重建和血管异常逆转。因此,全面理解这些不同的功能对于设计能够选择性抑制HSCs致病性活动、同时保留其修复功能的疗法至关重要。

造血干细胞(HSC)耗竭加剧MASH及纤维化(图片源自
Hepatology
)
在本研究中,作者利用卵磷脂-视黄醇酰基转移酶-Cre诱导型白喉毒素受体(Lrat-iDTR)转基因小鼠,实现了可诱导且持续的HSC特异性清除,并系统评估了它们在两种不同肝纤维化模型中的作用:胆碱缺乏高脂饮食(CD-HFD)诱导的代谢功能障碍相关脂肪性肝炎(MASH),以及四氯化碳(CCl₄)驱动的毒素性实质纤维化。引人注目的是,HSC清除加剧了MASH及其相关纤维化。
因此,作者首先系统性地考察了其他潜在的ECM贡献细胞,包括门静脉成纤维细胞以及非成纤维细胞来源(如内皮细胞和骨髓来源的单核细胞)。同时,作者评估了LSECs介导的肝窦毛细血管化/血管生成,以及巨噬细胞浸润/极化。
最后,作者评估了HSC清除对肝细胞和胆管细胞相关过程的影响,包括代谢分区、再生和胆管反应。这与在侵袭性CCl₄模型中观察到的纤维化减轻形成对比。关键的是,作者发现HSC来源的ECM1对于维持HSC静息状态和促进纤维化消退至关重要。
原文链接:https://journals.lww.com/hep/10.1097/HEP.0000000000001715
