Sci Adv:破解CAR-T细胞持久性难题!新支架技术培养"干细胞样"免疫细胞,大幅延长抗癌抗HIV效力
由阿尔伯特·爱因斯坦医学院科学家领导的研究团队开发了一种改造
免疫
细胞的新策略,显著延长了它们在输入患者体内后对抗癌症和HIV的效果,解决了当前疗法的一个主要局限性。他们的发现发表在
《Science Advances》
上,描述了一种制造方法,与现有工艺相比,能产生更持久的免疫细胞,在小鼠模型中对人类血液癌症提供更持续的抑制,并对HIV感染产生更持久的控制。

"我们的目标是改造治疗性免疫细胞,使它们不仅成为强大的杀手,而且寿命长、能够自我更新,从而在输入患者后显著延长其有效性。"资深作者、儿科学、微生物学与免疫学教授、爱因斯坦-洛克菲勒-CUNY-西奈山
艾滋病
研究中心主任 Harris Goldstein 医学博士说。"通过改进我们生成
CAR-T
细胞的方式,我们将延长其功能活性,并防止在其效力减弱后疾病复发。"Goldstein 博士还担任爱因斯坦的 Charles Michael 自身免疫性疾病讲席教授。
CAR-T细胞持久性的挑战
为了增强患者体内针对特定疾病的免疫反应,CAR-T细胞是通过移除一个人的免疫T细胞并插入基因,将其重新编程为充当制导导弹,以识别并选择性消除
癌细胞
或病毒感染的细胞。
在实验室生成后,工程化的CAR-T细胞被输回患者体内,在那里它们寻找并消除目标恶性或感染细胞。然而,这种疗法的长期疗效受到一个主要障碍的限制。
尽管CAR-T细胞疗法最初可以产生显著缓解,但其杀伤能力通常会随着时间的推移而减弱。在大约一半接受治疗的癌症患者中,随着CAR-T细胞活性的减弱,癌症会复发。
同样的持久性问题也限制了将CAR-T疗法扩展到治疗HIV感染者的努力。目前的抗逆转录病毒药物可以将HIV的产生抑制到检测不到的水平,但无法清除已感染HIV的免疫细胞。
如果停止这种治疗,隐藏在
长寿
、休眠的HIV储存库免疫细胞中的病毒会重新苏醒,恢复广泛感染。因此,HIV感染者必须终身服用ART,这可能导致代谢、神经、心
血管
及其他副作用。
一种制造免疫细胞的新方法
为了使用CAR-T细胞实现癌症和HIV的功能性治愈,工程化细胞需要在体内巡逻数年,持续追捕和消除残留的恶性或感染细胞,这种长期功能持久性的水平是目前制造方法尚无法实现的。
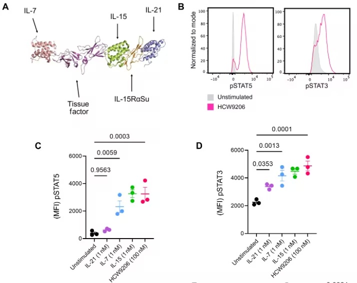
为了克服这一缺点,Goldstein 博士及其同事,特别是他实验室的研究生、该研究的第一作者 Erin Cole,开发了一种使用特殊工程化蛋白支架 HCW9206 生产CAR-T细胞的替代方法。

这种支架连接了三种天然存在的细胞因子——已知能促进T细胞存活和免疫记忆。当团队使用这种多细胞因子支架代替标准激活方案来生成CAR-T细胞时,结果是惊人的。
多细胞因子支架产生的CAR-T细胞保留了强大的抗病能力。最重要的是,超过一半的这些CAR-T细胞属于一种罕见的群体,称为T记忆
干细胞
,是能够自我更新并随时间产生新一波高度活跃的免疫战士的
长寿
细胞。相比之下,使用传统方法产生的CAR-T细胞中,只有不到5%表现出这种长寿的、干细胞样的特征。
"T记忆干细胞被认为对长期免疫持久性至关重要。"Goldstein 博士说。"它们可以持续补充活跃的CAR-T细胞库,这是它们在对抗癌症和HIV感染中长期成功的一个极其重要的属性。"
更持久的反应
在人类
白血病
小鼠模型中,传统和多细胞因子支架生成的CAR-T细胞在初始治疗后都清除了人类癌细胞。但几周后,当研究人员通过将这些白血病细胞重新输回小鼠体内来模拟癌症复发时,只有多细胞因子支架工程化的CAR-T细胞发起了强大的"回忆"反应,再次扩增并阻止了肿瘤复发。
在HIV感染的人源化小鼠模型中,与传统制造的CAR-T细胞相比,多细胞因子支架生成的CAR-T细胞通过消除显著更多的HIV感染细胞,表现出增强的抗病毒效力。此外,使用新的多细胞因子支架生产技术从HIV感染者身上生成的CAR-T细胞成功根除了HIV感染的细胞。
这项研究的结果可能对整个CAR-T细胞领域产生重要影响。"既然我们已经证明可以生成更长寿的强效CAR-T细胞,我们或许能够降低血液癌症复发率,并改善癌症患者的长期缓解。"Goldstein 博士说。"对于HIV,具有这种持久力的免疫细胞可能有朝一日在停止抗逆转录病毒治疗后帮助维持病毒控制,这是迈向持续的无药物缓解乃至功能性治愈的关键一步。"(
生物谷)
参考文献:
Erin Cole et al,
IL-7/IL-15/IL-21 cytokine-fusion scaffold generates highly functional CAR-T cells enriched in long-lived T memory stem cells
, Science Advances (2026). DOI: 10.1126/sciadv.aec2632.
