Slap restricts oncogenic Src-family kinase signaling to maintain colonic epithelial homeostasis
Abstract
Src-family kinases (SFKs) regulate proliferation in colonic epithelial cells (CECs), but the mechanisms that restrain their activity remain poorly defined. We identify Src-like adaptor protein (SLAP), a negative regulator of receptor tyrosine kinase signaling, as a key suppressor of SFK activity in the colon. Constitutive and inducible epithelial-specific Slap deletion using a villin-CreERT2 model increases CEC proliferation and accelerates tumorigenesis in the azoxymethane/dextran sodium sulfate (AOM/DSS) model. Slap deficiency also enhances SFK-dependent expansion of normal and tumor-derived colonic organoids. Mechanistically, we identify the receptor tyrosine kinase EphB2, an upstream activator of SFKs and CEC proliferation, as an additional SLAP-regulated target. Together, these findings reveal a non-genetic mechanism by which SFKs drive colonic transformation and establish SLAP as a tumor suppressor that constrains oncogenic SFK signaling in the colonic epithelium.
Introduction
The membrane-anchored tyrosine kinase (TK) SRC plays important roles in intestinal homeostasis and tumorigenesis. In particular, SRC and other members of its family (i.e., FYN and YES) drive intestinal stem/progenitor cell proliferation, tissue regeneration and tumorigenesis in Drosophila and mouse models (
Cordero et al., 2014
;
Imada et al., 2016
;
Kohlmaier et al., 2015
;
Sirvent et al., 2020
). SRC is also an oncogene in human colorectal cancer (CRC). Aberrant SRC expression and activity in CRC (50% of CRC patients) is a marker of poor clinical prognosis, a promoter of therapeutic resistance and a potent driver of metastasis (
Sirvent et al., 2012
;
Summy and Gallick, 2003
;
Yang et al., 2022
). This tumour activity is associated with cancer stem cell and epithelial-to-mesenchymal transition features. However, SRC is rarely mutated in CRC and the mechanisms underlying its oncogenic function remain elusive (
Irby et al., 1999
;
Sirvent et al., 2012
;
Summy and Gallick, 2003
). Consistently, SRC inhibitors developed for the clinic have failed in CRC due to ineffective signalling inhibition and inadequate patient selection (
Daud et al., 2012
;
Parseghian et al., 2017
;
Reddy et al., 2015
). Elucidating the mechanisms underlying this persistent signalling may reveal essential non-genetic mechanisms by which TKs promote tumorigenesis and allow the development of effective TK-based therapies in CRC.
During evolution, TK activities have come under the tight control of small adaptor proteins that exert negative regulatory functions (
Naudin et al., 2016
). The best example is the SOCS regulation of JAK/STAT inflammatory pathways. We discovered that SRC signalling is under the control of such an inhibitory mechanism through the membrane-anchored adaptor SLAP (Src-Like Adaptor Protein), which display high sequence homology with SRC N-terminus (
Manes et al., 2000
;
Pandey et al., 1995
;
Roche et al., 1998
;
Sirvent et al., 2008
). Mechanistically, SLAP promotes degradation or prevents SRC binding to upstream receptors, resulting in inhibition of SRC signaling (
Dragone et al., 2006a
,
2006b
;
Kazi and Rönnstrand, 2012
;
Myers et al., 2006
,
2005
;
Roche et al., 1998
;
Sirvent et al., 2008
;
Wybenga-Groot and McGlade, 2015
). Slap-deficient mice revealed an essential function for this adaptor in controlling lymphocyte development and activation, where it is highly expressed (
Sosinowski et al., 2001
). We additionally reported an unsuspected tumour suppressor function of SLAP in CRC (
Naudin et al., 2014
). Notably, SLAP was found to be abundantly expressed in the intestinal epithelium. SLAP levels were reduced in 50% of CRC samples analysed, and SLAP silencing in experimental CRC models promoted tumour formation and liver metastasis. Mechanistically, SLAP promotes degradation of SRC signalling RTK EPHA2 (
Naudin et al., 2014
) and destabilization of the mTORC2 complex, resulting in AKT signaling inhibition (
Mevizou et al, 2025
). Although this observation suggests an important mechanism in the control of SRC function in the colon, genetic evidence for this mechanism is lacking. Here, we developed Slap-deficient mice models showing that Slap regulates SFK colonic epithelial function during homeostasis and tumorigenesis.
Materials and methods
Generation of genetically modified mouse models
All mouse experiments were conducted in strict accordance with the European Community guidelines (86/609/EEC) and the French National Committee for the care and use of laboratory animals (87/848), complied with the ARRIVE guidelines, and were approved by the French Ministry of Higher Education, Research and Innovation (APAFIS#2022031511382008). All procedures were performed in the institutional animal facility (agreement #F3417216). Mice were housed in temperature-controlled ventilated cages (20–22 °C) under a 12 h light/dark cycle, with relative humidity maintained between 45% and 55%, and were kept under pathogen-free conditions.
Slap
tm1a(KOMP)
mice were generated from JM8A1.N3 embryonic stem cells (C57BL/6N genetic background) produced by the trans-NIH KnockOut Mouse Project (KOMP) and obtained from the KOMP Repository (
). Genotyping was performed by PCR analysis of genomic DNA isolated from mouse tail biopsies. The Slap
tm1a(KOMP)
, Tg(CAG-flpo)1Afst, and Tg(Vil1-cre/ERT2)23Syr mouse lines, as well as compound lines, were maintained on a C57BL/6 background and bred in a specific opportunistic pathogen-free (SOPF) facility, and experiments were conducted in a specific pathogen-free (SPF) facility.
Slap
-inactivated mice (
Slap-/-
) were generated by insertion of a
LacZ
reporter cassette into the Slap locus, resulting in functional gene inactivation. The
LacZ
cassette was flanked by FRT sites, allowing recombination upon crossing with FlpO deleter mice. FlpO-mediated recombination generated the recombined
Slap
allele, whereas FlpO-negative littermates retaining the unrecombined
LacZ
allele were used as controls.
Inducible
Slap
knockout mice were generated by crossing Slap floxed mice with CreERT2 transgenic mice. Tamoxifen treatment induced Cre-mediated excision of the floxed Slap allele, resulting in gene inactivation. To activate CreERT2, control and experimental mice received two intraperitoneal injections of tamoxifen (2 mg per injection).
Mice genotyping
Mice tail biopsies underwent alkaline lysis and incubation at 92 °C for 20 minutes, followed by reaction neutralization. PCR amplification was conducted with the ready mix MyTAQRed mix (meridian). Resulting products were run on a 2% ethidium-bromide agarose gel (Sigma–Aldrich), using a 1 kb DNA ladder (Thermo Scientific), and imaged with a ChemiDoc MP system (Bio-Rad). The following primers were used: CSD-lacF:
GCTACCATTACCAGTTGGTCTGGTGTC
; CSD-neoF:
GGGATCTCATGCTGGAGTTCTTCG
; CSD-loxF:
GAGATGGCGCAACGCAATTAATG
; CSD-Sla-R:
TCTCTGAGATGCCCCATTTTACCCC
; CSD-Sla-ttR:
GTTTCTTGGCACTGACTAGAGCAGG
; CSD-Sla-F:
GTTAACAACACACCTACCCCTTGGC
.
Chemical induction of tumorigenesis by AOM/DSS
Inducible epithelial SLAP knockout mouse model was treated with tamoxifen to induce Slap depletion. DSS and AOM/DSS treatment was performed essentially as described in (
Nguyen et al., 2025
;
Paul et al., 2022
). Briefly, 10 days following tamoxifen treatment, a first AOM injection was performed. Shortly after the first round of DSS at 2% was given to the mice for 7 consecutive days. A week later another AOM injection was performed followed by 2 other rounds of DSS treatments two weeks apart. The mice were then sacrificed at day 80. Colons or tumors were then excised for tumoroids formation, cryopreservation or fixation followed with IHC analysis.
β-galactosidase activity
To visualize the activity of the Slap promoter driving lacZ expression, we used 5-bromo-4-chloro-3-indolyl-beta-D-galactopyranoside (Xgal, Sigma-Aldrich) as described in (
Nguyen et al., 2025
). Organs were cryopreserved and 10 μm tissue sections were prepared. Sections were treated with 0.5% glutaraldehyde for 10 min at room temperature followed by overnight incubation at 37°C in a staining solution containing 1 mg/ml X-gal, 5 mM potassium ferricyanide (K3Fe(CN)6), 5 mM potassium ferrocyanide (K4Fe(CN)6) and 2 mM MgCl2, 0.1% Triton in PBS-1X. The synthetic substrate X-gal gives an insoluble blue precipitate when cleaved by β-galactosidase. Samples were washed in PBS-1X for 5 min and rinsed briefly with dH2O before mounting with aqueous mounting medium (Sigma-Aldrich).
Immunohistochemistry of paraffin embedded tissues
Fluorescent and bright-field immunohistochemistry on paraffin-embedded tissue Intestinal tissues were fixed in neutral-buffered formalin for 24 hours at RT, embedded in paraffin and tissue sections (4 μm) were prepared with a microtome (MICROM). Sections were incubated in successive baths of xylene and ethanol and antigen retrieval was performed by boiling the sections with 10 mM sodium citrate (pH 6.4) or Tris-EDTA buffer (pH 9) for 20 minutes. Tissues were treated with TBS-1 X 2% serum 0.1% Triton to block non-specific binding. Samples were then incubated with primary antibodies overnight at 4 °C. In the case of Bright-field immunohistochemistry, sections were treated with BIOXALL (Vector laboratories) for 10 minutes before blocking and incubation with primary antibodies. Secondary reagent staining was revealed using DAB (Vector Laboratories), and sections were counterstained with hematoxylin (Sigma-Aldrich) and then mounted with aqueous mounting medium (Sigma-Aldrich). As for fluorescence immunohistochemistry, sections were incubated in the presence of secondary antibodies conjugated to Alexa-488 or cyanin3 (Jackson ImmunoResearch Laboratories) and Hoechst (2 µg/mL, Sigma–Aldrich) and mounted with aqueous mounting medium (Sigma-Aldrich). For histological analysis, the tissue sections were deparaffinized and stained with hematoxylin, eosin, and Alcian blue.
RNA in situ hybridization
ISH for Lgr5 was performed with the RNAscope FFPE assay kit (Bio-techne) according to the manufacturer’s instructions. Briefly, 4 mm formalin-fixed, paraffin embedded tissue sections were pretreated with heat and protease digestion and then hybridized with a target probe for Lgr5 (Probe - Hs-LGR5-C2, Biotechne). Thereafter, a fluorophore signal amplification system was hybridized to the target probe.
RNA extraction and qPCR
Total RNA was extracted using RNeasy Plus Mini Kit columns (Qiagen). First-strand cDNA synthesis was performed with 1 µg of purified RNA using SuperScript VILO cDNA synthesis KIT (Thermo Fisher Scientific) according to the manufacturer’s instructions. qRT-PCR experiments were performed using LightCycler 480 SYBR Green I Master (Roche Diagnostics) on the LightCycler 480 system using the following primers EHPB2_F 5’-
CGGCTGCATGTCCCTCATC
-3’, EHPB2_R 5’-
GTCCCCGTTACAGTAGAGCTT
-3’; GAPDH_F 5’-
TCTCCTCTGACTTCAACAGCGAC
-3’ & GAPDH_R 5’-
CCCTGTTGCTGTAGCCAAATTC
-3. Relative expression was determined using the threshold cycle relative quantification method. Data were normalized to the expression levels of GAPDH.
ALDH analysis
The ALDH assay was performed as described in (
Nguyen et al., 2025
) and according to the protocol of the ALDEFLUORTM kit (#01700, Stemcell). FACS analysis of was preformed through the Novocyte ACEA 2 fluorescence-activated cell sorting flow cytometer and data were analyzed using NovoExpress software.
Antibodies and reagents
Antibodies used in for biochemistry: anti-Myc (#2276S, CST), anti-EphB2 D2X2I (#83029, CST), anti-FLAG (M2 antibody, Sigma-Aldrich), anti-HA (Invitrogen, # 26183), anti-Actin (Sigma-Aldrich, #A2228), anti-pTyr 4G10 (gift from P. Mangeat, CRBM, Montpellier, France), anti-SLAP clone C-19 (Santa Cruz Biotechnology, sc-1215). SFK activity was assessed using an anti-phospho-SRC antibody (Invitrogen, PA5-97366 for WB, and #2101 from CST for IHC), which also cross-reacts with other p-SFKs, revealed increased SFK activity. All antibodies utilized in IHC were used according to supplier protocols. SFK activities were revealed with the help of SignalStain® Boost IHC Detection Reagent. Inhibitors used in this study: SRCi eCF506 (MedChemExpress, #HY-112096), EPHB2 inhibitor ALW-II-49-7 (EPHB2i, MedChemExpress, #HY-18833), Pan Eph inhibitor ALW-II-41-27 (pan-EPHi, MedCehmExpress, # HY-18007). SLAP-FLAG (WT and SH3*SH2* mutant, mut) constructs were described in (
Naudin et al., 2014
). EPHB2-myc construct was from (
Narayanan et al., 2023
). EPHB2 Y594F/Y602F mutant (YF mutant) was obtained by QuickChange Site-Directed Mutagenesis Kit (Agilent) using the following oligonucleotides: 5’-
gaccccaggcatgaagatctTcatcgatcctttcacctTcgaggaccccaacgaggcag
-3’ and 5’-
ctgcctcgttggggtcctcgAaggtgaaaggatcgatgAagatcttcatgcctggggtc
-3’. Other reagents: Advanced DMEM/F12 (Gibco), B27 supplement (ThermoFischer Scientific), N2 supplement (ThermoFischer Scientific), GlutaMAX (ThermoFischer Scientific), Hepes (ThermoFischer Scientific), N-acetyl cysteine (Sigma-Aldrich), CHIR-99021 (Tebu-BIO), Recombinant human R-spondin-1 (Peprotech). Tamoxifen (Merck group), Azoxymlethane (Sigma-Aldrich).
Cell culture and transfections
HT29, SW620 and HEK293T cell lines were obtained from ATCC (Rockville, MD). HT29 and SW620 cells stably expressing SLAP (or mock as a control) were described in (
Mevizou et al, 2025
;
Naudin et al., 2014
). Cells were cultured at 37°C and 5% CO2 in a humidified incubator in Dulbecco’s Modified Eagle’s Medium (DMEM) GlutaMAX (Invitrogen) supplemented with 10% fetal calf serum (FCS), 100 U/ml of penicillin and 100 µg/ml of streptomycin, and were routinely tested (once a week) for Mycoplasma using MycoAlert Mycoplasma detection kit (Lonza, #LT07-318). Transient plasmid transfections in HEK293T cells were performed with the jetPEI reagent (Polyplus-transfection) according to the manufacturer’s instructions.
Biochemistry
Co-immunoprecipitation and Western Blotting (WB) were described in (
Mevizou et al, 2025
;
Naudin et al., 2014
). Cells or isolated colonic crypts were lysed on ice using lysis buffer (20 mM Hepes pH 7.5, 150 mM NaCl, 0.5% Triton X-100, 6 mM β-octylglucoside), supplemented with complete mini EDTA-free protease and phosphatase inhibitor cocktail tablets (Roche). Protein lysates (15-35 µg) were resolved by SDS-PAGE, transferred to LF/PVDF membranes using the Trans-Blot® Turbo™ system (Bio-Rad), and incubated overnight at 4 °C with the appropriate primary antibody (1:1000). Membranes were then incubated for 45 minutes with the HRP-conjugated secondary antibody (Cell Signaling, 1:4000). Signals were detected using ECL Plus (Amersham Biosciences) and imaged with the Amersham Imager 600 (GE Healthcare Life Sciences). Signal quantification and analysis were carried out using ImageJ software. For SLAP-EPHB2 association experiments, HEK293T cells were co-transfected for 48 h with the indicated FLAG-tagged and EPHB2 constructs either WT or the YF EPHB2 mutant. Endogenous EPHB2 association experiments were performed in HT29 cells stably expressing SLAP-FLAG. Cell-lysates were subjected to SLAP-FLAG immunoprecipitation using anti-FLAG magnetic beads (#A3697, Pierce). EPHB2-myc was immunoprecipitated using MYC-Tag (9B11) mouse monoclonal antibody (#2276, CST) and protein G sepharose beads (Thermo Fisher Scientific).
Organoids derived from colonic crypts
Inducible epithelial Slap knockout models were sacrificed 10 days after tamoxifen induction. Organoids were performed as described in (
Nguyen et al., 2025
). Briefly, the colons were collected and washed with PBS containing antibiotics. They were then cut open and further dissected into small pieces then washed with a wash buffer containing PBS 1x, penicillin streptomycin (Gibco), and Fungin (Invivo Gen) until supernatant is clear. These pieces were then incubated in a crypt isolation buffer on ice for 30 minutes (Wash buffer, 1% BSA fraction and 25 mM EDTA). Crypt fractions were then isolated after thorough pipetting, centrifuged at 300g, 4°C for 5 minutes. 500 crypts were resuspended in M1 medium mixture (Advanced DMEM/F12 supplemented with 1% Penstrep, 1% Fungin, 10 mM Hepes, 1% GlutaMAX, N-2, B-27, 1 Mm N-acetyl cysteine and Matrigel (Corning) (ratio 1:2) The mixture was plated in a 24 well plate. After Matrigel polymerization, 500 µL of M2 medium (M1 media supplemented with EGF (50 ng/mL, Bio-techne), Noggin (100 ng/mL, Stem cell technologies), R-spondin1 (500 ng/mL, Stem cell technologies), Y27 (10 µM, Sigma-Aldrich), CHIR-99021 (3 µM, Tebu-Bio) and WNT3a (50 n/ mL, Thermo Fisher Scientific) was added to each well containing or not the SRC inhibitor eCF506 (100 nM, Medchem express) and in other cases the EphB inhibitors EPHB2i (ALW-II-49-7, 200 nM) and the pan-EPH inhibitor pan-EPHi (ALW-II-41-27, 100 nM, Medchem express). For organoids derived from AOM/DSS transformed CECs, tumors were excised from mice treated with AOM/DSS at day 80. They were dissociated using the Tumor Dissociation Kit mouse (Miltenyi Biotec). The dissociation was the stopped by DMEM medium containing 10% SVF. The mixture was then centrifuged the pellet was resuspended in DMEM F12 without factors. Cells were counted and plated at almost 10,000 cells per well in a 24 well plate in a mixture containing 3D Matrigel. After 30 minutes of incubation a complete F12 medium was added to the solidified domes containing or not the SRC inhibitor eCF506 (100 nM) (Fraser et al, 2016).
Tumoroids-derived from CRC cells
2 000 - 5 000 human CRC cells were resuspended in Advanced DMEM/F12 supplemented with 1% Penstrep, 2mM L-glutamine, N-2 and Matrigel (Corning) (1:2 ratio) prior to plating in 24-well plates. After polymerization of Matrigel, 0.5 mL Advanced DMEM/F12 supplemented with EGF (20 ng/ml, Biotechne) and FGF (10 ng/ml, Biotechne) was added. Tumoroids were cultured at 37°C and 5% CO2 in a humidified incubator.
Microscopy and imaging
Histological slides were digitized using a Nanozoomer scanner (Hamamatsu) with a 40X objective and viewed with NDP.view2 software (Hamamatsu). Fluorescence images were captured using an AxioImager Z2 microscope (Zeiss) operated with Zen software. Image processing was performed in ImageJ.
Statistical analysis
All analysis was performed using GraphPad Prism (9.3.1). Data are presented as the mean ± SEM. the Mann-Whitney test was used. The statistical significance level is illustrated with p values: *p≤0.05, **p≤0.01, ***p≤0.005, **** p≤0.0051(t-test).
Results
Constitutive
Slap
inactivation increases CEC proliferation
To investigate SLAP function in the colon, we generated constitutive Slap-deficient mice by inserting a
LacZ
cassette into the Slap gene (
Slap-/-
mice) (
Fig. 1A
). β-galactosidase activity staining revealed a gradient of Slap expression toward the top of the crypts throughout the colonic epithelium (
Fig. S1A
). This expression pattern was confirmed at the protein level by immunofluorescence staining using a Slap-specific antibody (
Fig. S1A
). Loss of Slap led to increased colon thickness in 3-month-old mice, characterized by elongated crypts (
Fig. 1A
). This epithelial hyperplasia was accompanied by elevated colonic epithelial cell (CEC) proliferation (
Fig. 1A
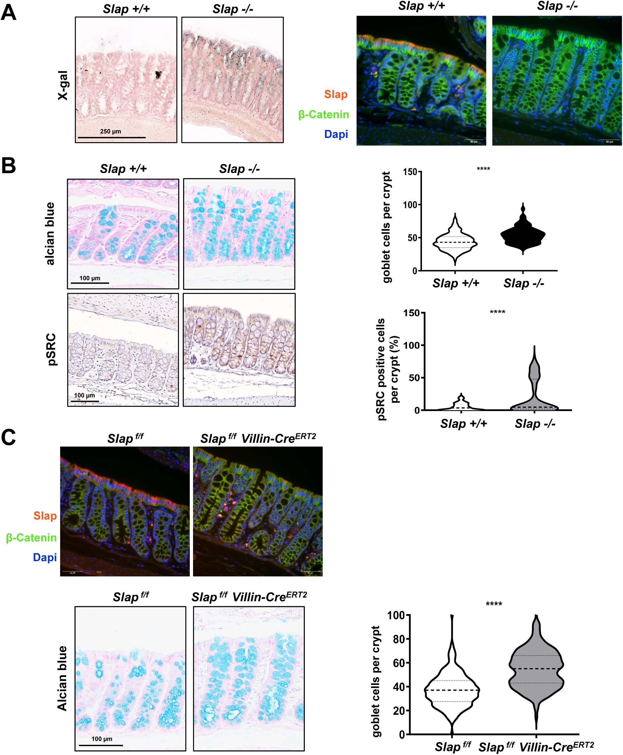
) and an increased number of goblet cells (
Fig. S1B
), indicating that Slap regulates both CEC proliferation and differentiation.

Murine Slap inactivation induces colonic epithelial hyperplasia.
(A)
Constitutive Slap deletion. Top: Hematoxylin and eosin (H&E) staining of transverse colon sections. Crypt thickness was measured and quantified as mean ± SEM from 25-40 crypts per mouse (n = 6 female mice per group). Middle: Immunohistochemistry (IHC) for the proliferation marker Ki67, with quantification of Ki67-positive colonic epithelial cells (CECs). (mean ± SEM from 20-40 crypts per mouse; n = 5-6 mice per group). Bottom: RNAscope analysis of
Lgr5
to identify colonic stem cells, combined with E-cadherin immunofluorescence to delineate crypt architecture.
Lgr5
RNA particles were quantified and are shown as mean ± SEM from 20-40 crypts per mouse (n = 5-6 mice per group). ***p<0.001, ****p<0.0001 Mann–Whitney test.
(B)
Inducible epithelial-specific Slap deletion (villin-CreERT2). Top: H&E staining of transverse colon sections with quantification of crypt thickness (mean ± SEM from 25-40 crypts per mouse, n = 6 mice/group). Middle: IHC for Ki67 with quantification of Ki67-positive CECs (mean ± SEM from 20-40 crypts per mouse; n = 5-6 mice per group). Bottom: RNAscope analysis of Lgr5 combined with E-cadherin immunofluorescence; Lgr5 RNA particles were quantified (mean ± SEM from 20-40 crypts per mouse, n = 5-7 mice per group). Mice were analyzed at 3 months of age, 10 days after tamoxifen induction. ***p<0.001, ****p<0.0001 Mann–Whitney test.
RNAscope analysis of Lgr5, a marker of colonic epithelial stem cells (CSCs) (Barker et al., 2007), showed increased expression at crypt bases in Slap-deficient mice (
Fig. 1A
), suggesting enhanced CSC traits. Given the role of SFKs in regulating colonic stem/progenitor proliferation (
Cordero et al., 2014
;
Imada et al., 2016
;
Kohlmaier et al., 2015
;
Sirvent et al., 2020
), we assessed whether Slap modulates SFK activity. Immunohistochemical analysis of an antibody detecting the activated form of Src (pSRC), which also cross-reacts with other p-SFKs, revealed increased SFK activity throughout the crypts of Slap-deficient mice (
Fig. S1B
). This suggests that SLAP plays a role in regulating intestinal epithelial homeostasis, in addition to its well-established function in lymphocyte development (
Sosinowski et al., 2001
).
Cell-autonomous role of Slap in CEC proliferation
To determine if Slap functions in a cell-autonomous manner, we generated an inducible, intestinal-specific Slap-deficient mouse model by crossing
Slap flox/flox
mice with
villin-CreERT2
mice (
Slap
f/f
Villin Cre
ERT2
). Tamoxifen treatment for 10 days efficiently deleted Slap in the epithelium, as confirmed by a marked reduction in Slap immunofluorescence staining in the intestinal epithelium, while resident immune cells retained Slap expression (
Fig. S1B
). Colonic Slap depletion recapitulated the phenotype of constitutive Slap deficient mice, including increased colon thickness, enhanced CEC proliferation (
Fig. 1B
), elevated goblet cell numbers (
Fig. S1C
), and increased CSC activity (
Fig. 1B
). To further investigate the cell-autonomous role of Slap in regulating CEC proliferation, we performed ex vivo analyses using isolated colonic crypts. Organoids derived from Slap-deficient epithelium were more numerous and larger than those from controls (
Fig. 2A
).

Intestinal Slap inactivation enhances colonic organoid development through SFK activation.
(A)
Slap-dependent colonic organoid development. Representative images of colon-derived organoids from
Slap
f/f
and
Slap
f/f
Villin-Cre
ERT2
mice cultured in Matrigel for 2 days. Quantification of organoid number and area is shown as mean ± SEM from 100-200 organoids per mouse (n = 8 mice per group). ****p<0.0001 Mann–Whitney test.
(B)
Intestinal Slap deletion increases SFK activity and global protein tyrosine phosphorylation in colonic crypts. Representative immunoblots (right) and quantification (left) of phospho-SFK (pSRC) and total phospho-tyrosine levels in lysates from isolated colonic crypts of the indicated genotypes. Data are presented as mean ± SEM from n = 4-5 mice per group. *p<0.05; **p<0.001 t test.
(C)
Slap-dependent colonic organoid expansion requires SFK activity. Representative images and quantification of colon-derived organoids from
Slap
f/f
and
Slap
f/f
Villin-Cre
ERT2
mice cultured for 2 days in the presence or absence of the SRC-family kinase inhibitor eCF506 (100 nM). Data are shown as mean ± SEM from 100-200 organoids per mouse, n = 4 mice per group. ***p<0.001, ****p<0.0001 Mann–Whitney test.
Consistent with an SFK-dependent role for Slap, Slap-depleted colonic crypts displayed a 2-3-fold increase in SFK activity and cellular protein tyrosine phosphorylation (pTyr) (
Fig. 2B
). Functionally, the enhanced growth observed in the absence of Slap was abrogated by treatment with the specific SFK inhibitor eCF605 (SRCi) (Fraser et al., 2016), indicating that the proliferative effect was SFK-dependent (
Fig. 2C
). Together, these findings demonstrate that SLAP suppresses SFK-driven CEC proliferation in a cell-autonomous manner.
Inducible Slap inactivation in the colon promotes colon tumorigenesis
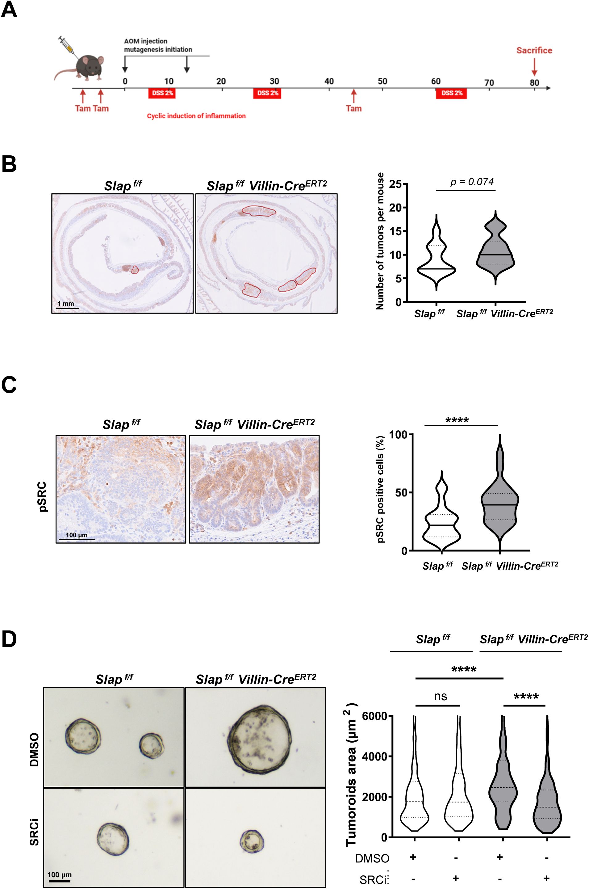
We next evaluated Slap’s role in colon tumorigenesis using an AOM/DSS model of colitis-associated cancer (CAC) (De Robertis et al., 2011) (
Fig. 3A
). Slap was inactivated 10 days prior to AOM/DSS treatment for 80 days (
Nguyen et al., 2025
) in the inducible model resulting in increased tumor formation and elevated SFK activity within tumors (
Fig. 3B
). Tumoroids generated from these mice also showed enhanced growth, which was abolished by SFK kinase inhibition (
Fig. 3C
), further supporting an SFK-dependent oncogenic mechanism. Interestingly, pharmacological SFK inhibition had no effect on tumoroids derived from control AOM/DSS-treated mice, consistent with previous reports that AOM/DSS-induced carcinogenesis involves oncogenic RAS mutations (Takahashi & Wakabayashi, 2004) and chronic inflammation. These findings suggest that while RAS-driven transformation can occur independently of SFK activity, Slap loss unleashes a parallel, SFK-dependent oncogenic pathway. The human relevance of this SLAP anti-oncogenic function was confirmed by modulating SLAP expression in CRC cells. In human SLAP-low HT29 and SW620 cell-lines, SLAP overexpression inhibited aldehyde dehydrogenase (ALDH) activity (
Fig. S2A
), a well-established marker of CRC stem cells, as well as tumoroid growth (
Fig. S2B
). Together, these results establish SLAP as a critical suppressor of SFK-driven colon tumorigenesis and cancer stem cell activity.

Inducible Slap intestinal inactivation drives colon tumorigenesis and promotes SFK-dependent tumoroid growth.
(A)
Experimental workflow of AOM/DSS-induced colon tumorigenesis. Mice received tamoxifen, followed 10 days later by a single azoxymethane (AOM) injection to induce mutagenesis and one cycle of dextran sodium sulfate (DSS) administered for 7 consecutive days. A second AOM injection was then performed, followed by two additional DSS cycles (7 days each). Mice were sacrificed at day 80.
(B)
Epithelial Slap loss accelerates colon tumor development. Left, representative H&E-stained sections showing transformed regions. Right, quantification of epithelial lesion area (mean ± SEM; n = 11-15 mice per group. Statistical analysis is shown (Mann–Whitney test).
(C)
Slap depletion increases SFK activation in colonic tumors. Left, representative immunohistochemistry for phosphorylated SFK (pSRC) in transformed epithelium. Right, quantification of p-SFK–positive cells per mm² (mean ± SEM; n = 7-9 mice per group; ****p < 0.0001, Mann–Whitney test).
(D)
Tumoroids derived from
Slap
f/f
and
Slap
f/f
Villin-Cre
ERT2
mice were cultured in 3D Matrigel in the presence or absence of SRC inhibitor (SRCi) and imaged at day 3. Tumoroid area (µm²) was quantified following SRCi treatment (mean ± SEM; 150–250 organoids per mouse, n = 4 mice per group; ns: p>0.05; ****p < 0.0001, Mann–Whitney test).
Slap target EphB2 to restrict SFK proliferative function in CEC
To investigate the Slap-dependent mechanism driving this phenotype, we hypothesized that Slap targets an upstream SFK activator within the RTK family that regulates colonic stem cells and CEC proliferation. Among RTKs expressed in colonic crypts, EphB2 and EphB3 are highly enriched in the CSC compartment and promote kinase-dependent CEC proliferation (
Batlle et al., 2002
;
Genander et al., 2009
;
Holmberg et al., 2006
). SFKs have also been reported as interactors and downstream effectors of EPHB2 signaling (
Chang et al., 2024
;
Georgakopoulos et al., 2006
;
Leroy et al., 2009
;
Pasquale, 2024
;
Zisch et al., 1998
). Supporting this model, EphB2 protein levels were elevated in isolated Slap-deficient colonic crypts (
Fig. 4A
). This effect was recapitulated in CRC cells where enforced SLAP expression in SLAP-low HT29 cells decreased EPHB2 protein abundance. Interestingly, SLAP overexpression did not alter EPHB2 mRNA levels (
Fig. S3A
), in accordance with a posttranslational mechanism involved in this process, as reported for EPHA2 (
Naudin et al., 2014
). Co-expression experiments in HEK293T cells revealed that EPHB2 associates with SLAP (
Fig. 4B
), and this interaction required the SLAP SH2 and SH3 domains, as it was reduced with a SLAP mutant harboring inactive point mutations in the SH2 and SH3 domains (SLAP-mut) (
Fig. 4B
)(
Mevizou et al, 2025
). The interaction also depended on phosphorylation of the juxta-membrane Tyr596 and Tyr602, which mediates SRC-SH2 binding (
Zisch et al., 1998
), because mutation of these residues to phenylalanine (YF EPHB2) diminished SLAP–EPHB2 binding (
Fig. 4B
). Endogenous EPHB2 similarly interacted with SLAP in SLAP-expressing HT29 cells, confirming this association in CRC cells (
Fig. S3B
). Collectively, these findings indicate that EPHB2 is an additional SLAP target and interactor.

Slap targets EphB2 to restrict SFK proliferative signaling in CEC.
(A)
Intestinal Slap deletion increases EphB2 protein levels in colonic crypts. Left, quantification and right, representative immunoblot of EphB2 protein levels in isolated colonic crypt lysates from the indicated mouse strains (mean ± SEM; n = 4-5 mice; *p < 0.05, t test).
(B)
SLAP–EPHB2 interaction in HEK293T cells. Co-immunoprecipitation of the indicated SLAP-FLAG constructs (wild-type, WT; or SH3*SH2* mutant, SLAP mut) and EPHB2-MYC constructs (wild-type, WT; or Y596F/Y602F mutant, YF) transfected into HEK293T cells. Expression levels of SLAP and EPHB2 and relative quantification of SLAP-EPHB2 interaction are shown (representative example of three independent experiments).
(C)
Slap-dependent colon organoid expansion requires EphB2 activity. Representative images and quantification of colon-derived organoids from
Slap
f/f
and
Slap
f/f
Villin-Cre
ERT2
mice treated with the indicated EPH inhibitors (EPHB2i: 200 nM, pan-EPH2i: 100 nM, or DMSO control) and analyzed at day 2 (mean ± SEM; 150-200 organoids per mouse; n = 4 mice per group; ns: p>0.05; ****p < 0.0001, Mann–Whitney test).
We next asked whether EphB2 contributes to the Slap-dependent regulation of colonic organoid growth by inhibition of EphB2 kinase activity with the selective inhibitor ALW-II-49-7 (EPHB2i) (
Choi et al., 2009
;
Noberini et al., 2012
;
Zhang et al., 2025
). While EPHB2i had no effect on the growth of wild-type organoids, it markedly suppressed the enhanced growth observed in Slap-deficient organoids (
Fig. 4C
). Treatment with the pan-EPH kinase inhibitor ALW-II-41-27 (pan-EPHi) (
Amato et al., 2014
;
Choi et al., 2009
;
Ferrao Blanco et al., 2024
), produced a similar reduction (
Fig. 4C
), supporting a role for EphB2 kinase activity in the Slap-dependent phenotype. Of note, EPHB2i did not alter the kinase activity of SRC expressed in HEK293T cells in contrast to EPHB2, arguing against a direct off-target effect on SFK (
Fig. S3B
). Together, these data show that Slap limits colonic organoid growth by restricting EphB2-dependent activation of Src and reveal an EphB2-SFK signaling axis that promotes the hyperproliferative phenotype of Slap-deficient CECs (
Fig. S3C
).
Discussion
SFKs are potent drivers of intestinal stem cell proliferation and CRC, yet how their activity is restrained in normal epithelium remains unclear. Here, we identify the adaptor protein SLAP as a key epithelial-intrinsic regulator of SFK signaling in the colon. Epithelial loss of Slap increases proliferation, expands the stem cell compartment, and elevates SFK activation. Complementary organoid studies demonstrate that this requirement is cell autonomous. Importantly, pharmacologic SFK inhibition fully rescues the hyperproliferative phenotype of Slap-deficient organoids and tumoroids, revealing a crypt-intrinsic proliferative program that is SFK-dependent and normally constrained by Slap.
Mechanistically, Slap likely restrains upstream RTKs that activate SFKs in stem cells, with EphB2 as a candidate. SLAP may regulate EPHB2 stability via one of their multiple ubiquitin-associated mechanisms (e.g., Cbl, UBE4A, UBE3C)(
Mevizou et al, 2025
;
Myers et al., 2006
;
Naudin et al., 2014
;
Sirvent et al., 2008
;
Zutshi et al., 2024
) and/or limits SRC–EPHB2 interactions through its SH2 and SH3 domain (
Roche et al., 1998
), thereby dampening SFK activation. Loss of Slap may therefore release EphB2-SFK signaling, driving crypt hyperplasia and likely enhancing tumorigenesis in AOM/DSS-treated mice. Additional RTKs, possibly EGFR family members (
Cordero et al., 2014
;
Wong et al., 2012
), may also be SLAP substrates feeding into this signaling axis. Moreover, Slap loss may affect EphB2’s role in cell positioning (
Genander et al., 2009
;
Holmberg et al., 2006
), contributing further to excessive proliferation.
Together, these findings establish SLAP as an epithelial tumor suppressor that limits SFK-driven stem cell proliferation and reveal a non-genetic mechanism of SRC oncogenic activation in CRC involving RTK hyperactivation. (
Leroy et al., 2009
). More broadly, they suggest that SLAP loss may define CRC subsets with heightened dependence on SFK signaling, offering opportunities for therapeutic stratification and refinement of SRC-targeted interventions.
Supplementary figures

Slap inactivation increases goblet cell number and SFK activity in the colon.
(A)
X-Gal staining of Slap expression (left) and IF for Slap (red), nuclei (blue), and β-catenin (green) (right).
(B)
Slap loss increases goblet cell number and SFK activity. Top: Alcian blue staining and quantification. Bottom: IHC for pSRC and quantification (mean ± SEM; 25-40 crypts from 5-7 female mice; ****p<0.0001, Mann–Whitney).
(C)
Inducible Slap inactivation increases goblet cells. Top: IF after 10 days of tamoxifen. Bottom: Alcian blue staining and quantification (mean ± SEM; 25-40 crypts from 6 female mice; ****p<0.0001, Mann–Whitney).

SLAP suppresses human CRC stem cell properties.
(A)
SLAP overexpression reduces ALDH activity in SLAP-low HT29 and SW620 cells (representative FACS plots and quantification; mean ± SEM; n=3; **p<0.01, ****p<0.0001; unpaired t-test).
(B)
SLAP overexpression decreases tumoroid formation in HT29 and SW620 cells (representative images and quantification 25-50 organoids/condition; mean ± SEM; n=3; ****p<0.0001; Mann–Whitney).

SLAP interacts with EPHB2 and reduces its levels in HT29 cells.
(A)
EPHB2 expression and association with SLAP in CRC cells (transcript and protein; mean ± SEM; n=3-5; ns>0.05; *p<0.05; t-test).
(B)
EPHB2i (400 nM) reduces EPHB2 activity (i.e. pTyr level) in HEK293T cells.
(C)
Model of SLAP regulation of SFK signaling in CSCs to maintain colonic epithelial homeostasis by limiting RTK activity.
Data availability
The data are available upon reasonable request
Acknowledgements
We thank the PCEA, ZEFI, Centre d’Ingénierie Génétique Murine and RHEM platforms animal facilities, immunohistochemistry analyses, Montpellier Rio Imaging (MRI) platform, Valérie PINET, Hahne’s and Pannequin’s teams, and our colleagues for discussion and technical support.
Additional information
Authors contribution
All authors contributed extensively to the work presented in this paper. Experimental analysis and Data acquisition: DN, ZH, FC, VS, YB, ZH, JN, JP and AS. Genetical modified mouse models: AFL, AS, DN, CP and MH. Project supervision: SR and AS. Funding acquisition and Writing of the paper: SR.
Funding
This work was supported by La Ligue Nationale Contre le Cancer (LNCC) through the Labelling Team programs 2017 and 2020, La Fondation pour la Recherche Médicale through the Labelling Team program 2023 and ARC charity. Additional support was provided by the Montpellier SIRIC grant “INCa-DGOS-Inserm 6045,” CNRS, and the University of Montpellier. The MRI platform, a member of the national infrastructure France-BioImaging (
) is supported by the French National Research Agency (ANR-24-INBS-0005 FBI BIOGEN). The RHEM facility is supported by the SIRIC Montpellier Cancer grant INCa_Inserm_DGOS_12553, the European Regional Development Fund and the Occitanie region (FEDER-FSE 2014–2020 Languedoc-Roussillon), and La Ligue Contre le Cancer for processing animal tissues and histology. DN was supported by the Montpellier University and LNCC. SR is an INSERM investigator.
Funding
Fondation pour la Recherche Médicale (FRM) (FRM2023)
Julie Nguyen
Audrey Sirvent
Ligue Contre le Cancer (laliguecancer) (LIGUE2020)
Audrey Sirvent
Serge Roche
Dana Naim
Valerie Simon
Ligue Contre le Cancer (laliguecancer) (LIGUE2022)
Conception Paul
Michael Hahne
References
Genetic and pharmacologic inhibition of EPHA2 promotes apoptosis in NSCLC
The Journal of Clinical Investigation
124
:2037–2049
Google Scholar
Beta-catenin and TCF mediate cell positioning in the intestinal epithelium by controlling the expression of EphB/ephrinB
Cell
111
:251–263
https://doi.org/10.1016/s0092-8674(02)01015-2
PubMed
Google Scholar
Ubiquitin ligase and signalling hub MYCBP2 is required for efficient EPHB2 tyrosine kinase receptor function
eLife
12
:RP89176.
PubMed
Google Scholar
Discovery and structural analysis of Eph receptor tyrosine kinase inhibitors
Bioorganic & Medicinal Chemistry Letters
19
:4467–4470
Google Scholar
. c-Src drives intestinal regeneration and transformation
The EMBO journal
33
:1474–1491
PubMed
Google Scholar
Phase I study of bosutinib, a src/abl tyrosine kinase inhibitor, administered to patients with advanced solid tumors
Clinical Cancer Research: An Official Journal of the American Association for Cancer Research
18
:1092–1100
PubMed
Google Scholar
Src-like adaptor protein (SLAP) regulates B cell receptor levels in a c-Cbl-dependent manner
Proceedings of the National Academy of Sciences of the United States of America
103
:18202–18207
PubMed
Google Scholar
SRC-like adaptor protein regulates B cell development and function
Journal of Immunology (Baltimore, Md.: 1950)
176
:335–345
PubMed
Google Scholar
A multi-model approach identifies ALW-II-41-27 as a promising therapy for osteoarthritis-associated inflammation and endochondral ossification
Heliyon
10
:e40871
Google Scholar
Dissociation of EphB2 Signaling Pathways Mediating Progenitor Cell Proliferation and Tumor Suppression
Cell
139
:679–692
PubMed
Google Scholar
Metalloproteinase/Presenilin1 processing of ephrinB regulates EphB-induced Src phosphorylation and signaling
The EMBO Journal
25
:1242–1252
Google Scholar
EphB Receptors Coordinate Migration and Proliferation in the Intestinal Stem Cell Niche
Cell
125
:1151–1163
PubMed
Google Scholar
Role of Src Family Kinases in Regulation of Intestinal Epithelial Homeostasis
Molecular and Cellular Biology
36
:2811–2823
PubMed
Google Scholar
Activating SRC mutation in a subset of advanced human colon cancers
Nature Genetics
21
:187–190
PubMed
Google Scholar
Src-Like adaptor protein (SLAP) binds to the receptor tyrosine kinase Flt3 and modulates receptor stability and downstream signaling
PloS One
7
:e53509
PubMed
Google Scholar
Src kinase function controls progenitor cell pools during regeneration and tumor onset in the Drosophila intestine
Oncogene
34
:2371–2384
Google Scholar
Quantitative phosphoproteomics reveals a cluster of tyrosine kinases that mediates SRC invasive activity in advanced colon carcinoma cells
Cancer Research
69
:2279–2286
PubMed
Google Scholar
Slap negatively regulates Src mitogenic function but does not revert Src-induced cell morphology changes
Molecular and Cellular Biology
20
:3396–3406
PubMed
Google Scholar
SLAP controls mTORC2 integrity via UBE3C-mediated non-degradative mLST8 ubiquitination to suppress colorectal tumorigenesis
Cell Death Differ
PubMed
Google Scholar
Src-like adaptor protein down-regulates T cell receptor (TCR)-CD3 expression by targeting TCRzeta for degradation
The Journal of Cell Biology
170
:285–294
PubMed
Google Scholar
Src-like adaptor protein regulates TCR expression on thymocytes by linking the ubiquitin ligase c-Cbl to the TCR complex
Nature Immunology
7
:57–66
PubMed
Google Scholar
Sequence basis for selectivity of ephrin-B2 ligand for Eph receptors and pathogenic henipavirus G glycoproteins
Journal of Virology
97
:e0062123
PubMed
Google Scholar
The role of small adaptor proteins in the control of oncogenic signalingr driven by tyrosine kinases in human cancer
Oncotarget
7
:11033–11055
PubMed
Google Scholar
SLAP displays tumour suppressor functions in colorectal cancer via destabilization of the SRC substrate EPHA2
Nature Communications
5
:3159
PubMed
Google Scholar
Progastrin Promotes Colorectal Cancer Stem Cell-Like Properties via the Receptor PZR
Advanced Science
12
:e02136
Google Scholar
Targeting Eph receptors with peptides and small molecules: Progress and challenges
Seminars in Cell & Developmental Biology
23
:51–57
Google Scholar
Characterization of a novel Src-like adapter protein that associates with the Eck receptor tyrosine kinase
The Journal of Biological Chemistry
270
:19201–19204
PubMed
Google Scholar
Dual Inhibition of EGFR and c-Src by Cetuximab and Dasatinib Combined with FOLFOX Chemotherapy in Patients with Metastatic Colorectal Cancer
Clinical Cancer Research: An Official Journal of the American Association for Cancer Research
23
:4146–4154
PubMed
Google Scholar
Eph receptor signaling complexes in the plasma membrane
Trends in Biochemical Sciences
49
:1079–1096
PubMed
Google Scholar
Loss of primary cilia promotes inflammation and carcinogenesis
EMBO reports
23
:e55687
PubMed
Google Scholar
Phase II study of saracatinib (AZD0530) in patients with previously treated metastatic colorectal cancer
Investigational New Drugs
33
:977–984
PubMed
Google Scholar
Src-like adaptor protein (Slap) is a negative regulator of mitogenesis
Current biology: CB
8
:975–978
https://doi.org/10.1016/s0960-9822(98)70400-2
PubMed
Google Scholar
Oncogenic signaling by tyrosine kinases of the SRC family in advanced colorectal cancer
American Journal of Cancer Research
2
:357–371
PubMed
Google Scholar
The Src-like adaptor protein regulates PDGF-induced actin dorsal ruffles in a c-Cbl-dependent manner
Oncogene
27
:3494–3500
PubMed
Google Scholar
Src Family Tyrosine Kinases in Intestinal Homeostasis, Regeneration and Tumorigenesis
Cancers
12
PubMed
Google Scholar
The Src-like adaptor protein downregulates the T cell receptor on CD4+CD8+ thymocytes and regulates positive selection
Immunity
15
:457–466
https://doi.org/10.1016/s1074-7613(01)00195-9
PubMed
Google Scholar
Src family kinases in tumor progression and metastasis
Cancer Metastasis Reviews
22
:337–358
PubMed
Google Scholar
Lrig1 controls intestinal stem-cell homeostasis by negative regulation of ErbB signalling
Nature Cell Biology
14
:401–408
Google Scholar
RTK SLAP down: the emerging role of Src-like adaptor protein as a key player in receptor tyrosine kinase signaling
Cellular Signalling
27
:267–274
PubMed
Google Scholar
An integrative gene expression signature analysis identifies CMS4 KRAS-mutated colorectal cancers sensitive to combined MEK and SRC targeted therapy
BMC cancer
22
:256
PubMed
Google Scholar
M2 macrophage-derived migrasomes orchestrate dual CXCL12/CXCR4 and neutrophil-MMP-9/MSC-EphB2 signaling to enhance fracture healing
Cell Biomaterials
0
Google Scholar
Complex formation between EphB2 and Src requires phosphorylation of tyrosine 611 in the EphB2 juxtamembrane region
Oncogene
16
:2657–2670
Google Scholar
Cbl and Cbl-b ubiquitin ligases are essential for intestinal epithelial stem cell maintenance
iScience
27
PubMed
Google Scholar
Article and author information
Author information
Cite all versions
You can cite all versions using the DOI
10.7554/eLife.110324
. This DOI represents all versions, and will always resolve to the latest one.
Copyright
© 2026,
Naim et al.
This article is distributed under the terms of the
Creative Commons Attribution License
, which permits unrestricted use and redistribution provided that the original author and source are credited.
Metrics
views
0
downloads
0
citations
0
Views, downloads and citations are aggregated across all versions of this paper published by eLife.
