突破关键瓶颈!复旦大学贾慧珏团队开发微生物组学新技术,首次实现复杂样本内原位、高精度微生物单细胞测序

中国单细胞与空间组学系列论坛

复旦大学贾慧珏团队在国际知名学术期刊《Cell Genomics》发表一项突破性研究为微生物组学研究带来了革命性的新工具。研究团队成功开发并应用了一项基于激光诱导向前转移(Laser-Induced Forward Transfer, LIFT)的技术,首次实现了在复杂样本(如小鼠肠道、人类唾液乃至肿瘤组织切片)中原位、高精度地获取单个微生物细胞,并完成高质量的基因组或转录组测序。该研究能直接在原生环境中剖析微生物“个体”的基因组蓝图与基因活动,为理解宿主-微生物互作、肿瘤微环境菌群及细菌细胞命运决定等前沿领域打开了全新视野。

图形摘要
突破技术瓶颈
传统的宏基因组学提供了微生物群落的“群体画像”,但难以区分群体中单个细胞的异质性及其与宿主细胞的确切空间关系。尤其是对于肿瘤、胎盘等低生物量环境,或组织中占比极低的原位菌群,常规测序方法成本高昂且易受宿主DNA干扰。
LIFT技术巧妙地解决了这一难题。其原理类似于“细胞镊子”:通过激光脉冲精确作用于载玻片上的薄层金属涂层,产生的微力可将指定的单个微生物细胞(小至0.5微米)弹射到接收管中,而丝毫不伤及周围细胞。该过程可结合荧光标记、细胞形态或拉曼光谱进行自动化识别与筛选,确保目标的唯一性。
高质量单细胞基因组:从唾液中直接获取完整草图

从唾液中获取的高质量微生物单细胞基因组草图
研究团队首先从含有数百种细菌的人类唾液样本入手。在显微镜下选定目标细菌后,LIFT技术可将其精准分离,随后进行单细胞全基因组扩增与测序。结果显示,由此获得的单细胞组装基因组质量极高。例如,从一个唾液样本中获得的 Megamonas funiformis单细胞基因组,完整度高达99.99%,污染率低至0.33%,其质量堪比实验室纯培养菌株的基因组,远超常规单细胞基因组或宏基因组组装结果。自动化平台的引入,使得在一分钟内可精准收集数十个目标细胞,并能覆盖唾液菌群中的所有主要门类。

自动化微生物单细胞基因组学
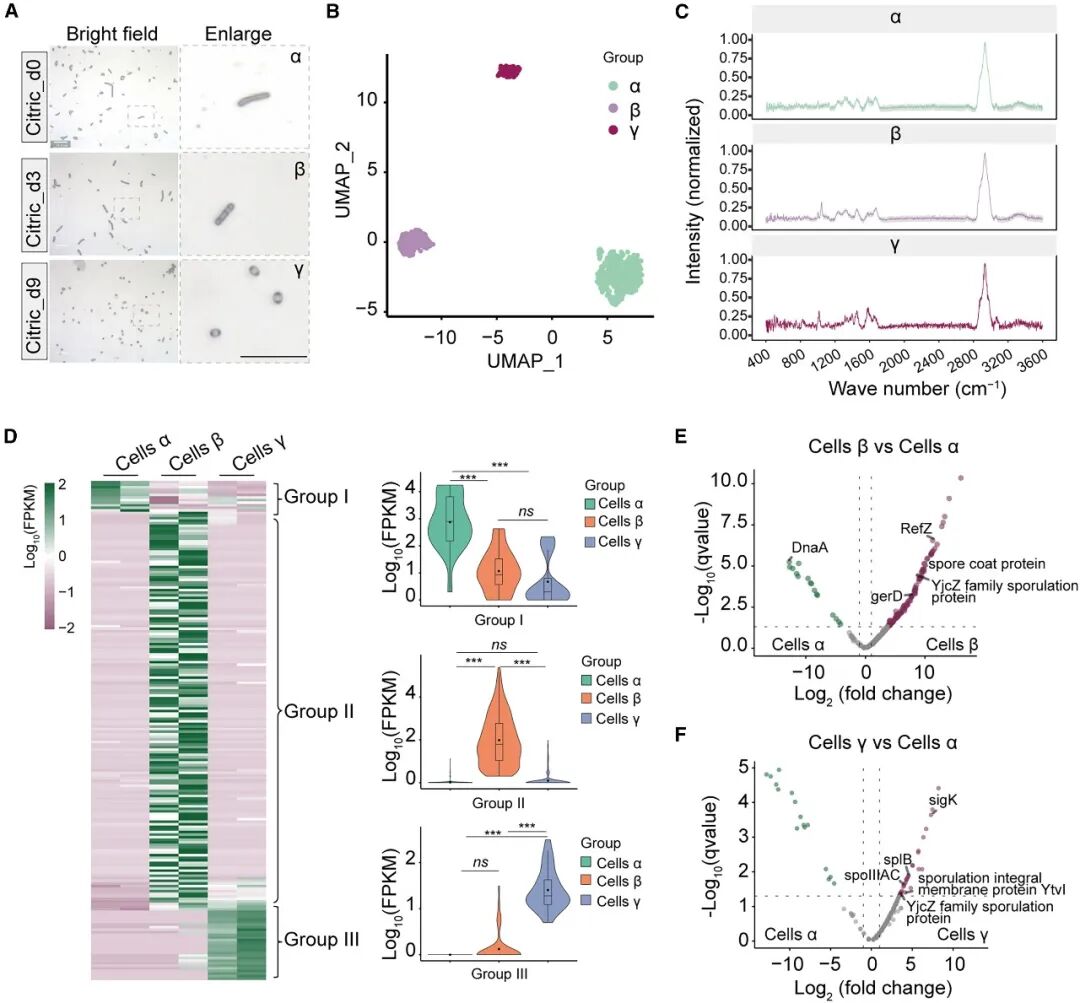
揭秘细胞命运:单细胞转录组刻画芽孢形成动态

通过形态、光谱及单细胞RNA转录组对处于孢子形成期的地衣芽孢杆菌细胞进行一致性分组
除了基因组,该技术在高精度单细胞转录组分析上也表现出色。研究以从人唾液分离的地衣芽孢杆菌为模型,利用柠檬酸诱导其形成芽孢。通过LIFT技术分选不同形态的单个细胞进行测序,研究人员成功描绘了芽孢形成过程中细胞命运的转录组动态图谱。
研究发现,处于不同阶段的细胞,其基因表达谱和拉曼光谱特征存在显著差异。通过转录组分析,研究团队鉴定出194个差异表达基因,并明确了在芽孢形成早期上调的基因与应激反应、孢子形成、水解酶活性等通路相关。更精细的分析甚至能将诱导第三天的细胞根据形态和转录组分为五类,每一类都展现出独特的代谢与功能状态。这揭示了微生物群体内部高度的功能异质性,而结合拉曼光谱的预筛选,可极大提高研究稀有细胞亚群的效率。
原位分析突破:直击组织内微生物的基因活动

对组织中单个微生物的基因组测序
研究的最大亮点在于首次成功将单细胞组学分析直接应用于组织原位菌群。在小鼠模型中,研究人员通过灌胃荧光标记的D-氨基酸来标记活体肠道细菌的细胞壁,随后在结肠组织切片中观察并LIFT分选了粘液附近乃至宿主细胞内的单个荧光细菌,成功获得了包括普雷沃菌、大肠杆菌、拟杆菌等典型肠道菌在内的中高质量单细胞基因组。
更具临床意义的是,研究团队将LIFT技术应用于一名结直肠癌患者的肿瘤组织切片。在未标记的情况下,通过形态观察和拉曼光谱区分,研究人员精准定位并分选出了一个位于肠道黏膜上的、长约1.33微米的杆状单细胞,基因组测序鉴定其为Bacteroides intestinalis(肠道拟杆菌)。研究者还从同一癌组织样本中分选到另一个黏附在肠黏膜上的细菌单细胞,并成功进行了转录组测序,该细胞被鉴定为Bacteroides xylanisolvens(解木聚糖拟杆菌)。
对该单细胞转录组的深入分析揭示了其潜在的致病或代谢线索。值得注意的是,该患者有长达50年的吸烟史并伴有肺转移,暗示了肿瘤内菌群可能参与尼古丁代谢等过程,与宿主疾病状态存在潜在关联。

对组织中单个微生物的转录组测序
研究意义与未来展望
这项LIFT技术的成功应用,标志着微生物单细胞组学进入了“原位”、“可视”、“精准”的新阶段。术未来在探索肿瘤微环境菌群功能、慢性疾病与菌群关联、抗菌素耐药性传播及环境微生物生态学等领域具有巨大潜力。通过直接“询问”栖息在病变组织中的单个微生物“它在做什么”,有望为精准诊疗和新型疗法开发提供全新的生物标志物和靶点。
原文链接:
https://www.cell.com/cell-genomics/fulltext/S2666-979X(25)00384-2
【关于投稿】
转化医学网(360zhyx.com)是转化医学核心门户,旨在推动基础研究、临床诊疗和产业的发展,核心内容涵盖组学、检验、免疫、肿瘤、心血管、糖尿病等。如您有最新的研究内容发表,欢迎联系我们进行免费报道(公众号菜单栏-在线客服联系),我们的理念:内容创造价值,转化铸就未来!
转化医学网(360zhyx.com)发布的文章旨在介绍前沿医学研究进展,不能作为治疗方案使用;如需获得健康指导,请至正规医院就诊。
责任声明:本稿件如有错误之处,敬请联系转化医学网客服进行修改事宜!
微信号:zhuanhuayixue
★ 3月份热门内容 ★
01 | 宋尔卫院士领衔!新型ADC药物1期临床试验结果发布:展现出显著且持久的抗肿瘤活性及可控的安全性,为晚期实体瘤患者带来持久临床获益 |
02 | Science重磅发布!科学家绘制全球首张全胚胎、亚细胞分辨率、时空动态图谱,揭示生命构建的底层密码 |
03 | 粪菌移植治疗帕金森病新突破!中山大学附属第一医院王雪晶/丁雪冰/曾进胜&美国贝勒医学院吴二喜团队证实同时改善运动与胃肠症状 |
04 | 重磅综述!华中科技大学同济医学院附属协和医院吴杰/夏家红团队系统阐述CD4+CTLs细胞——起源、生物学功能、相关疾病与治疗靶点 |
05 | 突破血脑屏障!中国科学院动物研究所李伟/胡宝洋/周琪团队Cell发文开发新型靶向蛋白降解新技术,高效清除阿尔茨海默病致病蛋白 |
06 | 突破性研究!上海交通大学医学院附属第六人民医院贾伟/郑晓皎团队揭示高糖饮食如何通过肠道菌群加速脂肪肝恶化,开发工程益生菌 |
点击查看更多热门内容
