破解肝癌耐药肺转移新机制!钦伦秀/董琼珠团队首次系统阐明仑伐替尼耐药后肝癌细胞的作用机制,靶向mTOR通路药物或成破局关键

中国单细胞与空间组学系列论坛

近日,复旦大学附属华山医院钦伦秀、复旦大学附属闵行医院董琼珠团队在国际知名期刊《Signal Transduction and Targeted Therapy》发表一项最新研究:首次揭示了晚期肝癌患者对一线靶向药仑伐替尼产生耐药后,癌症为何会变得更加凶险、更易发生肺转移。研究发现,耐药肝癌细胞会释放大量富含整合素β4(ITGβ4)的细胞外囊泡,这些囊泡如同“特洛伊木马”,在肺部构建适合肿瘤细胞定居的土壤,从而驱动致命性肺转移。更重要的是,研究证实,靶向mTOR通路的经典药物“雷帕霉素”可有效阻断这一促转移过程,与仑伐替尼联用,不仅能抑制肺转移,还能逆转耐药性。这为克服肝癌靶向治疗耐药、阻止转移提供了全新的联合治疗策略。

工作模型示意图,阐明了来自仑伐替尼耐药细胞的富含ITGβ4的细胞外囊泡如何在肺部协调构建前转移生态位的过程
研究背景

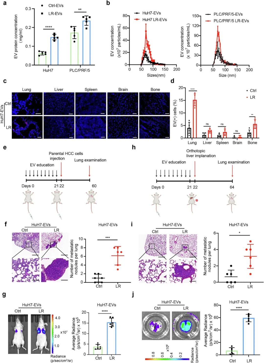
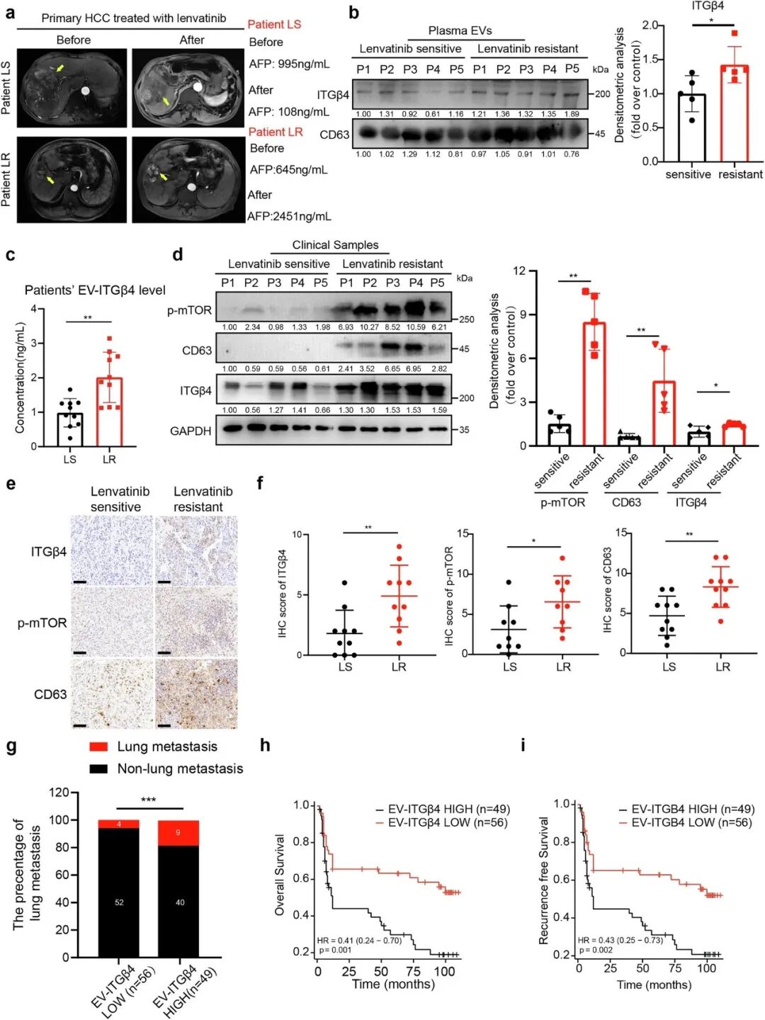
仑伐替尼耐药肝癌细胞表现出增强的肺转移能力
肝癌是全球癌症相关死亡的第三大原因,其中肝细胞癌(HCC)占绝大多数。仑伐替尼作为晚期肝癌的一线靶向药物,在临床应用时常因患者产生“获得性耐药”而疗效受限。更严峻的是,耐药往往伴随着癌症更具侵袭性,尤其是向肺部的转移扩散,这成为肝癌患者死亡的主要原因。

来自仑伐替尼耐药肝癌细胞的细胞外囊泡促进了小鼠的肺转移
机制解析

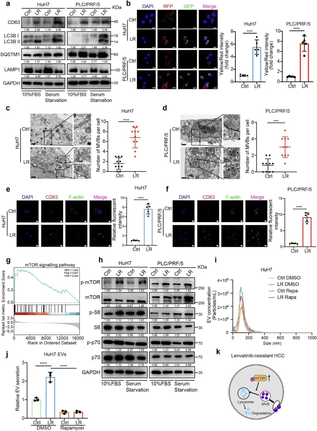
仑伐替尼耐药肝癌细胞通过抑制多囊体的自噬性降解,增加了细胞外囊泡的分泌

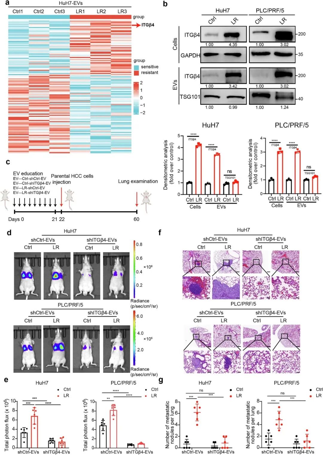
细胞外囊泡携带的ITGβ4促进了肝癌的肺定植
研究发现,与对药物敏感的亲代肝癌细胞相比,获得仑伐替尼耐药的肝癌细胞释放的细胞外囊泡数量显著增加。当将这些耐药细胞来源的囊泡提前注射给小鼠后,小鼠肺部随后形成的转移灶数量明显增多。这表明,耐药细胞通过大量分泌囊泡,主动营造了利于转移的远端微环境。
研究团队进一步深入探索,揭示了这一现象背后的精细调控链条。
首先,耐药细胞中mTOR信号通路异常激活。mTOR是细胞代谢和自噬的核心调控因子。研究发现,活化的mTOR抑制了细胞内“多囊体”的自噬性降解。多囊体是产生细胞外囊泡的“工厂”,当它无法被正常清除时,便会与细胞膜融合,导致囊泡被大量“排放”到细胞外。
其次,对这些囊泡的蛋白质组学分析发现,耐药细胞来源的囊泡表面特异性富集了整合素β4(ITGβ4)。整合素是一类介导细胞与基质黏附的蛋白,如同细胞的“定位器”。
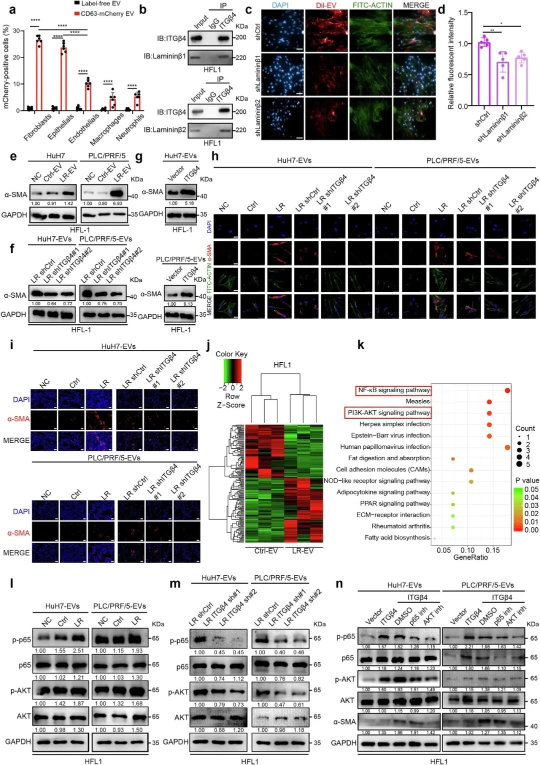
关键的“锁-钥”匹配: 研究证实,这些富含ITGβ4的囊泡被肺部“成纤维细胞”大量摄取。其机制在于,囊泡表面的ITGβ4与肺成纤维细胞表面的“层粘连蛋白”受体特异性结合。这种结合就像一把钥匙插入了锁孔,激活了成纤维细胞内的PI3K-AKT-p65信号通路,导致成纤维细胞被异常“激活”。活化的成纤维细胞会分泌多种炎症因子和趋化因子,重塑肺部细胞外基质,最终将正常的肺部组织改造为适宜肿瘤细胞生存和增殖的沃土,即前转移生态位。

细胞外囊泡相关的ITGβ4通过ITGβ4-层粘连蛋白相互作用和PI3K-AKT-p65通路激活肺成纤维细胞,从而促进前转移生态位的形成
临床转化

ITGβ4和CD63的表达水平与肝癌患者对仑伐替尼的治疗反应及生存期相关
通过对肝癌患者血浆样本的分析,研究人员发现,对仑伐替尼治疗无效的患者,其血浆中囊泡所携带的ITGβ4水平显著高于敏感患者。且高表达ITGβ4的患者,其发生肺转移的比例更高,总体生存期更短。这提示,血浆囊泡ITGβ4水平有望成为预测仑伐替尼疗效和预后的新型液态活检生物标志物。
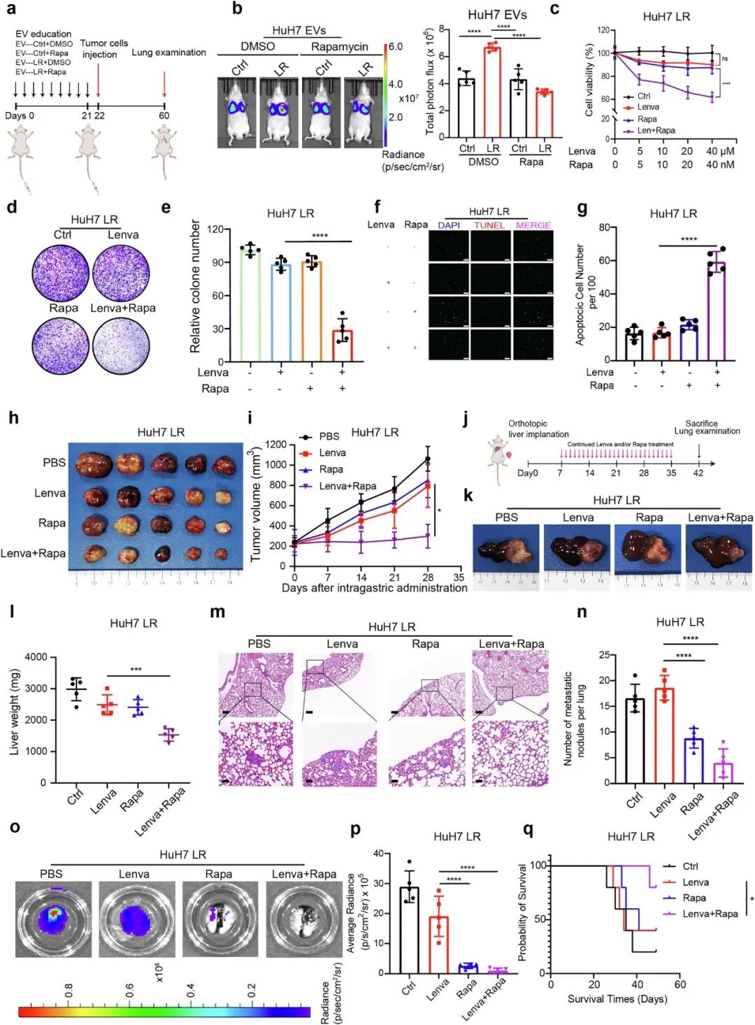
更重要的是,研究为克服这一难题提供了直接的解决方案。mTOR抑制剂“雷帕霉素”(Rapamycin)在实验中展现了双重疗效。在细胞和动物模型中,雷帕霉素处理能够:
抑制囊泡释放:通过抑制mTOR信号,恢复多囊体的自噬降解,从而减少耐药细胞分泌促转移囊泡。
恢复药物敏感性:与仑伐替尼联合使用,可显著抑制耐药肿瘤的生长,并诱导更多肿瘤细胞凋亡,实现逆转耐药。
阻断肺转移:联合治疗能有效抑制肺部前转移生态位的形成,大幅降低肺转移负荷,并显著延长荷瘤小鼠的生存期。

通过雷帕霉素阻断mTOR信号通路可抑制肝癌转移并克服仑伐替尼耐药
研究意义与未来展望
该研究首次系统揭示了“mTOR-ITGβ4-囊泡-成纤维细胞”轴在驱动仑伐替尼耐药肝癌肺转移中的核心作用。它不仅阐明了耐药导致转移加剧的机制,更重要的是,提出了一种可直接转化为临床实践的联合治疗策略:仑伐替尼联合雷帕霉素。这项研究为理解靶向治疗耐药与肿瘤转移的关联提供了新视角,为晚期肝癌患者,尤其是面临耐药和转移困境的患者,带来了新的希望。
原文链接:
https://www.nature.com/articles/s41392-026-02625-4
【关于投稿】
转化医学网(360zhyx.com)是转化医学核心门户,旨在推动基础研究、临床诊疗和产业的发展,核心内容涵盖组学、检验、免疫、肿瘤、心血管、糖尿病等。如您有最新的研究内容发表,欢迎联系我们进行免费报道(公众号菜单栏-在线客服联系),我们的理念:内容创造价值,转化铸就未来!
转化医学网(360zhyx.com)发布的文章旨在介绍前沿医学研究进展,不能作为治疗方案使用;如需获得健康指导,请至正规医院就诊。
责任声明:本稿件如有错误之处,敬请联系转化医学网客服进行修改事宜!
微信号:zhuanhuayixue
★ 3月份热门内容 ★
01 | 宋尔卫院士领衔!新型ADC药物1期临床试验结果发布:展现出显著且持久的抗肿瘤活性及可控的安全性,为晚期实体瘤患者带来持久临床获益 |
02 | Science重磅发布!科学家绘制全球首张全胚胎、亚细胞分辨率、时空动态图谱,揭示生命构建的底层密码 |
03 | 粪菌移植治疗帕金森病新突破!中山大学附属第一医院王雪晶/丁雪冰/曾进胜&美国贝勒医学院吴二喜团队证实同时改善运动与胃肠症状 |
04 | 重磅综述!华中科技大学同济医学院附属协和医院吴杰/夏家红团队系统阐述CD4+CTLs细胞——起源、生物学功能、相关疾病与治疗靶点 |
05 | 突破血脑屏障!中国科学院动物研究所李伟/胡宝洋/周琪团队Cell发文开发新型靶向蛋白降解新技术,高效清除阿尔茨海默病致病蛋白 |
06 | 突破性研究!上海交通大学医学院附属第六人民医院贾伟/郑晓皎团队揭示高糖饮食如何通过肠道菌群加速脂肪肝恶化,开发工程益生菌 |
点击查看更多热门内容
